程序员必看!AI时代高效学习秘诀:三模型联手打造你的专属知识库,一周精通新技能!
文章介绍了一个利用AI模型(Grok、Gemini、Perplexity)搜索并整理学习资源的工作流。通过微调搜索prompt、使用多个AI模型搜索资源、然后汇总结果,快速获取优质学习资源。作者以"Claude Skills"为案例展示了实操过程,强调AI负责广度和初筛,人负责深度和内化,提醒不要过度追求自动化而忽视人脑在学习中的关键作用。

AI 时代,新的概念和功能层出不穷,三天一小更,五天一大更。为了跟上时代的变化,我们需要保持持续学习的状态。 「快速找到优质的学习资源,对于掌握新概念或新功能,往往能起到事半功倍的效果。」
我为自己探索了一个**「围绕某个主题、利用 AI 模型搜索并整理汇总的工作流」**,方便快速搜罗网络上的优质学习资源,核心的步骤如下:
- 根据想要学习的主题,微调 搜索 prompt 模板;
- 让 Grok、Gemini、Perplexity 搜索网络上的相关资源;
- 将三个模型的搜索结果汇总,再利用汇总 Prompt 让 AI 整理出最终清单。
接下来,我将以「Claude Skills」作为主题,展示这个工作流的实操过程。
一、资源搜索 prompt 模板
资源搜索 prompt 必须要提供几个关键性的约束条件:
- 概念定义:对于想要搜索的主题,需要给出清晰明确的定义,防止 AI 混淆概念搜索出南辕北辙的内容;
- 时间范围:一般来说,时间范围应该限制在新功能发布之后。比如 Claude Skills 是 2025 年 9~10 月才正式推出的新功能,旧文章(2024 年及之前)基本在讲 Projects / Knowledge / slash commands,没有时间范围约束,会导致结果出现很多不相干的资源;
- 信息来源:网络上的信息庞杂繁多且良莠不齐,预先指定高价值的信息源可以帮助 AI 过滤垃圾信息。一般来说,官方文档、知名博主、专业社区是优先搜索的方向,可以在 prompt 中明确要求;
- 方向引导:一般来说可以简化成核心原理、最佳实践、应用场景及实操这三个方向,既是 AI 搜索的方向,我们也可以按照这个顺序来学习;
- 输出格式:要求 AI 按照指定的格式输出结果,比如列出信息来源和发布时间,方便识别信息有效性,以及汇总整理。
「不同的搜索主题,概念定义、时间范围、信息来源完全不同,需要因地制宜,随时调整」。下方是我搜索「Claude Skills」时使用的 prompt,换成其他主题时,可以先将这个示例 prompt 发给 AI,让 AI 帮忙调整成相关主题的 搜索 prompt。
1.Claude Skills 资源搜索 prompt 示例
- 1
- 2
- 3
- 4
- 5
- 6
- 7
- 8
- 9
- 10
- 11
- 12
- 13
- 14
- 15
- 16
- 17
- 18
- 19
- 20
- 21
- 22
- 23
- 24
- 25
- 26
- 27
- 28
- 29
- 30
请帮我搜索 2025 年 9 月之后发布的、关于 Claude「Agent Skills」(也称 Claude Skills / Claude Code Skills)的深度文章和教程。
优先级从高到低来源:
1. Anthropic 官方文档、博客、console.anthropic.com、docs.anthropic.com
2. 知名技术博主与专业社区(例如:Lenny's Newsletter、scottspence.com、leehanchung.github.io、fsck.com、siddharthbharath.com 等)
3. 高质量 Medium / Dev.to / Substack 文章(要求有实际代码示例或深度原理分析)
4. 知名 YouTube 频道的技术向教程(非纯标题党)
重点关注以下三个主题(请在结果中明确标注):
- 原理类:Skills 的触发机制、加载路径、composability、与 tool calls 的区别、model-invoked 决策过程、文件系统发现逻辑等
- 最佳实践与创作类:SKILL.md 写作技巧、触发词设计、单职责原则、渐进披露、测试方法、激活率优化、YAML frontmatter 使用等
- Claude Code 专属使用场景:在 ~/.claude/skills、项目级 .claude/skills 中的安装与管理、子代理集成、与 hooks 的配合、实际开发工作流自动化案例等
请排除:
- 2025 年 9 月之前的旧文章
- 只有标题党或泛泛而谈、没有实际代码/截图的文章
- 主要讲 Claude web/app 界面而非 Claude Code 或 API 的内容
- 低质量“变现”“赚钱”类软文
- 如果官方文档已有完整覆盖的内容,请直接标注‘官方文档已全面解答’,并优先推荐官方链接,减少同质化博文重复收录。
输出格式:
"""
markdown 格式的链接,如 [文章标题](URL)
- 一句话简短总结文章内容
- 作者名称(或网站域名)- 发表日期(没有明确日期则显示“ 发表日期未知”)
"""
二、使用 AI 搜索相关资源
推荐使用 Perplexity、Grok 和 Gemini 搜索资源。Perplexity 是搜索起家的 AI 模型,自不必说;X(原推特)是公认的 AI 信息一手发布平台,Grok 作为自家的 AI 模型,对 X 平台的资源整合最好;Gemini 则是内置了 Google 的搜索功能,可以帮助我们扩大信息获取的范围。
上述三个模型都可以在网页中免费使用(需要科学上网),不过请务必将 Gemini 切换至 思考模型 (3 Pro)。实测发现,快速模型生成的链接常存在“幻觉”现象(Link Hallucination),点击多为 404 无效页面。
为了不影响阅读体验,三家模型的搜索结果我放在文末展示。
1.搜索结果评价
| 原理类 | 最佳实践 | 场景应用 | |
|---|---|---|---|
| Perplexity | 2 篇 | 2 篇 | 2 篇 |
| Grok | 3 篇 | 4 篇 | 4 篇 |
| Gemini | 3 篇 | 3 篇 | 2 篇 |
| 重复数 | 2 | 0 | 1 |
三个模型提供的搜索结果点开后均是真实的链接,不同搜索结果之间的重复性较低。Perplexity 胜在信源精准,Grok 擅长挖掘即时讨论,Gemini 则胜在生态整合。三者结合,正好覆盖了从‘定义’到‘舆论’再到‘关联知识’的全维度。
三、汇总搜索结果
获得搜索结果后,我会将它们粘贴到同一个文档中,在 Claude Code 中要求 AI 根据下面的 prompt 示例汇总成最终的资源清单。
在 prompt 中我列举了以下的三个关键要求:
- 指定保存资源清单新文档的文件夹,以及文件名格式;
- 按照搜索 prompt 列举的方向分类汇总;
- 为重复的资源添加星标⭐️,因为不同模型都搜索到的结果一定是权重很高的优质内容;
- 汇总结果的输出格式。
最终得到的汇总资源清单同样放在文末。
1.汇总搜索结果 prompt 示例
- 1
- 2
- 3
- 4
- 5
- 6
- 7
- 8
- 9
- 10
- 11
- 12
- 13
- 14
- 15
- 16
- 17
- 18
- 19
- 20
- 21
- 22
- 23
- 24
- 25
文档中是关于 Claude Agent Skills 主题的深度资源清单,分别包含了 Gemini、Grok 和 Perplexity 三个 AI 模型的搜索结果。请你将这三部分的搜索结果整合在一起,要求:
- 在 pages 文件夹创建一个新的文档来保存整合结果,文件名为“{主题} 资源清单”;
- 按照原理类、最佳实践与创作类、Claude Code 专属使用场景三个主题分类汇总;
- 如果同一篇文章出现在两个以上模型的搜索结果中,请添加星标⭐️;
- 严格按照以下格式输出最后的汇总结果:
"""
# 主题1
markdown 格式的链接,如 [文章标题](URL)
- 一句话简短总结文章内容
- 作者名称(或网站域名)- 发表日期(没有明确日期则显示“ 发表日期未知”)
markdown 格式的链接,如 [文章标题](URL)
- 一句话简短总结文章内容
- 作者名称(或网站域名)- 发表日期(没有明确日期则显示“ 发表日期未知”)
# 主题2
markdown 格式的链接,如 [文章标题](URL)
- 一句话简短总结文章内容
- 作者名称(或网站域名)- 发表日期(没有明确日期则显示“ 发表日期未知”)
"""
四、小结
「我个人的使用习惯,是在每周一确立要学习的主题,并利用上述的工作流获得一份优质资源清单,在接下来的一周中读完清单的全部内容,输出一篇类似文献综述的学习心得。」
实际上,这个工作流还可以实现更进一步的自动化,比如:
- 创建 Skill ,指导模型每次根据主题自动调整搜索 prompt;
- 创建多个搜索 subagent,调用对应模型的 API 来获取搜索结果;
- 创建汇总 subagent,让 agent 调用“搜索 agent”来获取搜索结果,并汇总各个 agent 的搜索结果,形成最终的资源清单。
但是我在折腾工作流的过程中发现:从冒出想法到完成 80% 的部分,往往只需要一个小时,但是接下来的一整天都在为了最后的 20% 瞎忙活,最终很可能得到一个看似“全自动”,实则极其脆弱的流程,动不动罢工的那种。
因此放弃追逐完美的自动化,不要在追求效率的过程中迷失了方向,要记得本来的目的是什么。在这个工作流中,AI 负责广度和初筛,而我们负责深度和内化。「流程的“脆弱”恰恰提醒我们,人脑的参与才是学习闭环中不可替代的一环。」
五、三个模型的搜索结果
Grok 搜索结果:

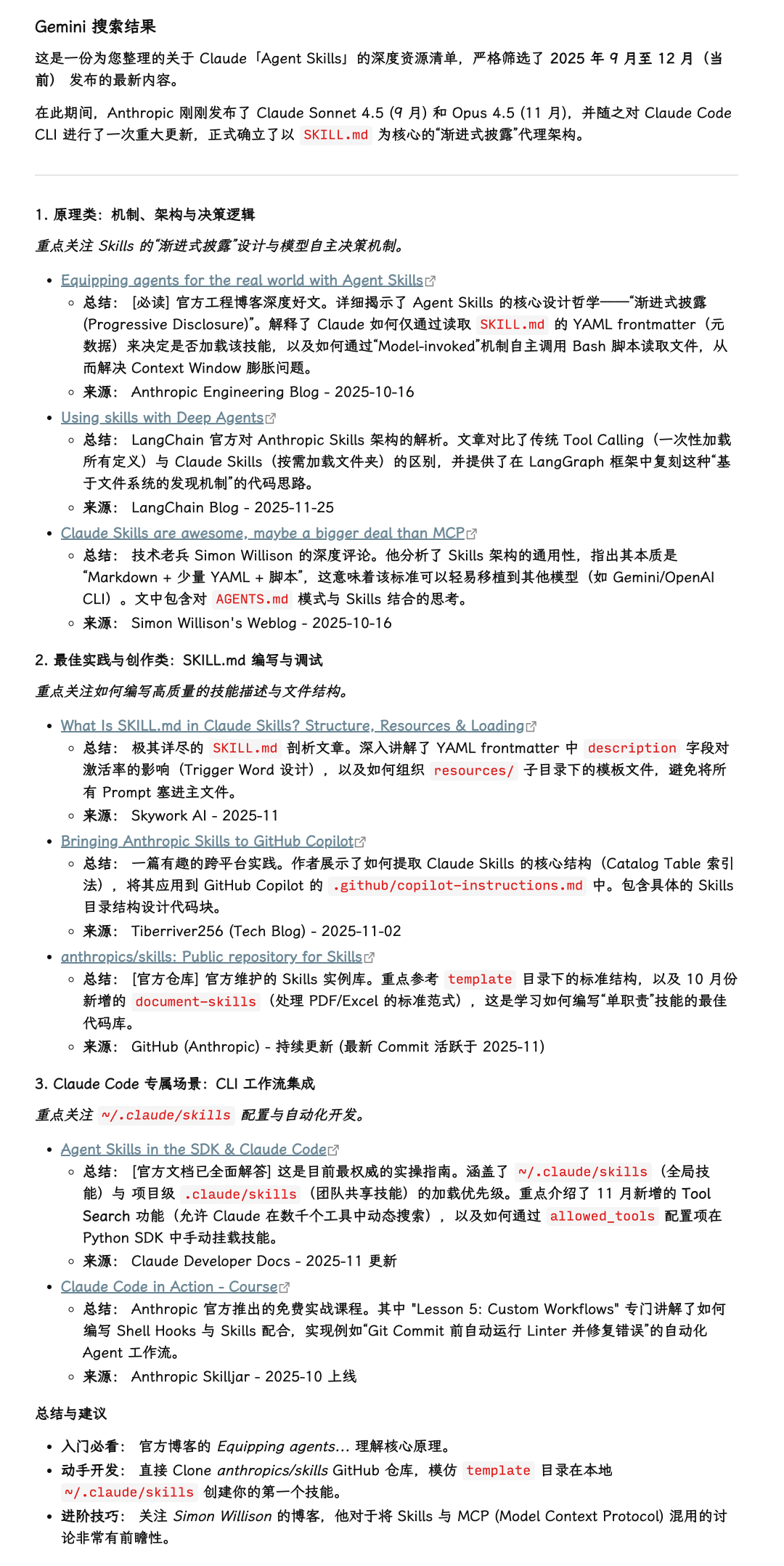
Gemini 搜索结果:

Perplexity 搜索结果:

六、汇总资源清单

那么,如何系统的去学习大模型LLM?
作为一名深耕行业的资深大模型算法工程师,我经常会收到一些评论和私信,我是小白,学习大模型该从哪里入手呢?我自学没有方向怎么办?这个地方我不会啊。如果你也有类似的经历,一定要继续看下去!这些问题啊,也不是三言两语啊就能讲明白的。
所以我综合了大模型的所有知识点,给大家带来一套全网最全最细的大模型零基础教程。在做这套教程之前呢,我就曾放空大脑,以一个大模型小白的角度去重新解析它,采用基础知识和实战项目相结合的教学方式,历时3个月,终于完成了这样的课程,让你真正体会到什么是每一秒都在疯狂输出知识点。
由于篇幅有限,⚡️ 朋友们如果有需要全套 《2025全新制作的大模型全套资料》,扫码获取~
👉大模型学习指南+路线汇总👈
我们这套大模型资料呢,会从基础篇、进阶篇和项目实战篇等三大方面来讲解。

👉①.基础篇👈
基础篇里面包括了Python快速入门、AI开发环境搭建及提示词工程,带你学习大模型核心原理、prompt使用技巧、Transformer架构和预训练、SFT、RLHF等一些基础概念,用最易懂的方式带你入门大模型。
👉②.进阶篇👈
接下来是进阶篇,你将掌握RAG、Agent、Langchain、大模型微调和私有化部署,学习如何构建外挂知识库并和自己的企业相结合,学习如何使用langchain框架提高开发效率和代码质量、学习如何选择合适的基座模型并进行数据集的收集预处理以及具体的模型微调等等。
👉③.实战篇👈
实战篇会手把手带着大家练习企业级的落地项目(已脱敏),比如RAG医疗问答系统、Agent智能电商客服系统、数字人项目实战、教育行业智能助教等等,从而帮助大家更好的应对大模型时代的挑战。
👉④.福利篇👈
最后呢,会给大家一个小福利,课程视频中的所有素材,有搭建AI开发环境资料包,还有学习计划表,几十上百G素材、电子书和课件等等,只要你能想到的素材,我这里几乎都有。我已经全部上传到CSDN,朋友们如果需要可以微信扫描下方CSDN官方认证二维码免费领取【保证100%免费】
相信我,这套大模型系统教程将会是全网最齐全 最易懂的小白专用课!!
更多推荐



所有评论(0)