
简介
该用户还未填写简介
擅长的技术栈
可提供的服务
暂无可提供的服务
CLLC双向谐振变换器仿真。输出电压闭环控制。采用CLLC对称结构,正反两个方向的运行对称。模型可以实现自动的正反向运行。如效果图2所示: 在0.2s处,电路由正向传输改为反向传输。有plecs/matlab/simulink在电力电子领域,CLLC双向谐振变换器因其独特的优势,越来越受到关注。今天咱就来唠唠它基于输出电压闭环控制,且采用CLLC对称结构实现自动正反向运行的仿真实现,主要通过Ple

整个过程主要分为三步,通过Matlab和Flac的协同工作,实现从数值模型生成到随机场离散,再到模型计算与结果对比的完整流程,并且最终Matlab成图与Flac结果一致。

COMSOL光学模型:非线性材料Z参数扫描研究分析在光学研究领域,理解非线性材料的特性对于众多应用至关重要,如光通信、激光技术等。而借助COMSOL软件构建光学模型,并对非线性材料的关键参数进行扫描分析,能为我们揭示许多重要信息。今天咱们就来聊聊COMSOL光学模型里对非线性材料Z参数扫描的研究。

燃料电池系统simulink模型质子交换膜燃料电池simulink模型包含:电堆模型空气系统模型:空压机模型、进排气管道模型、加湿器模型、中冷器模型氢气系统模型:氢气循环泵模型、引射器模型、喷氢阀模型、进排气管道模型、加湿器模型包含1:1搭建过程文件,每个模块都有搭建过程,和说明文件、数据控制模块:包括PID、线性化、线性二次型文件直接可以跑通适用于进行燃料电池建模控制方面的研究工作,可在此基础上

随机孔隙模型与随机小球生成仿真,可以用于光学仿真,微波颗粒小球加热加热仿真comsol仿真与 comsol withmatlab联合仿真在科学与工程的众多领域中,仿真技术已成为强大的工具,助力我们深入理解复杂现象。今天,咱们就来聊聊随机孔隙模型与随机小球生成仿真,它们在光学仿真以及微波颗粒小球加热仿真中可是有着重要地位,同时还要探讨一下 Comsol 以及 Comsol 与 Matlab 联合仿真

X00307-基于ARIMA时间序列的销量预测模型源码和数据集ARIMA模型提供了基于时间序列理论,对数据进行平稳化处理(AR和MA过程)、模型定阶(自动差分过程)、参数估计,建立模型,并对模型进行检验。在Python中statsmodel提供了全套的解决方案,包括窗口选择、自动定阶和平稳性检测等等算法。每月分上中下旬三个点预测,每月预测三次当月销量。这么做的好处是,月上旬和中旬的实际销量可以作为

有限元仿真模型一:视频教程(参考视频教程)+仿真模型-基于COMSOL多物理场耦合仿真的变压器流固耦合及振动噪声分析1、变压器流固耦合仿真:分析变压器正常运行过程中涡流损耗以及迟滞损耗产生及传播过程2、变压器振动噪声耦合仿真:分析单相及三相变压器振动噪声产生及传播过程3、提供能够有效运行的几何构造划分及仿真,可以为你的仿真提供基础,你可以在此进出上进行研究备注:1、视频提供了非常详细一步步仿真操作

双移线是一种常用的测试路径,它能够检验车辆在复杂弯道上的跟踪性能。通过MPC算法,我们可以让车辆成功地跟踪双移线路径。在Simulink中,我们可以搭建相应的模型,将运动学模型和MPC控制器结合起来。自动驾驶控制-基于运动学模型的MPC算法路径跟踪仿真matlab和simulink联合仿真,运动学模型实现的MPC横向控制,可以跟踪双移线,五次多项式,以及其他各种自定义路径。例如,在Simulink

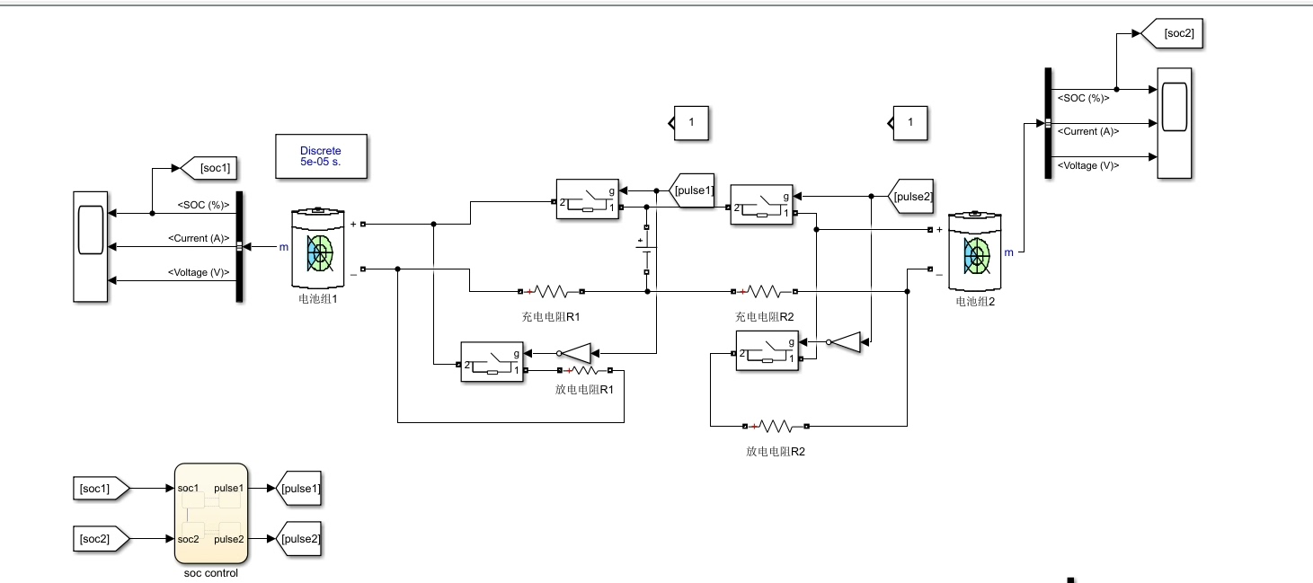
Stateflow 是 MATLAB 中一个强大的工具,它允许我们以图形化的方式创建有限状态机(FSM)。有限状态机听起来很高大上,但简单来说,就是一个可以在不同状态之间切换,并且根据输入条件执行不同动作的系统。用 Stateflow 来实现多电池 SOC 均衡控制,就像是给电池管理系统搭建了一个聪明的“大脑”,它能根据电池的实时 SOC 状态做出明智的决策。首先,我们在 Stateflow 中定

电源侧:包括风机、光伏、储能装置以及燃气轮机单元。无功调节设备:包括SVC(静止无功补偿器)和OLTC(有载调压变压器)。综合能源系统:将配电网和配气网结合起来,考虑两者的耦合关系。模型的目标是通过优化无功功率的分布,实现网损最小化和购电成本最小化。听起来挺简单的,但实际操作起来还是挺复杂的。这次实践让我对二阶锥优化在电气综合能源系统中的应用有了更深的理解。虽然代码实现上有一些挑战,但通过合理的建








