
简介
该用户还未填写简介
擅长的技术栈
可提供的服务
暂无可提供的服务
检查您的系统是否缺少必要的库文件。如果您正在编译特定版本的ffmpeg,请参阅该版本的文档以查看所需的库文件。这个错误通常表示您的编译器无法正常工作,可能是由于缺少某些库文件或其他依赖项导致的。如果这些命令无法正常使用,那么您需要安装它们。您可以根据需要使用其他选项,但是请确保您阅读了ffmpeg的文档以了解它们的含义和影响。如果这些步骤都无法解决问题,请考虑将错误消息和相关信息提交给ffmpeg
目前市场上音视频技术方案大致分为以下几类,WebRTC因其超低延时、集成音视频采集传输等优点,是在线教育、远程会议等领域首选技术。前言目前市场上音视频技术方案大致分为以下几类,WebRTC因其超低延时、集成音视频采集传输等优点,是在线教育、远程会议等领域首选技术。方案优势劣势应用场景基于浏览器插件的flash播放RTMP即将淘汰即将淘汰传统直播跨平台的HLS/DASH 播放方案- 跨端广泛支持:苹

假设某个视图A有一个字视图B,他们的alpha都是0.5(根视图是黑色,A和B都是白色),当我们绘制视图的时候: 如果未开启组透明,首先是绘制视图A(0.5白色),然后再绘制视图B,绘制视图B的时候是在父视图0.5白色和根视图0.5黑色的基础上叠加视图B的0.5白色,最终就是0.75白色。如果开启了组透明,首先是绘制视图A(白色),然后在A的基础上直接绘制视图B(白色),最终再统一计算透明0.5,

其中,“-c:v libx264”指定编码器为libx264,“-preset ultrafast”指定编码速度为“超快模式”,“-tune zerolatency”指定为零延迟模式。下载并安装ffmpeg:从ffmpeg官方网站下载适用于Windows的ffmpeg,解压后将bin文件夹添加到系统路径中。打开命令提示符窗口:在Windows上打开“命令提示符”窗口(或PowerShell),以便
什么是硬件解码?普通解码是利用cpu去解码也就是软件解码 硬件解码就是利用gpu去解码为什么要使用硬件解码?首先最大的好处 快 硬解播放出来的视频较为流畅,并且能够延长移动设备播放视频的时间;而软解由于软解加大CPU工作负荷,会占用过多的移动CPU资源,如果CPU能力不足,则软件也将受到影响 最主要就是一个字 快。

i %3d.jpg表示要选取图片的命名格式,就是调用001.jpg,002.jpg......等图片组成视频。可以新建文件夹.txt->在.txt文件中输入cmd并保存->将.txt后缀名改成.bat。%3d.jpg表示生成图片后的图片的命名格式会以001.jpg,002.jpg....命名。简介:因为计网作业需要,今天就是讲一讲如何使用ffmpeg把图片转视频以及视频转图片。其中-i GGGab

其原理是后端用ffmpeg将rtsp视频流转换为flv,然后通过websocket传输flv视频流,然后前端通过websocket获取到视频流后,使用flvjs对视频流再一次处理并进行播放,这是一套无插件无flash免费的视频直播解决方案。进入nginx/bin目录下启动nginx。Esc键退出编辑模式,输入:wq保存。Esc键退出编辑模式,输入:wq保存。输入i进入编辑模式,在最后添加。输入i进

string = img_root + 'img' + str(im_name) + '.jpg':是图片的存储路径。此处我的图片是在images文件夹下,(4) 执行结果:会生成两个视频文件,avi视频文件和mp4视频文件,(1)可以按照自己的需要来修改代码中的一些变量和参数,(3)执行过程中,我们可以看到一共处理了3张图片,img_root:是jpg图片存放的路径。out_root:是avi视

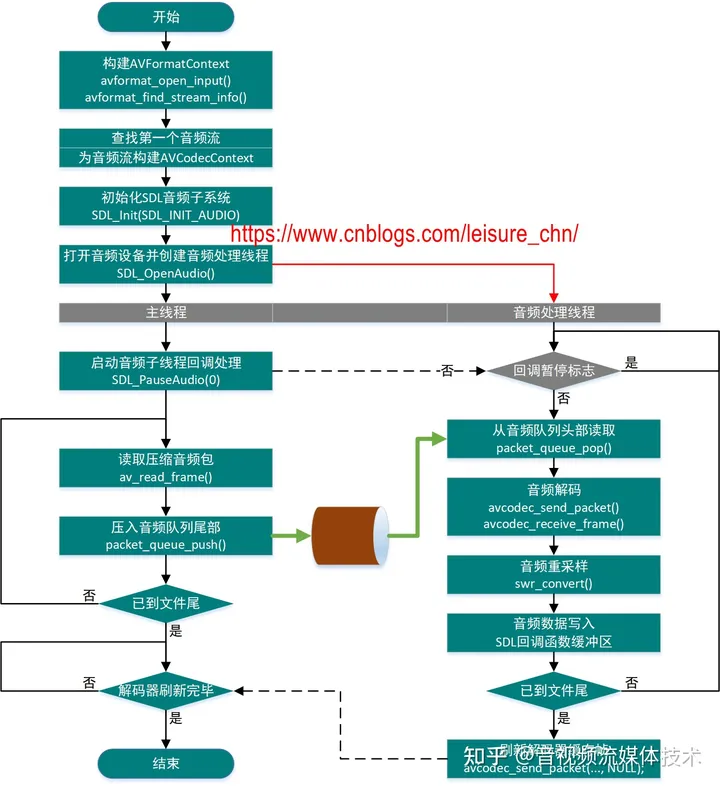
3]. 解码器内部会有缓冲机制,会缓存一定量的音频帧,不冲洗(flush)解码器的话,缓存帧是取不出来的,未冲洗(flush)解码器情况下,avcodec_receive_frame() 返回 AVERROR(EAGAIN),表示解码器中改取的帧已取完了(当然缓存帧还是在的),需要用 avcodec_send_packet() 向解码器提供新数据。[2]. 音频 frame 中的数据格式未必被 S

(1) 离线播放:这里并不是指应用不联网,而是指播放本地音频文件,包括先下完完成音频文件再进行播放的情况,这种使用AVFoundation里的AVAudioPlayer可以满足(2) 在线播放:使用AVFoundation的AVPlayer可以满足(3) 在线播放同时存储文件:使用AudioFileStreamer + AudioQueue 可以满足(4) 在线播放且带有音效处理:使用AudioF







