
简介
该用户还未填写简介
擅长的技术栈
可提供的服务
暂无可提供的服务
取消外键约束解决此类报错:可以再开发环境中暂时取消外键约束,生产环境在放开在settings.py文件数据库的配置上加上此段代码即可DATABASES = {'default': {'ENGINE': 'django.db.backends.mysql','NAME': DB_NAME,'USER': DB_USER,'PASSWORD': DB_PASSWORD,'HOST': DB_HOST,
enable-agent 表示启用相关的功能,在这里我只安装zabbix-agent,其实这个源码包里面还包含了zabbix-server,zabbix-proxy等等,你需要哪些就enable哪些。./configure --prefix=/usr/local/zabbix-6.0.39/ --enable-agent 是在进行软件的配置过程。因为我们上一步指定了安装路径,把zabbix-age

前提条件: 要导入的表和导出sql表的表名必须一致(不一致的话, 可以临时更改然后再改回来)首先将需要导出表的sql导出右击选中的表,点击导出数据库为sql脚本, 出现下面的弹框然后按照步骤:将sql数据进行插入选择要导入的表和sql文件开始导入:数据插入完毕...
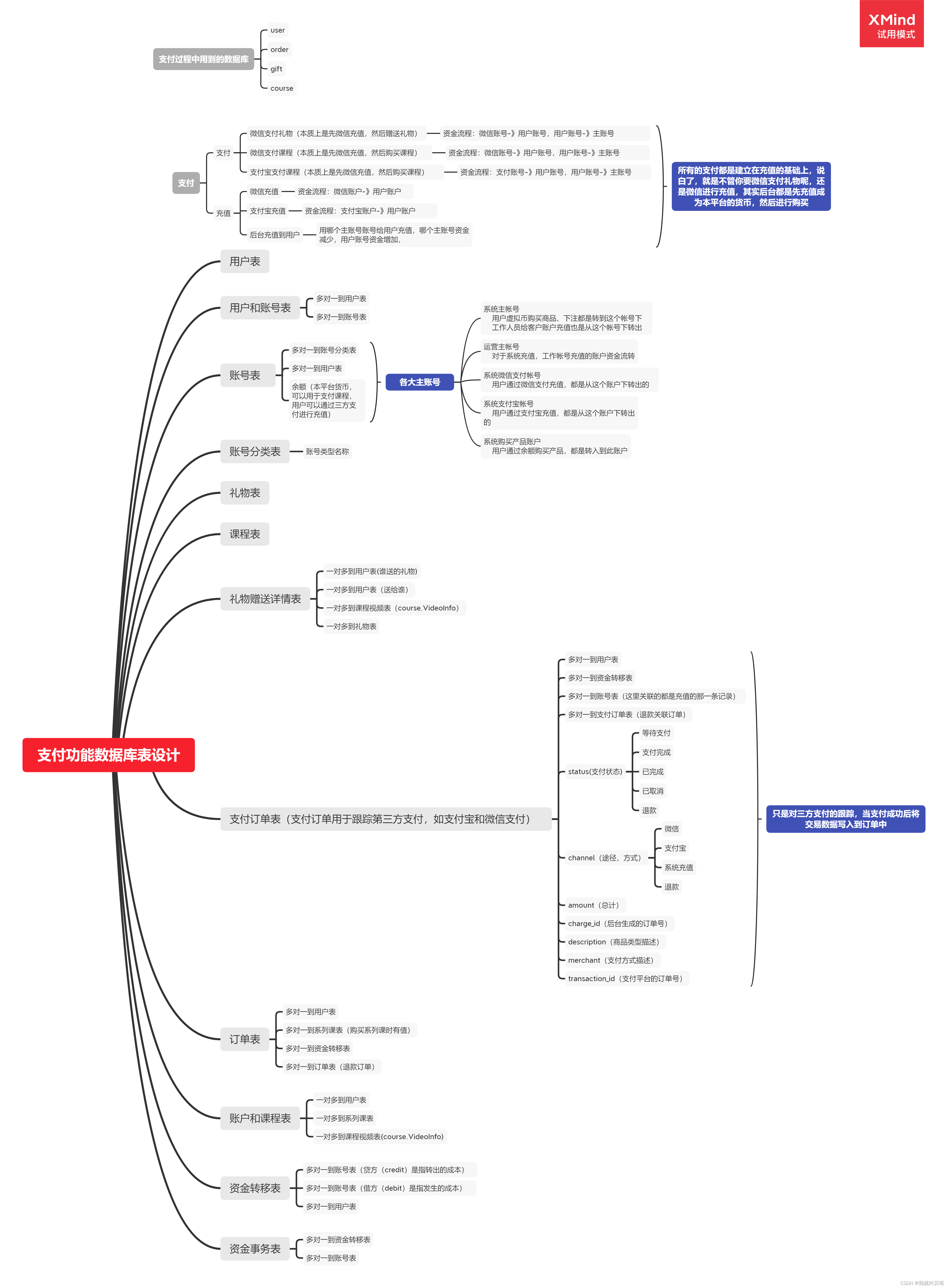
支付数据库设计(支持自有货币系统)

权限控制可以限制用户对于视图的访问和对于具体数据对象的访问在执行视图的dispatch()方法前,会先进行视图访问权限的判断在通过get_object()获取具体对象时,会进行模型对象访问权限的判断认证和权限的作用先认证,再判断权限与身份验证和限制一起,权限确定是应该授予还是拒绝访问请求。在允许任何其他代码继续之前,权限检查始终在视图的最开始运行。权限检查通常使用 request.user 和 r
DJANGO_SETTINGS_MODULE使用Django时要通知Django当前使用的是哪个配置文件。可以改变环境变量 DJANGO_SETTINGS_MODULE 实现这一点。当我们使用manage.py运行起本地的web服务器时,为了让Django知道使用哪个配置文件,就指定了DJANGO_SETTINGS_MODULE的环境变量的路径,我们看下manage.pyimport osimpo
我使用的是redis作为存储服务器,来存储access_token,代码亲测没有任何问题在做微信公众号模板推送的时候用到了access_token,但是有时推送成功,有时失败,报错显示为:40001: invalid credential, access_token is invalid or not latest rid: 5fdb2087-1f36ab8e-5c34337a因为AppSecre
如何识别http请求是否来自微信客户端在http数据包的header结构中解析“User-Agent”即可,判断是否包含关键字“micromessenger”(这里请注意不要拦截其他微信http请求,所以关键词请匹配好),示例代码如下:user_agent = request.META.get('HTTP_USER_AGENT', "")logger.info("request user agen

前言:grep这个命令都不陌生,最常用的就是和管道符结合,例如:ps -ef | grep docker。Grep称为全局正则表达式检索工具,在企业中被广泛的采用。grep的语法格式:grep-option(参数) ‘word’(关键词) file(文本文件);grep参数:-a 不要忽略二进制数据。-A<显示列数> 除了显示符合范本样式的那一行之外,并显示该行之后的内容。-b 在显示
Nginx强制关闭root@hecs02:/etc/nginx# pkill -9 nginxNginx重启(1)、一般重启i、查看Nginx master进程号root@hecs02:/etc/nginx# ps -ef|grep nginx(2)、修改配置文件后重启i、查看修改的配置文件是否有误,前提Nginx必须开启状态root@hecs02:/usr/sbin# ./nginx -tngi







