
简介
该用户还未填写简介
擅长的技术栈
可提供的服务
暂无可提供的服务
C语言是我们嵌入式使用最多的一种编程语言。在日常工作中,由于C语言没有强制的编码风格要求,导致每个人的代码风格各异,不利于同事们之间的沟通与移植。促进团队之间的合作:一些较大的项目,我们可以拆分成多个功能,每个人负责不同的功能,最后再合并。如果没有统一的代码规范,那么每个人的代码必将风格迥异,导致合并代码的时候不仅要去处理程序的问题,还得花大量的时间和精力去理解别人的代码。减少BUG的出现。
vscode 搭建C语言开发环境1. 安装C编译器(MinGW-W64 GCC)C编译器(MinGW-W64 GCC)的下载地址为:https://sourceforge.net/projects/mingw-w64/点击下图中的Download即可下载:下载完成后将压缩包解压到C盘,如下图所示:在环境变量PATH中新增两个变量:“C:\mingw64\bin” /“C:\mingw64\incl
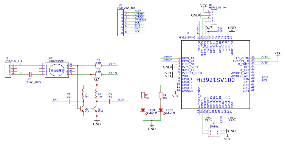
电力线载波通信(PLC)是一种使用电力线(高压电力线:>=35KV中压电力线:10KV低压电力线:380/220V)进行数据传输的通信技术,即利用现有电网作为信号的传输介质,使电网在传输电力的同时可以进行数据传输。目前根据所用频段的不同,低压电力线载波通信一般分为窄带电力线载波通信(10KHz500KHz)和宽带电力线载波通信(2MHz20MHz)由硬件可知接收(RXP-RXN)以及发送(OUTP

项目开发git的基本使用流程项目开发git仓库使用流程一、新建项目以及首次推送1、git上新建项目2、在项目下创建属于该项目的代码仓库(选择私有仓库)3、完成创建后在自己本地的项目文件夹下使用“git init”初始化该文件夹4、“git add .” 将工程内的所有文件放入暂存区5、"git commit -m “xxxxxxx” " 这次提交的信息,"xxxxxx"提交备注尽可能的写的详细,方







