
简介
该用户还未填写简介
擅长的技术栈
可提供的服务
暂无可提供的服务
早在几年前,各厂家就在逐步推进手机的充电速度,随着QC、PD等一系列的充电协议不断更新,各家手机厂家都有自己的快充解决方案,不仅功率不一样,手机间的充电协议与标准也变得越发复杂,不同品牌的手机快充名称也各有不同。而安卓手机方面,因为Type-C接口最大支持15W(5V 3A),不过在实现了USB-PD协议后,输出功率最大支持到100W(20V 5A),,所以只要你的充电接口是Type-c接口,基本
Altair PSIM 2024 软件安装包下载及安装教程!

当停车场满后,继续进来的汽车需要停放在停车场旁边的便道上等候,若停车场有汽车开走,则按排队的先后顺序依次进站,最先进入便道的汽车将会最先进入停车场,这完全是一个先进先出模型,因此可设计一个队列来模拟便道,队列中的数据元素仍然设计成汽车的车牌号。{printf("\n***********************************欢迎光临****************************

keil5怎么添加stc芯片库

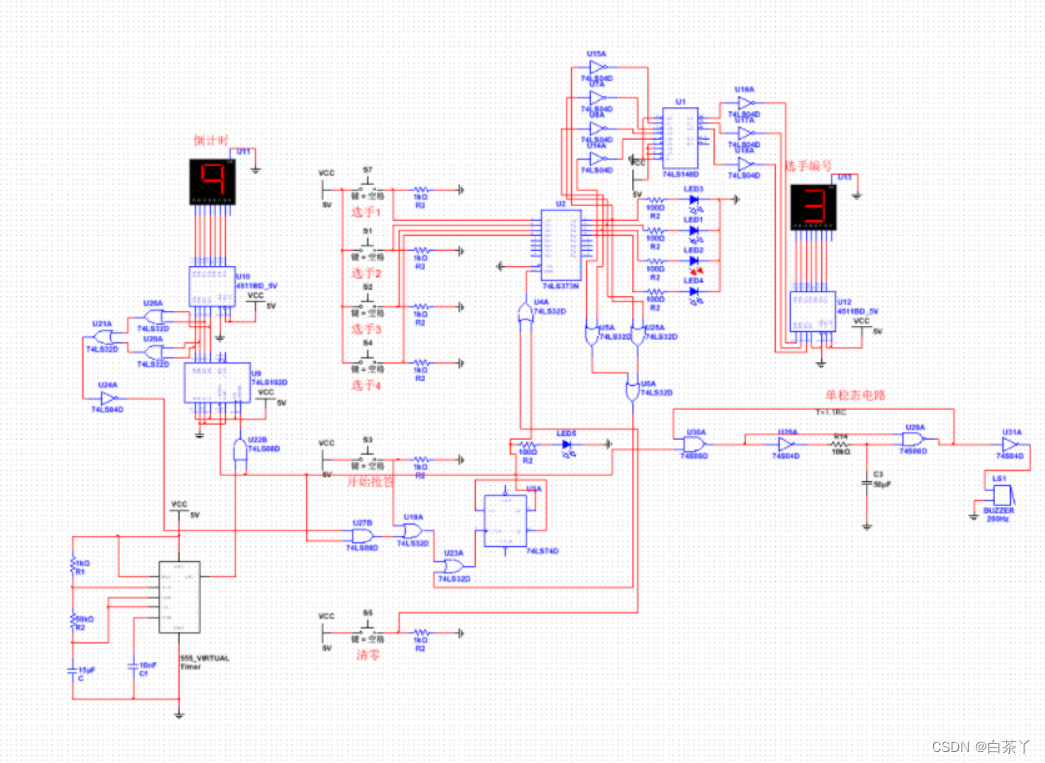
既然要抢答,那就要有抢答结果,那么抢答结果就需要锁存。因为选手按下按钮以后会松开,为了防止选手松开按钮而丢失抢答数据,所以要加锁存器。如果锁存器有输出,那么就会用过或非门电路关闭输入通道,这样其他选手就不能抢答了。如此就能保证只有一个抢答通过。在原来的基础上加入控制电路控制抢答开始,使用一个寄存器进行翻转计数来表示抢答开始或停止。按钮第一次按下,寄存器输出0,第二次按下输出1.这样就能锁住按钮的状

Altair PSIM 2024 软件安装包下载及安装教程!

设计、组装、调试信号发生器电路,使它能输出正弦波、方波和三角波(可采用集成芯片ICL8083);其频率在20HZ-20KHZ范围内连续可调;输出正弦波:方波,三角波,正弦波方案的结构框图如下图2.1所示。图2.1由8038构成的函数发生器电路组成框图方案中,利用单片集成函数信号发生器ICL8038、集成振荡器、电位器等外围电路灵活的组成,使通过电源来产生正弦波、方波、三角波等波形电路。

单片机资料文章目录合集

教师信息管理系统 本题目设计目的是训练学生的基本编程能力,了解管理信息系统的开发流程,熟悉C语言的文件和单链表的各种基本操作。本程序中涉及结构体、数组、文件等方面的知识。通过本程序的训练,使学生能对C语言的文件操作有一个更深刻的了解,掌握利用数组结构实现对教师信息管理的原理,为进一步开发出高质量的管理信息系统打下坚实的基础。1、问题定义创建一个教师信息管理系统。系统中包括教师的信息录用,每个教师的

题目: 职工工资管理一.程序设计思路1、设计思路(1)根据题目要求,应该把职工工资信息用结构体形式输入,在定义一个全局变量和文件指针进行整个程序的运行,然后把职工工资信息送到文件中,所以应该提供一个结构体和文件的输入输出等操作;(2)在程序中需实现职工工资浏览、查询、统计等功能的操作,所以需要建立相应的功能模块来实现;(3)另外还需要提供键盘式选择菜单实现功能,在运行时达到所要的目的。2、总体设计








