
简介
该用户还未填写简介
擅长的技术栈
可提供的服务
暂无可提供的服务
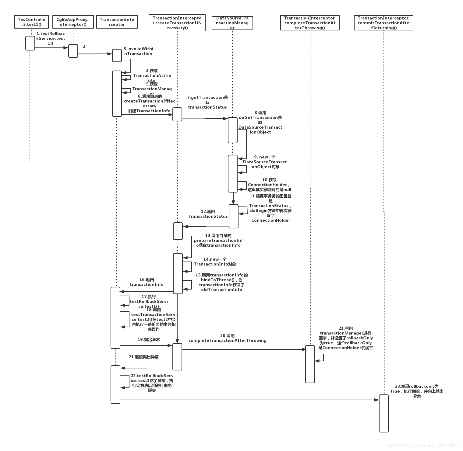
之前经常报"Transaction rolled back because it has been marked as-only"这个异常字面意思是"了,因为它被标记了必须回滚",最开始完全不懂事务的嵌套,每次出现这个错误都想知道为什么,但是总是不能重现,后面反复折腾终于弄明白了怎么回事。

堆排序是一种基于比较的排序算法,它的基本思想是将待排序的元素构建成一个堆,然后依次将堆顶元素取出,放到已排序的序列中,直到堆中所有元素都被取出,最终得到一个有序的序列。堆是一种特殊的树形数据结构,它满足以下两个条件:堆是一颗完全二叉树。堆中每个节点的值都大于等于(或小于等于)其左右子节点的值,这种性质称为堆的性质。堆排序的基本步骤如下:构建堆:将待排序的元素构建成一个堆,可以使用数组来表示堆,数组

图是一种非常重要的数据结构,在计算机科学和网络科学中被广泛应用。图由节点(顶点)和边组成,节点表示实体,边表示实体之间的关系。图可以用来描述各种复杂的关系,如社交网络、路线图、组织结构等。在计算机科学中,图被广泛应用于图算法、网络分析、图形数据库等领域。在网络科学中,图被用于描述社交网络、互联网拓扑结构、蛋白质相互作用网络等。图可以分为有向图和无向图两种类型。有向图中的边有方向,表示从一个节点到另

先序、中序、后序遍历二叉树的区别在于:根节点被访问的先后。先访问根节点再访问其左右子树,这是先序遍历;按照左子树、根节点、右子树的顺序访问的方式便为中序遍历;那么后序遍历,自然就是先访问...
ChatGPT 中文指南(大全)内容包含:如何开通chatgpt、chatgpt的同类站点、prompts 、AI绘图、ChatGPT 工具、相关报告论文、ChatGPT应用项目等。

归并排序(Merge Sort)是一种基于分治思想的排序算法。它将待排序的数组分成两个长度相等的子数组,然后对这两个子数组分别进行归并排序,最后将两个排好序的子数组合并成一个有序的数组。

目录一、对项目进行修改二、查看当前项目状况2.1 暂存区与工作区2.2 文件状态三、添加文件到暂存区3.1 全部添加3.2 指定文件3.3 指定目录四、查看哪些文件将被提交五、提交到本地版本库5.1 直接提交5.2 追加提交六、拉取远程仓库最新代码七、推送到远程仓库八、查看提交记录8.1 可视化界面8.2 日志查看九、分支合并...
Spring Security是一个基于Spring框架的安全框架,它提供了一套完整的安全解决方案,包括认证、授权、攻击防护等功能,可以轻松地集成到Spring应用程序中,保护应用程序的安全性。Spring Security的主要作用是保护Web应用程序的安全性,包括用户身份验证、授权、防止跨站请求伪造(CSRF)、防止会话固定攻击等。在使用Spring Security时,我们可以配置安全策略、

插入排序(Insertion Sort)是一种简单直观的排序算法,它的基本思想是将待排序序列分为已排序区间和未排序区间,然后每次从未排序区间取出一个元素,将其插入到已排序区间的合适位置中,使得插入后仍然保持已排序区间有序。重复这个过程,直到未排序区间为空,整个序列有序为止。

本文内容:在Centos 7 系统中,新添加硬盘,并将其挂载到自定义的新目录下;新添加硬盘,并为已有硬盘扩容。我是陈冰安,在知识宇宙中摸爬滚打,分享个人所得,也期待志同道合。








