
简介
该用户还未填写简介
擅长的技术栈
可提供的服务
暂无可提供的服务
我们这里使用的是西柚服务器,他们的下载网络确实很快,有国际专线,前面我们在zenodo数据中下载T2T泛基因组,轻轻松松搞定,。BioinfoDu。

推荐大家购买最新的教程,若是已经购买以前WGNCA教程的同学,可以在对应教程留言,即可获得最新的教程。(注:此教程也仅基于自己理解,不仅局限于此,难免有不恰当地方,请结合自己需求,进行改动。,一个生物学基础模型,它基于来自高度精心策划的基因组图谱的9万亿个DNA碱基对训练,该图谱覆盖了生命的所有领域,具有100万个具有单核苷酸分辨率的通证上下文窗口。我们这里使用的是西柚服务器,他们的下载网络确实很

推荐大家购买最新的教程,若是已经购买以前WGNCA教程的同学,可以在对应教程留言,即可获得最新的教程。(注:此教程也仅基于自己理解,不仅局限于此,难免有不恰当地方,请结合自己需求,进行改动。,一个生物学基础模型,它基于来自高度精心策划的基因组图谱的9万亿个DNA碱基对训练,该图谱覆盖了生命的所有领域,具有100万个具有单核苷酸分辨率的通证上下文窗口。我们这里使用的是西柚服务器,他们的下载网络确实很

趋势图在组学中是常见的图形,尤其是多组学分析中。趋势图的绘制教程相对也比较多,以及使用的分析R包也相对比较多,功能也也比较强大。我们在做关联分析后(相关性分析),获得单独的数据集,再用其绘制趋势图,如何绘制呢?

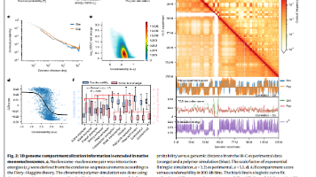
原文:Native nucleosomes intrinsically encode genome organization principles文章链接:https://www.nature.com/articles/s41586-025-08971-7#code-availability期刊:NatureIF:50.5发表时间:2025年5月7日Python。

推荐大家购买最新的教程,若是已经购买以前WGNCA教程的同学,可以在对应教程留言,即可获得最新的教程。(注:此教程也仅基于自己理解,不仅局限于此,难免有不恰当地方,请结合自己需求,进行改动。psRobot_mir旨在从高通量测序数据中为一批输入序列寻找具有茎环前体的小RNA(如miRNA或shRNA)psRobot_map 用于在较长的参考序列中找到短序列(小于 40bp)的所有完美匹配位置;

Deepseek这久很火,在年后就说要本地部署Deepseek。但一直苦于没有时间,昨晚太累了,早早就下班,在下班前,将R1的模块在电脑中下载,我安装的R1-7B,差不多也就是4G+。因此,大家若是要部署自己本地,小杜也建议你在晚上下载R1模型。

本文介绍了基于R语言的Mime机器学习框架,用于构建和可视化临床特征预测模型。该框架支持上百种机器学习算法,可用于预后预测和特征选择。文章提供了详细的安装指南(包括Bioconductor和GitHub依赖包)及使用示例,展示了如何利用基因表达数据和临床信息构建预后模型。通过ML.Dev.Prog.Sig函数可筛选最优算法组合,并可视化模型性能(如C-index)和生存曲线分析。该工具特别适用于1

国家水稻数据中心是中国水稻研究所创建的一个以水稻为核心,服务于育种需求的大型数据库,数据包含种质、突变体、分子标记、基因、QTL、文献资源等。,主要发表或收录生物信息学的教程,以及基于R的分析和可视化(包括数据分析,图形绘制等);Oryzabase是一个综合性水稻科学数据库,该数据库最初旨在收集尽可能多的信息.水稻基因组注释项目数据库(RGAP),主要提供水稻基因组序列和注释数据。**5. 水稻遗

在11月中旬,我的M.2的硬盘突然间崩掉了,就是的那种莫名其妙的。但是,在11月份某一天,此盘的某两个文件夹无法访问(PS:以为是自己电脑的问题),但在第二天,全部磁盘文件无法访问。我基本全部的重要的数据都是放在这个盘里面,此外,我是基本没有做备份。但是,随着数据的不断增加,容量成了很大的问题,现在我需要扩容,以及将raid 1转为raid 5,涉及到以前套件也需要转移(PS:我的套件是安装在容池








