
简介
该用户还未填写简介
擅长的技术栈
可提供的服务
暂无可提供的服务
遇到过不少案例,在电源设计上做了物料成本节省,在电源最大功率、电源质量等方面打了折扣,带来了极大的隐患。电源系统为系统或产品工作提供能源,电源质量的好坏直接影响着产品的稳定性,稳定可靠的电源是产品和系统稳定运行的基础,如果电源不稳定,系统的可靠性就无从谈起,千万不要在电源上抠成本。例如,如果一个电源额定功率是500W,峰值功率是600W,配套给正常工作就需要600W功率的产品供电,有可能导致产品供

RS485总线的偏置电阻主要是给A、B确定的逻辑状态。RS485总线的终端电阻主要是用于信号线的阻抗匹配、提供通信线缆寄生电容能量的泄放路径、提高信号质量。此次以自收发产品RSM485PHT为例进行说明,该产品内置完整的DC-DC和信号隔离电路,具有较强的抗扰性和高可靠性,具备自动收发功能。该产品的A、B线内置47kΩ的上、下拉电阻,收发器输入阻抗最小值为48kΩ。本次测试的硬件框图如图1所示,在

要解决CAN总线的采样点设置不正确可能导致的数据丢失问题,需要对CAN控制器的配置进行仔细评估和调整。如果终端匹配电阻的阻值不正确,可能会导致信号在总线上的反射,造成信号干扰和失真。对于CAN总线的采样点设置,需要考虑到总线的通信速率、时钟源的稳定性以及传输线的信号衰减等因素。此外,在高速传输或长距离传输的情况下,信号的衰减可能会导致采样点的漂移,进一步影响数据的准确采样。此外,对于缓冲区的管理和

电路如图3所示,将PWRON信号和PWROK信号通过二极管相连,PWROK信号连正极,PWRON信号连负极,这样按键按下时PWRON信号可以拉低PWROK,关闭底板电源。如图2所示,SOC的GPIO通过上拉电阻上拉到底板电源域,如果底板电源域比SOC对应的GPIO的供电电源域先上电,则会发生倒灌,长期可能引起SOC工作异常,甚至可能进一步导致底板电源无法关闭。此外,HDMI接口供电电源为底板5V电

在一个具有上电顺序的情况下(或右侧器件断电或者拔插动作),左侧的电压如果足够大,那么就会通过二极管向右侧的VDD充电,也就是去耦电容的充电,这样就会使二极管急速过载损坏,电容本身也有可能损坏,瞬时的大电流甚至会直接击毁元件本身,再好的结构也会使得器件逻辑工作不正常。若PMU某一DC-DC既给SOC供电又给一些外设供电,而且SOC的GPIO有不少使用了该DC-DC的电源域,外设的供电电源也可能通过G

它基于以太网IP协议栈,将ECU间的“点对点拉线”升级为“云端化服务”,让域控制器像互联网应用一样按需调用服务。这种“按需取用”机制,使车载网络带宽利用率提升60%以上,更支持跨域融合——智能座舱可直接调用ADAS的“变道安全评估服务”,让语音助手秒变“老司机”。ZXDoc支持SOME/IP功能,通过服务导向架构实现跨域通信标准化,降低系统耦合,支持动态服务发现与调用,提升分布式系统扩展性和维护效

OpenHarmony是由开放原子开源基金会孵化及运营的开源项目,目标是面向全场景、全连接、全智能时代,搭建一个智能终端设备操作系统的框架和平台。此外,Debian的社区支持强大,提供了丰富的文档和资源。Ubuntu是一个基于Linux核心的桌面操作系统,提供丰富的deb包资源,用户可以通过apt快速搭建开发环境。本文将为您梳理常见系统的特性,帮助您快速了解它们的优缺点,以便更好地选择适合的系统。

参考平面是根据叠层确定的,一般是相邻的平面层,例如图1中,8层板叠层1层和3层参考2层,4层参考5层,6层和8层参考7层。等长即RGMII总线中的TX_CLK、TXD[0:3]、TX_EN这6个信号为一组,RX_CLK、RXD[0:3]、RX_EN这6个信号为一组,分别绕蛇形走线,使得每组组内信号线之间长度差值在100mil以内,不同厂家的公差要求可能不同,但对硬件工程师来说,条件允许的情况下,公

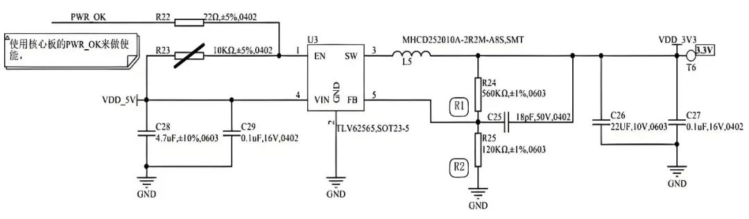
以太网PHY和处理器端的数据线和控制信号要注意阻抗匹配,避免信号反射。在设计原理图时,一般建议源端串联22~33Ω电阻。但是,部分核心板已经在源端串接匹配电阻,设计底板时就不需要串接匹配电阻。使用核心板开发新产品时,建议参考致远电子官方硬件设计参考电路。

M3562核心板不仅在性能上表现卓越,还采用了先进的BGA封装技术。那么,BGA封装核心板究竟有哪些独特的优势呢?本文将带您深入探讨。继和BGA核心板之后,ZLG致远电子又重磅推出了一款全新的BGA核心板——。作为一款高性能、低功耗、高性价比的嵌入式核心板,M3562具备四核Cortex-A53架构内核,最高主频可达1.8GHz,同时集成Mali-G52 GPU、NPU,以及1080p@60fps








