
简介
该用户还未填写简介
擅长的技术栈
可提供的服务
暂无可提供的服务
产品技术前沿:Vidu Q2推出参考生功能与5分钟视频延长,升级AI社交平台;元宝AI新增“内心OS”解读,实现智能录音转写与语义分析;DeepSeek-OCR以3B参数量实现文本“光学压缩”,10倍压缩率达97%准确率;甲骨文发布全球最大AI超算Zettascale10,80万GPU构建16 ZettaFLOPS算力行业动态观察:欧盟启动DSA首轮执法,Snapchat、苹果、谷歌面临未成年人保

屏幕共享是指在视频通话或互动直播过程中将屏幕内容以视频的方式分享给其他的观众,以增强互动体验,提高沟通效率。屏幕共享解决方案提升了用户实时视频通话的沟通效率。视频会议场景中,屏幕共享可以将讲话者本地的文件、数据、网页、PPT 等画面分享给其他与会人;在线课堂场景中,屏幕共享可以将老师的课件、笔记、讲课内容等画面展示给学生观看。调用 ZegoExpress SDK 的开启自定义采集功能,详情请参考自

实时音视频是 ZEGO 的一款实时音视频互动服务产品,开发者可通过其灵活易用的 API,构建音视频应用。同时,ZEGO 的另一款产品——AI视觉,基于领先的 AI 算法,提供美颜、美体、美妆、贴纸等功能。将二者进行搭配使用,能够轻松实现音视频互动和美颜的结合,基于美颜SDK可以打造实时美颜应用-直播美颜。...

实时音视频是 ZEGO 的一款实时音视频互动服务产品,开发者可通过其灵活易用的 API,构建音视频应用。同时,ZEGO 的另一款产品——AI视觉,基于领先的 AI 算法,提供美颜、美体、美妆、贴纸等功能。将二者进行搭配使用,能够轻松实现音视频互动和美颜的结合,基于美颜SDK可以打造实时美颜应用-直播美颜。...

实时音视频是 ZEGO 的一款实时音视频互动服务产品,开发者可通过其灵活易用的 API,构建音视频应用。同时,ZEGO 的另一款产品——AI视觉,基于领先的 AI 算法,提供美颜、美体、美妆、贴纸等功能。将二者进行搭配使用,能够轻松实现音视频互动和美颜的结合,基于美颜SDK可以打造实时美颜应用-直播美颜。...

疫情期间,很多线下活动转为线上举行,实时音视频的需求剧增,在视频会议,在线教育,电商购物等众多场景成了“生活新常态”。本文将教你如何通过即构ZEGO 音视频 SDK 在Android端搭建实时视频通话能力。即构音视频SDK提供100+种行业解决方案,RTC 每月赠送10000分钟免费时长,提供免费RTC SDK 接入体验。......

在音视频流媒体应用中,除了可以流媒体通道推拉音视频内容外,还可以使用流 SEI(Supplemental Enhancement Information,媒体补充增强信息)通过流媒体通道将文本信息与音视频内容打包在一起,从主播端(推流端)推出,并从观众端(拉流端)接收,以此实现文本数据与音视频内容的精准同步的目的。一般可用于视频画面的精准布局、远端歌词同步、直播答题等应用场景。SEI 的相关概念及

虚拟直播既可以实现单人视频直播,也可以邀请观众上麦、与虚拟主播进行多人连麦互动。

虚拟直播既可以实现单人视频直播,也可以邀请观众上麦、与虚拟主播进行多人连麦互动。

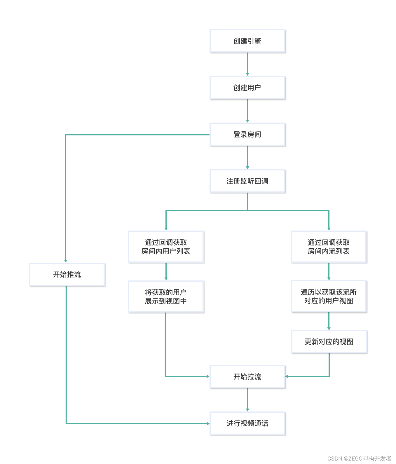
本文展示了如何使用ZEGOExpressSDK构造多人音视频通话场景,即实现多对多实时音视频聊天互动。用户可在房间内与其余用户进行实时音视频通话,互相推拉流。该场景可用于多人实时音视频聊天、多人视频会议等。...








