怎么成为一个 ai agent 工程师?
一旦它通过训练好的逻辑判断出“我要调工具了”,它会生成一个特殊的停止符或者一段特定的 JSON 结构,然后停止生成。我们可以把整个过程想象成一场**“接力赛”**,LLM 和 我们的系统代码(Python/Java 后端)是两个运动员,他们不能同时跑,必须交接棒。学习从来都是自己的事,我能做的就是帮你把路铺平一点。资料都放在下面了,有需要的直接拿,能用到多少就看你自己了。全部免费,不搞虚的。如果你
摘抄
| 💡 核心点 (原话/概括) | 🔄 内化 (我的话/关联) |
|---|---|
| 从后端转 AI Agent 工程师,核心是转变思维模式:从“确定性”的编程逻辑,转向“概率性”的系统构建。 | |
| 第一站:告别“调包侠”,真正理解 LLM 的能力边界和工作原理 | |
| 什么是 Embedding?为什么需要向量数据库?Cosine Similarity 到底在算个啥?RAG(检索增强生成)的本质是什么?ReAct(Reasoning and Acting)这个模式是怎么让 LLM 和外部工具交互的?Function Calling 的工作流程是怎样的? | |
| Embedding(嵌入) | |
| Cosine Similarity(余弦相似度) | 1. 它懂“话题”,但不一定懂“逻辑”: - “我喜欢吃苹果” 和 “我讨厌吃苹果”。 - 这两句话的余弦相似度其实很高,因为它们都在聊“我、情绪、吃、苹果”。如果你要做情感分析,光靠余弦相似度可能会误判。 |
| Function Calling | LLM 在调用工具时,输出会暂停吗?会等待吗? |
| 动手写一个“丐版”的 RAG。 | |
你自己用 sentence-transformers 库把文档切块、生成向量,存到一个 Faiss 或者 ChromaDB 的本地实例里。 |
|
| sentence-transformers | - 它是目前工程界最流行的开源工具库(Python 库),专门用来生产高质量的“语义向量”。 - 它是对 BERT 进行了特训(Fine-tuning)。 - 训练方式叫 Siamese Networks(孪生网络) |
| Faiss | 向量数据库 |
| ChromaDB | 向量数据库 |
| 第二站:以一个“真实”的场景驱动,构建你的“代表作” | |
| 1. 复杂数据处理 2. 核心 RAG 流程 3. Agentic 逻辑与 Tool Use 4. 评估!评估!评估!重要的事情说三遍 | |
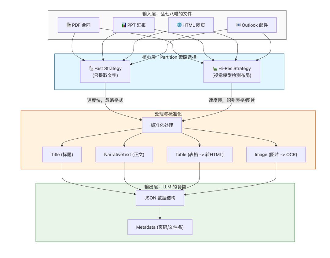
| unstructured.io | 复杂数据处理 它是目前开源界**清洗数据(ETL)**的标准答案。只有数据洗得干净,后面的 Embeddings 和回答才会准。 |
| HyDE(Hypothetical Document Embeddings) | 一种高级 RAG 方法(设计模式,不是某个库) HyDE |
| Multi-Query Retriver | Multi-Query Retriever 主要是“一种方法论(Methodology)”或“设计模式”。 它已经成为了 LangChain 和 LlamaIndex 这些“标准工具库”里的一个现成组件。 LangChain 直接提供了一个类叫 MultiQueryRetriever。这是目前业界最标准的“工具”。 Multi-Query Retriver |
| 这个过程怎么调试?LLM 为什么不按你的想法去调用工具?这就是 Agent 工程师天天在挠头的事情。你可能需要用 LangGraph 或者自己实现一个 ReAct 循环来管理这个复杂的执行逻辑。 | |
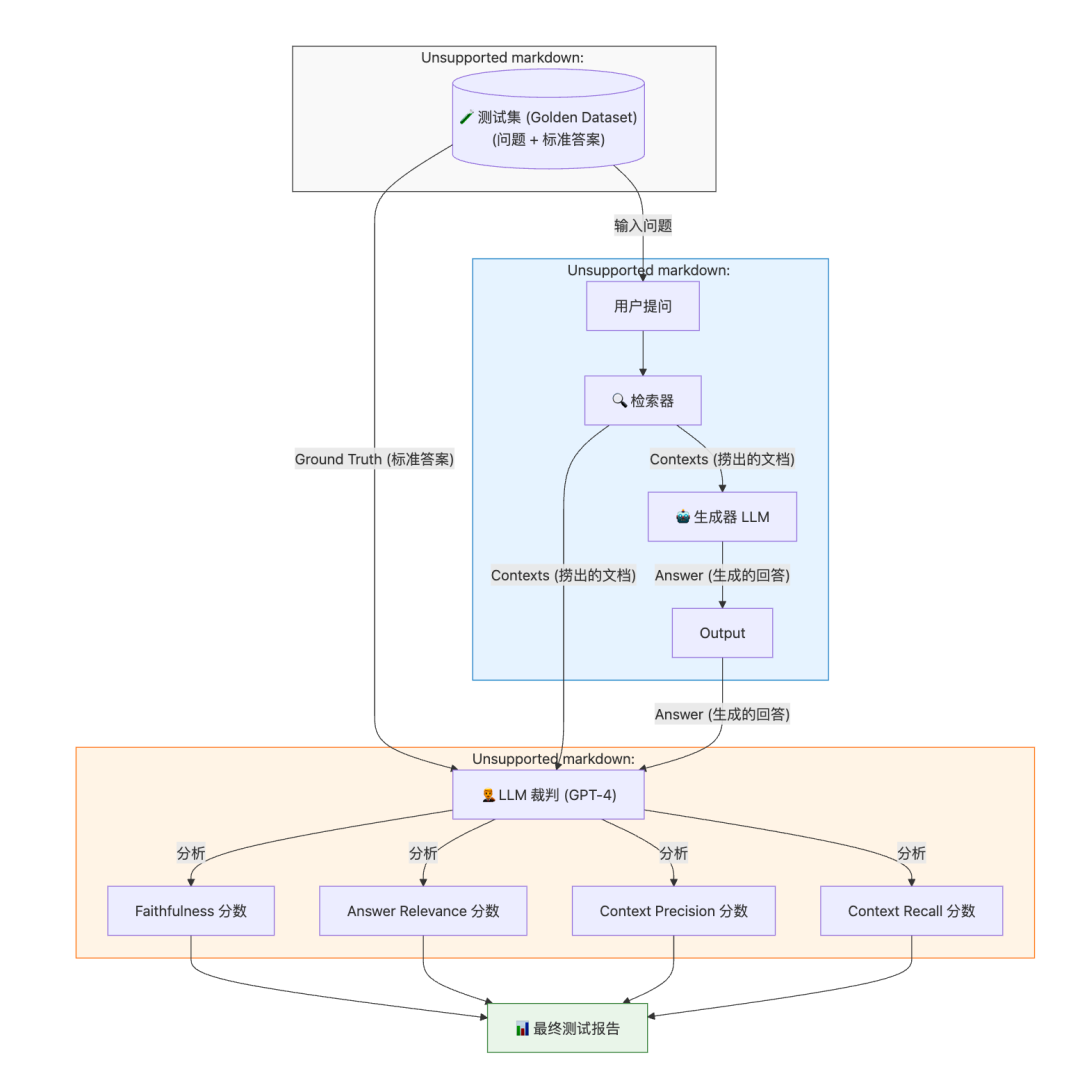
| 你的 Agent 做完了,怎么证明它比人肉看报告更好? | |
最简单的,找 20 份报告,设计 100 个问题和标准答案,形成一个“评估集”。然后让你的 Agent 跑一遍,用 Ragas 这类框架计算一下 faithfulness(忠实度)、answer_relevancy(相关性)等指标。的标准答案。只有数据洗得干净,一切优化都是玄学。 |
Ragas = Retrieval Augmented Generation Assessment |
| 第三站:补齐“生产化”的最后一块拼图 | |
| 1. 成本和延迟意识 2. 可观测性 3. 模型与工具链 | |
| 一个设计不好的 Agent 链条,一个请求进来可能要来回调用 LLM 十几次,成本直接爆炸。你怎么设计缓存策略?怎么通过更小的模型(比如 fine-tune 一个本地模型)来处理某些固定任务?怎么优化 Prompt 来减少 token 消耗?这些都是 P7 级别需要考虑的问题。 | |
| 一个 Agent 的执行过程是个复杂的黑盒。你需要引入像 LangSmith、wandb 这样的工具,去追踪每一次调用的 Prompt、返回结果、中间步骤、token 消耗。 | |
| 字节就是一个很好的关注对象,因为它的版图足够大,所以它的 agent 手册就可以覆盖 agent 从底层技术(大模型、工具调用、API 集成、架构设计)到各种泛业务场景(办公、电商、内容创作、教育)的全链路案例。 |
LLM 在调用工具时,输出会暂停吗?会等待吗?
答案:是的会暂停,而且是接力跑式的暂停。
我们可以把整个过程想象成一场**“接力赛”**,LLM 和 我们的系统代码(Python/Java 后端)是两个运动员,他们不能同时跑,必须交接棒。
1. 第一棒:LLM 思考与暂停 (The “Stop” Event)
当用户问“查天气”时,LLM 开始生成文字。一旦它通过训练好的逻辑判断出“我要调工具了”,它会生成一个特殊的停止符或者一段特定的 JSON 结构,然后停止生成。
- 此时的状态: LLM 的任务暂时结束了。它告诉系统:“我需要这个工具,参数是北京,你快去办,办完告诉我。”
- 注意点:这时候,用户界面通常还在“思考中”或“处理中”,但实际上 LLM 已经不干活了,压力转到了我们的后端服务器上。
2. 第二棒:系统“跑腿” (System Execution)
我们的后端代码接过了棒子。
- 系统拿着 LLM 给的指令(
get_weather(location="Beijing")),去请求气象局的 API。 - 这个过程LLM 是完全不知道的,也不参与的,如果气象局 API 卡了 10 秒,整个对话就会卡 10 秒。LLM 不会催,因为它已经“挂起”了。
3. 第三棒:LLM 重新接棒 (Resume Generation)
系统拿到了气象局的数据(比如“25 度”),但这还不是人话。 系统会把 [用户问题 + LLM 刚才的思考 + 工具返回的结果]打包在一起,再次发给 LLM。
- 系统对 LLM 说:“刚才你要查的数据回来了,是 25 度,现在请你把这句话说完。”
- LLM 重新启动,结合上下文,生成最终回复给用户。

Faiss vs ChromaDB 架构对比

PixPin_2026-01-06_14-35-42
unstructured.io

PixPin_2026-01-06_14-36-00
HyDE
痛点:用户的问题非常短、非常模糊,而我们要找的文档非常专业、非常长的时候。
这时候,标准的搜索经常失效。HyDE (Hypothetical Document Embeddings) 就是解决这个问题的“作弊技巧”。
HyDE 的核心思想是:与其拿“问题”去搜,不如拿“答案”去搜。
但是我们没有答案啊?没关系,让 LLM 编一个!
流程变成了这样:
- 用户问:“断网了怎么办?”
- LLM 先生成一个假设性回答(Hypothetical Document):
- “如果遇到网络连接中断,通常需要检查路由器的 WAN 口指示灯,尝试重启调制解调器,或者检查 DHCP 配置是否获取到了 IP 地址…”
- (注意:这个答案可能是错的!比如你的产品根本不是路由器。但没关系,重要的是它包含了很多相关关键词。)
- 我们拿这段**“假答案”**转成向量。
- 去数据库里搜。这时候,“假答案”里的关键词(路由、IP、重启)就能完美匹配到那篇《故障排查手册》了。

PixPin_2026-01-06_14-36-18
Multi-Query Retriver

PixPin_2026-01-06_14-36-40
Retrieval Augmented Generation Assessment
- Ragas 是什么? 一个 Python 库,用于量化评估 RAG 系统的质量。
- 解决什么? 拒绝“凭感觉优化”,用“Faithfulness”和“Recall”等数据说话。

PixPin_2026-01-06_14-37-54
| 指标 (Metric) | 维度 | 它是查什么的? | 通俗解释 |
|---|---|---|---|
| Faithfulness (忠实度) | 生成质量 | 答案是不是瞎编的? | 你的答案是否每一句都能在检索到的文档里找到出处?(防幻觉指标) |
| Answer Relevance (答案相关性) | 生成质量 | 答非所问了吗? | 用户问“怎么退款”,你回答“退款政策是 XX”,这就相关。如果你回答“你好”,这就低分。 |
| Context PrecisionBR (上下文精确度) | 检索质量 | 搜到的东西有用吗? | 搜出来的 5 条文档里,排在第 1 条的是不是最关键的?还是说全是垃圾广告? |
| Context Recall (上下文召回率) | 检索质量 | 该搜的都搜到了吗? | 标准答案里需要的信息,你的检索器真的捞出来了吗?还是漏掉了关键段落? |
读者福利:如果大家对大模型感兴趣,这套大模型学习资料一定对你有用
对于0基础小白入门:
如果你是零基础小白,想快速入门大模型是可以考虑的。
一方面是学习时间相对较短,学习内容更全面更集中。
二方面是可以根据这些资料规划好学习计划和方向。
作为一名老互联网人,看着AI越来越火,也总想为大家做点啥。干脆把我这几年整理的AI大模型干货全拿出来了。
包括入门指南、学习路径图、精选书籍、视频课,还有我录的一些实战讲解。全部免费,不搞虚的。
学习从来都是自己的事,我能做的就是帮你把路铺平一点。资料都放在下面了,有需要的直接拿,能用到多少就看你自己了。
这份完整版的大模型 AI 学习资料已经上传CSDN,朋友们如果需要可以点击文章最下方的VX名片免费领取【保真100%】
更多推荐



所有评论(0)