本地部署大语言模型详细介绍(附教程)
最近小编详细尝试了一下本地部署大语言模型的几种方法,本节来介绍一下个人的一些使用体验,个人观点仅供参考。主要涉及本地部署客户端选择、模型下载、以及后续一些进阶方向。
最近小编详细尝试了一下本地部署大语言模型的几种方法,本节来介绍一下个人的一些使用体验,个人观点仅供参考。主要涉及本地部署客户端选择、模型下载、以及后续一些进阶方向。
本地部署方式1
Ollama+docker+openwebui
第一种方式通过上述软件组合而成,先安装ollama后安装docker,最后通过docker部署openwebui。最终的界面如下所示。该界面简洁类似于chatGPT的风格。关于该种方法部署可以参考下方链接
https://mp.weixin.qq.com/s/cQ3x3gUIVTR37D-zWeyfyA

方法1部署的UI界面主要在于简洁,但是此种方法存在的问题在于安装多款软件,尤其是要安装Docker运行其要耗费至少3G左右内存,其中docker就是占2G。同时通过Ollama下载的本地模型文件也会进行格式转换,非常的不便于后期迁移到其它设备,因此不太推荐此种方式。
本地部署方式2
LM_studio 网址: https://lmstudio.ai/

没错通过这种方式只需要下载这一款软件,因为其内置了llama.cpp可以直接运行本地模型,因此不需要安装其它配置软件,同时该软件对Mac的M芯片也做了适配支持MLX模型,下载时注意下载对应格式的模型文件即可。同时改软件只需要将下载的原始模型文件放入本地文件夹即可。

将模型放入右上角模型目录下即可,路径可自己定义,需要注意是双层文件夹,如下所示。
LM_studio_model/mlx-community/DeepSeek-Llama-8B-1.0
模型下载
❝
模型主要通过huggingface下载,https://huggingface.co/models。

❝
若是使用Mac可下载MLX版本的模型文件,需要注意模型使用LM_studio加载会出现bug。
网址 https://huggingface.co/mlx-community

模型的选择
模型主要分为下方所列版本,精度越高对设备性能要求越高。本地个人电脑通常使用8-bit或4-bit。其区别主要如下所示:

❝
上方所列是一个模型的具体文件信息,如图所示模型文件有15G因此要运行此模型,内存要远大于16G估计要达到30G+,且显存也要大。若显存很小内存很大,则只能读入模型运行推理则速度非常慢,因此下载一个适合自己的模型非常重要。
进阶选择
如果只是本地部署现有的模型那基本意义不大,针对核心用户进阶方式大概有两个选择构建RAG知识库与模型微调。
❝
在大语言模型(LLM)应用中,RAG(Retrieval-Augmented Generation,检索增强生成) 和 模型微调(Fine-Tuning) 是两种不同的方法,分别用于增强模型的知识能力和适应特定任务。它们的主要区别如下:

❝
- 工作流程对比
🔹 RAG 工作流程
1. 用户输入查询
2. 检索(Retrieval):从知识库(如向量数据库)中检索相关文档
3. 增强(Augmentation):将检索到的内容拼接到输入中
4. 生成(Generation):LLM 结合输入和检索内容生成回答
🔹 模型微调工作流程
1. 准备训练数据(对话、任务数据)
2. 选择微调方法(LoRA, QLoRA, 全参数微调)
3. 训练(调整模型权重)
4. 推理(直接使用微调后的模型)

案例特点
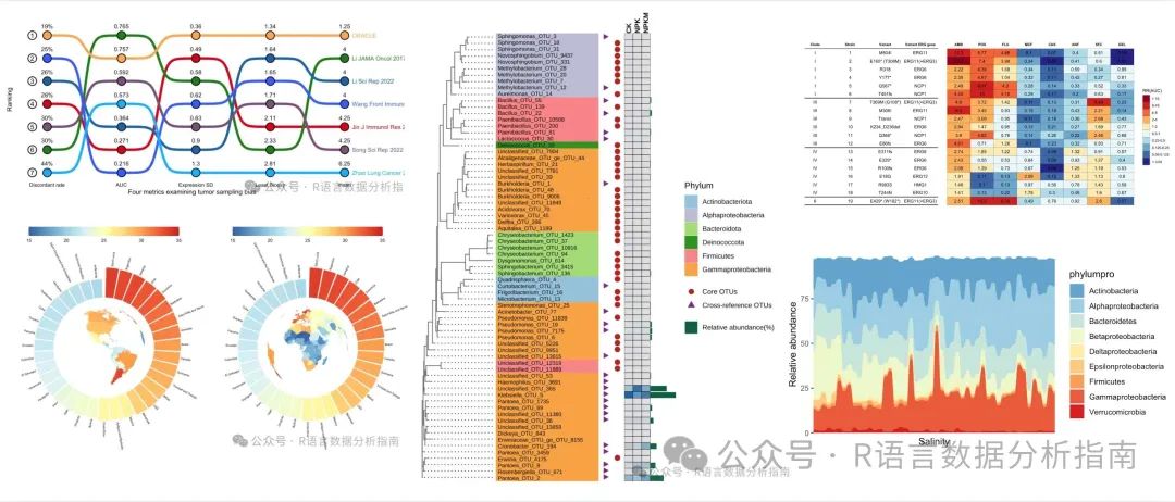
所选案例图均属于个性化分析图表完全适用于论文发表,2025年起提供更加专业的html版注释文档更加直观易学。文档累计上千人次购买拥有良好的社群交流体验。R代码结构清晰易懂,为防止中文乱码提供单独的注释文档
R代码结构清晰易懂,2025年起提供更加专业的htnl文档
群友精彩评论

2025更新案例图

2024年已更新案例图展示














































如何系统的去学习大模型LLM ?
大模型时代,火爆出圈的LLM大模型让程序员们开始重新评估自己的本领。 “AI会取代那些行业?”“谁的饭碗又将不保了?”等问题热议不断。
事实上,抢你饭碗的不是AI,而是会利用AI的人。
继科大讯飞、阿里、华为等巨头公司发布AI产品后,很多中小企业也陆续进场!超高年薪,挖掘AI大模型人才! 如今大厂老板们,也更倾向于会AI的人,普通程序员,还有应对的机会吗?
与其焦虑……
不如成为「掌握AI工具的技术人」,毕竟AI时代,谁先尝试,谁就能占得先机!
但是LLM相关的内容很多,现在网上的老课程老教材关于LLM又太少。所以现在小白入门就只能靠自学,学习成本和门槛很高。
基于此,我用做产品的心态来打磨这份大模型教程,深挖痛点并持续修改了近70次后,终于把整个AI大模型的学习门槛,降到了最低!
在这个版本当中:
第一您不需要具备任何算法和数学的基础
第二不要求准备高配置的电脑
第三不必懂Python等任何编程语言
您只需要听我讲,跟着我做即可,为了让学习的道路变得更简单,这份大模型教程已经给大家整理并打包,现在将这份 LLM大模型资料 分享出来:包括LLM大模型书籍、640套大模型行业报告、LLM大模型学习视频、LLM大模型学习路线、开源大模型学习教程等, 😝有需要的小伙伴,可以 扫描下方二维码领取🆓↓↓↓

一、LLM大模型经典书籍
AI大模型已经成为了当今科技领域的一大热点,那以下这些大模型书籍就是非常不错的学习资源。

二、640套LLM大模型报告合集
这套包含640份报告的合集,涵盖了大模型的理论研究、技术实现、行业应用等多个方面。无论您是科研人员、工程师,还是对AI大模型感兴趣的爱好者,这套报告合集都将为您提供宝贵的信息和启示。(几乎涵盖所有行业)
三、LLM大模型系列视频教程

四、LLM大模型开源教程(LLaLA/Meta/chatglm/chatgpt)

五、AI产品经理大模型教程

LLM大模型学习路线 ↓
阶段1:AI大模型时代的基础理解
-
目标:了解AI大模型的基本概念、发展历程和核心原理。
-
内容:
- L1.1 人工智能简述与大模型起源
- L1.2 大模型与通用人工智能
- L1.3 GPT模型的发展历程
- L1.4 模型工程
- L1.4.1 知识大模型
- L1.4.2 生产大模型
- L1.4.3 模型工程方法论
- L1.4.4 模型工程实践
- L1.5 GPT应用案例
阶段2:AI大模型API应用开发工程
-
目标:掌握AI大模型API的使用和开发,以及相关的编程技能。
-
内容:
- L2.1 API接口
- L2.1.1 OpenAI API接口
- L2.1.2 Python接口接入
- L2.1.3 BOT工具类框架
- L2.1.4 代码示例
- L2.2 Prompt框架
- L2.3 流水线工程
- L2.4 总结与展望
阶段3:AI大模型应用架构实践
-
目标:深入理解AI大模型的应用架构,并能够进行私有化部署。
-
内容:
- L3.1 Agent模型框架
- L3.2 MetaGPT
- L3.3 ChatGLM
- L3.4 LLAMA
- L3.5 其他大模型介绍
阶段4:AI大模型私有化部署
-
目标:掌握多种AI大模型的私有化部署,包括多模态和特定领域模型。
-
内容:
- L4.1 模型私有化部署概述
- L4.2 模型私有化部署的关键技术
- L4.3 模型私有化部署的实施步骤
- L4.4 模型私有化部署的应用场景
这份 LLM大模型资料 包括LLM大模型书籍、640套大模型行业报告、LLM大模型学习视频、LLM大模型学习路线、开源大模型学习教程等, 😝有需要的小伙伴,可以 扫描下方二维码领取🆓↓↓↓

更多推荐




所有评论(0)