
简介
该用户还未填写简介
擅长的技术栈
未填写擅长的技术栈
可提供的服务
暂无可提供的服务
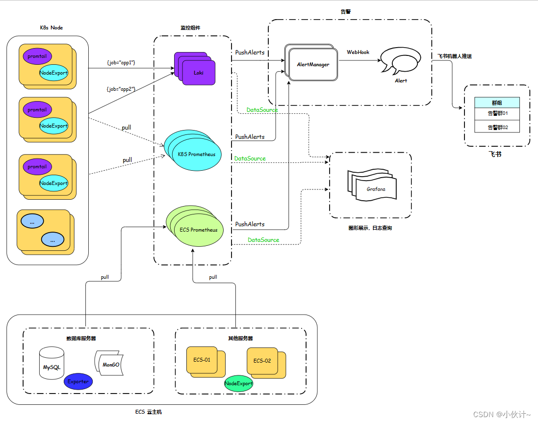
第一章:云原生监控系统概述
云原生监控系统

第一章:云原生监控系统概述
云原生监控系统

docker 部署 zookeeper & kafka
使用 docker 部署 zk & kafka 集群
三. Helm Chart 模板
文章目录模板1. 概述2. 结构3. 定义模板的名称4. 格式化模板5. 注释values 管道与函数1. values2. 管道符3. 函数4. 函数列表defaultemptyfailcoalesceternary模板1. 概述Helm 最核心的就是模板,即模板化的 K8S manifests 文件。他本质上就是一个 Go 的 template 模板。Helm 在 Go template 模板
到底了







