
简介
该用户还未填写简介
擅长的技术栈
未填写擅长的技术栈
可提供的服务
暂无可提供的服务
ESP32/8266 WIFI模块连接Linux云服务器
ESP32/8266 WIFI模块连接Linux云服务器

ESP32 S3 基于 Arduino 实现局域网视频流传输全解析
ESP32 S3 凭借其强大的硬件性能和开源生态支持,为低成本局域网视频流传输提供了理想解决方案。通过本文介绍的 Arduino 开发方案,开发者可快速搭建从硬件连接到软件实现的完整系统,满足多种物联网视觉应用需求。该方案可广泛应用于家庭监控、宠物照看、工业设备状态监测、农业环境观察等场景。随着技术的进一步优化,结合边缘计算能力,ESP32 S3 还能实现更复杂的视频分析功能,如移动物体检测、人脸

ESPI协议信号
ESPI,增强型串行外设接口,是为了替代LPC而设计,工作频率可达66M,1.8V电压。信号定义:CLK,DATA,CS,ALERT,RESET。ESPI_RESET:复位信号,主机发出,从机接收。ESPI_CS:片选信号,主机发出,通讯时拉低。ESPI_ALERT0:从机发给主机的警告信号。ESPI_CLK:时钟由主机发出,从机接收。ESPI_0/1/2/3:数据引脚,双向通讯。实测图,上方为C

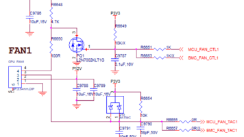
主板调速风扇电路设计
主板调速风扇电路设计

主板STM32,GD32等MCU电路设计思维-状态提示
主板STM32,GD32等MCU电路设计思维-状态提示

USB2.0一致性测试方法_高速示波器
USB2.0一致性测试方法_高速示波器

Allegro PCB设置高亮某个网络,提高对比度
Allegro PCB设置高亮某个网络,提高对比度

D类音频功放NS4110B电路设计
D类音频功放NS4110B电路设计

为什么D类音频功放可以免输出滤波器
D类音频功放可以免输出滤波器

各种芯片复位电路分析
各种芯片复位电路分析








