
简介
该用户还未填写简介
擅长的技术栈
可提供的服务
暂无可提供的服务
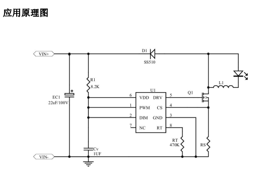
AP5191是一款PWM工作模式,高效率、外围简单、内置功率MOS管,适用于4.5-150V输入的高精度降压LED恒流驱动芯片。输出最大功率150W,最大电流6A。AP5191可实现线性调光和PWM调光,线性调光脚有效电压范围0.55-2.6V.AP5191 工作频率可以通过RT 外部电阻编程来设定,同时内置抖频电路,可以降低对其他设备的 EMI 干扰。另外采用峰值电流采样模式,可以提高宽输入电压

AP5160 采用 SOT23-6 封装,通过调节外置电流检测的电阻值来设置流过 LED 灯的电流,从而设置 LED 灯的亮度,外驱 MOS 管最大输出电流可达 7.5A。AP5160 典型应用图,当 MOS 开关管处于导通状态时、输入电压通过 LED 灯、电感、MOS开关管、电流检测电阻 Rcs 对电感充电,流过电感的电流随充电时间逐渐增大,当电流检测电阻 Rcs 上的电压降达到电流检测阈值电压

AP2400 可实现三段功能切换,通过 MODE1/2/3 切换三种功能模式:全亮, 半亮,爆闪,全亮/半亮/爆闪循环模式。AP2400 工作频率固定在 150KHZ 左 右,同时内置抖频电路,可以降低对其他 设备的 EMI 干扰。AP2400 带有输出短路保护功能, 5V~100V 输入条件下,短时短路不会损 坏电源器件。2,产品BOM表:输入12-100V 输出9V 0.9A。3,产品线路图:

AP5151 是一种低压差、线性降压、固定输出电流的 LED 恒流驱动器。除 LED 外,AP5151 无需外接其它元器件即可构成一个恒流输出的 LED 驱动电路。AP5151 内置过热保护功能,可有效保护芯片,避免结温超过120o C 时因过热而造成损坏。AP5151 可提供多个规格的输出电流供客户选择,输出电流可以从100mA 到380mA,步长为 10mA,并可通过多芯片并联的方式扩展 LE

AP5191是一款PWM工作模式,高效率、外围简单、内置功率MOS管,适用于4.5-150V输入的高精度降压LED恒流驱动芯片。输出功率150W,电流6A。AP5191可实现线性调光和PWM调光,线性调光脚有效电压范围0.55-2.6V. AP5191 工作频率可以通过RT 外部电阻编程来设定,同时内置抖频电路,可以降低对其他设备的 EMI 干扰。另外采用峰值电流采样模式,可以提高宽输入电压情况下

AP9193 内置高精度误差放大器,固 定关断时间控制电路,恒流驱动电路等, 特别适合大功率、多个高亮度 LED 灯的串 恒流驱动。AP9193 采用固定关断时间的控制方 式,其工作频率最高可达 1MHz,可使外 部电感和滤波电容体积减小,效率提高, 节省 PCB 面积。AP9193 通过调节外置的电流采样电 阻,能控制高亮度 LED 灯的驱动电流,使LED 灯亮度达到预期恒定亮度。AP9193

AP5127 工作频率固定在 140KHZ ,同时内置。AP5127 带有输出短路保护功能,12-100V 输。围简单、内置功率管,适用于 12-100V 输入的高。抖频电路,可以降低对其他设备的 EMI 干扰。AP5127 可实现全亮/半亮功能切换,通过。采用平均电流采样模式,可以提高宽输入电压情况。内置抖频电路,降低对其他设备的 EMI 干扰。MODE 切换:全亮/半亮/循环模式。宽输入电压范

AP9196 是一系列外围电路简洁的宽调光比升压调光恒流驱动器,适用于 3-40V 输入电压范围的 LED照明领域。AP9196 采用我司专利算法,可以实现高精度的恒流效果,输出电流恒流精度≤±3%,电压工作范围为5-40V,可以轻松满足锂电池及中低压的应用需求,输出耐压仅由MOS 耐压决定。芯片内部有本司专利的高精度恒流算法,确保 VIN的上电时间<500ms。PWM 调光信号内部转模拟,调光全

AP5127 工作频率固定在 140KHZ ,同时内置抖频电路,可以降低对其他设备的 EMI 干扰。另外采用平均电流采样模式,可以提高宽输入电压情况下的电流精度。AP5127 带有输出短路保护功能,12-100V 输入条件下,短时短路不会损坏电源器件。AP5127 可实现全亮/半亮功能切换,通过MODE 切换:全亮/半亮/循环模式。◆ 内置抖频电路,降低对其他设备的 EMI 干扰。◆ 宽输入电压范

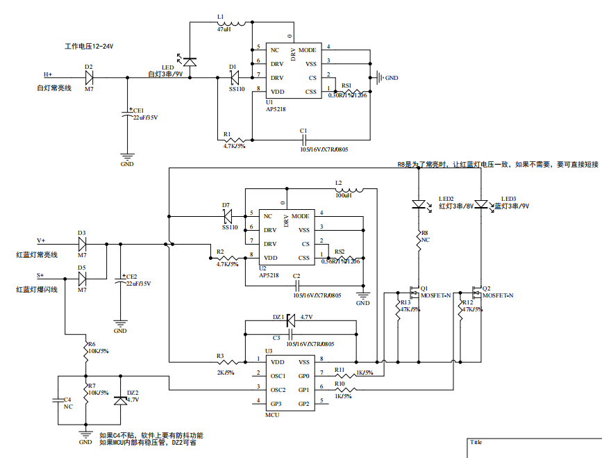
工作方案:4线-左右闪单片机6珠工作灯方案。1,资料来源:深圳市世微半导体有限公司 汤巧。可设定电流范围:10mA~1500mA。0-100%占空比控制,无电流节点跳变。宽输入电压范围:5V~100V。平均电流模式采样,恒流精度更高。5,可免费提供样品和技术支持。内部集成 100V 功率管。固定工作频率:130KHZ。功能模式:全亮/半亮。电动车,摩托车灯照明。








