
简介
该用户还未填写简介
擅长的技术栈
未填写擅长的技术栈
可提供的服务
暂无可提供的服务
Expert电子实验室--嵌入式多功能调试器Exlink硬件分析
Exlink最好用的嵌入式多功能调试器大家好呀,在浏览网站的时候,突然看到这样的一个作品,瞬间眼前一亮。这个项目是Expert电子实验室设计的。一个小小的的装置竟然可以有这么多的功能。这个属实是我们电子爱好者的福音啊!!!这样的话,自己的桌面岂不是干干净净的,大大小小的仪器仪表都不必摆着占空,想想就美滋滋的。感慨了好久,我们先从作品的硬件部分看看它是怎么设计的。有句话说的好,千万不要闭门造车,一定
稚晖君同款 clion嵌入式开发环境搭建
前段时间看到稚晖君的单片机开发环境,感觉挺酷的,自己也想尝试下,这里记录下安装过程。
Expert电子实验室--嵌入式多功能调试器Exlink硬件分析
一个小小的的装置竟然可以有这么多的功能。这个属实是我们电子爱好者的福音啊!这样的话,自己的桌面岂不是干干净净的,大大小小的仪器仪表都不必摆着占空,想想就美滋滋的。感慨了好久,我们先从作品的硬件部分看看它是怎么设计的。有句话说的好,千万不要闭门造车,一定要多去学习。看的多并且思考的多,自己的能力就会越来越强。大家好呀,在浏览网站的时候,突然看到这样的一个作品,瞬间眼前一亮。

Visual Studio 2022安装与编译简单c语言以及C#语言(番外)
Visual Studio 2022安装与编译简单c语言以及C#语言(番外)
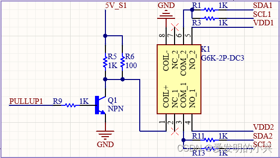
硬件设计--弱驱动电压驱动G6K-2P继电器
硬件设计--弱驱动电压驱动G6K-2P继电器

到底了







