
简介
该用户还未填写简介
擅长的技术栈
可提供的服务
暂无可提供的服务
摘要: 本文介绍了一种基于STM32单片机的新版OneNET物联网云平台环境检测系统。系统采用STM32F103C8T6作为主控,通过DHT11传感器采集温湿度数据,利用ESP8266 WiFi模块实现与OneNET云平台的数据交互,并通过LCD1602实现本地显示。系统具有实时监测、远程数据上传和可视化功能,适用于智能农业、家庭自动化等场景。文章详细阐述了硬件电路设计、软件编程实现(包括传感器驱
本文介绍了一种基于STC89C52单片机的智能交通红绿灯控制系统。系统通过红外传感器实时检测南北与东西方向车流量,当车辆数超过设定阈值时,自动延长绿灯时间10秒(仅限一次)。采用LCD1602显示交通灯状态和车流量信息,包含红绿灯基本控制(红灯10秒、黄灯3秒、绿灯10秒)、延时限制等机制。该系统实现了传统红绿灯功能与车流量自适应调控的结合,具有结构简单、实用性强等特点,适合嵌入式系统教学与应用。
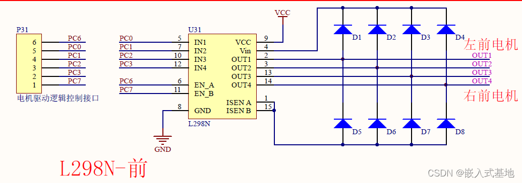
本文介绍了一种基于STM32单片机的多功能智能小车系统。该系统采用STM32F103C8T6作为主控芯片,集成了温湿度采集(DHT11)、OLED显示、蓝牙通信(HC-05/06)、超声波避障、红外循迹等功能模块。系统可实现温湿度实时监测与显示、蓝牙远程控制、自动循迹避障、PID运动控制及阈值报警等功能。通过模块化程序设计,实现了硬件与软件的深度结合,具有温湿度采集精度高、运动控制稳定、通信可靠等
本文设计了一种基于51单片机的多气体检测报警系统,可实时监测硫化氢、氨气、甲烷和一氧化碳四种有害气体浓度。系统采用专用气体传感器采集数据,通过ADC转换后由单片机处理,LCD1602显示实时浓度。用户可通过按键设置报警阈值,当浓度超标时触发声光报警。系统设计包含传感器采集、显示、按键输入、报警和电源五大模块,采用模块化程序设计,具有稳定性高、扩展性强等特点。该解决方案适用于化工、矿区等危险环境,有
本文介绍了一种基于STM32F103C8T6单片机的智能风扇控制系统。系统集成了ASRPRO语音识别、DS18B20温度检测、HC-SR501人体感应等功能模块,支持手动、自动和语音三种控制模式。通过LCD1602实时显示温度、档位和模式信息,结合蜂鸣器报警提示,实现了风扇的智能调速和定时控制。系统采用模块化程序设计,主程序循环检测各传感器状态,根据模式切换执行相应控制逻辑。该设计具有良好的人机交
摘要:本文设计了一款基于STM32F103C8T6的智能跟随婴儿车系统,采用超声波发射-接收模块实现精准跟随功能,并集成多项智能监测:温度自动调节(加热/风扇)、尿不湿湿度检测、啼哭自动音乐安抚、光照自适应窗帘控制。系统通过STM32 HAL库编程实现多传感器数据采集与执行机构控制,包含超声波测距、PWM电机驱动、温湿度检测、声音识别等模块。该设计突破了传统婴儿车的功能局限,实现了安全防护与舒适照
bilibili众所周知,b站是个学习的视频网站,里面也有很多嵌入式相关的视频教程https://www.bilibili.com/github,gitee全球最大的代码托管平台,上面包含着丰富的学习资源,有趣的DIY项目https://github.com/国内也可以使用gitee提高github的下载速度https://gitee.com/菜鸟教程https://www.runoob.com/
基于51单片机WIFI智能家居系统设计

本文介绍了一种基于STM32单片机的语音控制智能停车场系统。系统采用STM32F103C8T6作为主控芯片,结合红外对管模块检测车位占用情况,通过OLED显示屏实时显示车位状态,并利用ASRPRO语音识别芯片实现语音控制车位开关功能。系统硬件包括复位电路、时钟电路、电源电路、车位检测电路、显示电路和语音识别电路等模块。软件部分展示了系统初始化、OLED驱动及显示功能的代码实现。该系统可实现车位状态

本系统采用stm32单片机+esp32 cam wifi摄像头+L298N电机驱动+继电器+水泵+手机app+LED灯设计而成。








