
简介
该用户还未填写简介
擅长的技术栈
可提供的服务
暂无可提供的服务
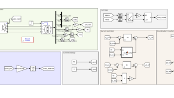
用惯了PI,来学习并仿真一下单矢量MPTC吧

ADRC位置伺服系统不依赖于被控对象模型,转动惯量和定子电阻的变化以及其它一些未知的扰动由 ADRC位置控制器测出来并加以补偿,使得系统对系统参数变化和外部扰动具有较强的鲁棒性;同时,ADRC位置控制器还为给定位置信号安排过渡过程,使得系统响应快且没有超调。通过非线性状态误差反馈律的作用,系统实现了“小误差大增益,大误差小增益”的非线性控制。

之前已经介绍了递推最小二乘法进行电气参数辨识,在实时参数辨识中,协方差矩阵P和增益矩阵K是用于更新参数估计的重要工具,而系统参数变化时,P、K矩阵会逐渐减小,导致数据饱和。数据饱和与参数迟滞是实时参数辨识中常见的问题,可能导致估计的不准确,为了解决这些问题,现代RLS算法引入了遗忘因子λ的概念。通过在每次迭代中对历史数据进行“遗忘”,即降低其权重,使算法能够适应数据变化,减少过往数据对当前估计的影

传统滑模观测器示意图如下图所示,因其结构的简洁性和鲁棒性强等显著优点而备受青睐。这种观测器可以有效替代机械式传感器,实现永磁同步电机的无位置传感器控制,极大地提高了系统的灵活性和可靠性。传统滑模观测器的控制策略采用了开关函数,这导致在系统状态接近所谓的滑模面时,由于物理系统的惯性特性,系统状态很难精确地维持在滑模面上,进而导致系统在滑模面两侧来回穿越,产生所谓的抖振现象。这种现象不仅影响了系统的性

最小二乘法大约是1795年高斯在其著名的星体运动轨道预报研究工作中提出的。后来,最小二乘法成为了估计理论的基石。最小二乘法由于原理简明、收敛较快、易于编程实现等特点,在系统参数估计中应用相当广泛。其基本原理为:改写为递推的形式的最小二乘法估计则如下:在启动上述递推公式时需要确定初值P(0),θ(0),一般直接令式中,a为充分大的正实数,ε为零向量或充分小的正实向量递推最小二乘法算法步骤(1)设置初

PMSM的开环V/F控制是保持电机的电压和频率之比固定,即磁通为常数,既不需要转速闭环控制、也不需要进行电流采样,是一种完全的开环控制方式。V/F控制有两个显著不足,一是其不具备负载转矩匹配能力,转速容易产生振荡;二是其最佳V/F曲线的整定比较困难,非常容易引起电机过电流。而PMSM的IF控制是一种转速开环、电流闭环的控制方式,其无需保持电流幅值和频率的比值恒定,可以根据负载转矩选择合适的电流幅值

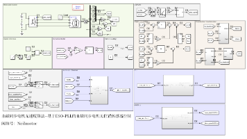
采用一种形式简单且不使用任何机械参数的高阶PLL方法:以角加速度为扩张状态变量来构造扩张状态观测器(ESO),并将其作为PLL中的环路滤波器(LF) , ESO中的位置估计过程为压控振荡器 (VCO),反正切所得角度与ESO计算所得角度之差为鉴相器(PD)这篇文章的仿真网上也有很多人做过了,下面简单放出PLL和ESOPLL的结构图。最终的系统整体框图为。

构建非线性扩张状态观测器对负载转矩进行观测,并将估计出来的负载反馈到转速环,改善系统动态性能。

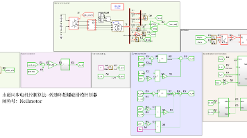
龙贝格扰动观测器的参数可以通过带宽配置法进行整定,将观测器带宽设为L,选取大的L可以加快观测器的收敛速度,但是L过大会导致系统阶跃响应出现超调、稳态性能差等问题。因此,在龙贝格观测器中引入表征系统状态变量x1和参数L关系的自适应函数,设计了ALDOB,使得参数L可以在系统响应的不同阶段自适应变化,有效地解决了上述问题。

为了进一步提高永磁同步电机的抗干扰性能,采用扰动观测器在线估计负载扰动,然后将估计的负载扰动作为前馈信号补偿速度控制器的输出具体原理可见参考文献。








