
简介
该用户还未填写简介
擅长的技术栈
可提供的服务
暂无可提供的服务
define PAin(n)BIT_ADDR(GPIOA_IDR_Addr,n)//输入。#define PBin(n)BIT_ADDR(GPIOB_IDR_Addr,n)//输入。#define PCin(n)BIT_ADDR(GPIOC_IDR_Addr,n)//输入。//IO口操作,只对单一的IO口!

UC2634是一颗专为USB充电而设计的智能识别及自动转换芯片,能自动识别接入USB口的产品类别UC2634双通道识别IC,它选择了SOT23-6较小封装,适合车载充电器,旅充,移动电源及充电器接口产品上,UC2634识别稳定性高,完全兼容TPS2513A现在讲一下上面三种充电模式的区别,而在讲区别之前,应该先了解一下充电模式的原理:在USB口端,大家都可以看到有四条线,其中一...
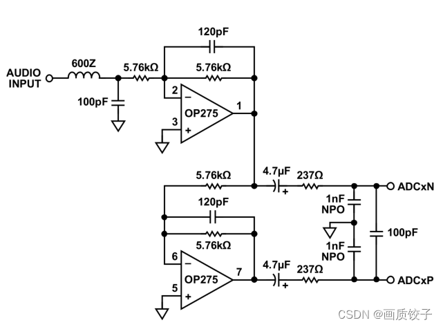
音频电路中常用的是四大电容:耦合、分频、旁路、滤波1、耦合电容耦合电容的容量一般在0.1uF~1uF之间,从材质效果上可以选择使用云母、丙烯、陶瓷等损耗较小的电容音质效果较好。2、前置放大器、分频器选用分频电容前置放大器、音频控制器、分频器上使用的电容,容量在100pF~0.1uF之间,而扬声器分频LC网络一般采用1uF~10uF之间容量较大的电容,目前高档分频器中采用CBB电容居...
图中,PHASE_A, PHASE_B, PHASE_C 分别接电机的 A, B, C 线,经过一个分压网络后分别为 NULL_A, NULL_B, NULL_C, 再连接到单片机的 ADC0, ADC1, ADC2 引脚。而MITTEL 为估测的变形后的中点电压,接单片机的 AIN0 引脚。只要在 AB 通电期间开通NULL_C 和 MITTEL 的比较;AC 通电期间开通 NULL_B 和..
1、LCD背光升压电路选用IC:LP3382B6F2、FB反馈电压为 0.25V;则需要修改R54 、R55的电阻来进行电流的设置由于使用的LCD背光电流是40mA,则电阻R54、R55并联后的电阻阻值为:0.25V ÷ 0.04A = 6.25Ω3、问题点总结:由于焊接了C3,测试的时候发现,升压只能到7V左右,R54、R55发热比较厉害。后来去掉C3...
实物图片1、拆解后的图片2、里面用到的关键元器件如下L6-->2SC1623(NPN) SOT23:M6-->MMBT9015(PNP) SOT23:BL-->BCX56-16(NPN) SOT89:MC14013B双D触发器:100uF/16V 电解电容3、电路图分析...
RTL8152B外围电路:网络变压器:
1、打开PCB文件:文件 —> 智能PDF2、点击 Next3、在空白处右键,选择Create Final,然后点击YES,然后Next4、选择要打印关联的一下选项,然后Next5、最后点击完成,PDF文档生成6、打开刚才生成的pdf文件...








