
简介
该用户还未填写简介
擅长的技术栈
可提供的服务
暂无可提供的服务
短波宽带通信系统是一种利用短波频段(通常指3MHz至30MHz的频率范围)进行宽带数据传输的通信系统。由于短波信号具有在地球表面和电离层之间反射传播的特性,因此短波通信具有跨越远距离和地形障碍的能力,广泛应用于军事、航海、航空以及应急通信等领域。对于短波信道,损耗和畸变是最主要的两种传输影响。它包括自由空间传播损耗、电离层吸收损耗、多跳地面反射损耗和一些额外系统损耗。信号畸变包括:信道参数时变、多

1.软件版本MATLAB2021a2.本算法理论知识这里,基于小数分频的频率合成器,考虑到你需要实现sigma-delta以及mash等结构。因此,系统的模块结构如下图所示:下面,我们对这个结构图进行SIMULINK建模。1.鉴相器采用XOR模块设计。2.环路滤波器结构如下:这里通过一个低通滤波器进行设计。3.压控振荡器的设计,上述几个模块都是可以通过现成的模块进行搭建,3.核心代码clc;clo

HASM模型

1.本算法理论知识Copula函数描述的是变量间的相关性,实际上是一类将联合分布函数与它们各自的边缘分布函数连接在一起的函数,因此也有人将它称为连接函数。相关理论的提出可以追溯到1959年,Sklar通过定理形式将多元分布与Copula函数联系起来。Copula 函数是值域区间为[0,1]的均匀分布的多维联合分布函数,它可以将多个随机变量的边缘分布连接起来得到它们的联合分布。Copula 函数分为
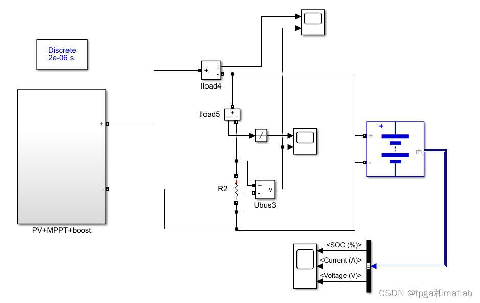
最大功率点跟踪(Maximum Power Point Tracking, MPPT)技术是提高光伏发电系统效率的关键,它确保光伏电池阵列始终工作在其最大功率输出点(MPP)附近。MPPT控制器通过实时调节光伏电池与负载或电网之间的匹配条件,克服由于光照强度变化和环境温度波动引起的输出电压和电流变化,从而最大化能量转换效率。

clearclose all;%fid=fopen('out.txt','w');%fclose(fid);format long[y,f,bit] = wavread('[Input the name of original signal here]'); % 其中y中是文件的数据,值在[-1,1],f表示的是采样频率,bit表示的是信号的位数y=y(1:400000);fs=ffigure(1
单独的ESN仿真:ESN的运行结果如下所示:这个部分的误差为:0.0435ESN部分就不多做介绍了,你应该了解的,下面我们对ESN和BP改进和极限学习改进分别进行修改和说明,并进行仿真。ESN+BP的仿真:首先,在原始的ESN中,权值的计算是通过pseudoinverse.m这个函数进行计算的,其主要内容就是:即:这里,我们的主要方法...

降秩高斯过程回归(Reduced-Rank Gaussian Process Regression, RR-GPR)是高斯过程回归(GPR)的一种扩展或变体,旨在降低计算复杂性和存储需求,使其更适用于大规模数据集或实时应用。此外,高斯过程回归的一个核心步骤是计算数据集中样本之间的联合概率分布,然后根据预测目标的先验概率分布和联合概率分布,计算出预测目标的后验概率分布。高斯过程回归的特性表现在几个方

每次测试的温度间隔,根据实际操作的可行性,来选择。这个无所谓,从里面看到温度从20多度到60度,如果条件允许,可以再将温度扩展一下。即测试的温度范围再大点。然后,对于同一个温度,测试次数的确定,如果你每次测试的数值差别较大,那么测试次数最好多点,如果每次测试的差别不大,那么测试20次就够了。
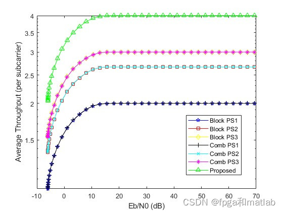
本文介绍了64QAM调制解调系统的关键技术,包括64QAM调制原理、软解调技术、频偏估计和相位同步模块。64QAM通过同时利用幅度和相位两个维度携带信息,实现高效数据传输。软解调采用概率判决方式,相比硬解调能显著降低误码率。系统采用FFT频偏估计和VV相位同步算法来补偿传输中的频偏和相偏,提高解调精度。文章还提供了MATLAB实现框架和仿真结果,完整程序可在CSDN下载,适用于matlab2022








