
简介
该用户还未填写简介
擅长的技术栈
可提供的服务
暂无可提供的服务
matlab轴承动力学建模,轴承打滑,轴承打滑动力学模型,弹流润滑作用下滚子轴承打滑动力学模型,考虑了油膜刚度与赫兹接触刚度、等效阻尼等,分析了弹流润滑作用下的打滑特性在机械领域,滚动轴承的性能至关重要,而轻载时轴承的打滑现象常常会影响其正常运作与寿命。今天咱就来唠唠这弹流润滑作用下滚动轴承打滑的那些事儿,顺带用Matlab建个模瞅瞅。

两相交错并联buck/boost变换器仿真 采用双向结构,管子均为双向管模型内包含开环,电压单环,电压电流双闭环三种控制方式两个电感的电流均流控制效果好matlab/simulink/plecs仿真在电力电子领域,交错并联buck/boost变换器因其独特优势备受关注。今天咱就唠唠两相交错并联buck/boost变换器仿真,它采用的可是双向结构,管子全是双向管哦。

通过在plecs、matlab/simulink中搭建的仿真模型,我们可以清晰地看到,采用这种双闭环控制方式的交错并联Boost PFC电路,交流侧输入电流畸变小,波形良好,就像效果图展示的那样。这种双闭环控制策略有效地提高了功率因数,减少了电流谐波,为电力电子设备的高效稳定运行提供了有力保障。无论是在工业应用还是日常电子产品中,这种技术都有着广泛的应用前景,值得我们深入研究和不断优化。希望这篇博

光伏发电三相并网模型光伏加+Boost+三相并网逆变器PLL锁相环MPPT最大功率点跟踪控制(扰动观察法)dq解耦控制,电流内环电压外环的并网控制策略电压外环控制直流母线电压稳住750V为了测试控制性能良好光照强度0-1s为1000;1-2s下降为800;2-3s下降为0;并且在0.5-1s之间突加50KW负载测试系统抗扰性。可是逆变器潮流反转,整个过程直流母线电压稳定。THD为2.72%!并网电

matlab:运用龙格库塔法求解滚动轴承外滚道局部缺陷故障动力学模型,双冲击模型,动态响应仿真复现XY方向振动位移、速度、加速度,时域图,频域图,可用于初学者参考复现学习在滚动轴承的故障研究中,通过动力学模型复现其故障状态下的响应对于理解故障机理至关重要。本文将借助 Matlab 利用龙格 - 库塔法来求解滚动轴承外滚道局部缺陷故障动力学模型中的双冲击模型,并复现 XY 方向的振动位移、速度、加速

这份 MATLAB 代码真的是精品,对研究分布式电源选址定容来说是必备程序。其采用的算法也比较新颖,从构建模型到求解的整个过程,每一步都紧密关联,对于深入理解分布式电源在配电网中的优化配置有着重要意义,非常值得大家深入研究!MATLAB代码:基于多目标遗传算法的分布式电源选址定容研究关键词:分布式电源 选址定容 多目标遗传算法参考文档:《店主自写文档》基本复现;仿真平台:MATLAB。

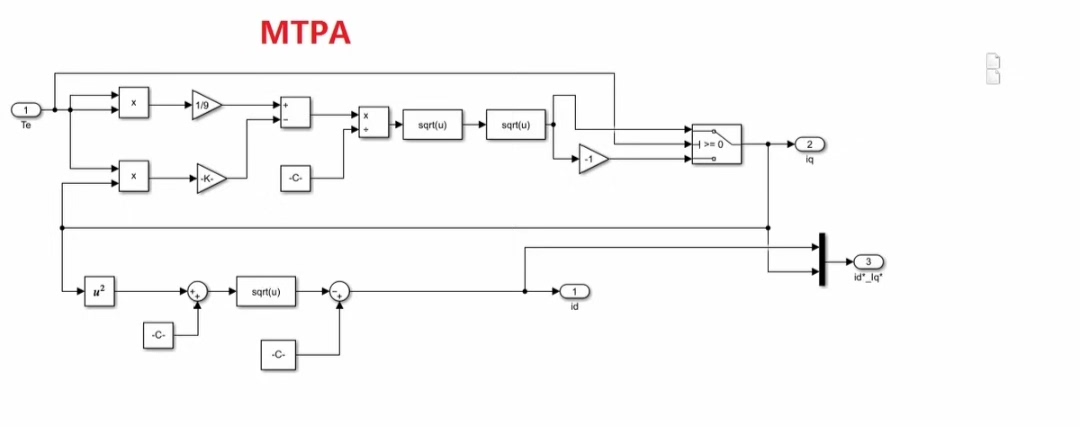
永磁同步电机的MTPA最大转矩电流比控制算法的仿真模型,有详细的算法设计文档。1. 永磁同步电机的数学模型;2. 永磁同步电机的矢量控制原理;3. 最大转矩电流比控制;4. 前馈补偿提高抗负载扰动性能;5. 弱磁控制;6. SVPWM调制。在电机控制领域,永磁同步电机(PMSM)凭借其高效、节能等诸多优点,应用愈发广泛。今天咱们就唠唠 PMSM 的 MTPA 最大转矩电流比控制算法仿真模型,顺便带

这项研究主要聚焦在微网间基于非对称纳什谈判的 P2P 电能交易共享问题。通过基于纳什谈判理论构建多微网电能共享合作运行模型,将其巧妙地分解为两个关键子问题:微网联盟效益最大化子问题和合作收益分配子问题。这就好比把一个大工程拆分成两个小项目,分工明确,各个击破。基于非对称纳什谈判的多微网电能共享运行优化策略,从理论模型构建到实际代码实现,都展现了在多微网电能共享领域的创新性和实用性。通过合理的模型分

光伏组件(Photovoltaic, PV)风力发电机(Wind Turbine, WT)储能系统(Storage)并网逆变器(Grid Inverter)系统采用共直流母线结构,所有发电设备通过母线汇流,实现功率的共享和电压的统一。通过以上各部分的分析和仿真,可以发现共直流式风光储并网系统是一种高效、可靠且适应性强的能源系统。其采用的 MPPT 控制、PQ 控制等技术,使得系统在不同负载条件下的

ALO蚁狮优化算法优化KELM核极限学习机(ALO-KELM)回归预测MATLAB代码代码注释清楚。main为主程序,可以读取EXCEL数据。很方便,容易上手。(电厂运行数据为例)温馨提示:联系请考虑是否需要,程序代码商品,一经售出,概不退换。电厂锅炉的蒸汽温度预测总让工程师们头疼——非线性强、耦合参数多。今天咱们要搞的这个ALO-KELM组合算法,就像给预测模型装上了热成像仪+粒子炮,实测预测误








