
简介
该用户还未填写简介
擅长的技术栈
可提供的服务
暂无可提供的服务
冷链物流的最后一公里总是让人头大,特别是当选址和配送路径要同时考虑时间窗、车辆类型、碳排放这些因素时。最近用Matlab折腾了个带时间窗的改进遗传算法,发现把选址和路径打包优化效果意外不错。跑完500代后发现,同时优化选址和路径比分开优化节省13.7%的总成本。实际跑代码时发现,当碳约束设置在300kg以下时,电动车使用率会突然从23%飙升至67%,这个阈值效应在目标函数里要加个阶跃函数处理。ma

易语言模拟器中控源码全新手游模拟器通用中控源码,适用于各种游戏,源码现成的只需要更换游戏就可以用哦,带修改教程,带讲解说明,简单易懂不需要别人指导在家可以自学。降低新手编写多线程中控的门槛,提高老鸟编写效率。模版即买即用,节省开发时间。1.本模板完美支持Win7、8、10,建议Win10使用2.全新多线程框架,更稳定,更奔放,附带详细代码备注。3.本框架最大程度优化解决之前版本的各种问题,优化更新

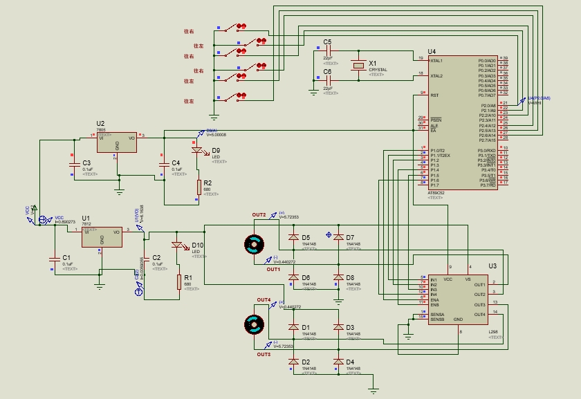
51单片机开发的8层电梯项目,定时模拟版,包括程序源码和protues仿真,程序源码注释详细,非常适合单片机开发人员。初次接触单片机,我选择了一个简单有趣的电梯控制项目。这个项目使用的是经典的51单片机,通过定时器模拟电梯的运行状态。从最初的困惑到最终的成功,这个过程让我对单片机的编程有了更深刻的体会。

主要内容:代码主要做的是分布式电源接入场景下对配电网运行影响的分析,其中,可以自己设置分布式电源接入配电网的位置,接入配电网的有功功率以及无功功率的大小,通过牛顿拉夫逊法求解分布式电源接入后的电网潮流,从而评价分布式电源接入前后的电压、线路潮流等参数是否发生变化,评估配电网的运行方式。凌晨三点的配电改造项目组,我盯着屏幕里闪烁的电压曲线突然笑出声——某工业园区新增的3MW光伏并网后,隔壁变电站母线

基于单片机的智能寻迹小车设计设计功能:1.红外寻迹;2.自动避障;须知:程序 仿真 原理图嘿,各位电子爱好者们!今天咱来聊聊基于单片机的智能寻迹小车设计,这玩意儿可有趣了,能实现红外寻迹和自动避障两大超酷功能。

STM32 是意法半导体推出的一系列 32 位 ARM 架构微控制器,性能强大、资源丰富,广泛应用于各种嵌入式项目,咱们这个智能家居设计就靠它来挑大梁。

基于can总线的dsp28335升级方案包括bootloader源码,app源码,上位机。上位机用c#,vs2013。升级过程见视频。示例工程为62kb。在嵌入式系统开发中,设备升级是一个至关重要的环节。今天就来跟大家详细聊聊基于 CAN 总线的 DSP28335 升级方案,这里面涉及到 bootloader 源码、app 源码以及上位机的实现。

知名扫地机代码方案 某知名大厂扫地机代码适合需要学习项目与代码规范的工程师硬件驱动包含 陀螺仪姿态传感器bmi160、电源管理bq24733等。软件驱动包括 IIC、PWM、SPI、多路ADC与DMA、编码器输入捕获、外部中断、通信协议、IAP升级、PID、freertos操作系统等。代码注释清晰、代码规范好、每个函数必有输入输出范围参数解释。最近研究了某知名大厂的扫地机代码方案,不得不说,对于渴

首次使用时设定授权天数“RunDAYs”,比如90天。系统会在授权日期接近倒数5天时,通过标签“Approaching_date”在HMI报警事件里输出付款提醒。倒数天数标签”DaysRemain“可在HMI显示倒计时。当授权日期达到时,标签“CurrentDay”接通,三菱PLC的M8034禁止所有输出(当然也可以在自己程序里做任意停机修改)。授权日期达到时,立即生成随机码,标签“Temp_Da

ABAQUS抗震,可建模,可调模型,钢框架及混凝土框架抗震时程分析,模态分析,连接器模拟线性非线性滞回曲线,接触设置。在建筑结构的抗震设计领域,ABAQUS是一款强大的分析工具,它能够帮助工程师们深入了解结构在地震作用下的响应。今天,咱就来唠唠ABAQUS在抗震分析方面的各种“神奇操作”。








