
简介
该用户还未填写简介
擅长的技术栈
可提供的服务
暂无可提供的服务
数据安全风险评估服务是一种对企业或个人数据系统、数据处理流程、数据传输方式和数据存储设备等进行全面评估和分析,识别数据安全风险和威胁,提供有效的风险监测、预警和防范措施,保障数据的安全性和完整性的服务。数据安全风险评估服务可以帮助企业或个人识别潜在的数据安全风险和威胁,制定有效的安全策略和措施,提高数据安全性和可靠性,减少数据泄露、数据丢失和数据被篡改等风险,保护企业或个人的核心竞争力和商业机密。

Cookie: Cookie实际上是一小段的文本信息(key-value格式)。客户端向服务器发起请求,如果服务器需要记录该用户状态,就使用response向客户端浏览器颁发一个Cookie。客户端浏览器会把Cookie保存起来。当浏览器再请求该网站时,浏览器把请求的网址连同该Cookie一同提交给服务器。服务器检查该Cookie,以此来辨认用户状态。123:文化改变+自动化工具=不断变化的市场。

安全运营中心是负责企业或机构的安全监控和事件响应的部门,成为安全运营中心的主管或领导,可以负责企业或机构的网络安全,使企业或机构实现更加稳定和可靠的网络环境。网络安全产品研发人员是负责设计和开发网络安全产品的专业人员,以上技能和知识可以帮助网络安全产品研发人员更好地设计和开发安全可靠的产品,保障网络的安全性。7.快速学习的能力:咨询顾问需要具备快速学习的能力,能够在已有的安全咨询服务的知识库、专家

1)应规定统一的应急计划框架,并在此框架下制定不同事件的应急计划,包括启动计划的条件、应急处理过程、系统恢复过程、事件后教育和培训等。2)建立安全事件报告和处置管理体系,明确不同安全事件的报告、处置和响应流程,明确现场处理、事件报告和安全事件后期恢复的管理职责。2)建立配套设施、软硬件维护管理制度,有效管理维护,包括明确网络运行维护人员的职责,审批涉外维护和服务,监督和控制维护过程。1)指定专门的

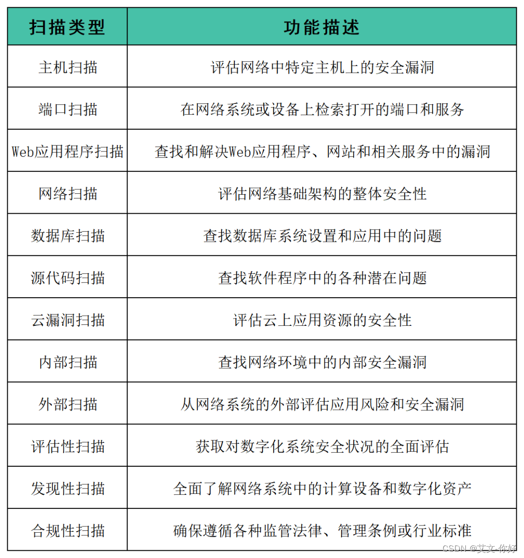
扫描结果会提供完整的分析报告,附有已发现的漏洞、严重程度和潜在后果。源代码漏洞扫描可以查找软件源代码中的安全缺陷、编码错误和漏洞,寻找可能的风险隐患,比如输入验证错误、错误的编程实践和代码库中已知的高危库。数据库扫描技术主要用于评估数据库系统的安全性,该类型会全面查找数据库设置、访问控制和存储数据的漏洞,比如不安全的权限、漏洞注入问题或不安全的设置。评估性扫描致力于识别系统或网络中的漏洞风险,而发

我用的VMware之前版本是精简版的,结果在删除卸载的时候没有干净,在注册表的时候也删除了,但是还是无法按照新的安装包。这里我主要说一下思路:1、从网上各种删除的方法进行操作,注册表上的删除2、下载VMware清理卸载工具,然后打开的时候一定要加上自己准备安装新的VMWARE安装包,然后点击准备清理,清理完成后,就开始安装了。我这边就安装成功了。附件是下载VMware清理卸载软件的链接:http:

如图2所示,P2DR模型是在整体安全策略的控制和指导下,在综合运用防护工具(如防火墙、操作系统身份认证、加密等手段)的同时,利用检测工具(如漏洞评估、入侵检测等系统)评估系统的安全状态,使系统保持在最低风险的状态。P2DR模型提出了全新的安全概念,即安全不能依靠单纯的静态防护,也不能依靠单纯的技术手段来实现。IATF是一系列保证信息和信息设施安全的指南,为建设信息保障系统及其软硬件组件定义了一个过

数据映射分析是评估工作的基础。评估团队需根据个人信息的类型、敏感程度、收集场景、处理方式、涉及相关方等要素,对个人信息处理活动进行分类,并描述每类个人信息处理活动的具体情形。从四大维度(网络环境和技术措施、个人信息处理流程、参与人员与第三方、业务特点和规模及安全态势)识别企业目前存在的主要风险源,再分析已实施的安全保护措施、相关方、处理规模等要素,评价安全事件发生的可能性等级。前期工作要点包括必要

零信任安全理念主要分为两类,一类是站在发起方,用户对资源的访问模式,指的是用户访问内部资源时,如何验证用户是可信的,如何确保访问来源终端可信,如何确认拥有访问资源权限。另外一类是站在服务方,即服务资源之间如何安全的互相访问。实现方案中,主要解决的是站在用户视角的零信任方案。

当前,国家持续提高对网络安全工作的重视程度,陆续出台相关法律法规,以《中华人民共和国网络安全法》为基础的网络安全法律体系逐步形成,网络安全治理体系逐步完备,网络安全成为总体国家安全观的有机组成部分。网络安全体系是一项复杂的系统工程,需要把安全组织体系、安全技术体系和安全管理体系等手段进行有机融合,构建一体化的整体安全屏障。当前,人工智能、区块链、量子计算等新技术不断发展,银行不断加强对新技术的应用








