
简介
该用户还未填写简介
擅长的技术栈
可提供的服务
暂无可提供的服务
这两天看大模型微调的材料,发现这个概念是个筐,里面装的东西很多很多。比如之前认识到的[指令遵循数据集],其实它是一种指令微调,是众多微调方式中的一种。也就是说通过指令微调,GPT可以Chat了。所以,微调是微调的GPT,ChatGPT是微调GPT的结果,而不能理解为在ChatGPT基础上进行微调(虽然这种理解在某种层面或某些实际应用上也是对的)。大模型通过预训练掌握语言结构,学会了说人话,表现形式

大模型指的是参数规模超过亿级甚至千亿级的深度学习模型。特点:高容量:能够捕捉复杂模式和分布。通用性:支持多任务、多模态(如文本、图像、音频)学习。可扩展性:在预训练基础上,通过少量样本(Few-shot)或无监督微调(Zero-shot)完成特定任务。

一年多来,业界发布了非常多的大模型,从去年OpenAI GPT-3 1750亿参数开始到年初华为盘古大模型 1000亿,鹏程盘古- 2000亿参数,及谷歌最近发布的大模型是PaLM-E,拥有5620亿参数,号称史上最大规模视觉语言模型,快手1.9万亿参数推荐精排模型,阿里达摩院M6 10万亿参数等。很多小伙伴看得是眼花缭乱,那究竟这些模型有没有差异?如果有差异,差异在哪里?到底什么是大模型?到底大

前段时间各个大模型开始降价甚至免费,都是为了抢夺用户;而随着AI加持,iPhone也要来抢夺用户;这种情况下,没有用户甚至买不到用户的大模型,已经开始倒闭了。拿到2000万元创业投资的大林,仅过了一年多,便在2024年3月解散了公司。随着大厂大模型开始0元购,“国内AI用户本来就不多,和大厂相比,B端企业拼不过价格,半年几乎没有商单可拿,C端用户推广,更是砸不过。投资人也从信任转向质疑,“没有用户

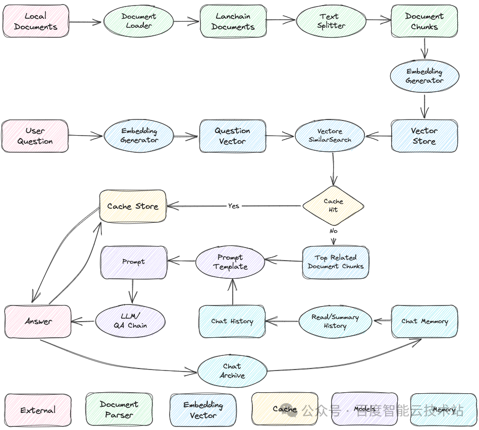
从技术工程角度来看,利用向量数据库结合大型 AI 模型来构建领域知识库系统的实现并不复杂,然而,这一领域仍然面临着不少挑战和潜在的改进空间。在本文中,我们已经讨论了一些解决方案和技术,但仍然有许多可能的改进和未来发展方向值得深入研究。首先我们认为关键点还是解决向量检索的召回准确性和超长文本处理能力是两个难点,这些方面可能还有更好的方式。此外,大模型本身的能力和文档质量是系统性能的关键因素,因此需要

大模型GPT-3.5,2022年11月发布。可谓春风化雨,雨后春笋一般。到现在2024年,国产大模型工信部注册的,已有几百家。国产大模型崛起速度之快,令人惊叹。在如此之多的大模型里面,如何选择好用的,还真是个问题。结合GPT4o和Claude3.5,加上自身的一定使用,总结了如下12家国产大模型:下面表格,排名不分先后各自产品对应的logo如下:文字版介绍:1 百度:推出了“文心一言”大模型,具备

大模型很多技术干货,都可以共享给你们,如果你肯花时间沉下心去学习,它们一定能帮到你!

本文整理了不同领域和公司的AI大模型实例涵盖了通用、金融、医疗、教育等百度。

具身智能,一种把大模型应用到工业生产的技术随着大模型技术的发展,大模型的发展方向也逐渐变得明朗,比如AIGC,AI代理等;而最近学习到了一个新的概念——具身智能,虽然并不是第一次听说这个词,但一直以为它只是大模型技术的一种实现方式,但到最近才发现具身只能和大模型是不一样的两种东西。而且,具身智能可以说是大模型的上层应用,其发展方向也更加广阔;那么我们就来一起了解一下什么是具身智能。从定

大模型应用需要一个针对产品级大型语言模型的高效管理系统。这一系统致力于精确处理输入至语言模型的各类查询与指令,其运作机制可类比于数字图书馆的管理体系,只不过这里的“藏书”换成了一个个精心设计的提示词。从抽象视角来看,提示词管理是一系列优化实践的集合,旨在提升应用程序中大模型对提示的处理能力。其核心在于实现提示词的版本控制,确保其与应用程序的核心代码及部署流程相分离,同时保证从请求的角度能够轻松追踪








