
简介
该用户还未填写简介
擅长的技术栈
可提供的服务
暂无可提供的服务
在XML中使用XML Schema定义结构的方式是使用一个独立的XML Schema文件,该文件定义了你希望XML文档符合的结构规范。首先,创建一个XML Schema文件,例如"example.xsd"。在该文件中定义你的元素、属性和数据类型。-- 在这里定义你的元素、属性和数据类型 -->接下来,在你的XML文档中引用该XML Schema文件,以使XML文档与定义的结构匹配。为此,在XML文

接下来我们要来点复杂的:import tkinter as tkimport tkinter.messagebox as mboxclass MainUI(tk.Frame):def init(self, master = None):tk.Frame.init(self, master)self.grid()self.createWidgets()def createWidgets(self):

如下图, 对“便宜”和“太便宜”向下累计百分数(因为价格越低消费者越觉得便宜,即认为某价格便宜的消费者也会认为低于此价格的价格便宜),“贵”和“太贵”向上累计百分数(因为价格越高消费者越觉得贵,即认为某价格贵的消费者也会认为高于此价格的价格贵),能够得到四条累计百分比曲线。

map阶段:并行处理的阶段 shuffle阶段:从离开Mapper开启到进入Reduce之前的阶段 reduce阶段:汇总整理的阶段。(内心os:啊这,为啥老问我这么多区别,现在仔细想想我应该回答的更完整才符合面试官的需求。规约–默认没有此阶段,是优化手段,可以提前合并 分组–相同k2的value会放到同一个集合中。项目所使用的数据模型(问的是星型模型和雪花模型的区别,愣是半天没反应过来,害)自定

暑假打算做一个大数据项目巩固所学知识,学习的课程是某硅谷的实时推荐和机器学习项目。

由于预置标准数据类型无法穷举所有数据类型,在业务跨应用、跨设备交互过程中,会涉及到一些应用独有的数据类型,因此支持应用声明自定义数据类型。应用自定义的数据类型可继承已有的标准类型,例如业务自定义的图片类型可以使用“com.company.x-image”作为自定义数据类型的标识。业务可以将自定义数据类型注册到系统中,这样其他业务可以在需要时引用,进而实现生态内各应用自定义数据类型的共享与统一。

new Article(‘001’, ‘第0篇文章’, ‘文章简介内容’, false, 100),new Article(‘002’, ‘第1篇文章’, ‘文章简介内容’, false, 100),new Article(‘003’, ‘第2篇文章’, ‘文章简介内容’, false, 100),new Article(‘004’, ‘第4篇文章’, ‘文章简介内容’, false, 100),

TaskPool和Worker的底层模型为Actor模型,基于Actor模型的内存隔离特性,执行多线程任务和取得结果需要通过跨线程序列化传输。目前支持传输的数据对象可以分为 普通对象 、 可转移对象 、 可共享对象 、 Native绑定对象 四种。普通对象传输采用标准的结构化克隆算法(Structured Clone)进行序列化,此算法可以通过递归的方式拷贝传输对象,相较于其他序列化的算法,支持的

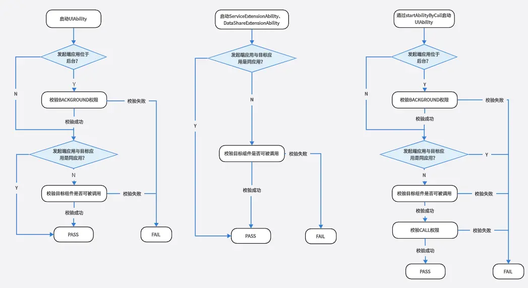
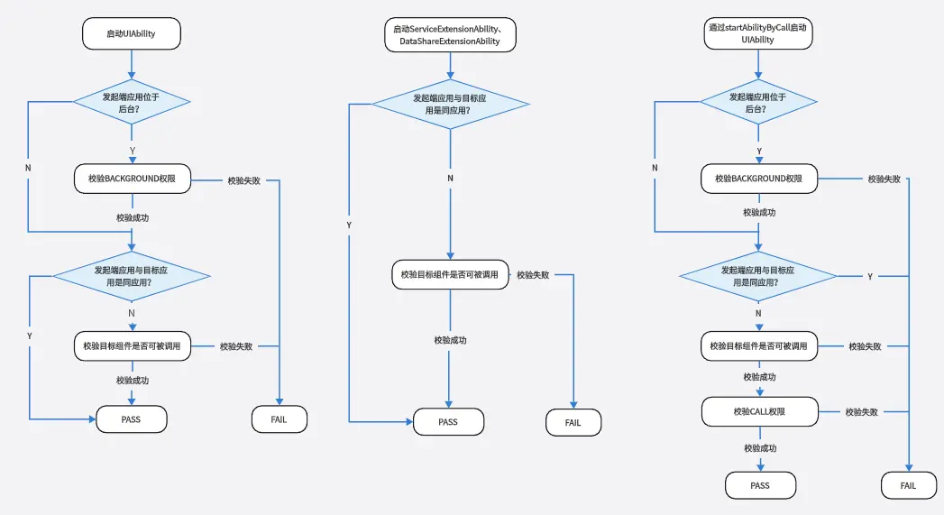
启动组件是指一切启动或连接应用组件的行为:为了保证用户具有更好的使用体验,对以下几种易影响用户体验与系统安全的行为做了限制:鉴于此,制订了一套组件启动规则,主要包括:若目标组件exported字段配置为true,表示可以被其他应用调用;若目标组件exported字段配置为false,表示不可以被其他应用调用,还需进一步校验权限。组件exported字段说明可参考abilities标签。上述组件启动

Deque是一种双端队列,它继承自Queue接口,提供了一些额外的方法来支持在队头和队尾进行添加和删除元素的操作。
