Spring Boot和Vue的环保公益活动管理平台设计与实现 计算机 毕业设计源码97275
志愿用户:(1)注册登录:用户可以通过注册成为系统用户 , 注册后可以用账号密码登录系统。(2)首页:用户进入环保公益活动管理平台的时候,首先映入眼帘的是系统的首页、交流论坛、通知公告、环保资讯、公益活动等信息。(3)交流论坛:用户点击可查看交流论坛帖子列表,可对帖子进行查看、点赞、收藏和评论;同时可点击“发布内容”按钮填写论坛发布信息,包括封面图、标题、分类、标签和正文。(4)通知公告:用户点击
随着社会对环境保护意识的增强,公众参与环保公益活动的热情也在不断升温。为了更好地组织和管理这些活动,提高公益活动的效率与透明度,本文设计并实现了一个基于Spring Boot和Vue框架的环保公益活动管理平台。该平台旨在为志愿者提供一个便捷的报名、参与渠道,同时为管理员提供了强大的后台管理功能,包括但不限于活动管理、资源分配、用户信息维护等。通过将前后端分离的设计理念应用于系统的开发中,确保了系统具有良好的可扩展性和用户体验。
本平台利用Spring Boot作为后端服务框架,提供了稳定而高效的API接口支持;前端则采用Vue框架,实现了数据的动态展示和交互体验的优化。在功能性方面,系统不仅涵盖了基本的用户注册登录、活动查看与报名等功能,还特别加入了交流论坛、收藏评论等社交元素,促进了用户之间的互动与信息共享。此外,对于管理员而言,平台提供的多维度数据分析工具能够帮助其更加科学地进行决策,从而有效提升公益活动的组织效果和社会影响力。整体而言,此环保公益活动管理平台的设计与实现,为环保公益事业的发展注入了新的活力和技术支持。
关键词:Springboot;环保公益活动管理平台;Java
With the enhancement of social awareness of environmental protection, the enthusiasm of the public to participate in environmental protection public welfare activities is also heating up. In order to better organize and manage these activities and improve the efficiency and transparency of public welfare activities, this paper designs and implements a management platform for environmental protection public welfare activities based on Spring Boot and Vue framework. The platform aims to provide volunteers with a convenient registration and participation channel, while providing administrators with powerful background management functions, including but not limited to activity management, resource allocation, user information maintenance, etc. By applying the design concept of front end separation to the development of the system, the system has good scalability and user experience.
This platform uses Spring Boot as the back-end service framework and provides stable and efficient API interface support. The front-end uses the Vue framework to realize the dynamic display of data and the optimization of interactive experience. In terms of functionality, the system not only covers the basic functions of user registration and login, activity viewing and registration, but also especially adds social elements such as exchange forums and collection comments to promote interaction and information sharing between users. In addition, for administrators, the multi-dimensional data analysis tools provided by the platform can help them make more scientific decisions, so as to effectively improve the organizational effect and social influence of public welfare activities. Overall, the design and implementation of this environmental public welfare activity management platform has injected new vitality and technical support for the development of environmental public welfare undertakings.
Key words: Springboot; Environmental protection public welfare activities management platform; Java
目录
近年来,随着全球环境问题的日益严峻,环境保护已经成为国际社会共同关注的重要议题。各国政府和社会组织纷纷采取措施,通过制定政策、开展公益活动等方式来提升公众环保意识并推动环保行动的实施。然而,在实际操作过程中,如何高效地组织和管理这些公益活动,确保资源得到合理分配和利用,成为了一个亟待解决的问题。传统的活动管理模式往往依赖于人工操作,效率低下且信息透明度不足,难以满足现代社会对环保公益活动快速响应和精准执行的需求。因此,开发一套集成了现代化信息技术的环保公益活动管理平台,对于提高公益活动的组织效率、增强公众参与度具有重要意义。
在这一背景下,基于Spring Boot和Vue框架构建的环保公益活动管理平台应运而生。该平台不仅能够为志愿者提供便捷的报名渠道和丰富的互动体验,还为管理员提供了全面的后台支持功能,实现了从活动策划到执行的全流程数字化管理。通过引入先进的前后端分离技术架构,系统能够在保证数据处理速度的同时,大幅提升用户体验,使得环保公益活动的组织更加灵活高效。此外,借助数据分析工具,管理员可以实时监控活动进展和用户反馈,及时调整策略以应对各种突发情况。这不仅有助于提升公益活动的整体效果,也为后续类似项目的开发提供了宝贵的实践经验和技术参考。
基于Spring Boot和Vue框架的环保公益活动管理平台的研发,极大地提升了环保公益活动的组织效率和透明度。传统的活动管理方式通常依赖于纸质文档或简单的电子表格,这种方式不仅耗时费力,而且容易出错,信息更新滞后。相比之下,新平台通过集成现代化的信息技术手段,实现了从活动发布、报名管理到数据分析的全流程自动化处理。这不仅减少了人工操作带来的误差,还提高了信息传递的速度和准确性,使得参与者能够更及时地获取活动信息并作出响应。此外,平台提供的实时数据监控和分析功能,有助于管理者根据实际情况灵活调整活动策略,从而提高公益活动的整体效果和社会影响力。
其次,该平台的开发与应用对于推动社会环保意识的普及和技术进步具有深远的意义。通过提供一个集互动交流、信息发布和资源共享于一体的综合平台,它不仅促进了志愿者之间的沟通与合作,还为公众提供了便捷的参与渠道,激发了更多人参与到环保行动中来。这种开放共享的理念符合现代社会发展的趋势,有助于形成良好的环保氛围和社会风尚。同时,本研究在技术层面上探索了前后端分离架构的应用,验证了Spring Boot和Vue框架在构建复杂信息系统中的可行性和优越性,为后续相关领域的研究和实践提供了重要的参考依据。综上所述,此环保公益活动管理平台不仅是解决当前公益活动管理问题的有效方案,也为未来的技术创新和社会发展奠定了坚实的基础。
在国内,随着经济的快速发展和城市化进程的加快,环境问题日益突出,公众对环境保护的关注度也在不断提高。近年来,各级政府和社会组织纷纷发起了众多环保公益活动,旨在提升公众环保意识、促进资源节约和环境保护。然而,现有的活动管理方式大多依赖于传统手段,如通过线下报名、纸质通知和人工统计等方式进行活动的组织与管理,这种方式不仅效率低下,而且信息透明度不足,难以满足现代社会对快速响应和精准执行的需求。此外,由于缺乏有效的互动平台,志愿者之间的沟通与协作也受到了限制,导致活动的影响力和覆盖面有限。
为了应对这些挑战,国内一些地区已经开始尝试利用信息技术改进环保公益活动的管理模式。例如,部分地方政府和非营利组织开发了基于互联网的环保公益平台,提供在线报名、信息发布和互动交流等功能,以提高活动的组织效率和参与度。尽管如此,这些平台在功能性和用户体验方面仍存在较大提升空间,特别是在数据处理速度、系统稳定性和用户交互设计等方面。因此,开发一个更加高效、便捷且用户体验良好的环保公益活动管理平台显得尤为迫切。基于Spring Boot和Vue框架构建的新平台,正是在这种背景下应运而生,它不仅能够解决现有平台存在的诸多问题,还能进一步推动环保公益活动向数字化、智能化方向发展,为实现可持续发展目标贡献力量。
在国外,环保公益活动的管理已经逐渐走向数字化和智能化,许多发达国家通过引入先进的信息技术手段来提升活动的组织效率和社会参与度。例如,在美国和欧洲的一些国家,非政府组织(NGOs)和社区团体广泛利用互联网平台进行环保项目的宣传、志愿者招募及活动管理。这些平台通常集成了社交媒体分享、在线报名、实时更新等功能,不仅提高了信息传播的速度和广度,也增强了公众对环境保护的关注和参与热情。此外,一些国际环保组织还开发了专门的应用程序,用于追踪个人或团体的环保行为,如碳足迹计算器、废物回收追踪系统等,鼓励公众采取更加环保的生活方式。
与此同时,国外在环保公益活动管理的技术应用上也展示了较高的成熟度。例如,澳大利亚和加拿大等国家的一些环保项目已经开始采用大数据分析和云计算技术,以优化资源分配、提高决策效率。这些技术使得管理者能够基于实时数据做出更精准的规划和调整,从而确保活动的有效性和可持续性。另外,虚拟现实(VR)和增强现实(AR)技术也被部分环保项目用来进行环境教育和意识提升,使参与者能够身临其境地体验自然环境的变化及其影响,极大地增强了教育效果。总的来说,国外在环保公益活动管理方面的探索与实践,为我国及其他国家提供了宝贵的经验和技术参考,促进了全球范围内环保公益事业的发展。
本研究旨在设计并实现一个基于Spring Boot和Vue框架的环保公益活动管理平台,以提升环保公益活动的组织效率、透明度和公众参与度。该平台集成了多种功能模块,包括用户注册登录、活动发布与管理、在线报名、交流论坛、通知公告、环保资讯浏览以及个人中心管理等功能。通过前后端分离的技术架构,确保系统具备良好的扩展性和用户体验。具体而言,管理员可以通过后台管理系统高效地进行活动策划、资源分配和数据分析;而志愿者则能够便捷地查找感兴趣的活动、完成在线报名,并与其他参与者进行互动交流。此外,平台还提供了实时数据监控和反馈机制,帮助管理者及时调整策略,优化活动效果。这些功能的设计与实现不仅解决了现有管理模式中的诸多问题,也为环保公益活动的数字化转型提供了强有力的支持。
Java语言是一种广泛使用的高级编程语言,具有平台无关性、面向对象特性和丰富的标准库。Java通过Java虚拟机(JVM)实现跨平台运行,开发者可以编写一次代码,在任何支持JVM的环境中执行[1]。Java的面向对象特性使得代码复用和模块化变得更加容易,促进了软件的维护和扩展。Java支持多线程编程,允许开发者在同一程序中同时执行多个任务,提升了应用程序的性能。
Java语言的语法结构简洁且易于理解,吸引了大量开发者。Java的标准库包含数据结构、输入输出处理、网络编程等众多功能模块。这使得开发者在构建应用程序时能够高效利用已有工具,减少重复劳动。Java广泛应用于企业级应用、移动应用、Web开发和大数据处理等领域。
2.2 B/S框架
B/S(Browser/Server)架构是一种基于浏览器和服务器的系统架构模式,用户通过浏览器与服务器进行交互。B/S架构简化了客户端的部署和管理,用户无需在本地安装复杂的软件,只需使用标准浏览器即可访问应用程序。服务器端负责处理业务逻辑和数据存储,客户端则主要负责展示用户界面和数据交互[2]。B/S架构的设计使得系统更新和维护集中在服务器端,降低了维护成本。
B/S架构通常采用Web技术进行实现,包括HTML、CSS和JavaScript等。用户在浏览器中发起请求,服务器响应并返回数据。数据传输通常通过HTTP或HTTPS协议进行,B/S架构的灵活性使其适用于在线购物、信息管理系统和社交网络等各类应用场景[3]。由于其易于扩展性,B/S架构可以方便地支持大规模用户访问,适应不断变化的业务需求。
2.3 SpringBoot框架
SpringBoot框架是基于Spring框架的开源项目,简化Java应用程序的开发过程。SpringBoot通过约定优于配置的理念,减少了传统Spring应用的繁琐配置,开发者可以快速搭建和部署应用程序。框架提供了一系列默认配置,支持自动化配置,简化了应用启动的复杂性[4]。SpringBoot内置了嵌入式Web服务器,使得开发者能够独立运行Java应用,无需外部容器。
SpringBoot支持微服务架构,开发者可以轻松创建和管理多个微服务。框架集成了丰富的功能模块,包括安全、数据访问和消息中间件等,支持RESTful API和JSON数据格式的处理[5]。SpringBoot还提供了强大的监控和管理功能,允许开发者实时监控应用的健康状态和性能指标。借助SpringBoot,开发者能够高效构建和维护现代企业级应用,满足复杂业务需求。
2.4 Vue技术
Vue是一种渐进式JavaScript框架,专注于构建用户界面。Vue采用组件化的开发模式,允许开发者将应用程序拆分为独立的、可重用的组件,从而提高了开发效率和代码的可维护性[6]。框架的核心库专注于视图层,支持数据绑定和DOM操作,提供了简洁的API。Vue的虚拟DOM机制提升了应用的性能,减少了实际DOM操作的次数。
Vue支持双向数据绑定,能够自动更新视图与模型之间的变化。开发者可以通过Vue的指令系统,简化数据展示和事件处理。Vue还支持路由管理和状态管理,使得开发复杂单页面应用变得更加容易[7]。借助Vue的生态系统,开发者能够使用多种工具和库来扩展功能,满足不同的业务需求。Vue在前端开发中逐渐成为主流选择,受到广泛关注和应用。
2.5 MySQL数据库
MySQL是一种开源关系型数据库管理系统,广泛应用于Web应用和企业级数据存储。MySQL支持结构化查询语言,允许开发者通过标准语句进行数据的创建、读取、更新和删除操作[8]。数据库通过表格形式组织数据,支持数据完整性和约束条件的定义。MySQL的存储引擎机制使得用户可以根据具体需求选择不同的存储引擎,以优化性能和功能。
MySQL具有高性能和可扩展性,支持大规模数据存储和高并发访问。系统提供了丰富的用户权限管理和数据加密安全特性。MySQL能够与多种编程语言和框架兼容,广泛应用于内容管理系统、电子商务平台和数据分析等各种场景。
志愿用户:
(1)注册登录:用户可以通过注册成为系统用户 , 注册后可以用账号密码登录系统。
(2)首页:用户进入环保公益活动管理平台的时候,首先映入眼帘的是系统的首页、交流论坛、通知公告、环保资讯、公益活动等信息。
(3)交流论坛:用户点击可查看交流论坛帖子列表,可对帖子进行查看、点赞、收藏和评论;同时可点击“发布内容”按钮填写论坛发布信息,包括封面图、标题、分类、标签和正文。
(4)通知公告:用户点击可查看管理员发布的公告信息,方便浏览了解系统公告信息。
(5)环保资讯:用户点击可查看环保资讯,同时可对咨讯文章进行点赞、收藏和评论。
(6)公益活动:用户点击可通过搜索活动名称、活动类型进行查看公益活动列表,点击进入想要了解的公益可查看详情信息,可对活动进行点赞、收藏和评论。可点击“报名活动”按钮添加报名信息。
(7)我的账户:用户可以在个人账户中查看并管理自己的个人信息。包括个人资料、修改密码等 。可点击“报名活动”按钮添加报名信息。
(8)个人中心:个人中心包含多个功能模块,如个人首页、报名活动、交流论坛、收藏和评论管理。
(1)登录:管理员账号密码由系统生成,可使用账号密码可进行登录系统后台,使用系统功能进行管理,并可对自己的个人信息和密码进行管控。
(2)后台首页:管理员点击可查看资源使用、报名统计信息数据图。
(3)系统用户:管理员可以查看系统用户(管理员、志愿用户)列表中某个用户的详情,可以对用户信息进行查询、审核、添加和删除操作。
(4)场地类型管理:管理员点击可查看场地类型列表,同时可对场地类型进行增删改查。
(4)环保资源管理:管理员点击可查看环保资源列表和环保资源添加;点进进入“环保资源添加”按钮可填写相关信息,包括资源名称、资源类型、资源图片、资源简介和资源备注。
(5)资源使用管理:管理员点击可查看资源使用列表。
(6)活动分类管理:管理员点击可查看活动分类列表,同时可对活动分类进行增删改查。
(7)公益活动管理:管理员点击可查看公益活动列表和公益活动添加;点击进入“公益活动添加”可填写相关信息,包括活动名称、活动图片、活动类型、活动主题、活动时间、截止日期、活动地点、活动状态、报名方式、活动目的、目标群体、所需技能、活动内容和活动详情。
(8)报名活动管理:管理员点击可查看报名活动列表,同时可对用户的报名信息进行审核回复。
(9)参与度信息管理:管理员点击可查看参与度信息列表。
(10)系统管理:管理员点击可查看轮播图管理;如需添加新的轮播图,点击右侧“添加”按钮,上传图片,输入标题和链接,点击“确认”按钮进行添加;同时可对轮播图进行增删改查。
(11)通知公告管理:当管理点击“通知公告管理”时,可查看通知公告;如需添加新的公告信息,点击右侧“添加”按钮,输入标题和正文,点击“确认”按钮进行添加。
(12)资源管理:管理员点击可查看环保资讯和资讯分类;如需添加新的资讯,点击“添加”按钮,上传封面图,输入标题,选择分类,输入标签、描述和正文,点击“确认”按钮进行添加。同时可对资讯和分类进行增删改查。
(14)交流管理:管理员点击可查看交流论坛和论坛分类,可对论坛帖子进行查看,同时可对交流信息和分类进行增删查改。
系统用户用例图如下:
图3-1系统用例图
本环保公益活动管理平台旨在满足志愿用户和管理员的多样化需求。对于志愿用户,平台提供了便捷的注册登录功能、活动搜索与在线报名、个人资料管理、交流论坛互动(包括查看、点赞、收藏和评论帖子)、环保资讯浏览及个人中心管理等功能,支持用户轻松参与和跟踪各类环保公益活动,并与其他志愿者进行有效沟通和协作。对于管理员,平台配备了强大的后台管理系统,涵盖系统用户管理、活动分类与管理、环保资源管理、数据分析与监控、通知公告发布、以及公益活动全流程管理,确保活动的高效组织和资源的合理分配。此外,平台还具备实时数据反馈机制,帮助管理员根据实际运行情况灵活调整策略,优化活动效果,提升公益活动的整体效率和社会影响力。通过这些功能模块的支持,平台不仅提升了用户体验,也极大地增强了环保公益活动的管理和执行能力。系统功能结构图如图3-1所示。
图3-2系统功能结构图
系统采用当前主流的SpringBoot和Vue.js开发框架,具备良好的技术基础。这些技术已被广泛应用于多种商业项目,具备成熟的文档和社区支持,便于开发获取必要的资源与解决方案。个人拥有丰富的相关技术经验,能够有效应对潜在技术挑战。所需的软硬件资源易于获取,且具备良好的兼容性,降低了技术实现的难度。
系统具备直观友好的用户界面,支持简便的导航和功能访问,极大地提升了用户的使用体验。系统提供了自定义的工作流程和角色权限管理,使不同层级的用户能够快速上手,完成各自的任务。。
系统所使用的软件为开源技术,降低了使用费用,同时硬件成本较低,使得整体初始投入相对合理,具备较高性价比。因此,系统在经济上是完全可行的。
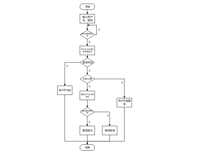
4.1.1用户登录流程
用户输入用户名和密码后,系统先检查输入是否为空,再验证用户名是否存在,若存在则通过用户名获取密码并校验。若密码正确则登录成功,否则提示密码错误。若用户名不存在或无法登录,提示用户操作无效。如图4-1所示。
图4-1登录流程图
4.1.2添加信息流程
管理员可以添加信息,用户添加可以自己权限内的信息,输入信息后,要想利用这个软件来进行系统的安全管理,首先需要登录到该软件中。添加信息流程如图4-2所示。
图4-2添加信息流程图
4.1.3修改信息流程
用户首先选择需要修改的记录,输入修改后的数据,系统判断输入数据是否合法。若数据不合法,提示重新输入;若数据合法,则将修改后的数据写入数据库,完成操作后流程结束。修改信息流程图如图4-3所示。
图4-3修改信息流程图
4.1.4删除信息流程
用户选择需要删除的记录后,系统判断是否确认删除。若未确认,返回选择环节;若确认删除,则更新数据库,删除对应记录,完成操作后流程结束。删除信息流程图如图4-4所示。
图4-4删除信息流程图
数据库概念模型是数据库设计的一个阶段,它描述了数据库中数据的逻辑结构和之间的关系,而不关注具体的实现细节[9]。概念模型通常用于数据库设计的初期阶段,以帮助开发人员和用户理解数据库中存储的数据以及数据之间的关系。
数据库概念模型通常采用高层次的概念来描述数据,常见的概念模型包括实体-关系模型(Entity-Relationship Model,ERM)、面向对象模型(Object-Oriented Model)等。在概念模型中,数据被抽象为实体(Entity)和实体之间的关系(Relationship),并且定义了实体的属性(Attribute),通常以E-R图来表达。系统总E-R实体关系图如下。
图4-5系统ER图
编号 |
字段名 |
类型 |
长度 |
是否非空 |
是否主键 |
注释 |
1 |
token_id |
int |
是 |
是 |
临时访问牌ID |
|
2 |
token |
varchar |
64 |
否 |
否 |
临时访问牌 |
3 |
info |
text |
65535 |
否 |
否 |
信息 |
4 |
maxage |
int |
是 |
否 |
最大寿命:默认2小时 |
|
5 |
create_time |
timestamp |
是 |
否 |
创建时间 |
|
6 |
update_time |
timestamp |
是 |
否 |
更新时间 |
|
7 |
user_id |
int |
是 |
否 |
用户编号 |
表 4-2-activity_classification(活动分类)
编号 |
字段名 |
类型 |
长度 |
是否非空 |
是否主键 |
注释 |
1 |
activity_classification_id |
int |
是 |
是 |
活动分类ID |
|
2 |
activity_type |
varchar |
64 |
否 |
否 |
活动类型 |
3 |
create_time |
datetime |
是 |
否 |
创建时间 |
|
4 |
update_time |
timestamp |
是 |
否 |
更新时间 |
表 4-3-article(文章)
编号 |
字段名 |
类型 |
长度 |
是否非空 |
是否主键 |
注释 |
1 |
article_id |
mediumint |
是 |
是 |
文章id |
|
2 |
title |
varchar |
125 |
是 |
是 |
标题 |
3 |
type |
varchar |
64 |
是 |
否 |
文章分类 |
4 |
hits |
int |
是 |
否 |
点击数 |
|
5 |
praise_len |
int |
是 |
否 |
点赞数 |
|
6 |
create_time |
timestamp |
是 |
否 |
创建时间 |
|
7 |
update_time |
timestamp |
是 |
否 |
更新时间 |
|
8 |
source |
varchar |
255 |
否 |
否 |
来源 |
9 |
url |
varchar |
255 |
否 |
否 |
来源地址 |
10 |
tag |
varchar |
255 |
否 |
否 |
标签 |
11 |
content |
longtext |
4294967295 |
否 |
否 |
正文 |
12 |
img |
varchar |
255 |
否 |
否 |
封面图 |
13 |
description |
text |
65535 |
否 |
否 |
文章描述 |
表 4-4-article_type(文章分类)
编号 |
字段名 |
类型 |
长度 |
是否非空 |
是否主键 |
注释 |
1 |
type_id |
smallint |
是 |
是 |
分类ID |
|
2 |
display |
smallint |
是 |
否 |
显示顺序 |
|
3 |
name |
varchar |
16 |
是 |
否 |
分类名称 |
4 |
father_id |
smallint |
是 |
否 |
上级分类ID |
|
5 |
description |
varchar |
255 |
否 |
否 |
描述 |
6 |
icon |
text |
65535 |
否 |
否 |
分类图标 |
7 |
url |
varchar |
255 |
否 |
否 |
外链地址 |
8 |
create_time |
timestamp |
是 |
否 |
创建时间 |
|
9 |
update_time |
timestamp |
是 |
否 |
更新时间 |
表 4-5-auth(用户权限管理)
编号 |
字段名 |
类型 |
长度 |
是否非空 |
是否主键 |
注释 |
1 |
auth_id |
int |
是 |
是 |
授权ID |
|
2 |
user_group |
varchar |
64 |
否 |
否 |
用户组 |
3 |
mod_name |
varchar |
64 |
否 |
否 |
模块名 |
4 |
table_name |
varchar |
64 |
否 |
否 |
表名 |
5 |
page_title |
varchar |
255 |
否 |
否 |
页面标题 |
6 |
path |
varchar |
255 |
否 |
否 |
路由路径 |
7 |
parent |
varchar |
64 |
否 |
否 |
父级菜单 |
8 |
parent_sort |
int |
是 |
否 |
父级菜单排序 |
|
9 |
position |
varchar |
32 |
否 |
否 |
位置 |
10 |
mode |
varchar |
32 |
是 |
否 |
跳转方式 |
11 |
add |
tinyint |
是 |
否 |
是否可增加 |
|
12 |
del |
tinyint |
是 |
否 |
是否可删除 |
|
13 |
set |
tinyint |
是 |
否 |
是否可修改 |
|
14 |
get |
tinyint |
是 |
否 |
是否可查看 |
|
15 |
field_add |
text |
65535 |
否 |
否 |
添加字段 |
16 |
field_set |
text |
65535 |
否 |
否 |
修改字段 |
17 |
field_get |
text |
65535 |
否 |
否 |
查询字段 |
18 |
table_nav_name |
varchar |
500 |
否 |
否 |
跨表导航名称 |
19 |
table_nav |
varchar |
500 |
否 |
否 |
跨表导航 |
20 |
option |
text |
65535 |
否 |
否 |
配置 |
21 |
create_time |
timestamp |
是 |
否 |
创建时间 |
|
22 |
update_time |
timestamp |
是 |
否 |
更新时间 |
表 4-6-code_token(验证码)
编号 |
字段名 |
类型 |
长度 |
是否非空 |
是否主键 |
注释 |
1 |
code_token_id |
int |
是 |
是 |
验证码ID |
|
2 |
token |
varchar |
255 |
否 |
否 |
令牌 |
3 |
code |
varchar |
255 |
否 |
否 |
验证码 |
4 |
expire_time |
timestamp |
是 |
否 |
失效时间 |
|
5 |
create_time |
timestamp |
是 |
否 |
创建时间 |
|
6 |
update_time |
timestamp |
是 |
否 |
更新时间 |
表 4-7-collect(收藏)
编号 |
字段名 |
类型 |
长度 |
是否非空 |
是否主键 |
注释 |
1 |
collect_id |
int |
是 |
是 |
收藏ID |
|
2 |
user_id |
int |
是 |
是 |
收藏人ID |
|
3 |
source_table |
varchar |
255 |
否 |
否 |
来源表 |
4 |
source_field |
varchar |
255 |
否 |
否 |
来源字段 |
5 |
source_id |
int |
是 |
否 |
来源ID |
|
6 |
title |
varchar |
255 |
否 |
否 |
标题 |
7 |
img |
varchar |
255 |
否 |
否 |
封面 |
8 |
create_time |
timestamp |
是 |
否 |
创建时间 |
|
9 |
update_time |
timestamp |
是 |
否 |
更新时间 |
表 4-8-comment(评论)
编号 |
字段名 |
类型 |
长度 |
是否非空 |
是否主键 |
注释 |
1 |
comment_id |
int |
是 |
是 |
评论ID |
|
2 |
user_id |
int |
是 |
是 |
评论人ID |
|
3 |
reply_to_id |
int |
是 |
否 |
回复评论ID |
|
4 |
content |
longtext |
4294967295 |
否 |
否 |
内容 |
5 |
nickname |
varchar |
255 |
否 |
否 |
昵称 |
6 |
avatar |
varchar |
255 |
否 |
否 |
头像地址 |
7 |
create_time |
timestamp |
是 |
否 |
创建时间 |
|
8 |
update_time |
timestamp |
是 |
否 |
更新时间 |
|
9 |
source_table |
varchar |
255 |
否 |
否 |
来源表 |
10 |
source_field |
varchar |
255 |
否 |
否 |
来源字段 |
11 |
source_id |
int |
是 |
否 |
来源ID |
表 4-9-commodity_exchange(商品兑换)
编号 |
字段名 |
类型 |
长度 |
是否非空 |
是否主键 |
注释 |
1 |
commodity_exchange_id |
int |
是 |
是 |
商品兑换ID |
|
2 |
name_of_commodity |
varchar |
64 |
是 |
否 |
商品名称 |
3 |
commodity_picture |
varchar |
255 |
是 |
否 |
商品图片 |
4 |
commodity_points |
double |
否 |
否 |
商品积分 |
|
5 |
release_date |
date |
否 |
否 |
发布日期 |
|
6 |
commodity_introduction |
text |
65535 |
否 |
否 |
商品介绍 |
7 |
hits |
int |
是 |
否 |
点击数 |
|
8 |
praise_len |
int |
是 |
否 |
点赞数 |
|
9 |
collect_len |
int |
是 |
否 |
收藏数 |
|
10 |
comment_len |
int |
是 |
否 |
评论数 |
|
11 |
exchange_records_limit_times |
int |
是 |
否 |
兑换限制次数 |
|
12 |
create_time |
datetime |
是 |
否 |
创建时间 |
|
13 |
update_time |
timestamp |
是 |
否 |
更新时间 |
表 4-10-environmental_resources(环保资源)
编号 |
字段名 |
类型 |
长度 |
是否非空 |
是否主键 |
注释 |
1 |
environmental_resources_id |
int |
是 |
是 |
环保资源ID |
|
2 |
resource_name |
varchar |
64 |
是 |
否 |
资源名称 |
3 |
resource_type |
varchar |
64 |
是 |
否 |
资源类型 |
4 |
resource_images |
varchar |
255 |
是 |
否 |
资源图片 |
5 |
resource_introduction |
text |
65535 |
否 |
否 |
资源简介 |
6 |
resource_remarks |
text |
65535 |
否 |
否 |
资源备注 |
7 |
resource_utilization_limit_times |
int |
是 |
否 |
资源使用限制次数 |
|
8 |
create_time |
datetime |
是 |
否 |
创建时间 |
|
9 |
update_time |
timestamp |
是 |
否 |
更新时间 |
表 4-11-exchange_records(兑换记录
编号 |
字段名 |
类型 |
长度 |
是否非空 |
是否主键 |
注释 |
1 |
exchange_records_id |
int |
是 |
是 |
兑换记录ID |
|
2 |
volunteer_users |
int |
否 |
否 |
志愿用户 |
|
3 |
volunteer_name |
varchar |
64 |
否 |
否 |
志愿姓名 |
4 |
mobile_phone_number |
varchar |
64 |
否 |
否 |
手机号码 |
5 |
name_of_commodity |
varchar |
64 |
否 |
否 |
商品名称 |
6 |
commodity_points |
varchar |
64 |
否 |
否 |
商品积分 |
7 |
redemption_time |
datetime |
否 |
否 |
兑换时间 |
|
8 |
exchange_quantity |
double |
是 |
否 |
兑换数量 |
|
9 |
redeem_points |
double |
否 |
否 |
兑换积分 |
|
10 |
redeem_remarks |
text |
65535 |
否 |
否 |
兑换备注 |
11 |
examine_state |
varchar |
16 |
是 |
否 |
审核状态 |
12 |
examine_reply |
varchar |
16 |
否 |
否 |
审核回复 |
13 |
create_time |
datetime |
是 |
否 |
创建时间 |
|
14 |
update_time |
timestamp |
是 |
否 |
更新时间 |
|
15 |
source_table |
varchar |
255 |
否 |
否 |
来源表 |
16 |
source_id |
int |
否 |
否 |
来源ID |
|
17 |
source_user_id |
int |
否 |
否 |
来源用户 |
表 4-12-forum(论坛)
编号 |
字段名 |
类型 |
长度 |
是否非空 |
是否主键 |
注释 |
1 |
forum_id |
mediumint |
是 |
是 |
论坛ID |
|
2 |
display |
smallint |
是 |
否 |
排序 |
|
3 |
user_id |
mediumint |
是 |
否 |
用户ID |
|
4 |
nickname |
varchar |
16 |
否 |
否 |
昵称 |
5 |
praise_len |
int |
否 |
否 |
点赞数 |
|
6 |
hits |
int |
是 |
否 |
访问数 |
|
7 |
title |
varchar |
125 |
是 |
否 |
标题 |
8 |
keywords |
varchar |
125 |
否 |
否 |
关键词 |
9 |
description |
varchar |
255 |
否 |
否 |
描述 |
10 |
url |
varchar |
255 |
否 |
否 |
来源地址 |
11 |
tag |
varchar |
255 |
否 |
否 |
标签 |
12 |
img |
text |
65535 |
否 |
否 |
封面图 |
13 |
content |
longtext |
4294967295 |
否 |
否 |
正文 |
14 |
create_time |
timestamp |
是 |
否 |
创建时间 |
|
15 |
update_time |
timestamp |
是 |
否 |
更新时间 |
|
16 |
avatar |
varchar |
255 |
否 |
否 |
发帖人头像 |
17 |
type |
varchar |
64 |
是 |
否 |
论坛分类 |
18 |
istop |
int |
是 |
否 |
是否置顶 |
表 4-13-forum_type(论坛分类)
编号 |
字段名 |
类型 |
长度 |
是否非空 |
是否主键 |
注释 |
1 |
type_id |
smallint |
是 |
是 |
分类ID |
|
2 |
name |
varchar |
16 |
是 |
否 |
分类名称 |
3 |
description |
varchar |
255 |
否 |
否 |
描述 |
4 |
url |
varchar |
255 |
否 |
否 |
外链地址 |
5 |
father_id |
smallint |
是 |
否 |
上级分类ID |
|
6 |
icon |
varchar |
255 |
否 |
否 |
分类图标 |
7 |
create_time |
timestamp |
是 |
否 |
创建时间 |
|
8 |
update_time |
timestamp |
是 |
否 |
更新时间 |
表 4-14-hits(用户点击
编号 |
字段名 |
类型 |
长度 |
是否非空 |
是否主键 |
注释 |
1 |
hits_id |
int |
是 |
是 |
点赞ID |
|
2 |
user_id |
int |
是 |
否 |
点赞人 |
|
3 |
create_time |
timestamp |
是 |
否 |
创建时间 |
|
4 |
update_time |
timestamp |
是 |
否 |
更新时间 |
|
5 |
source_table |
varchar |
255 |
否 |
否 |
来源表 |
6 |
source_field |
varchar |
255 |
否 |
否 |
来源字段 |
7 |
source_id |
int |
是 |
否 |
来源ID |
表 4-15-notice(公告)
编号 |
字段名 |
类型 |
长度 |
是否非空 |
是否主键 |
注释 |
1 |
notice_id |
mediumint |
是 |
是 |
公告ID |
|
2 |
title |
varchar |
125 |
是 |
否 |
标题 |
3 |
content |
longtext |
4294967295 |
否 |
否 |
正文 |
4 |
create_time |
timestamp |
是 |
否 |
创建时间 |
|
5 |
update_time |
timestamp |
是 |
否 |
更新时间 |
表 4-16-participation_information(参与度信息)
编号 |
字段名 |
类型 |
长度 |
是否非空 |
是否主键 |
注释 |
1 |
participation_information_id |
int |
是 |
是 |
参与度信息ID |
|
2 |
event_name |
varchar |
64 |
否 |
否 |
活动名称 |
3 |
activity_type |
varchar |
64 |
否 |
否 |
活动类型 |
4 |
event_theme |
varchar |
64 |
否 |
否 |
活动主题 |
5 |
activity_time |
varchar |
64 |
否 |
否 |
活动时间 |
6 |
event_location |
varchar |
64 |
否 |
否 |
活动地点 |
7 |
participation_level |
double |
是 |
否 |
参与度 |
|
8 |
statistical_date |
date |
是 |
否 |
统计日期 |
|
9 |
participation_status |
text |
65535 |
否 |
否 |
参与情况 |
10 |
create_time |
datetime |
是 |
否 |
创建时间 |
|
11 |
update_time |
timestamp |
是 |
否 |
更新时间 |
|
12 |
source_table |
varchar |
255 |
否 |
否 |
来源表 |
13 |
source_id |
int |
否 |
否 |
来源ID |
|
14 |
source_user_id |
int |
否 |
否 |
来源用户 |
表 4-17-praise(点赞
编号 |
字段名 |
类型 |
长度 |
是否非空 |
是否主键 |
注释 |
1 |
praise_id |
int |
是 |
是 |
点赞ID |
|
2 |
user_id |
int |
是 |
是 |
点赞人 |
|
3 |
create_time |
timestamp |
是 |
否 |
创建时间 |
|
4 |
update_time |
timestamp |
是 |
否 |
更新时间 |
|
5 |
source_table |
varchar |
255 |
否 |
否 |
来源表 |
6 |
source_field |
varchar |
255 |
否 |
否 |
来源字段 |
7 |
source_id |
int |
是 |
否 |
来源ID |
|
8 |
status |
tinyint |
是 |
否 |
点赞状态:1为点赞,0已取消 |
表 4-18-public_benefit_activities(公益活动)
编号 |
字段名 |
类型 |
长度 |
是否非空 |
是否主键 |
注释 |
1 |
public_benefit_activities_id |
int |
是 |
是 |
公益活动ID |
|
2 |
event_name |
varchar |
64 |
是 |
否 |
活动名称 |
3 |
activity_pictures |
varchar |
255 |
是 |
否 |
活动图片 |
4 |
activity_type |
varchar |
64 |
是 |
否 |
活动类型 |
5 |
event_theme |
varchar |
64 |
否 |
否 |
活动主题 |
6 |
activity_time |
varchar |
64 |
否 |
否 |
活动时间 |
7 |
closing_date |
date |
是 |
否 |
截止日期 |
|
8 |
event_location |
varchar |
64 |
是 |
否 |
活动地点 |
9 |
activity_status |
varchar |
64 |
否 |
否 |
活动状态 |
10 |
registration_method |
varchar |
64 |
否 |
否 |
报名方式 |
11 |
activity_purpose |
text |
65535 |
否 |
否 |
活动目的 |
12 |
target_group |
text |
65535 |
否 |
否 |
目标群体 |
13 |
required_skills |
text |
65535 |
否 |
否 |
所需技能 |
14 |
activity_content |
text |
65535 |
否 |
否 |
活动内容 |
15 |
event_details |
longtext |
4294967295 |
否 |
否 |
活动详情 |
16 |
hits |
int |
是 |
否 |
点击数 |
|
17 |
praise_len |
int |
是 |
否 |
点赞数 |
|
18 |
collect_len |
int |
是 |
否 |
收藏数 |
|
19 |
comment_len |
int |
是 |
否 |
评论数 |
|
20 |
registration_activity_limit_times |
int |
是 |
否 |
报名活动限制次数 |
|
21 |
participation_information_limit_times |
int |
是 |
否 |
活动参与度限制次数 |
|
22 |
create_time |
datetime |
是 |
否 |
创建时间 |
|
23 |
update_time |
timestamp |
是 |
否 |
更新时间 |
表 4-19-registration_activity(报名活动)
编号 |
字段名 |
类型 |
长度 |
是否非空 |
是否主键 |
注释 |
1 |
registration_activity_id |
int |
是 |
是 |
报名活动ID |
|
2 |
event_name |
varchar |
64 |
否 |
否 |
活动名称 |
3 |
activity_type |
varchar |
64 |
否 |
否 |
活动类型 |
4 |
event_theme |
varchar |
64 |
否 |
否 |
活动主题 |
5 |
activity_time |
varchar |
64 |
否 |
否 |
活动时间 |
6 |
event_location |
varchar |
64 |
否 |
否 |
活动地点 |
7 |
volunteer_users |
int |
否 |
否 |
志愿用户 |
|
8 |
volunteer_name |
varchar |
64 |
否 |
否 |
志愿姓名 |
9 |
number_of_applicants |
double |
是 |
否 |
报名人数 |
|
10 |
registration_time |
date |
是 |
否 |
报名时间 |
|
11 |
intention_to_participate |
text |
65535 |
否 |
否 |
参与意向 |
12 |
registration_remarks |
text |
65535 |
否 |
否 |
报名备注 |
13 |
examine_state |
varchar |
16 |
是 |
否 |
审核状态 |
14 |
examine_reply |
varchar |
16 |
否 |
否 |
审核回复 |
15 |
create_time |
datetime |
是 |
否 |
创建时间 |
|
16 |
update_time |
timestamp |
是 |
否 |
更新时间 |
|
17 |
source_table |
varchar |
255 |
否 |
否 |
来源表 |
18 |
source_id |
int |
否 |
否 |
来源ID |
|
19 |
source_user_id |
int |
否 |
否 |
来源用户 |
表 4-20-resource_utilization(资源使用)
编号 |
字段名 |
类型 |
长度 |
是否非空 |
是否主键 |
注释 |
1 |
resource_utilization_id |
int |
是 |
是 |
资源使用ID |
|
2 |
resource_name |
varchar |
64 |
是 |
否 |
资源名称 |
3 |
resource_type |
varchar |
64 |
是 |
否 |
资源类型 |
4 |
usage_date |
date |
否 |
否 |
使用日期 |
|
5 |
return_status |
varchar |
64 |
否 |
否 |
归还状态 |
6 |
usage_purpose |
text |
65535 |
否 |
否 |
使用用途 |
7 |
usage_situation |
text |
65535 |
否 |
否 |
使用情况 |
8 |
use_remarks |
text |
65535 |
否 |
否 |
使用备注 |
9 |
create_time |
datetime |
是 |
否 |
创建时间 |
|
10 |
update_time |
timestamp |
是 |
否 |
更新时间 |
|
11 |
source_table |
varchar |
255 |
否 |
否 |
来源表 |
12 |
source_id |
int |
否 |
否 |
来源ID |
|
13 |
source_user_id |
int |
否 |
否 |
来源用户 |
表 4-21-schedule(日程管理)
编号 |
字段名 |
类型 |
长度 |
是否非空 |
是否主键 |
注释 |
1 |
schedule_id |
smallint |
是 |
是 |
日程ID |
|
2 |
content |
varchar |
255 |
否 |
否 |
日程内容 |
3 |
scheduled_time |
datetime |
否 |
否 |
计划时间 |
|
4 |
user_id |
int |
是 |
否 |
用户ID |
|
5 |
create_time |
datetime |
否 |
否 |
创建时间 |
|
6 |
update_time |
datetime |
否 |
否 |
更新时间 |
表 4-22-score(评分)
编号 |
字段名 |
类型 |
长度 |
是否非空 |
是否主键 |
注释 |
1 |
score_id |
int |
是 |
是 |
评分ID |
|
2 |
user_id |
int |
是 |
否 |
评分人 |
|
3 |
nickname |
varchar |
64 |
否 |
否 |
昵称 |
4 |
score_num |
double |
是 |
否 |
评分 |
|
5 |
create_time |
timestamp |
是 |
否 |
创建时间 |
|
6 |
update_time |
timestamp |
是 |
否 |
更新时间 |
|
7 |
source_table |
varchar |
255 |
否 |
否 |
来源表 |
8 |
source_field |
varchar |
255 |
否 |
否 |
来源字段 |
9 |
source_id |
int |
是 |
否 |
来源ID |
表 4-23-slides(轮播图)
编号 |
字段名 |
类型 |
长度 |
是否非空 |
是否主键 |
注释 |
1 |
slides_id |
int |
是 |
是 |
轮播图ID |
|
2 |
title |
varchar |
64 |
否 |
否 |
标题 |
3 |
content |
varchar |
255 |
否 |
否 |
内容 |
4 |
url |
varchar |
255 |
否 |
否 |
链接 |
5 |
img |
varchar |
255 |
否 |
否 |
轮播图 |
6 |
hits |
int |
是 |
否 |
点击量 |
|
7 |
create_time |
timestamp |
是 |
否 |
创建时间 |
|
8 |
update_time |
timestamp |
是 |
否 |
更新时间 |
表 4-24-upload(文件上传)
编号 |
字段名 |
类型 |
长度 |
是否非空 |
是否主键 |
注释 |
1 |
upload_id |
int |
是 |
是 |
上传ID |
|
2 |
name |
varchar |
64 |
否 |
否 |
文件名 |
3 |
path |
varchar |
255 |
否 |
否 |
访问路径 |
4 |
file |
varchar |
255 |
否 |
否 |
文件路径 |
5 |
display |
varchar |
255 |
否 |
否 |
显示顺序 |
6 |
father_id |
int |
否 |
否 |
父级ID |
|
7 |
dir |
varchar |
255 |
否 |
否 |
文件夹 |
8 |
type |
varchar |
32 |
否 |
否 |
文件类型 |
表 4-25-user(用户账户)
编号 |
字段名 |
类型 |
长度 |
是否非空 |
是否主键 |
注释 |
1 |
user_id |
int |
是 |
是 |
用户ID |
|
2 |
state |
smallint |
是 |
否 |
账户状态:(1可用|2异常|3已冻结|4已注销) |
|
3 |
user_group |
varchar |
32 |
否 |
否 |
所在用户组 |
4 |
login_time |
timestamp |
是 |
否 |
上次登录时间 |
|
5 |
phone |
varchar |
11 |
否 |
否 |
手机号码 |
6 |
phone_state |
smallint |
是 |
否 |
手机认证:(0未认证|1审核中|2已认证) |
|
7 |
username |
varchar |
16 |
是 |
否 |
用户名 |
8 |
nickname |
varchar |
16 |
否 |
否 |
昵称 |
9 |
password |
varchar |
64 |
是 |
否 |
密码 |
10 |
|
varchar |
64 |
否 |
否 |
邮箱 |
11 |
email_state |
smallint |
是 |
否 |
邮箱认证:(0未认证|1审核中|2已认证) |
|
12 |
avatar |
varchar |
255 |
否 |
否 |
头像地址 |
13 |
open_id |
varchar |
255 |
否 |
否 |
针对获取用户信息字段 |
14 |
create_time |
timestamp |
是 |
否 |
创建时间 |
表 4-26-user_group(用户组)
编号 |
字段名 |
类型 |
长度 |
是否非空 |
是否主键 |
注释 |
1 |
group_id |
mediumint |
是 |
是 |
用户组ID |
|
2 |
display |
smallint |
是 |
否 |
显示顺序 |
|
3 |
name |
varchar |
16 |
是 |
否 |
名称 |
4 |
description |
varchar |
255 |
否 |
否 |
描述 |
5 |
source_table |
varchar |
255 |
否 |
否 |
来源表 |
6 |
source_field |
varchar |
255 |
否 |
否 |
来源字段 |
7 |
source_id |
int |
是 |
否 |
来源ID |
|
8 |
register |
smallint |
否 |
否 |
注册位置 |
|
9 |
create_time |
timestamp |
是 |
否 |
创建时间 |
|
10 |
update_time |
timestamp |
是 |
否 |
更新时间 |
表 4-27-volunteer_users(志愿用户)
编号 |
字段名 |
类型 |
长度 |
是否非空 |
是否主键 |
注释 |
1 |
volunteer_users_id |
int |
是 |
是 |
志愿用户ID |
|
2 |
volunteer_name |
varchar |
64 |
是 |
否 |
志愿姓名 |
3 |
user_gender |
varchar |
64 |
否 |
否 |
用户性别 |
4 |
mobile_phone_number |
varchar |
16 |
是 |
是 |
手机号码 |
5 |
personal_profile |
text |
65535 |
否 |
否 |
个人简介 |
6 |
points_balance |
double |
否 |
否 |
积分余额 |
|
7 |
examine_state |
varchar |
16 |
是 |
否 |
审核状态 |
8 |
user_id |
int |
是 |
否 |
用户ID |
|
9 |
create_time |
datetime |
是 |
否 |
创建时间 |
|
10 |
update_time |
timestamp |
是 |
否 |
更新时间 |
用户注册:点击注册,进入注册页面,填写好账号、密码、确认密码、昵称、邮箱、身份:志愿用户、志愿姓名、用户性别、手机号码、个人简介等字段值,点击下方注册按钮,提示注册成功后,系统将自动跳转回到登录页面。注册界面如下图所示。
图5-1注册界面。
用户登录:点击“登录”按钮,输入用户名、密码、验证码登录系统,登录时前端会自动校验用户名与密码以及该用户是否审核通过,审核通过的用户输入正确登录成功,输入错误会有提示信息。登录界面如下图所示。
图5-2 登录界面。
交流论坛:用户点击可查看交流论坛帖子列表,可对帖子进行查看、点赞、收藏和评论;同时可点击“发布内容”按钮填写论坛发布信息,包括封面图、标题、分类、标签和正文。界面如下图所示。
图5-3交流论坛界面。
环保资讯:用户点击可查看环保资讯,同时可对咨讯文章进行点赞、收藏和评论。界面如下图所示。
图5-4环保资讯界面。
公益活动:用户点击可通过搜索活动名称、活动类型进行查看公益活动列表,点击进入想要了解的公益可查看详情信息,可对活动进行点赞、收藏和评论。可点击“报名活动”按钮添加报名信息。界面如下图所示。
图5-5公益活动界面。
图5-6活动报名界面。
个人中心:个人中心:个人中心包含多个功能模块,如个人首页、报名活动、交流论坛、收藏和评论管理。可点击进入模块进行查看或管理。界面如下图所示。
图5-7个人中心界面。
环保资源管理:管理员点击可查看环保资源列表和环保资源添加;点进进入“环保资源添加”按钮可填写相关信息,包括资源名称、资源类型、资源图片、资源简介和资源备注。界面如下图所示。
图5-8环保资源添加界面。
公益活动管理:管理员点击可查看公益活动列表和公益活动添加;点击进入“公益活动添加”可填写相关信息,包括搞活动名称、活动图片、活动类型、活动主题、活动时间、截止日期、活动地点、活动状态、报名方式、活动目的、目标群体、所需技能、活动内容和活动详情。界面如下图所示。
图5-9 公益活动添加界面。
系统管理:管理员点击可查看轮播图管理;如需添加新的轮播图,点击右侧“添加”按钮,上传图片,输入标题和链接,点击“确认”按钮进行添加;同时可对轮播图进行增删改查。界面如下图所示。
图5-10 系统管理界面。
资源管理:管理员点击可查看环保资讯和资讯分类;如需添加新的资讯,点击“添加”按钮,上传封面图,输入标题,选择分类,输入标签、描述和正文,点击“确认”按钮进行添加。同时可对资讯和分类进行增删改查。界面如下图所示。
图5-11 资源管理界面。
测试的主要目的是确保系统的功能和性能满足预期的需求,同时识别和修复潜在的缺陷。通过系统测试,可以验证各个功能模块的正确性和稳定性,确保系统在不同使用场景下的表现符合设计要求。测试目的包括确认系统功能的完整性、验证数据处理的准确性、评估系统的性能和安全性[10]。测试还可以提高用户满意度,保证用户在使用系统时获得流畅和可靠的体验。通过全面的测试,可以降低后期维护成本,减少系统上线后出现故障的风险,从而保障系统的长期稳定运行。
在本系统中,测试方法主要依赖于测试用例的设计与执行。测试用例是根据系统需求文档编写的,覆盖所有功能模块及其边界情况。每个测试用例包含输入数据、预期结果和实际结果的对比,以验证系统的功能是否按预期工作。
常见的测试用例包括功能测试用例、边界测试用例和异常测试用例[12]。功能测试用例针对系统的各项功能进行验证;边界测试用例则侧重于输入数据的边界条件,验证系统在极端情况下是否能够稳定运行;异常测试用例则用于验证系统在处理错误输入或异常情况时的反应。本文选择功能测试用例进行系统测试。
在测试执行过程中,记录每个用例的执行结果,并根据实际结果与预期结果的对比,判断系统是否存在缺陷。通过系统化的测试用例执行,可以有效提高测试的覆盖率和效率,为系统的最终上线提供保障。
用户登录功能测试
表6-1 用户登录功能测试表
用例名称 |
普通用户登录系统 |
目的 |
测试用户通过正确的用户名和密码可否登录功能 |
前提 |
未登录的情况下 |
测试流程 |
1) 进入登录页面 2) 输入正确的用户名和密码 3)点击登录 |
预期结果 |
登录成功时跳转到首页,错误时提示重新输入 |
实际结果 |
实际结果与预期结果一致 |
查看公益活动功能测试:
表6-2 查看公益活动功能测试表
用例名称 |
查看公益活动 |
目的 |
测试用户能否查看公益活动 |
前提 |
用户登录 |
测试流程 |
点击首页的公益活动 |
预期结果 |
显示所有公益活动的详细信息 |
实际结果 |
实际结果与预期结果一致 |
报名活动测试:
表6-3 报名活动测试表
用例名称 |
报名活动测试 |
目的 |
测试用户能否成功报名公益活动 |
前提 |
用户正常登录情况下 |
测试流程 |
1) 进入公益活动信息页面,选择活动 2) 选择报名活动并提交报名信息。 |
预期结果 |
报名成功后会展示到个人中心-报名活动处 |
实际结果 |
实际结果与预期结果一致 |
环保资讯搜索功能测试:
表6-4环保资讯搜索功能测试表
用例名称 |
环保资讯搜索测试 |
目的 |
测试环保资讯搜索功能 |
前提 |
无 |
测试流程 |
1)在搜索框填入搜索关键字。 2)点击搜索按钮。 |
预期结果 |
页面显示包含有搜索关键字的环保资讯 |
实际结果 |
实际结果与预期结果一致 |
密码修改功能测试:
表6-5密码修改功能测试表
用例名称 |
密码修改测试 |
目的 |
测试管理员是否能够成功修改密码 |
前提 |
管理员用户已登录 |
测试流程 |
1) 进入密码修改页面,填写新密码 2) 点击提交 |
预期结果 |
使用新的密码可以登录 |
实际结果 |
实际结果与预期结果一致 |
本次测试涵盖用户登录、公益活动查看、报名活动、环保资讯搜索及密码修改等核心业务流程。测试过程中,所有功能均正常运行,数据存储正确,验证表明,系统功能完整,操作流程符合预期,能够稳定支撑环保公益活动管理平台系统的在线管理和用户服务。
本研究成功设计并实现了一个基于Spring Boot和Vue框架的环保公益活动管理平台,该平台有效提升了环保公益活动的组织效率、透明度和公众参与度。通过集成现代化的信息技术手段,系统实现了从活动发布、报名管理到数据分析的全流程自动化处理,显著减少了人工操作带来的误差,并提高了信息传递的速度和准确性。管理员能够利用后台管理系统高效地进行活动策划、资源分配和数据分析,确保各项活动得以顺利开展;志愿者则可以通过用户友好的前端界面便捷地查找感兴趣的活动、完成在线报名,并与其他参与者进行互动交流。此外,平台提供的实时数据监控和反馈机制,帮助管理者及时调整策略,优化活动效果,从而提升公益活动的整体影响力和社会效益。
总体而言,本平台的设计与实现不仅解决了传统环保公益活动管理模式中存在的效率低下、信息不透明等问题,还为未来类似系统的开发提供了宝贵的经验和技术参考。其采用的前后端分离架构保证了系统的可扩展性和灵活性,使得平台能够根据实际需求不断迭代升级。通过引入先进的大数据分析工具和社交互动功能,平台不仅增强了用户的参与感和粘性,也为环保公益事业的发展注入了新的活力。未来的研究可以进一步探索如何将人工智能、区块链等新兴技术应用于环保公益活动管理中,以进一步提升系统的智能化水平和数据安全性,推动环保公益事业向更加高效、透明和可持续的方向发展。
参考文献
- 尹应荆.JAVA编程语言在计算机软件开发中的应用[J].石河子科技,2023,(05):45-47.
- 刘江涛,王亮亮,吴庆茹,等.基于B/S模式的铁路勘测设计案例信息化管理系统设计与实现[J].铁路计算机应用,2021,30(03):32-35.
- 张丹丹,李弘.基于B/S架构的办公管理系统设计与开发[J].铁路通信信号工程技术,2024,21(09):44-48+106.
- 王志亮,纪松波.基于SpringBoot的Web前端与数据库的接口设计[J].工业控制计算机,2023,36(03):51-53.
- 熊永平.基于SpringBoot框架应用开发技术的分析与研究[J].电脑知识与技术,2021,15(36):76-77.
- 赵媛.基于Vue的Web系统前端性能优化分析[J].电脑编程技巧与维护,2024,(09):44-46.
- 秦冬.浅析Vue框架在前端开发中的应用[J].信息与电脑(理论版),2024,36(13):61-63.
- 李艳杰.MySQL数据库下存储过程的综合运用研究[J].现代信息科技,2023,7(11):80-82+88.
- 周晓玉,崔文超.基于Web技术的数据库应用系统设计[J].信息与电脑(理论版),2023,35(09):189-191.
- 李俊萌.计算机软件测试技术与开发应用策略分析[J].信息记录材料,2023,24(03):50-52.
- 赖志刚.简述环境保护科普活动对公众环保意识提升的影响[J].皮革制作与环保科技,2024,5(23):64-66.DOI:10.20025/j.cnki.CN10-1679.2024-23-21.
- 耿亚杰,刘灿,王思懿,等.大学生环保公益行为影响因素调研[J].合作经济与科技,2024,(11):82-85.DOI:10.13665/j.cnki.hzjjykj.2024.11.001.
- “世界环境日玄武湖走湖”环保公益活动倡导绿色低碳生活,宣传保护生态环境[J].公关世界,2022,(11):26.
- 中国包装联合会携手饿了么推动“筷乐星球”环保公益活动[J].中国包装,2022,42(06):7-8.
- 童彤.网络环保公益传播的动员问题研究[D].江苏师范大学,2022.DOI:10.27814/d.cnki.gxzsu.2022.000177.
- 杨艳梅,刘心如,邓朝军,等.区块链在公益活动平台中的应用研究[J].软件导刊,2022,21(04):203-207.
- 王雪茹,吕建友,甘耀远,等.宏愿志愿服务管理平台开发与设计[J].信息与电脑(理论版),2021,33(09):128-130.
- 李唐.活动理论视角下互联网公益平台的设计特征与用户行为研究[D].西安电子科技大学,2020.DOI:10.27389/d.cnki.gxadu.2020.001639.
在本项目的实施过程中,许多人给予了我无私的支持和帮助,令我深感感谢。
我要衷心感谢我的指导老师。不仅在项目的初期提供了宝贵的建议,还在整个过程中给予了我细致入微的指导。专业知识和严谨态度始终激励着我,让我在遇到困难时能够保持信心,继续前行。每一次的讨论都让我对项目有了更深刻的理解,帮助我克服了许多技术难题。
我也要感谢参与用户测试的同学们。你们的反馈和建议为我们系统的优化提供了重要的参考,帮助我们更好地理解用户需求。正是因为有了你们的参与,我们才能够不断改进,提升系统的用户体验。感谢所有支持我的家人和朋友。你们的理解与鼓励让我在项目的紧张时刻始终能够保持积极的心态,成为我前进的动力。每当我遇到挑战时,想到你们的支持,我就能够重新振作,继续努力。最后,我要感谢所有在我职业发展过程中给予帮助的人。每一次的交流与分享都让我受益匪浅,拓宽了我的视野,让我在这条道路上走得更加坚定。
项目的完成不仅是我个人努力的结果,更是许多人共同支持与协作的成果。在此,我再次向所有关心和支持我的人表达衷心的感谢。希望未来我们能够继续携手,共同创造更多的价值和成就。
点赞+收藏+关注 → 私信领取本源代码、数据库
更多推荐
所有评论(0)