【纯干货分享】计算机毕业设计必看必学(85413助农销售平台)原创的定制程序,java、PHP、python、C#小程序、文案全套、毕设程序定制/毕设成品等等.
基于Springboot的助农销售平台旨在通过现代化的信息技术手段,提升农产品的销售渠道和效率,助力农户增加收入。该平台主要分为三大用户模块:普通用户、农户用户以及管理员。普通用户能够浏览新闻资讯、查看网站公告、在农产品商城中进行购买操作,并对商品进行评价及管理个人订单;农户用户则可以登录后台管理系统,实时监控自己的商品销售情况,包括数量统计和金额统计,同时管理商品信息和处理订单相关事宜;管理员拥
目 录
摘 要
基于Springboot的助农销售平台旨在通过现代化的信息技术手段,提升农产品的销售渠道和效率,助力农户增加收入。该平台主要分为三大用户模块:普通用户、农户用户以及管理员。普通用户能够浏览新闻资讯、查看网站公告、在农产品商城中进行购买操作,并对商品进行评价及管理个人订单;农户用户则可以登录后台管理系统,实时监控自己的商品销售情况,包括数量统计和金额统计,同时管理商品信息和处理订单相关事宜;管理员拥有最高权限,负责整个平台的维护工作,包括但不限于系统用户的管理、在线反馈的处理、资源管理和商城管理等多方面的工作。
此平台利用Springboot框架的优势,简化了开发流程,提高了开发效率,使得快速搭建一个高效稳定的电商平台成为可能。对于农户而言,他们能够更加便捷地将自家生产的农产品推广至更广泛的市场,减少了传统销售方式中的中间环节,直接对接消费者,从而实现利润最大化。而对于消费者来说,他们可以通过这个平台轻松获取来自全国各地的新鲜农产品,享受一站式购物体验。此外,平台还集成了在线反馈机制,普通用户可以及时向管理员反馈问题或提出建议,这有助于持续改进平台的服务质量,构建一个良好的互动环境,促进农业电商的健康发展。
关键词:助农销售平台;SpringBoot框架
The Springboot-based agricultural assistance sales platform aims to improve the sales channels and efficiency of agricultural products through modern information technology means, and to help farmers to increase their income. The platform is mainly divided into three user modules: ordinary users, rural household users and administrators. Ordinary users can browse news and information, view website announcements, purchase in agricultural products mall, evaluate products and manage individual orders; peasant users can log in the background management system to monitor their product sales in real time, including quantity statistics and amount statistics, and the administrator has the maintenance of the whole platform, including but not limited to user management, online feedback processing, resource management and mall management.
This platform uses the advantages of the Springboot framework to simplify the development process, improve the development efficiency, and make it possible to quickly build an efficient and stable e-commerce platform. For farmers, they can more easily promote their own agricultural products to a wider market, reduce the intermediate links in the traditional sales methods, and directly connect with consumers, so as to maximize profits. For consumers, they can easily get fresh produce from all over the country and enjoy a one-stop shopping experience. In addition, the platform also integrates an online feedback mechanism, so that ordinary users can timely feedback problems or suggestions to administrators, which helps to continuously improve the service quality of the platform, build a good interactive environment, and promote the healthy development of agricultural e-commerce.
Keywords: to help farmers sales platform; SpringBoot framework
第一章 绪 论
1.1研究背景及意义
在当今社会,农业作为国民经济的基础产业,其发展状况直接关系到国家的经济稳定和民生福祉。然而,传统农产品销售模式面临诸多挑战,如信息不对称、销售渠道单一、物流成本高等问题,这些因素限制了农户收入的增长潜力。为了解决这些问题,构建一个基于现代信息技术的助农销售平台显得尤为重要。通过这样的平台,农户能够更有效地展示和销售自己的产品,消费者也能够更加便捷地获取高质量的农产品,从而实现供需双方的有效对接,推动农业产业链的优化升级。
这一平台不仅有助于提升农产品的市场竞争力,还能够促进农村地区的经济发展和社会进步。借助互联网技术,该平台打破了地域限制,使得偏远地区的优质农产品也能进入城市消费者的视野,极大地拓宽了销售渠道。同时,这种新型销售模式鼓励农户采用更加科学合理的生产方式,以满足市场需求并提高自身收益。此外,通过建立完善的在线反馈机制,平台可以收集用户意见,不断改进服务质量和用户体验,营造良好的购物环境。这不仅有利于增强消费者的满意度和忠诚度,也为农户提供了持续学习和成长的机会,促进了农业可持续发展目标的实现。
1.2国内外研究现状
在全球范围内,电子商务平台已经成为推动农业发展的重要力量。发达国家通过构建高效的农产品销售网络,已经显著提升了农户的市场参与度和收益水平。例如,在美国,政府与企业合作建立了多个农产品直销平台,有效缩短了从田间到餐桌的距离,提高了物流效率。同时,欧洲一些国家也积极探索利用电商平台进行有机农产品的推广,成功地将小规模农户的产品推向国际市场,增加了农户收入并促进了地方经济发展。这些实践为其他国家提供了宝贵的经验。
在国内,随着互联网技术的普及和电商环境的日益成熟,助农销售平台的发展也取得了长足的进步。各地政府纷纷出台政策支持农村电商的发展,并通过建设物流基础设施、提供培训服务等方式助力农户上网销售。许多地方还出现了具有地域特色的农产品电商平台,它们不仅帮助农户解决了销路问题,还在品牌建设和市场拓展方面发挥了重要作用。然而,尽管取得了一定成绩,国内在这一领域的研究仍面临一些挑战,比如如何更好地整合资源、提升服务质量以及保障食品安全等问题仍有待进一步探索和完善。这些问题的解决对于促进农业现代化和实现乡村振兴战略目标至关重要。
1.3论文组织结构
本论文共分为七个主要章节,具体结构如下:
1. 绪论:介绍研究背景与意义,回顾国内外研究现状,并概述论文的组织结构。
2. 相关技术介绍:详细介绍与本研究相关的技术,包括Java语言、B/S框架、SpringBoot框架、Vue技术和MySQL数据库。
3. 需求分析:对系统的功能需求和非功能需求进行分析,明确用户和管理员的需求,并进行可行性分析,包括技术、操作和经济可行性。
4. 系统设计:涵盖系统架构设计、系统模块设计,并进行数据库的概念设计与表设计。
5. 系统实现:具体描述各个功能模块的实现过程,展示系统如何根据需求进行开发。
6. 系统测试:阐述测试的目的,分析测试结果并得出结论,以验证系统的稳定性和功能完整性。
7. 总结:总结研究的主要成果和贡献,指出存在的不足及未来的研究方向。
第二章 关键技术
2.1Java语言
Java语言是一种广泛使用的高级编程语言,具有平台无关性、面向对象特性和丰富的标准库。Java通过Java虚拟机(JVM)实现跨平台运行,开发者可以编写一次代码,在任何支持JVM的环境中执行[1]。Java的面向对象特性使得代码复用和模块化变得更加容易,促进了软件的维护和扩展。Java支持多线程编程,允许开发者在同一程序中同时执行多个任务,提升了应用程序的性能。
Java语言的语法结构简洁且易于理解,吸引了大量开发者。Java的标准库包含数据结构、输入输出处理、网络编程等众多功能模块。这使得开发者在构建应用程序时能够高效利用已有工具,减少重复劳动。Java广泛应用于企业级应用、移动应用、Web开发和大数据处理等领域。
2.2 B/S框架
B/S(Browser/Server)架构是一种基于浏览器和服务器的系统架构模式,用户通过浏览器与服务器进行交互。B/S架构简化了客户端的部署和管理,用户无需在本地安装复杂的软件,只需使用标准浏览器即可访问应用程序。服务器端负责处理业务逻辑和数据存储,客户端则主要负责展示用户界面和数据交互[2]。B/S架构的设计使得系统更新和维护集中在服务器端,降低了维护成本。
B/S架构通常采用Web技术进行实现,包括HTML、CSS和JavaScript等。用户在浏览器中发起请求,服务器响应并返回数据。数据传输通常通过HTTP或HTTPS协议进行,B/S架构的灵活性使其适用于在线购物、信息管理系统和社交网络等各类应用场景[3]。由于其易于扩展性,B/S架构可以方便地支持大规模用户访问,适应不断变化的业务需求。
2.3 SpringBoot框架
SpringBoot框架是基于Spring框架的开源项目,简化Java应用程序的开发过程。SpringBoot通过约定优于配置的理念,减少了传统Spring应用的繁琐配置,开发者可以快速搭建和部署应用程序。框架提供了一系列默认配置,支持自动化配置,简化了应用启动的复杂性[4]。SpringBoot内置了嵌入式Web服务器,使得开发者能够独立运行Java应用,无需外部容器。
SpringBoot支持微服务架构,开发者可以轻松创建和管理多个微服务。框架集成了丰富的功能模块,包括安全、数据访问和消息中间件等,支持RESTful API和JSON数据格式的处理[5]。SpringBoot还提供了强大的监控和管理功能,允许开发者实时监控应用的健康状态和性能指标。借助SpringBoot,开发者能够高效构建和维护现代企业级应用,满足复杂业务需求。
2.4 Vue技术
Vue是一种渐进式JavaScript框架,专注于构建用户界面。Vue采用组件化的开发模式,允许开发者将应用程序拆分为独立的、可重用的组件,从而提高了开发效率和代码的可维护性[6]。框架的核心库专注于视图层,支持数据绑定和DOM操作,提供了简洁的API。Vue的虚拟DOM机制提升了应用的性能,减少了实际DOM操作的次数。
Vue支持双向数据绑定,能够自动更新视图与模型之间的变化。开发者可以通过Vue的指令系统,简化数据展示和事件处理。Vue还支持路由管理和状态管理,使得开发复杂单页面应用变得更加容易[7]。借助Vue的生态系统,开发者能够使用多种工具和库来扩展功能,满足不同的业务需求。Vue在前端开发中逐渐成为主流选择,受到广泛关注和应用。
2.5 MySQL数据库
MySQL是一种开源关系型数据库管理系统,广泛应用于Web应用和企业级数据存储。MySQL支持结构化查询语言,允许开发者通过标准语句进行数据的创建、读取、更新和删除操作[8]。数据库通过表格形式组织数据,支持数据完整性和约束条件的定义。MySQL的存储引擎机制使得用户可以根据具体需求选择不同的存储引擎,以优化性能和功能。
MySQL具有高性能和可扩展性,支持大规模数据存储和高并发访问。系统提供了丰富的用户权限管理和数据加密安全特性。
第三章 系统分析
3.1系统可行性分析
3.1.1技术可行性
现代软件开发技术已经相当成熟,提供了丰富的工具和框架,可以应对各种复杂的业务需求。采用Java等成熟、稳定的语言进行开发,利用其面向对象、跨平台等特性,实现系统的模块化、可扩展性和可维护性。利用SpringBoot等现代框架,简化开发过程,提高开发效率。对于数据库的选择,使用MySQL等关系型数据库,以满足数据存储和查询的需求。因此,从技术层面来看,开发助农销售平台是完全可行的。
3.1.2经济可行性
系统的开发成本相对较低,可以利用开源框架和工具,降低开发成本。其次,系统的运行和维护成本也相对较低,可以采用Java等技术,实现系统的自动化部署和维护。因此,从经济层面来看,开发助农销售平台也是可行的。
3.1.3社会可行性
助农销售平台的建设有助于提高农产品的销售效率,增加农民收入,符合国家政策导向和社会发展趋势。同时,平台的推广和使用也可以提高消费者的购物体验,促进农产品的流通和销售。因此,从社会层面来看,开发助农销售平台也是必要的和可行的。
3.1.4操作可行性
系统的操作界面设计简洁明了,易于用户理解和操作。系统提供了详尽的操作指南和帮助文档,使得用户能够快速上手并熟练使用系统。系统还具备良好的容错性和错误提示功能,当用户操作失误时,能够及时给出提示信息,引导用户进行正确的操作。因此,从操作层面来看,助农销售平台同样具备可行性。
3.2系统功能分析
3.2.1功能性分析
助农销售平台划分为了前端模块和后端模块两大部分。
前端普通用户模块:
- 注册登录:用户可以通过注册功能创建一个新账户,输入必要的信息如用户名、密码、邮箱等。登录功能允许用户输入已注册的凭证来访问个人账户,进行后续操作。
- 首页:网站的主界面,展示最新的网站公告、新闻资讯以及农产品商城入口,方便用户快速浏览和访问感兴趣的内容。
- 网站公告:此部分显示网站发布的最新公告信息,用户可以查看并了解平台的最新动态和重要通知。
- 新闻资讯:用户可以阅读各类新闻资讯,并通过点赞、收藏、评论等功能与内容互动,分享自己的观点和感受。
- 农产品商城:用户可以浏览农产品商城中的商品,通过“立即购买”功能直接下单,或选择“加入购物车”稍后结算。用户还可以收藏喜欢的商品,并在购买后进行评论。
- 商城管理:用户可以查看和管理自己的地址信息、订单记录以及购物车内容,方便进行购物和订单跟踪。
- 在线反馈:用户可以通过此功能提交对网站或服务的反馈和建议,帮助平台改进和提升服务质量。
- 我的账号:用户可以在此部分修改个人资料,如联系方式、密码等,以保持账户信息的准确性和安全性。
- 个人中心:用户可以访问个人首页,查看和管理在线反馈、订单配送状态、收藏的商品以及评论管理,全面掌握个人账户的活动和偏好设置。
后端农夫用户模块:
- 注册登录:该模块允许农夫用户在系统后台进行注册。注册完成后,农夫用户的信息需要经过管理员的审核,只有审核通过后,用户才能成功登录系统。这一流程确保了平台的用户质量,并为农夫用户提供了正式的市场接入渠道。
- 后台首页:农夫用户登录后,首先看到的是一个功能丰富的后台首页。这里展示了用户的个人信息,方便用户查看和编辑自己的资料。此外,用户可以在这里修改密码,确保账户安全。页面还包括了商品销售数量和金额的统计图表,让农夫用户能够直观地了解自己的销售情况,从而更好地规划生产和销售策略。
- 商城管理:在商城管理模块中,农夫用户可以管理自己的农产品商城,包括添加和编辑商品信息、查看商品分类列表,以及管理订单。用户可以查看订单列表,跟踪订单配送状态,确保及时配送。对于售后问题,用户也可以在该模块中处理订单售后事宜,提供良好的客户服务体验。这一系列功能使得农夫用户能够全面掌控自己的商品销售和客户服务过程。
后端管理员模块:
- 登录:管理员通过输入账号和密码登录后台管理系统,系统会进行身份验证,确保只有授权的管理员可以访问管理界面。
- 后台首页:登录后,管理员将看到一个包含个人信息、修改密码、在线反馈统计、商品销售数量统计和商品销售金额统计的概览页面。这些信息帮助管理员快速了解平台的运营状况。
- 系统用户:此模块允许管理员管理不同类型的用户账户,包括其他管理员账户、普通用户账户以及农户用户账户。管理员可以添加、编辑或删除用户信息,以及调整用户权限。
- 在线反馈管理:管理员可以在此模块中查询用户反馈,对反馈进行删除操作,并对用户的问题进行审核回复,确保用户问题得到及时解决。
- 系统管理:包括轮播图管理,管理员可以添加、删除和查询轮播图内容,以更新网站的视觉焦点。
- 网站公告管理:允许管理员发布和管理网站公告,确保用户能够接收到最新信息。
- 资源管理:管理员可以管理新闻资讯,包括添加、删除和查询资讯内容,以及资讯分类。此外,管理员还可以查看新闻资讯的评论,对内容进行审核和互动。
- 商城管理:此模块是针对农产品商城的管理,管理员可以查看农产品分类列表、订单列表,并对订单进行配送和售后服务管理。这确保了商城运营的顺畅和用户满意度。
3.2.2非功能性分析
助农销售平台的非功能性需求比如助农销售平台的安全性怎么样,可靠性怎么样,性能怎么样,可拓展性怎么样等,具体可以表示在如下3-1表格中:
表3-1助农销售平台非功能需求表
|
安全性 |
主要指助农销售平台数据库的安装,数据库的使用和密码的设定必须合乎规范。 |
|
可靠性 |
可靠性是指助农销售平台能够安装用户的指示进行操作,经过测试,可靠性90%以上。 |
|
性能 |
性能是影响助农销售平台占据市场的必要条件,所以性能最好要佳才好。 |
|
可扩展性 |
比如数据库预留多个属性,比如接口的使用等确保了系统的非功能性需求。 |
|
易用性 |
用户只要跟着助农销售平台的页面展示内容进行操作,就可以了。 |
|
可维护性 |
助农销售平台开发的可维护性是非常重要的,经过测试,可维护性没有问题 |
3.3系统用例分析
助农销售平台的完整UML用例图分别是图3-1、3-2、3-3。
普通用户角色用例如下图所示。

图3-1助农销售平台普通用户角色用例图
管理员角色用例如下图所示。

图3-2助农销售平台管理员角色用例图
农夫用户角色用例如下图所示。

图3-3助农销售平台农夫用户角色用例图
3.4系统总体流程设计
3.4.1数据开发流程
系统开发流程的主要步骤,从需求分析到系统完成的全过程。流程包括需求分析、总体设计(结构、功能、数据)、详细设计(模块、编码)、模块整合与调用,以及测试、扩展和完善,最终完成系统的开发。本系统的开发流程如下图所示

图3-4系统开发流程图
3.4.2用户登录流程
用户输入用户名和密码后,系统先检查输入是否为空,再验证用户名是否存在,若存在则通过用户名获取密码并校验。若密码正确则登录成功,否则提示密码错误。若用户名不存在或无法登录,提示用户操作无效。如下图所示。

图3-5登录流程图
3.4.3系统操作流程
用户首先进入系统登录界面,输入用户名和密码后,系统验证信息是否正确。若验证失败,返回登录界面重新输入,若验证成功,则进入功能界面,执行相应功能处理后结束操作流程。操作流程如下图所示。

图3-6系统操作流程图
3.4.4添加信息流程
管理员可以添加信息,用户添加可以自己权限内的信息,输入信息后,要想利用这个软件来进行系统的安全管理,首先需要登录到该软件中。添加信息流程如下图所示。

图3-7添加信息流程图
3.4.5修改信息流程
用户首先选择需要修改的记录,输入修改后的数据,系统判断输入数据是否合法。若数据不合法,提示重新输入,若数据合法,则将修改后的数据写入数据库,完成操作后流程结束。修改信息流程图如下图所示。

图3-8修改信息流程图
3.4.6删除信息流程
用户选择需要删除的记录后,系统判断是否确认删除。若未确认,返回选择环节,若确认删除,则更新数据库,删除对应记录,完成操作后流程结束。删除信息流程图如下图所示。

图3-9删除信息流程图
3.4.7系统业务流程图
业务流程图展示了内部业务联系和商品销售交易信息流动。助农销售平台的业务流程和用户购买商品流程如图所示。

图3-10用户购买商品流程图
第四章 总体设计
本章主要讨论的内容包括助农销售平台的功能模块设计、数据库系统设计。
4.1系统架构设计
本助农销售平台从架构上分为三层:表现层(UI)、业务逻辑层(BLL)以及数据层(DL)。

图4-1助农销售平台架构设计图
表现层(UI):也称为用户界面层,它负责与用户进行直接的交互。一个优秀的UI设计能够显著提升用户的体验,确保用户在使用助农销售平台时感到舒适和便捷。为了确保良好的兼容性,UI界面设计需要适应不同版本的平台和各种屏幕尺寸的分辨率。此外,UI交互功能必须合理设计,确保用户的操作能够得到相应的反馈和结果,这要求表现层与业务逻辑层之间保持良好的通信和协同工作。
业务逻辑层(BLL):这一层主要处理助农销售平台的数据和业务逻辑。当用户通过表现层提交数据时,业务逻辑层会接收这些数据,进行处理,并将结果传递给数据层进行存储或查询。同时,当系统需要从数据层读取数据时,业务逻辑层会处理这些数据,并将其传递给表现层进行展示。
数据层(DL):虽然本助农销售平台的数据存储在服务端的MySQL数据库中,但数据层仍然作为一个独立的部分存在。它的主要功能是存储和管理助农销售平台的数据。数据层与MySQL数据库进行交互,执行数据的增、删、改、查等操作,确保数据的完整性和安全性。
这三个层次相互独立但又紧密协作,共同构成了助农销售平台的完整架构。通过合理的分层设计,可以提高系统的可维护性、可扩展性和可重用性,为用户提供更好的服务和体验。
4.2系统模块设计
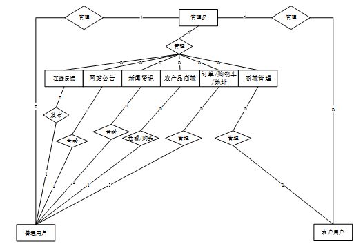
在上一章节中主要对系统的功能性需求和非功能性需求进行分析,并且根据需求分析了本助农销售平台中的用例。那么接下来就要开始对本助农销售平台的架构、主要功能和数据库开始进行设计。助农销售平台根据前面章节的需求分析得出,助农销售平台的功能模块图如下图所示。

图4-2助农销售平台功能模块图
4.3数据库设计
数据库设计一般包括需求分析、概念模型设计、数据库表建立三大过程,其中需求分析前面章节已经阐述,概念模型设计有概念模型和逻辑结构设计两部分。
4.3.1数据库概念结构设计
下面是整个助农销售平台中主要的数据库表总E-R实体关系图。

图4-3助农销售平台总E-R关系图
4.3.2数据库逻辑结构设计
通过上一小节中助农销售平台中总E-R关系图上得出一共需要创建多个数据表。在此主要罗列几个主要的数据库表结构设计。
|
编号 |
字段名 |
类型 |
长度 |
是否非空 |
是否主键 |
注释 |
|
1 |
token_id |
int |
是 |
是 |
临时访问牌ID |
|
|
2 |
token |
varchar |
64 |
否 |
否 |
临时访问牌 |
|
3 |
info |
text |
65535 |
否 |
否 |
信息 |
|
4 |
maxage |
int |
是 |
否 |
最大寿命:默认2小时 |
|
|
5 |
create_time |
timestamp |
是 |
否 |
创建时间 |
|
|
6 |
update_time |
timestamp |
是 |
否 |
更新时间 |
|
|
7 |
user_id |
int |
是 |
否 |
用户编号 |
表 4-2-address(收货地址)
|
编号 |
字段名 |
类型 |
长度 |
是否非空 |
是否主键 |
注释 |
|
1 |
address_id |
int |
是 |
是 |
收货地址 |
|
|
2 |
name |
varchar |
32 |
否 |
否 |
姓名 |
|
3 |
phone |
varchar |
13 |
否 |
否 |
手机 |
|
4 |
postcode |
varchar |
8 |
否 |
否 |
邮编 |
|
5 |
address |
varchar |
255 |
是 |
否 |
地址 |
|
6 |
user_id |
mediumint |
是 |
否 |
用户ID |
|
|
7 |
create_time |
timestamp |
是 |
否 |
创建时间 |
|
|
8 |
update_time |
timestamp |
是 |
否 |
更新时间 |
|
|
9 |
default |
tinyint |
是 |
否 |
默认判断 |
表 4-3-agricultural_products_mall(农产品商城)
|
编号 |
字段名 |
类型 |
长度 |
是否非空 |
是否主键 |
注释 |
|
1 |
agricultural_products_mall_id |
int |
是 |
是 |
农产品商城ID |
|
|
2 |
merchant_account_number |
int |
否 |
否 |
商家账号 |
|
|
3 |
hits |
int |
是 |
否 |
点击数 |
|
|
4 |
collect_len |
int |
是 |
否 |
收藏数 |
|
|
5 |
comment_len |
int |
是 |
否 |
评论数 |
|
|
6 |
recommend |
int |
是 |
否 |
智能推荐 |
|
|
7 |
cart_title |
varchar |
125 |
否 |
否 |
标题 |
|
8 |
cart_img |
text |
65535 |
否 |
否 |
封面图 |
|
9 |
cart_description |
varchar |
255 |
否 |
否 |
描述 |
|
10 |
cart_price_ago |
double |
是 |
否 |
原价 |
|
|
11 |
cart_price |
double |
是 |
否 |
卖价 |
|
|
12 |
cart_inventory |
int |
是 |
否 |
商品库存 |
|
|
13 |
cart_type |
varchar |
64 |
是 |
否 |
商品分类 |
|
14 |
cart_content |
longtext |
4294967295 |
否 |
否 |
正文 |
|
15 |
cart_img_1 |
text |
65535 |
否 |
否 |
主图1 |
|
16 |
cart_img_2 |
text |
65535 |
否 |
否 |
主图2 |
|
17 |
cart_img_3 |
text |
65535 |
否 |
否 |
主图3 |
|
18 |
cart_img_4 |
text |
65535 |
否 |
否 |
主图4 |
|
19 |
cart_img_5 |
text |
65535 |
否 |
否 |
主图5 |
|
20 |
create_time |
datetime |
是 |
否 |
创建时间 |
|
|
21 |
update_time |
timestamp |
是 |
否 |
更新时间 |
表 4-4-article(文章)
|
编号 |
字段名 |
类型 |
长度 |
是否非空 |
是否主键 |
注释 |
|
1 |
article_id |
mediumint |
是 |
是 |
文章id |
|
|
2 |
title |
varchar |
125 |
是 |
是 |
标题 |
|
3 |
type |
varchar |
64 |
是 |
否 |
文章分类 |
|
4 |
hits |
int |
是 |
否 |
点击数 |
|
|
5 |
praise_len |
int |
是 |
否 |
点赞数 |
|
|
6 |
create_time |
timestamp |
是 |
否 |
创建时间 |
|
|
7 |
update_time |
timestamp |
是 |
否 |
更新时间 |
|
|
8 |
source |
varchar |
255 |
否 |
否 |
来源 |
|
9 |
url |
varchar |
255 |
否 |
否 |
来源地址 |
|
10 |
tag |
varchar |
255 |
否 |
否 |
标签 |
|
11 |
content |
longtext |
4294967295 |
否 |
否 |
正文 |
|
12 |
img |
varchar |
255 |
否 |
否 |
封面图 |
|
13 |
description |
text |
65535 |
否 |
否 |
文章描述 |
表 4-5-article_type(文章分类)
|
编号 |
字段名 |
类型 |
长度 |
是否非空 |
是否主键 |
注释 |
|
1 |
type_id |
smallint |
是 |
是 |
分类ID |
|
|
2 |
display |
smallint |
是 |
否 |
显示顺序 |
|
|
3 |
name |
varchar |
16 |
是 |
否 |
分类名称 |
|
4 |
father_id |
smallint |
是 |
否 |
上级分类ID |
|
|
5 |
description |
varchar |
255 |
否 |
否 |
描述 |
|
6 |
icon |
text |
65535 |
否 |
否 |
分类图标 |
|
7 |
url |
varchar |
255 |
否 |
否 |
外链地址 |
|
8 |
create_time |
timestamp |
是 |
否 |
创建时间 |
|
|
9 |
update_time |
timestamp |
是 |
否 |
更新时间 |
表 4-6-auth(用户权限管理)
|
编号 |
字段名 |
类型 |
长度 |
是否非空 |
是否主键 |
注释 |
|
1 |
auth_id |
int |
是 |
是 |
授权ID |
|
|
2 |
user_group |
varchar |
64 |
否 |
否 |
用户组 |
|
3 |
mod_name |
varchar |
64 |
否 |
否 |
模块名 |
|
4 |
table_name |
varchar |
64 |
否 |
否 |
表名 |
|
5 |
page_title |
varchar |
255 |
否 |
否 |
页面标题 |
|
6 |
path |
varchar |
255 |
否 |
否 |
路由路径 |
|
7 |
parent |
varchar |
64 |
否 |
否 |
父级菜单 |
|
8 |
parent_sort |
int |
是 |
否 |
父级菜单排序 |
|
|
9 |
position |
varchar |
32 |
否 |
否 |
位置 |
|
10 |
mode |
varchar |
32 |
是 |
否 |
跳转方式 |
|
11 |
add |
tinyint |
是 |
否 |
是否可增加 |
|
|
12 |
del |
tinyint |
是 |
否 |
是否可删除 |
|
|
13 |
set |
tinyint |
是 |
否 |
是否可修改 |
|
|
14 |
get |
tinyint |
是 |
否 |
是否可查看 |
|
|
15 |
field_add |
text |
65535 |
否 |
否 |
添加字段 |
|
16 |
field_set |
text |
65535 |
否 |
否 |
修改字段 |
|
17 |
field_get |
text |
65535 |
否 |
否 |
查询字段 |
|
18 |
table_nav_name |
varchar |
500 |
否 |
否 |
跨表导航名称 |
|
19 |
table_nav |
varchar |
500 |
否 |
否 |
跨表导航 |
|
20 |
option |
text |
65535 |
否 |
否 |
配置 |
|
21 |
create_time |
timestamp |
是 |
否 |
创建时间 |
|
|
22 |
update_time |
timestamp |
是 |
否 |
更新时间 |
表 4-7-cart(购物车)
|
编号 |
字段名 |
类型 |
长度 |
是否非空 |
是否主键 |
注释 |
|
1 |
cart_id |
int |
是 |
是 |
购物车ID |
|
|
2 |
title |
varchar |
64 |
否 |
否 |
标题 |
|
3 |
img |
varchar |
255 |
是 |
否 |
图片 |
|
4 |
user_id |
int |
是 |
否 |
用户ID |
|
|
5 |
create_time |
timestamp |
是 |
否 |
创建时间 |
|
|
6 |
update_time |
timestamp |
是 |
否 |
更新时间 |
|
|
7 |
state |
int |
是 |
否 |
状态:使用中,已失效 |
|
|
8 |
price |
double |
是 |
否 |
单价 |
|
|
9 |
price_ago |
double |
是 |
否 |
原价 |
|
|
10 |
price_count |
double |
是 |
否 |
总价 |
|
|
11 |
num |
int |
是 |
否 |
数量 |
|
|
12 |
goods_id |
mediumint |
是 |
是 |
商品id |
|
|
13 |
type |
varchar |
64 |
是 |
否 |
商品分类 |
|
14 |
description |
varchar |
255 |
否 |
否 |
描述 |
表 4-8-code_token(验证码)
|
编号 |
字段名 |
类型 |
长度 |
是否非空 |
是否主键 |
注释 |
|
1 |
code_token_id |
int |
是 |
是 |
验证码ID |
|
|
2 |
token |
varchar |
255 |
否 |
否 |
令牌 |
|
3 |
code |
varchar |
255 |
否 |
否 |
验证码 |
|
4 |
expire_time |
timestamp |
是 |
否 |
失效时间 |
|
|
5 |
create_time |
timestamp |
是 |
否 |
创建时间 |
|
|
6 |
update_time |
timestamp |
是 |
否 |
更新时间 |
表 4-9-collect(收藏)
|
编号 |
字段名 |
类型 |
长度 |
是否非空 |
是否主键 |
注释 |
|
1 |
collect_id |
int |
是 |
是 |
收藏ID |
|
|
2 |
user_id |
int |
是 |
是 |
收藏人ID |
|
|
3 |
source_table |
varchar |
255 |
否 |
否 |
来源表 |
|
4 |
source_field |
varchar |
255 |
否 |
否 |
来源字段 |
|
5 |
source_id |
int |
是 |
否 |
来源ID |
|
|
6 |
title |
varchar |
255 |
否 |
否 |
标题 |
|
7 |
img |
varchar |
255 |
否 |
否 |
封面 |
|
8 |
create_time |
timestamp |
是 |
否 |
创建时间 |
|
|
9 |
update_time |
timestamp |
是 |
否 |
更新时间 |
表 4-10-comment(评论)
|
编号 |
字段名 |
类型 |
长度 |
是否非空 |
是否主键 |
注释 |
|
1 |
comment_id |
int |
是 |
是 |
评论ID |
|
|
2 |
user_id |
int |
是 |
是 |
评论人ID |
|
|
3 |
reply_to_id |
int |
是 |
否 |
回复评论ID |
|
|
4 |
content |
longtext |
4294967295 |
否 |
否 |
内容 |
|
5 |
nickname |
varchar |
255 |
否 |
否 |
昵称 |
|
6 |
avatar |
varchar |
255 |
否 |
否 |
头像地址 |
|
7 |
create_time |
timestamp |
是 |
否 |
创建时间 |
|
|
8 |
update_time |
timestamp |
是 |
否 |
更新时间 |
|
|
9 |
source_table |
varchar |
255 |
否 |
否 |
来源表 |
|
10 |
source_field |
varchar |
255 |
否 |
否 |
来源字段 |
|
11 |
source_id |
int |
是 |
否 |
来源ID |
表 4-11-farmer_users(农户用户)
|
编号 |
字段名 |
类型 |
长度 |
是否非空 |
是否主键 |
注释 |
|
1 |
farmer_users_id |
int |
是 |
是 |
农户用户ID |
|
|
2 |
name_of_farmer |
varchar |
64 |
否 |
否 |
农户姓名 |
|
3 |
farmers_telephone |
varchar |
16 |
否 |
否 |
农户电话 |
|
4 |
gender_of_farmers |
varchar |
64 |
否 |
否 |
农户性别 |
|
5 |
business_license |
varchar |
255 |
否 |
否 |
营业执照 |
|
6 |
bank_card_number |
varchar |
64 |
否 |
否 |
银行卡号 |
|
7 |
qualification_information |
text |
65535 |
否 |
否 |
资质信息 |
|
8 |
examine_state |
varchar |
16 |
是 |
否 |
审核状态 |
|
9 |
examine_reply |
varchar |
16 |
否 |
否 |
审核回复 |
|
10 |
user_id |
int |
是 |
否 |
用户ID |
|
|
11 |
create_time |
datetime |
是 |
否 |
创建时间 |
|
|
12 |
update_time |
timestamp |
是 |
否 |
更新时间 |
表 4-12-goods(商品信息)
|
编号 |
字段名 |
类型 |
长度 |
是否非空 |
是否主键 |
注释 |
|
1 |
goods_id |
mediumint |
是 |
是 |
产品ID |
|
|
2 |
title |
varchar |
125 |
否 |
否 |
标题 |
|
3 |
img |
text |
65535 |
否 |
否 |
封面图:用于显示于产品列表页 |
|
4 |
description |
varchar |
255 |
否 |
否 |
描述 |
|
5 |
price_ago |
double |
是 |
否 |
原价 |
|
|
6 |
price |
double |
是 |
否 |
卖价 |
|
|
7 |
sales |
int |
是 |
否 |
销量 |
|
|
8 |
inventory |
int |
是 |
否 |
商品库存 |
|
|
9 |
type |
varchar |
64 |
是 |
否 |
商品分类 |
|
10 |
hits |
int |
是 |
否 |
点击量 |
|
|
11 |
content |
longtext |
4294967295 |
否 |
否 |
正文 |
|
12 |
img_1 |
text |
65535 |
否 |
否 |
主图1 |
|
13 |
img_2 |
text |
65535 |
否 |
否 |
主图2 |
|
14 |
img_3 |
text |
65535 |
否 |
否 |
主图3 |
|
15 |
img_4 |
text |
65535 |
否 |
否 |
主图4 |
|
16 |
img_5 |
text |
65535 |
否 |
否 |
主图5 |
|
17 |
create_time |
timestamp |
是 |
否 |
创建时间 |
|
|
18 |
update_time |
timestamp |
是 |
否 |
更新时间 |
|
|
19 |
customize_field |
text |
65535 |
否 |
否 |
自定义字段 |
|
20 |
source_table |
varchar |
255 |
否 |
否 |
来源表 |
|
21 |
source_field |
varchar |
255 |
否 |
否 |
来源字段 |
|
22 |
source_id |
int |
是 |
否 |
来源ID |
|
|
23 |
user_id |
int |
否 |
否 |
添加人 |
表 4-13-goods_type(商品类型)
|
编号 |
字段名 |
类型 |
长度 |
是否非空 |
是否主键 |
注释 |
|
1 |
type_id |
int |
是 |
是 |
商品分类ID |
|
|
2 |
father_id |
smallint |
是 |
否 |
上级分类ID |
|
|
3 |
name |
varchar |
255 |
否 |
否 |
商品名称 |
|
4 |
desc |
varchar |
255 |
否 |
否 |
描述 |
|
5 |
icon |
varchar |
255 |
否 |
否 |
图标 |
|
6 |
source_table |
varchar |
255 |
否 |
否 |
来源表 |
|
7 |
source_field |
varchar |
255 |
否 |
否 |
来源字段 |
|
8 |
create_time |
timestamp |
是 |
否 |
创建时间 |
|
|
9 |
update_time |
timestamp |
是 |
否 |
更新时间 |
表 4-14-hits(用户点击)
|
编号 |
字段名 |
类型 |
长度 |
是否非空 |
是否主键 |
注释 |
|
1 |
hits_id |
int |
是 |
是 |
点赞ID |
|
|
2 |
user_id |
int |
是 |
否 |
点赞人 |
|
|
3 |
create_time |
timestamp |
是 |
否 |
创建时间 |
|
|
4 |
update_time |
timestamp |
是 |
否 |
更新时间 |
|
|
5 |
source_table |
varchar |
255 |
否 |
否 |
来源表 |
|
6 |
source_field |
varchar |
255 |
否 |
否 |
来源字段 |
|
7 |
source_id |
int |
是 |
否 |
来源ID |
表 4-15-logistics_delivery(物流配送)
|
编号 |
字段名 |
类型 |
长度 |
是否非空 |
是否主键 |
注释 |
|
1 |
logistics_delivery_id |
int |
是 |
是 |
物流配送ID |
|
|
2 |
order_number |
varchar |
64 |
否 |
否 |
订单号 |
|
3 |
product_name |
varchar |
64 |
否 |
否 |
商品名称 |
|
4 |
purchase_quantity |
varchar |
64 |
否 |
否 |
购买数量 |
|
5 |
total_transaction_amount |
double |
否 |
否 |
交易总额 |
|
|
6 |
the_date_of_issuance |
date |
否 |
否 |
发货日期 |
|
|
7 |
delivery_number |
varchar |
30 |
否 |
否 |
配送订单 |
|
8 |
ordinary_users |
int |
否 |
否 |
普通用户 |
|
|
9 |
shipping_address |
varchar |
64 |
否 |
否 |
收货地址 |
|
10 |
delivery_status |
varchar |
64 |
否 |
否 |
配送状态 |
|
11 |
signing_status |
varchar |
64 |
否 |
否 |
签收状态 |
|
12 |
recommend |
int |
是 |
否 |
智能推荐 |
|
|
13 |
contact_name |
varchar |
255 |
否 |
否 |
联系人名字 |
|
14 |
merchant_id |
int |
否 |
否 |
商家id |
|
|
15 |
create_time |
datetime |
是 |
否 |
创建时间 |
|
|
16 |
update_time |
timestamp |
是 |
否 |
更新时间 |
表 4-16-notice(公告)
|
编号 |
字段名 |
类型 |
长度 |
是否非空 |
是否主键 |
注释 |
|
1 |
notice_id |
mediumint |
是 |
是 |
公告ID |
|
|
2 |
title |
varchar |
125 |
是 |
否 |
标题 |
|
3 |
content |
longtext |
4294967295 |
否 |
否 |
正文 |
|
4 |
create_time |
timestamp |
是 |
否 |
创建时间 |
|
|
5 |
update_time |
timestamp |
是 |
否 |
更新时间 |
表 4-17-online_feedback(在线反馈)
|
编号 |
字段名 |
类型 |
长度 |
是否非空 |
是否主键 |
注释 |
|
1 |
online_feedback_id |
int |
是 |
是 |
在线反馈ID |
|
|
2 |
user_account |
int |
否 |
否 |
用户账号 |
|
|
3 |
user_name |
varchar |
64 |
否 |
否 |
用户姓名 |
|
4 |
user_phone_number |
varchar |
64 |
否 |
否 |
用户电话 |
|
5 |
type_of_feedback |
varchar |
64 |
否 |
否 |
反馈类型 |
|
6 |
feedback_time |
datetime |
否 |
否 |
反馈时间 |
|
|
7 |
feedback_content |
longtext |
4294967295 |
否 |
否 |
反馈内容 |
|
8 |
examine_state |
varchar |
16 |
是 |
否 |
审核状态 |
|
9 |
examine_reply |
varchar |
16 |
否 |
否 |
审核回复 |
|
10 |
create_time |
datetime |
是 |
否 |
创建时间 |
|
|
11 |
update_time |
timestamp |
是 |
否 |
更新时间 |
表 4-18-order(订单)
|
编号 |
字段名 |
类型 |
长度 |
是否非空 |
是否主键 |
注释 |
|
1 |
order_id |
int |
是 |
是 |
订单ID |
|
|
2 |
order_number |
varchar |
64 |
否 |
否 |
订单号 |
|
3 |
goods_id |
mediumint |
是 |
是 |
商品ID |
|
|
4 |
title |
varchar |
255 |
否 |
否 |
商品标题 |
|
5 |
img |
varchar |
255 |
否 |
否 |
商品图片 |
|
6 |
price |
double |
是 |
否 |
价格 |
|
|
7 |
price_ago |
double |
是 |
否 |
原价 |
|
|
8 |
num |
int |
是 |
否 |
数量 |
|
|
9 |
price_count |
double |
是 |
否 |
总价 |
|
|
10 |
norms |
varchar |
255 |
否 |
否 |
规格 |
|
11 |
type |
varchar |
64 |
是 |
否 |
商品分类 |
|
12 |
contact_name |
varchar |
32 |
否 |
否 |
联系人姓名 |
|
13 |
contact_email |
varchar |
125 |
否 |
否 |
联系人邮箱 |
|
14 |
contact_phone |
varchar |
11 |
否 |
否 |
联系人手机 |
|
15 |
contact_address |
varchar |
255 |
否 |
否 |
收件地址 |
|
16 |
postal_code |
varchar |
9 |
否 |
否 |
邮政编码 |
|
17 |
user_id |
int |
是 |
否 |
买家ID |
|
|
18 |
merchant_id |
mediumint |
是 |
否 |
商家ID |
|
|
19 |
create_time |
timestamp |
是 |
否 |
创建时间 |
|
|
20 |
update_time |
timestamp |
是 |
否 |
更新时间 |
|
|
21 |
description |
varchar |
255 |
否 |
否 |
描述 |
|
22 |
state |
varchar |
16 |
是 |
否 |
订单状态:待付款,待发货,待签收,已签收,待退款,已退款,已拒绝,已完成 |
|
23 |
remark |
text |
65535 |
否 |
否 |
订单备注 |
|
24 |
delivery_state |
varchar |
16 |
否 |
否 |
发货状态:未配送,已配送 |
|
25 |
vip_discount |
double |
否 |
否 |
折扣 |
表 4-19-order_after_sale(订单售后)
|
编号 |
字段名 |
类型 |
长度 |
是否非空 |
是否主键 |
注释 |
|
1 |
order_after_sale_id |
int |
是 |
是 |
订单售后ID |
|
|
2 |
order_id |
int |
是 |
否 |
订单ID |
|
|
3 |
order_number |
varchar |
64 |
否 |
否 |
订单号 |
|
4 |
goods_id |
mediumint |
是 |
否 |
商品id |
|
|
5 |
title |
varchar |
255 |
否 |
否 |
商品标题 |
|
6 |
price |
double |
是 |
否 |
价格 |
|
|
7 |
price_ago |
double |
是 |
否 |
原价 |
|
|
8 |
num |
int |
是 |
否 |
数量 |
|
|
9 |
price_count |
double |
是 |
否 |
总价 |
|
|
10 |
user_id |
int |
是 |
否 |
买家ID |
|
|
11 |
merchant_id |
mediumint |
是 |
否 |
商家ID |
|
|
12 |
state |
varchar |
16 |
是 |
否 |
订单状态:待付款,待发货,待签收,已签收,待退款,已退款,已拒绝,已完成 |
|
13 |
after_state |
varchar |
16 |
否 |
否 |
售后状态:未审核,未通过,已通过 |
|
14 |
after_state_reply |
varchar |
255 |
否 |
否 |
售后回复 |
|
15 |
type |
varchar |
255 |
否 |
否 |
售后类型 |
|
16 |
content_desc |
varchar |
255 |
否 |
否 |
售后内容 |
|
17 |
imgs |
varchar |
1000 |
否 |
否 |
售后凭证 |
|
18 |
create_time |
timestamp |
是 |
否 |
创建时间 |
|
|
19 |
update_time |
timestamp |
是 |
否 |
更新时间 |
表 4-20-ordinary_user(普通用户)
|
编号 |
字段名 |
类型 |
长度 |
是否非空 |
是否主键 |
注释 |
|
1 |
ordinary_user_id |
int |
是 |
是 |
普通用户ID |
|
|
2 |
user_name |
varchar |
64 |
否 |
否 |
用户姓名 |
|
3 |
user_phone_number |
varchar |
16 |
否 |
否 |
用户电话 |
|
4 |
user_gender |
varchar |
64 |
否 |
否 |
用户性别 |
|
5 |
examine_state |
varchar |
16 |
是 |
否 |
审核状态 |
|
6 |
user_id |
int |
是 |
否 |
用户ID |
|
|
7 |
create_time |
datetime |
是 |
否 |
创建时间 |
|
|
8 |
update_time |
timestamp |
是 |
否 |
更新时间 |
表 4-21-praise(点赞)
|
编号 |
字段名 |
类型 |
长度 |
是否非空 |
是否主键 |
注释 |
|
1 |
praise_id |
int |
是 |
是 |
点赞ID |
|
|
2 |
user_id |
int |
是 |
是 |
点赞人 |
|
|
3 |
create_time |
timestamp |
是 |
否 |
创建时间 |
|
|
4 |
update_time |
timestamp |
是 |
否 |
更新时间 |
|
|
5 |
source_table |
varchar |
255 |
否 |
否 |
来源表 |
|
6 |
source_field |
varchar |
255 |
否 |
否 |
来源字段 |
|
7 |
source_id |
int |
是 |
否 |
来源ID |
|
|
8 |
status |
tinyint |
是 |
否 |
点赞状态:1为点赞,0已取消 |
表 4-22-schedule(日程管理)
|
编号 |
字段名 |
类型 |
长度 |
是否非空 |
是否主键 |
注释 |
|
1 |
schedule_id |
smallint |
是 |
是 |
日程ID |
|
|
2 |
content |
varchar |
255 |
否 |
否 |
日程内容 |
|
3 |
scheduled_time |
datetime |
否 |
否 |
计划时间 |
|
|
4 |
user_id |
int |
是 |
否 |
用户ID |
|
|
5 |
create_time |
datetime |
否 |
否 |
创建时间 |
|
|
6 |
update_time |
datetime |
否 |
否 |
更新时间 |
表 4-23-score(评分)
|
编号 |
字段名 |
类型 |
长度 |
是否非空 |
是否主键 |
注释 |
|
1 |
score_id |
int |
是 |
是 |
评分ID |
|
|
2 |
user_id |
int |
是 |
否 |
评分人 |
|
|
3 |
nickname |
varchar |
64 |
否 |
否 |
昵称 |
|
4 |
score_num |
double |
是 |
否 |
评分 |
|
|
5 |
create_time |
timestamp |
是 |
否 |
创建时间 |
|
|
6 |
update_time |
timestamp |
是 |
否 |
更新时间 |
|
|
7 |
source_table |
varchar |
255 |
否 |
否 |
来源表 |
|
8 |
source_field |
varchar |
255 |
否 |
否 |
来源字段 |
|
9 |
source_id |
int |
是 |
否 |
来源ID |
表 4-24-slides(轮播图)
|
编号 |
字段名 |
类型 |
长度 |
是否非空 |
是否主键 |
注释 |
|
1 |
slides_id |
int |
是 |
是 |
轮播图ID |
|
|
2 |
title |
varchar |
64 |
否 |
否 |
标题 |
|
3 |
content |
varchar |
255 |
否 |
否 |
内容 |
|
4 |
url |
varchar |
255 |
否 |
否 |
链接 |
|
5 |
img |
varchar |
255 |
否 |
否 |
轮播图 |
|
6 |
hits |
int |
是 |
否 |
点击量 |
|
|
7 |
create_time |
timestamp |
是 |
否 |
创建时间 |
|
|
8 |
update_time |
timestamp |
是 |
否 |
更新时间 |
表 4-25-upload(文件上传)
|
编号 |
字段名 |
类型 |
长度 |
是否非空 |
是否主键 |
注释 |
|
1 |
upload_id |
int |
是 |
是 |
上传ID |
|
|
2 |
name |
varchar |
64 |
否 |
否 |
文件名 |
|
3 |
path |
varchar |
255 |
否 |
否 |
访问路径 |
|
4 |
file |
varchar |
255 |
否 |
否 |
文件路径 |
|
5 |
display |
varchar |
255 |
否 |
否 |
显示顺序 |
|
6 |
father_id |
int |
否 |
否 |
父级ID |
|
|
7 |
dir |
varchar |
255 |
否 |
否 |
文件夹 |
|
8 |
type |
varchar |
32 |
否 |
否 |
文件类型 |
表 4-26-user(用户账户)
|
编号 |
字段名 |
类型 |
长度 |
是否非空 |
是否主键 |
注释 |
|
1 |
user_id |
int |
是 |
是 |
用户ID |
|
|
2 |
state |
smallint |
是 |
否 |
账户状态:(1可用|2异常|3已冻结|4已注销) |
|
|
3 |
user_group |
varchar |
32 |
否 |
否 |
所在用户组 |
|
4 |
login_time |
timestamp |
是 |
否 |
上次登录时间 |
|
|
5 |
phone |
varchar |
11 |
否 |
否 |
手机号码 |
|
6 |
phone_state |
smallint |
是 |
否 |
手机认证:(0未认证|1审核中|2已认证) |
|
|
7 |
username |
varchar |
16 |
是 |
否 |
用户名 |
|
8 |
nickname |
varchar |
16 |
否 |
否 |
昵称 |
|
9 |
password |
varchar |
64 |
是 |
否 |
密码 |
|
10 |
|
varchar |
64 |
否 |
否 |
邮箱 |
|
11 |
email_state |
smallint |
是 |
否 |
邮箱认证:(0未认证|1审核中|2已认证) |
|
|
12 |
avatar |
varchar |
255 |
否 |
否 |
头像地址 |
|
13 |
open_id |
varchar |
255 |
否 |
否 |
针对获取用户信息字段 |
|
14 |
create_time |
timestamp |
是 |
否 |
创建时间 |
表 4-27-user_group(用户组)
|
编号 |
字段名 |
类型 |
长度 |
是否非空 |
是否主键 |
注释 |
|
1 |
group_id |
mediumint |
是 |
是 |
用户组ID |
|
|
2 |
display |
smallint |
是 |
否 |
显示顺序 |
|
|
3 |
name |
varchar |
16 |
是 |
否 |
名称 |
|
4 |
description |
varchar |
255 |
否 |
否 |
描述 |
|
5 |
source_table |
varchar |
255 |
否 |
否 |
来源表 |
|
6 |
source_field |
varchar |
255 |
否 |
否 |
来源字段 |
|
7 |
source_id |
int |
是 |
否 |
来源ID |
|
|
8 |
register |
smallint |
否 |
否 |
注册位置 |
|
|
9 |
create_time |
timestamp |
是 |
否 |
创建时间 |
|
|
10 |
update_time |
timestamp |
是 |
否 |
更新时间 |
第五章 详细设计与实现
助农销售平台的详细设计与实现主要是根据前面的助农销售平台的需求分析和助农销售平台的总体设计来设计页面并实现业务逻辑。主要从助农销售平台界面实现、业务逻辑实现这两部分进行介绍。
5.1前端首页模块
网站的主界面,展示最新的网站公告、新闻资讯以及农产品商城入口,方便用户快速浏览和访问感兴趣的内容。前台首页模块展示如下图所示。

图5-1前台首页模块图
5.2用户注册模块
不是助农销售平台中正式用户的是可以在线进行注册的,当填写上自己的账号+设置密码+确认密码+昵称+邮箱+手机号+身份+用户姓名+用户性别等信息后再点击“注册”按钮后将会先验证输入的有没有空数据,再次验证密码和确认密码是否是一样的,最后验证输入的账户名和数据库表中已经注册的账户名是否重复,只有都验证没问题后即可用户注册成功。其用户注册模块展示如下图所示。

图5-2注册模块图
5.3登录模块
助农销售平台中的前台上注册后的用户是可以通过自己的用户名+密码进行登录的,当用户输入完整的自己的用户名+密码信息并点击“登录”按钮后,将会首先验证输入的有没有空数据,再次验证输入的用户名+密码和数据库中当前保存的用户信息是否一致,只有在一致后将会登录成功并自动跳转到助农销售平台的首页中,否则将会提示相应错误信息,登录模块如下图所示。

图5-3登录模块图
5.4前端普通用户功能模块
5.4.1新闻资讯模块
用户可以阅读各类新闻资讯,并通过点赞、收藏、评论等功能与内容互动,分享自己的观点和感受。方便用户与内容互动。模块如下图所示:

图5-4新闻资讯模块图
5.4.2农产品商城模块
用户可以浏览农产品商城中的商品,通过“立即购买”功能直接下单,或选择“加入购物车”稍后结算。用户还可以收藏喜欢的商品,并在购买后进行评论。模块如下图所示。

图5-5农产品商城模块图
5.4.3商城管理模块
商城管理模块为普通用户提供了管理自己购买的商品的平台。用户可以查看和编辑自己的地址信息、查看和管理订单、以及查看和编辑购物车中的商品。模块如下图所示。

图5-6商城管理:我的地址模块图

图5-7商城管理:我的购物车模块图
5.4.4个人中心模块
用户可以访问个人首页,查看和管理在线反馈、订单配送状态、收藏的商品以及评论管理,全面掌握个人账户的活动和偏好设置。模块如下图所示。

图5-8个人中心模块图
5.5后端农夫用户功能模块
5.5.1后台首页模块
农夫用户登录后,首先看到的是一个功能丰富的后台首页。这里展示了用户的个人信息,方便用户查看和编辑自己的资料。此外,用户可以在这里修改密码,确保账户安全。页面还包括了商品销售数量和金额的统计图表,让农夫用户能够直观地了解自己的销售情况,从而更好地规划生产和销售策略。模块如下图所示。

图5-9后台首页模块图
5.5.2商城管理模块
在商城管理模块中,农夫用户可以管理自己的农产品商城,包括添加和编辑商品信息、查看商品分类列表,以及管理订单。用户可以查看订单列表,跟踪订单配送状态,确保及时配送。对于售后问题,用户也可以在该模块中处理订单售后事宜,提供良好的客户服务体验。模块如下图所示。

图5-10农产品商城管理添加模块图
5.6后端管理员功能模块
5.6.1系统用户模块
系统用户管理功能允许管理员对系统中的用户进行全面管理。管理员可以添加用户、修改用户信息、设定用户角色以及处理用户账号的停用或删除。这一功能确保了系统用户信息的准确性和安全性,也方便管理员根据实际需要调整用户权限。流程图如下所示。

图5-11用户管理流程图
系统用户模块如下图所示。

图5-12系统用户模块图
5.6.2系统管理模块
系统管理模块提供了对网站关键元素的控制,例如轮播图的添加、删除和查询。管理员可以上传新的轮播图来吸引用户注意特定的活动或重要信息,并且可以轻松地更新或移除不再需要的轮播图。模块如下图所示。

图5-13轮播图管理模块图
5.6.3网站公告管理模块
公告管理模块使管理员能够发布和管理网站上的通知信息。管理员可以添加新的公告,编辑或删除旧的公告,并且可以查询历史公告记录。模块如下图所示。

图5-14网站公告管理模块图
5.6.4资源管理模块
资源管理模块负责新闻资讯的管理,包括资讯分类的增加、删除、修改和查询。管理员可以创建新的资讯内容,对现有内容进行编辑,以及管理资讯的分类,确保内容的组织和检索。模块如下图所示。

图5-15新闻资讯管理模块图
第六章 系统测试
6.1系统测试的目的
测试的主要目的是确保系统的功能和性能满足预期的需求,同时识别和修复潜在的缺陷。通过系统测试,可以验证各个功能模块的正确性和稳定性,确保系统在不同使用场景下的表现符合设计要求。测试目的包括确认系统功能的完整性、验证数据处理的准确性、评估系统的性能和安全性[10]。测试还可以提高用户满意度,保证用户在使用系统时获得流畅和可靠的体验。通过全面的测试,可以降低后期维护成本,减少系统上线后出现故障的风险,从而保障系统的长期稳定运行。
6.2测试方法
在本系统中,测试方法主要依赖于测试用例的设计与执行。测试用例是根据系统需求文档编写的,覆盖所有功能模块及其边界情况。每个测试用例包含输入数据、预期结果和实际结果的对比,以验证系统的功能是否按预期工作。
常见的测试用例包括功能测试用例、边界测试用例和异常测试用例。功能测试用例针对系统的各项功能进行验证;边界测试用例则侧重于输入数据的边界条件,验证系统在极端情况下是否能够稳定运行;异常测试用例则用于验证系统在处理错误输入或异常情况时的反应。本文选择功能测试用例进行系统测试。
在测试执行过程中,记录每个用例的执行结果,并根据实际结果与预期结果的对比,判断系统是否存在缺陷。通过系统化的测试用例执行,可以有效提高测试的覆盖率和效率,为系统的最终上线提供保障。
6.3测试用例
6.3.1用户登录功能测试
表6-1 用户登录功能测试表
|
用例名称 |
用户登录系统 |
|
目的 |
测试用户通过正确的用户名和密码可否登录功能 |
|
前提 |
未登录的情况下 |
|
测试流程 |
1) 进入登录页面 2) 输入正确的用户名和密码 |
|
预期结果 |
用户名和密码正确的时候,跳转到登录成功界面,反之则显示错误信息,提示重新输入 |
|
实际结果 |
实际结果与预期结果一致 |
6.3.2创建数据测试
在系统中,创建功能也是基础功能之一,因此创建功能的测试很有代表性。在此章节主要列举在创建时各种情况下系统结果的测试。由于系统涉及创建功能操作过多,因此将多处统称创建功能。
创建数据用例如表6-2 所示。
表6-2 创建数据测试用例
|
测试用例编号 |
YL_05 |
|
|
测试用例名称 |
系统使用者进行创建数据 |
|
|
测试用例描述 |
使用者输入要创建的数据 |
|
|
系统入口 |
浏览器 |
|
|
步骤 |
预期结果 |
实际结果 |
|
输入完整并且格式正确的数据 |
提示“创建成功”,并显示所有数据 |
预期结果 |
|
核心位置数据但非必要位置不输入数据 |
提示“创建成功”,并显示所有数据 |
预期结果 |
|
核心数据位置不输入数据 |
提示“创建失败” |
预期结果 |
6.3.3修改数据测试
在系统中,修改功能是系统主要实现功能,因此修改功能的测试很有代表性。在此章节主要列举在修改时各种情况下系统结果的测试。由于系统涉及修改功能操作过多,因此将多处数据表记录修改和状态修改统称修改功能。
修改数据用例如表6-3所示。
表6-3 修改数据测试用例
|
测试用例编号 |
YL_06 |
|
|
测试用例名称 |
系统使用者进行修改数据 |
|
|
测试用例描述 |
使用者对可修改的数据项进行修改 |
|
|
系统入口 |
浏览器 |
|
|
步骤 |
预期结果 |
实际结果 |
|
将现有数据修改成正确的数据 |
提示“修改成功”,并显示所有数据 |
预期结果 |
|
将现有数据修改成错误的数据 |
提示“修改失败” |
预期结果 |
6.3.4查询数据测试
在系统中,查询功能是使用系统使用最多也是最基础的功能,因此查询功能的测试很有代表性。在此章节主要列举在查询时各种情况下系统结果的测试。
查询数据用例如表6-4所示。
表6-4 查询数据测试用例
|
测试用例编号 |
YL_05 |
|
|
测试用例名称 |
系统使用者进行查询数据 |
|
|
测试用例描述 |
全部查询以及输入关键词查询 |
|
|
系统入口 |
浏览器 |
|
|
步骤 |
预期结果 |
实际结果 |
|
界面自动查询全部 |
显示对应所有记录 |
预期结果 |
|
输入已存在且能匹配成功的关键字 |
显示所查询到的数据 |
预期结果 |
|
输入不存在的关键字 |
显示数据界面为空 |
预期结果 |
6.4测试结果
在本次测试的过程主要针对所有功能下的添加操作,修改操作和删除操作,并以真实数据一一进行相关功能项目的输入,最终能够保证每个项目涉及的功能都能够正常运行,因此能够保证本次设计的,已实现的功能能够正常运行并且相关数据库的信息也同样保证正确。
经过本次系统测试,助农销售平台的各项功能均得到了全面的验证。测试结果显示,系统在不同使用场景下均能稳定运行,功能和性能均达到了预期的设计要求。特别是在数据创建、数据修改以及数据查询等核心功能上,系统展现出了良好的稳定性和准确性。
在测试过程中,发现了少量潜在的缺陷,并及时进行了修复。这些修复工作进一步提升了系统的可靠性和用户体验。通过全面的测试用例执行,确保了系统的测试覆盖率达到了较高水平,为系统的最终上线提供了坚实的保障。
综上所述,本次系统测试取得了圆满成功。助农销售平台的功能和性能均达到了预期目标,为系统的后续开发和维护奠定了坚实的基础。该模块将在实际应用中发挥出色的表现,为用户提供高效、便捷的资源管理服务。
- 尹应荆.JAVA编程语言在计算机软件开发中的应用[J].石河子科技,2023,(05):45-47.
- 刘江涛,王亮亮,吴庆茹,等.基于B/S模式的铁路勘测设计案例信息化管理系统设计与实现[J].铁路计算机应用,2021,30(03):32-35.
- 张丹丹,李弘.基于B/S架构的办公管理系统设计与开发[J].铁路通信信号工程技术,2024,21(09):44-48+106.
- 王志亮,纪松波.基于SpringBoot的Web前端与数据库的接口设计[J].工业控制计算机,2023,36(03):51-53.
- 熊永平.基于SpringBoot框架应用开发技术的分析与研究[J].电脑知识与技术,2021,15(36):76-77.
- 赵媛.基于Vue的Web系统前端性能优化分析[J].电脑编程技巧与维护,2024,(09):44-46.
- 秦冬.浅析Vue框架在前端开发中的应用[J].信息与电脑(理论版),2024,36(13):61-63.
- 李艳杰.MySQL数据库下存储过程的综合运用研究[J].现代信息科技,2023,7(11):80-82+88.
- 周晓玉,崔文超.基于Web技术的数据库应用系统设计[J].信息与电脑(理论版),2023,35(09):189-191.
- 李俊萌.计算机软件测试技术与开发应用策略分析[J].信息记录材料,2023,24(03):50-52.
- Java Sunrise Coffee: Better Beans, and Better Coffee [J]. M2 Presswire, 2025,
- Salunke V S ,Ouda A . A Performance Benchmark for the PostgreSQL and MySQL Databases [J]. Future Internet, 2024, 16 (10): 382-382.
- Shao W ,Liu K . Design and Implementation of Online Ordering System Based on SpringBoot [J]. Journal of Big Data and Computing, 2024, 2 (3):
- 王一如.基于“政府+网红+农户”电商助农模式的英德茶农销售数字化转型探究[J].福建茶叶,2024,46(04):131-133.
- 邹筱,刘鹏德,张中隆.物流平台农产品助农销售模式研究[J].贵州商学院学报,2024,37(02):43-57.
- 陆元烽,张锦.“苗侗绿园”——助农销售平台的设计与实现[J].数字农业与智能农机,2023,(09):97-99.
- 付永奇.党媒在公益助农中显担当——以周口日报社助农销售蔬菜为例[J].中国地市报人,2023,(08):74-75.
- 李奔.看这个小村庄如何发力助农销售[N].台州日报,2023-06-13(004).
- 赵维佳.助农销售对外贸易过程中特色农产品英语翻译策略[J].山东农业工程学院学报,2022,39(12):66-70.
- 汤灿.岩山镇:助农销售解民忧[J].人民政坛,2022,(09):26.
助农销售平台设计与实现工作已结束,虽然过程中充满挑战,但内心充满自豪和满足。感谢大学四年间教导我的所有老师,他们的专业知识与人生智慧让我成长为能独立完成系统的学生。特别感谢指导老师,他耐心解答疑惑,引导我解决问题,提升自主解决能力。室友和同学们的宝贵建议和支持也让我取得长足进步。未来,我将继续努力追求卓越,不辜负所学所悟和老师期望。坚信坚定信念和不懈努力,未来定能取得更辉煌成就。期待更美好未来!
助农销售平台设计与实现不仅是技术挑战,挫折和困难是成长的垫脚石,让我更深入理解问题,精确找到解决方案。每次解决问题,都感到满足和自豪。
对于未来,我充满期待和信心。无论道路多崎岖,只要保持坚定信念,持续努力,定能取得更大成就。期待将知识和技能运用到实际中,为社会做出更大贡献。
最后,感谢所有帮助和支持我的人。你们的教诲、鼓励和支持让我有今天的成就。我会继续努力,不辜负期望,为实现更美好的未来而奋斗。
代码:
连接数据库的文件在Resources 文件夹下的application.yml文件,代码如下:
server:
port: 5000
servlet:
context-path: /api
spring:
mvc:
static-path-pattern: /upload/**
resources:
static-locations: file:此处填写地址/project93355/server/src/main/resources/static
datasource:
jdbc:mysql://127.0.0.1:3306/projectxxxxx?serverTimezone=GMT%2B8&useSSL=false&characterEncoding=utf-8
username: root
password: root
driver-class-name: com.mysql.cj.jdbc.Driver
type: com.alibaba.druid.pool.DruidDataSource
jackson:
property-naming-strategy: CAMEL_CASE_TO_LOWER_CASE_WITH_UNDERSCORES
default-property-inclusion: ALWAYS
time-zone: GMT+8
date-format: yyyy-MM-dd HH:mm:ss
servlet:
项目启动文件Application.java,代码如下:
@SpringBootApplication(exclude = {DataSourceAutoConfiguration.class})
@EnableJpaRepositories
@MapperScan("com.project.demo.dao")
public class Application {
public static void main(String[] args) {
SpringApplication.run(Application.class,args);
}
}
修改数据代码如下:
@PostMapping("/set")
@Transactional
public Map<String, Object> set(HttpServletRequest request) throws IOException {
service.update(service.readQuery(request), service.readConfig(request), service.readBody(request.getReader()));
return success(1);
}
删除一条数据代码如下:
@RequestMapping(value = "/del")
@Transactional
public Map<String, Object> del(HttpServletRequest request) {
service.delete(service.readQuery(request), service.readConfig(request));
return success(1);
}
public void delete(Map<String,String> query,Map<String,String> config){
QueryWrapper wrapper = new QueryWrapper<E>();
toWhereWrapper(query, "0".equals(config.get(FindConfig.GROUP_BY)),wrapper);
baseMapper.delete(wrapper);
log.info("[{}] - 删除操作:{}",wrapper.getSqlSelect());
}
通过请求的参数获取列表数据,代码如下:
@RequestMapping("/get_list")
public Map<String, Object> getList(HttpServletRequest request) {
Map<String, Object> map = service.selectToPage(service.readQuery(request), service.readConfig(request));
return success(map);
}
获取某个组下面的数量,代码如下:
@RequestMapping(value = {"/count_group", "/count"})
public Map<String, Object> count(HttpServletRequest request) {
Integer value= service.selectSqlToInteger(service.groupCount(service.readQuery(request), service.readConfig(request)));
return success(value);
}
注册页登录代码如下:
/**
* 注册
* @param user
* @return
*/
@PostMapping("register")
public Map<String, Object> signUp(@RequestBody User user) {
// 查询用户
Map<String, String> query = new HashMap<>();
Map<String,Object> map = JSON.parseObject(JSON.toJSONString(user));
query.put("username",user.getUsername());
List list = service.selectBaseList(service.select(query, new HashMap<>()));
if (list.size()>0){
return error(30000, "用户已存在");
}
map.put("password",service.encryption(String.valueOf(map.get("password"))));
service.insert(map);
return success(1);
}
MD5加密,代码如下:
public String encryption(String plainText) {
String re_md5 = new String();
try {
MessageDigest md = MessageDigest.getInstance("MD5");
md.update(plainText.getBytes());
byte b[] = md.digest();
int i;
StringBuffer buf = new StringBuffer("");
for (int offset = 0; offset < b.length; offset++) {
i = b[offset];
if (i < 0)
i += 256;
if (i < 16)
buf.append("0");
buf.append(Integer.toHexString(i));
}
re_md5 = buf.toString();
} catch (Exception e) {
e.printStackTrace();
}
return re_md5;
}
登录页代码如下:
/**
* 登录
* @param data
* @param httpServletRequest
* @return
*/
@PostMapping("login")
public Map<String, Object> login(@RequestBody Map<String, String> data, HttpServletRequest httpServletRequest) {
log.info("[执行登录接口]");
String username = data.get("username");
String email = data.get("email");
String phone = data.get("phone");
String password = data.get("password");
List resultList = null;
Map<String, String> map = new HashMap<>();
if(username != null && "".equals(username) == false){
map.put("username", username);
resultList = service.selectBaseList(service.select(map, new HashMap<>()));
}
else if(email != null && "".equals(email) == false){
map.put("email", email);
resultList = service.selectBaseList(service.select(map, new HashMap<>()));
}
找回密码,接收用户输入的用户名、密码、验证码,并进行条件判断,代码如下:
/**
* 找回密码
* @param form
* @return
*/
@PostMapping("forget_password")
public Map<String, Object> forgetPassword(@RequestBody User form,HttpServletRequest request) {
JSONObject ret = new JSONObject();
String username = form.getUsername();
String code = form.getCode();
String password = form.getPassword();
// 判断条件
if(code == null || code.length() == 0){
return error(30000, "验证码不能为空");
}
if(username == null || username.length() == 0){
return error(30000, "用户名不能为空");
}
if(password == null || password.length() == 0){
return error(30000, "密码不能为空");
}
整理归纳不易,点击「分享」和「在看」让更多有需要的人看到,谢谢!
免费领取项目源码,请关注❥点赞收藏并私信博主,谢谢
更多推荐


所有评论(0)