springboot天府自行车租赁微信小程序---附源码35789
SpringBoot天府自行车租赁微信小程序是一款专为城市骑行爱好者设计的便捷工具。该程序集成了自行车租赁、路线规划、站点查询、用户评价及租赁配件等多项功能,极大地提升了用户的骑行体验。用户只需通过简单的操作,即可快速找到附近的租赁站点,查看可用车辆信息,并完成租赁流程。同时,小程序内置的路线规划功能可根据用户的出行需求,智能推荐最优骑行路线,确保行程既高效又安全............
目录
摘 要
SpringBoot天府自行车租赁微信小程序是一款专为城市骑行爱好者设计的便捷工具。该程序集成了自行车租赁、路线规划、站点查询、用户评价及租赁配件等多项功能,极大地提升了用户的骑行体验。用户只需通过简单的操作,即可快速找到附近的租赁站点,查看可用车辆信息,并完成租赁流程。同时,小程序内置的路线规划功能可根据用户的出行需求,智能推荐最优骑行路线,确保行程既高效又安全。
天府自行车租赁微信小程序还注重用户体验的持续优化。通过收集用户的骑行数据和反馈意见,我们不断对程序进行优化升级,以更好地满足用户的多样化需求。例如,针对用户普遍关注的车辆配件问题,我们建立了完善的车辆配件信息与租赁配件体系,确保每一辆出租的自行车都处于良好的使用状态。此外,小程序还提供了丰富的新闻资讯,鼓励用户积极参与骑行,享受健康低碳的生活方式。
关键词:天府自行车租赁微信小程序;SpringBoot框架;
Abstract
The SpringBoot Tianfu Bicycle Rental WeChat Mini Program is a convenient tool designed specifically for urban cycling enthusiasts. The program integrates various features such as bicycle rental, route planning, station inquiry, user reviews, and rental accessories, significantly enhancing the user's cycling experience. With simple operations, users can quickly locate nearby rental stations, view available vehicle information, and complete the rental process. Moreover, the built-in route planning function of the mini program can intelligently recommend the optimal cycling route based on the user's travel needs, ensuring both efficiency and safety of the journey.
The Tianfu Bicycle Rental WeChat Mini Program also focuses on continuous optimization of user experience. By collecting user cycling data and feedback, we continuously optimize and upgrade the program to better meet the diverse needs of users. For instance, in response to the widespread concern about vehicle accessories, we have established a comprehensive system of vehicle accessory information and rental accessories to ensure that every rented bicycle is in good condition. Additionally, the mini program offers a wealth of news and information, encouraging users to actively participate in cycling and enjoy a healthy and low-carbon lifestyle.
Keywords: Tianfu Bicycle Rental WeChat Mini Program; SpringBoot framework;
第一章 绪 论
1.1研究背景及意义
天府自行车租赁微信小程序的出现,源于现代城市交通拥堵与环境污染问题的日益严峻。随着城市化进程的加速,交通拥堵已成为许多大城市面临的难题,而传统公共交通工具往往无法满足市民多样化的出行需求。天府自行车租赁微信小程序的推出,为市民提供了一种便捷、环保的出行方式,有效缓解了城市交通压力。通过微信小程序,用户可以轻松查找附近的自行车租赁点,快速完成租车流程,极大地方便了市民的出行。
该小程序不仅提升了市民的出行体验,还促进了城市绿色交通的发展。骑行作为一种低碳、健康的出行方式,有助于减少汽车尾气排放,改善空气质量。天府自行车租赁微信小程序通过鼓励市民骑行,倡导了一种绿色、健康的生活方式,对推动城市可持续发展具有重要意义。同时,小程序内置的丰富功能和信息,也进一步增强了用户的骑行体验,提升了城市形象,为城市绿色发展注入了新的活力。
1.2国内外研究现状
在国内,关于自行车租赁系统的研究已积累丰富经验。近年来,众多城市推出自行车租赁服务,旨在解决城市交通拥堵和环境污染问题。天府自行车租赁微信小程序作为其中的佼佼者,凭借便捷的操作流程和广泛的租赁点覆盖,赢得了市民的广泛好评。该系统不仅整合了线下自行车资源,还通过线上平台实现了智能化管理,提高了自行车的利用率和周转率。学者和专家对该小程序的应用效果进行了深入研究,发现其在提升市民出行效率、促进城市绿色交通发展方面发挥了积极作用。
国际上,自行车租赁系统同样受到广泛关注。欧洲、北美等地区的一些城市早已推出类似的自行车租赁服务,并通过不断优化和完善,实现了高效运营。天府自行车租赁微信小程序在借鉴国际先进经验的基础上,结合本土实际情况,创新性地推出了多项实用功能,如实时路况查询、自行车状态监测等,进一步提升了用户的骑行体验。这些创新举措不仅得到了市民的认可,也为其他城市提供了可借鉴的范例。
1.3论文组织结构
本论文共分为七个主要章节,具体结构如下:
1. 绪论:介绍研究背景与意义,回顾国内外研究现状,并概述论文的组织结构。
2. 相关技术介绍:详细介绍与本研究相关的技术,包括Java语言、B/S框架、SpringBoot框架、UNI-APP技术和MySQL数据库。
3. 需求分析:对系统的功能需求和非功能需求进行分析,明确用户和管理员的需求,并进行可行性分析,包括技术、操作和经济可行性。
4. 系统设计:涵盖系统架构设计、系统模块设计,并进行数据库的概念设计与表设计。
5. 系统实现:具体描述各个功能模块的实现过程,展示系统如何根据需求进行开发。
6. 系统测试:阐述测试的目的,分析测试结果并得出结论,以验证系统的稳定性和功能完整性。
7. 总结:总结研究的主要成果和贡献,指出存在的不足及未来的研究方向。
第二章 关键技术
2.1Java语言
Java语言是一种广泛使用的高级编程语言,具有平台无关性、面向对象特性和丰富的标准库。Java通过Java虚拟机(JVM)实现跨平台运行,开发者可以编写一次代码,在任何支持JVM的环境中执行[1]。Java的面向对象特性使得代码复用和模块化变得更加容易,促进了软件的维护和扩展。Java支持多线程编程,允许开发者在同一程序中同时执行多个任务,提升了应用程序的性能。
Java语言的语法结构简洁且易于理解,吸引了大量开发者。Java的标准库包含数据结构、输入输出处理、网络编程等众多功能模块。这使得开发者在构建应用程序时能够高效利用已有工具,减少重复劳动。Java广泛应用于企业级应用、移动应用、Web开发和大数据处理等领域。
2.2 B/S框架
B/S(Browser/Server)架构是一种基于浏览器和服务器的系统架构模式,用户通过浏览器与服务器进行交互。B/S架构简化了客户端的部署和管理,用户无需在本地安装复杂的软件,只需使用标准浏览器即可访问应用程序。服务器端负责处理业务逻辑和数据存储,客户端则主要负责展示用户界面和数据交互[2]。B/S架构的设计使得系统更新和维护集中在服务器端,降低了维护成本。
B/S架构通常采用Web技术进行实现,包括HTML、CSS和JavaScript等。用户在浏览器中发起请求,服务器响应并返回数据。数据传输通常通过HTTP或HTTPS协议进行,B/S架构的灵活性使其适用于在线购物、信息管理系统和社交网络等各类应用场景[3]。由于其易于扩展性,B/S架构可以方便地支持大规模用户访问,适应不断变化的业务需求。
2.3 SpringBoot框架
SpringBoot框架是基于Spring框架的开源项目,简化Java应用程序的开发过程。SpringBoot通过约定优于配置的理念,减少了传统Spring应用的繁琐配置,开发者可以快速搭建和部署应用程序。框架提供了一系列默认配置,支持自动化配置,简化了应用启动的复杂性[4]。SpringBoot内置了嵌入式Web服务器,使得开发者能够独立运行Java应用,无需外部容器。
SpringBoot支持微服务架构,开发者可以轻松创建和管理多个微服务。框架集成了丰富的功能模块,包括安全、数据访问和消息中间件等,支持RESTful API和JSON数据格式的处理[5]。SpringBoot还提供了强大的监控和管理功能,允许开发者实时监控应用的健康状态和性能指标。借助SpringBoot,开发者能够高效构建和维护现代企业级应用,满足复杂业务需求。
2.4 UNI-APP
是一个使用Vue.js开发所有前端应用的框架,它旨在通过一套代码同时发布到iOS、Android、以及各种小程序(微信/支付宝/百度/头条/QQ/钉钉)等多个平台。UNI-APP采用了Vue.js的语法,使得开发者可以使用熟悉的Vue.js框架进行开发,同时利用Weex技术实现一次编写,多端运行的目标。它提供了丰富的组件和API,以及强大的路由和状态管理功能,使得开发者可以快速地构建出高性能、跨平台的应用程序[6]。此外,UNI-APP还支持多种插件和模块,方便开发者进行功能扩展和定制[7]。
2.5 MySQL数据库
MySQL是一种开源关系型数据库管理系统,广泛应用于Web应用和企业级数据存储。MySQL支持结构化查询语言,允许开发者通过标准语句进行数据的创建、读取、更新和删除操作[8]。数据库通过表格形式组织数据,支持数据完整性和约束条件的定义。MySQL的存储引擎机制使得用户可以根据具体需求选择不同的存储引擎,以优化性能和功能。
MySQL具有高性能和可扩展性,支持大规模数据存储和高并发访问。系统提供了丰富的用户权限管理和数据加密安全特性。
第三章 天府自行车租赁微信小程序 系统分析
3.1系统可行性分析
3.1.1技术可行性
现代软件开发技术已经相当成熟,提供了丰富的工具和框架,可以应对各种复杂的业务需求。采用Java等成熟、稳定的语言进行开发,利用其面向对象、跨平台等特性,实现系统的模块化、可扩展性和可维护性。利用SpringBoot等现代框架,简化开发过程,提高开发效率。对于数据库的选择,使用MySQL等关系型数据库,以满足数据存储和查询的需求。因此,从技术层面来看,开发天府自行车租赁微信小程序是完全可行的。
3.1.2经济可行性
系统的开发成本相对较低,可以利用开源框架和工具,降低开发成本。其次,系统的运行和维护成本也相对较低,可以采用Java等技术,实现系统的自动化部署和维护。因此,从经济层面来看,开发天府自行车租赁微信小程序也是可行的。
3.1.3社会可行性
天府自行车租赁微信小程序的推出,将极大地满足市民短途出行的需求,提高出行效率,减少交通拥堵。同时,该小程序还倡导绿色出行,有助于减少碳排放,保护环境。此外,该小程序将提供便捷的租赁服务,提升用户体验,增强用户对天府自行车品牌的认同感和忠诚度。因此,从社会层面来看,开发天府自行车租赁微信小程序是符合社会发展趋势和市民需求的,具有较高的社会可行性。
3.1.4操作可行性
系统的操作界面设计简洁明了,易于用户理解和操作。系统提供了详尽的操作指南和帮助文档,使得用户能够快速上手并熟练使用系统。系统还具备良好的容错性和错误提示功能,当用户操作失误时,能够及时给出提示信息,引导用户进行正确的操作。因此,从操作层面来看,天府自行车租赁微信小程序同样具备可行性。
3.2系统功能分析
3.2.1功能性分析
天府自行车租赁微信小程序划分为了前端模块和后端模块两大部分。
前端注册用户模块:
1.首页:系统首页会展示个性化推荐的车辆信息,这些推荐基于用户的收藏历史,以提高用户粘性和满意度。同时,首页还会展示最新的新闻资讯,增加内容的丰富性和互动性。
2.新闻资讯:用户可以在首页的新闻资讯板块浏览热门文章,对于感兴趣的文章,可以点击点赞按钮表示支持,或者通过收藏功能将其保存至个人收藏夹,方便日后查阅。此外,用户还可以在文章下方发表评论,与其他用户交流看法,增强互动性。
3.车辆信息:在车辆信息板块,用户可以查看详细的车辆信息,包括名称、型号、类型、租赁价格等。对于心仪的车辆,用户还可以进行点赞和收藏操作。若决定租赁,可直接点击租赁申请按钮,进入租赁流程。在查看车辆详情时,用户还可以浏览其他用户的评论,获取更多参考信息。
4.配件信息:在车辆配件信息板块,用户可以查看详细的车辆配件信息,包括名称、型号、类型、租赁价格等。对于心仪的配件,用户同样可以进行点赞和收藏操作。若决定租赁,可直接点击租赁申请按钮,进入租赁流程。在查看配件详情时,用户还可以浏览其他用户的评论,获取更多参考信息。
5.我的:在“我的”板块,用户可以查看和管理自己的基本信息,包括姓名、联系方式等。同时,该板块还提供了收藏、租赁申请、换车信息、还车信息、评价信息等功能的入口,方便用户随时查看和管理自己的租赁记录和评价。
6.网站公告:该区域会实时更新天府自行车租赁微信小程序的各类公告,用户还可以通过“关于我们”、“联系方式”等子板块了解网站更多信息,与客服取得联系,确保用户能够第一时间获取到关键信息
后端管理员模块:
1.后台首页:在后台首页,管理员可以直观地看到评价信息的统计概况,包括评价总数、好评率、差评率等关键数据,帮助管理员快速了解用户对系统的反馈情况。
2.系统用户管理 :管理后台允许管理员执行用户相关的操作,包括查询特定用户的信息,重置密码或状态,删除用户账户,添加新用户以及查看和编辑用户的详细资料。
3.车辆类型管理 :通过此功能,管理员可以搜索特定类型的车辆,清除当前查询条件以重新开始搜索,删除不再需要的车辆类型,添加新的车辆类型,以及查看或修改现有车辆类型的详细信息。
4.车辆信息管理 :管理员能够在此模块中查找特定车辆的信息,清除查询条件,删除不再使用的车辆记录,添加新的车辆记录,并且可以查看或编辑车辆的详细信息,同时还能查看用户对该车辆的评论。
5.租赁申请管理 :此功能模块使管理员能够处理租赁申请,包括查询、删除申请记录,查看申请详情,处理客户的换车和还车请求,审核租赁申请的有效性,以及管理支付流程。
6.换车信息管理:允许管理员查找特定换车请求,清除查询条件,删除换车请求记录,并查看换车请求的详细情况,以便更好地管理和跟踪换车过程。
7.还车信息管理:管理员可以使用该功能来查找特定还车信息,清除查询条件,删除还车记录,查看还车详情,允许用户提交还车后的评价,并审核这些评价以确保其符合标准。
8.评价信息管理:此模块用于管理用户提交的所有评价信息,包括查询、删除评价记录,查看评价详情,以及审核评价内容,确保它们准确反映用户的体验。
9.配件信息管理: 管理员可以在这里查询特定配件的信息,清除查询条件,删除不需要的配件记录,添加新的配件信息,查看或编辑配件的详细信息,并查看用户对配件的评论。
10.租赁配件管理 :允许管理员处理与租赁配件相关的事宜,包括查询租赁配件的信息,删除不必要的记录,查看租赁配件的详情,管理支付流程,并审核租赁配件的相关事务。
11.系统管理:提供对网站首页轮播图的管理功能,包括查询现有的轮播图,清除查询条件,删除旧的轮播图,添加新的轮播图,以及查看或编辑轮播图的详细信息。
12.网站公告管理 :管理员可以通过此功能发布、查询、删除、添加新的公告,并查看或编辑公告的详细信息,确保网站上的信息更新及时有效。
13.资源管理:包含对新闻资讯及其分类的管理,如查询、删除、添加新闻资讯,查看或编辑资讯的详细信息,并能根据不同的分类进行管理,同时还能查看用户对新闻资讯的评论。
14.权限管理 :用于管理系统内不同角色的权限设置,包括查询现有权限配置,清除查询条件,删除不适用的权限设置,添加新的权限配置,并可对权限进行修改以适应业务需求的变化。
3.2.2非功能性分析
天府自行车租赁微信小程序的非功能性需求比如天府自行车租赁微信小程序的安全性怎么样,可靠性怎么样,性能怎么样,可拓展性怎么样等,具体可以表示在如下3-1表格中:
表3-1天府自行车租赁微信小程序非功能需求表
|
安全性 |
主要指天府自行车租赁微信小程序数据库的安装,数据库的使用和密码的设定必须合乎规范。 |
|
可靠性 |
可靠性是指天府自行车租赁微信小程序能够安装用户的指示进行操作,经过测试,可靠性90%以上。 |
|
性能 |
性能是影响天府自行车租赁微信小程序占据市场的必要条件,所以性能最好要佳才好。 |
|
可扩展性 |
比如数据库预留多个属性,比如接口的使用等确保了系统的非功能性需求。 |
|
易用性 |
用户只要跟着天府自行车租赁微信小程序的页面展示内容进行操作,就可以了。 |
|
可维护性 |
天府自行车租赁微信小程序开发的可维护性是非常重要的,经过测试,可维护性没有问题 |
3.3系统用例分析
天府自行车租赁微信小程序的完整UML用例图分别是图3-1、3-2。
注册用户角色用例如下图所示。

图 3-1天府自行车租赁微信小程序注册用户角色用例图
管理员角色用例如下图所示。

图 3-2天府自行车租赁微信小程序管理员角色用例图
3.4系统总体流程设计
3.4.1数据开发流程
系统开发流程的主要步骤,从需求分析到系统完成的全过程。流程包括需求分析、总体设计(结构、功能、数据)、详细设计(模块、编码)、模块整合与调用,以及测试、扩展和完善,最终完成系统的开发。本系统的开发流程如下图所示

图 3-3系统开发流程图
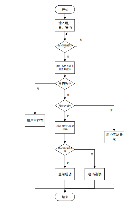
3.4.2用户登录流程
用户输入用户名和密码后,系统先检查输入是否为空,再验证用户名是否存在,若存在则通过用户名获取密码并校验。若密码正确则登录成功,否则提示密码错误。若用户名不存在或无法登录,提示用户操作无效。如下图所示。

图 3-4登录流程图
3.4.3系统操作流程
用户首先进入系统登录界面,输入用户名和密码后,系统验证信息是否正确。若验证失败,返回登录界面重新输入,若验证成功,则进入功能界面,执行相应功能处理后结束操作流程。操作流程如下图所示。

图 3-5 系统操作流程图
3.4.4添加信息流程
管理员可以添加信息,用户添加可以自己权限内的信息,输入信息后,要想利用这个软件来进行系统的安全管理,首先需要登录到该软件中。添加信息流程如下图所示。

图 3-6 添加信息流程图
3.4.5修改信息流程
用户首先选择需要修改的记录,输入修改后的数据,系统判断输入数据是否合法。若数据不合法,提示重新输入,若数据合法,则将修改后的数据写入数据库,完成操作后流程结束。修改信息流程图如下图所示。

图 3-7 修改信息流程图
3.4.6删除信息流程
用户选择需要删除的记录后,系统判断是否确认删除。若未确认,返回选择环节,若确认删除,则更新数据库,删除对应记录,完成操作后流程结束。删除信息流程图如下图所示。

图 3-8删除信息流程图
第四章 天府自行车租赁微信小程序 总体设计
本章主要讨论的内容包括天府自行车租赁微信小程序的功能模块设计、数据库系统设计。
4.1系统架构设计
本天府自行车租赁微信小程序从架构上分为三层:表现层(UI)、业务逻辑层(BLL)以及数据层(DL)。

图 4-1天府自行车租赁微信小程序架构设计图
表现层(UI):也称为用户界面层,它负责与用户进行直接的交互。一个优秀的UI设计能够显著提升用户的体验,确保用户在使用天府自行车租赁微信小程序时感到舒适和便捷。为了确保良好的兼容性,UI界面设计需要适应不同版本的平台和各种屏幕尺寸的分辨率。此外,UI交互功能必须合理设计,确保用户的操作能够得到相应的反馈和结果,这要求表现层与业务逻辑层之间保持良好的通信和协同工作。
业务逻辑层(BLL):这一层主要处理天府自行车租赁微信小程序的数据和业务逻辑。当用户通过表现层提交数据时,业务逻辑层会接收这些数据,进行处理,并将结果传递给数据层进行存储或查询。同时,当系统需要从数据层读取数据时,业务逻辑层会处理这些数据,并将其传递给表现层进行展示。
数据层(DL):虽然本天府自行车租赁微信小程序的数据存储在服务端的MySQL数据库中,但数据层仍然作为一个独立的部分存在。它的主要功能是存储和管理天府自行车租赁微信小程序的数据。数据层与MySQL数据库进行交互,执行数据的增、删、改、查等操作,确保数据的完整性和安全性。
这三个层次相互独立但又紧密协作,共同构成了天府自行车租赁微信小程序的完整架构。通过合理的分层设计,可以提高系统的可维护性、可扩展性和可重用性,为用户提供更好的服务和体验。
4.2系统模块设计
在上一章节中主要对系统的功能性需求和非功能性需求进行分析,并且根据需求分析了本天府自行车租赁微信小程序中的用例。那么接下来就要开始对本天府自行车租赁微信小程序的架构、主要功能和数据库开始进行设计。天府自行车租赁微信小程序根据前面章节的需求分析得出,天府自行车租赁微信小程序的功能模块图如下图所示。

图 4-2天府自行车租赁微信小程序功能模块图
4.3数据库设计
数据库设计一般包括需求分析、概念模型设计、数据库表建立三大过程,其中需求分析前面章节已经阐述,概念模型设计有概念模型和逻辑结构设计两部分。
4.3.1数据库概念结构设计
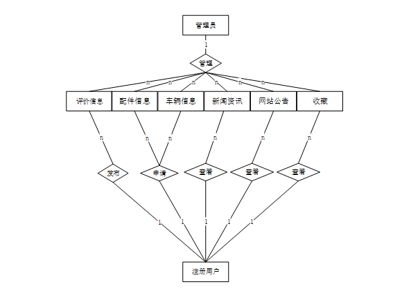
下面是整个天府自行车租赁微信小程序中主要的数据库表总E-R实体关系图。

图 4-3天府自行车租赁微信小程序总E-R关系图
4.3.2数据库逻辑结构设计
通过上一小节中天府自行车租赁微信小程序中总E-R关系图上得出一共需要创建多个数据表。在此主要罗列几个主要的数据库表结构设计。
表 4-1-accessory_information(配件信息)
|
编号 |
字段名 |
类型 |
长度 |
是否非空 |
是否主键 |
注释 |
|
1 |
accessory_information_id |
int |
是 |
是 |
配件信息ID |
|
|
2 |
accessory_name |
varchar |
64 |
否 |
否 |
配件名称 |
|
3 |
accessory_model |
varchar |
64 |
否 |
否 |
配件型号 |
|
4 |
accessory_type |
varchar |
64 |
否 |
否 |
配件类型 |
|
5 |
cover_photo |
varchar |
255 |
否 |
否 |
封面图片 |
|
6 |
rental_price |
double |
否 |
否 |
租赁价格 |
|
|
7 |
remarks_information |
text |
65535 |
否 |
否 |
备注信息 |
|
8 |
hits |
int |
是 |
否 |
点击数 |
|
|
9 |
praise_len |
int |
是 |
否 |
点赞数 |
|
|
10 |
collect_len |
int |
是 |
否 |
收藏数 |
|
|
11 |
comment_len |
int |
是 |
否 |
评论数 |
|
|
12 |
rental_accessories_limit_times |
int |
是 |
否 |
租赁配件限制次数 |
|
|
13 |
create_time |
datetime |
是 |
否 |
创建时间 |
|
|
14 |
update_time |
timestamp |
是 |
否 |
更新时间 |
表 4-2-access_token(登陆访问时长)
|
编号 |
字段名 |
类型 |
长度 |
是否非空 |
是否主键 |
注释 |
|
1 |
token_id |
int |
是 |
是 |
临时访问牌ID |
|
|
2 |
token |
varchar |
64 |
否 |
否 |
临时访问牌 |
|
3 |
info |
text |
65535 |
否 |
否 |
信息 |
|
4 |
maxage |
int |
是 |
否 |
最大寿命:默认2小时 |
|
|
5 |
create_time |
timestamp |
是 |
否 |
创建时间 |
|
|
6 |
update_time |
timestamp |
是 |
否 |
更新时间 |
|
|
7 |
user_id |
int |
是 |
否 |
用户编号 |
表 4-3-article(文章)
|
编号 |
字段名 |
类型 |
长度 |
是否非空 |
是否主键 |
注释 |
|
1 |
article_id |
mediumint |
是 |
是 |
文章id |
|
|
2 |
title |
varchar |
125 |
是 |
是 |
标题 |
|
3 |
type |
varchar |
64 |
是 |
否 |
文章分类 |
|
4 |
hits |
int |
是 |
否 |
点击数 |
|
|
5 |
praise_len |
int |
是 |
否 |
点赞数 |
|
|
6 |
create_time |
timestamp |
是 |
否 |
创建时间 |
|
|
7 |
update_time |
timestamp |
是 |
否 |
更新时间 |
|
|
8 |
source |
varchar |
255 |
否 |
否 |
来源 |
|
9 |
url |
varchar |
255 |
否 |
否 |
来源地址 |
|
10 |
tag |
varchar |
255 |
否 |
否 |
标签 |
|
11 |
content |
longtext |
4294967295 |
否 |
否 |
正文 |
|
12 |
img |
varchar |
255 |
否 |
否 |
封面图 |
|
13 |
description |
text |
65535 |
否 |
否 |
文章描述 |
表 4-4-article_type(文章分类)
|
编号 |
字段名 |
类型 |
长度 |
是否非空 |
是否主键 |
注释 |
|
1 |
type_id |
smallint |
是 |
是 |
分类ID |
|
|
2 |
display |
smallint |
是 |
否 |
显示顺序 |
|
|
3 |
name |
varchar |
16 |
是 |
否 |
分类名称 |
|
4 |
father_id |
smallint |
是 |
否 |
上级分类ID |
|
|
5 |
description |
varchar |
255 |
否 |
否 |
描述 |
|
6 |
icon |
text |
65535 |
否 |
否 |
分类图标 |
|
7 |
url |
varchar |
255 |
否 |
否 |
外链地址 |
|
8 |
create_time |
timestamp |
是 |
否 |
创建时间 |
|
|
9 |
update_time |
timestamp |
是 |
否 |
更新时间 |
表 4-5-auth(用户权限管理)
|
编号 |
字段名 |
类型 |
长度 |
是否非空 |
是否主键 |
注释 |
|
1 |
auth_id |
int |
是 |
是 |
授权ID |
|
|
2 |
user_group |
varchar |
64 |
否 |
否 |
用户组 |
|
3 |
mod_name |
varchar |
64 |
否 |
否 |
模块名 |
|
4 |
table_name |
varchar |
64 |
否 |
否 |
表名 |
|
5 |
page_title |
varchar |
255 |
否 |
否 |
页面标题 |
|
6 |
path |
varchar |
255 |
否 |
否 |
路由路径 |
|
7 |
parent |
varchar |
64 |
否 |
否 |
父级菜单 |
|
8 |
parent_sort |
int |
是 |
否 |
父级菜单排序 |
|
|
9 |
position |
varchar |
32 |
否 |
否 |
位置 |
|
10 |
mode |
varchar |
32 |
是 |
否 |
跳转方式 |
|
11 |
add |
tinyint |
是 |
否 |
是否可增加 |
|
|
12 |
del |
tinyint |
是 |
否 |
是否可删除 |
|
|
13 |
set |
tinyint |
是 |
否 |
是否可修改 |
|
|
14 |
get |
tinyint |
是 |
否 |
是否可查看 |
|
|
15 |
field_add |
text |
65535 |
否 |
否 |
添加字段 |
|
16 |
field_set |
text |
65535 |
否 |
否 |
修改字段 |
|
17 |
field_get |
text |
65535 |
否 |
否 |
查询字段 |
|
18 |
table_nav_name |
varchar |
500 |
否 |
否 |
跨表导航名称 |
|
19 |
table_nav |
varchar |
500 |
否 |
否 |
跨表导航 |
|
20 |
option |
text |
65535 |
否 |
否 |
配置 |
|
21 |
create_time |
timestamp |
是 |
否 |
创建时间 |
|
|
22 |
update_time |
timestamp |
是 |
否 |
更新时间 |
表 4-6-change_of_car_information(换车信息)
|
编号 |
字段名 |
类型 |
长度 |
是否非空 |
是否主键 |
注释 |
|
1 |
change_of_car_information_id |
int |
是 |
是 |
换车信息ID |
|
|
2 |
registered_user |
int |
否 |
否 |
注册用户 |
|
|
3 |
user_name |
varchar |
64 |
否 |
否 |
用户姓名 |
|
4 |
vehicle_name |
varchar |
64 |
否 |
否 |
车辆名称 |
|
5 |
vehicle_number |
varchar |
64 |
否 |
否 |
车辆编号 |
|
6 |
vehicle_type |
varchar |
64 |
否 |
否 |
车辆类型 |
|
7 |
change_of_vehicle_date |
date |
否 |
否 |
换车日期 |
|
|
8 |
change_car_model |
varchar |
64 |
否 |
否 |
更换车型 |
|
9 |
notes_on_car_replacement |
text |
65535 |
否 |
否 |
换车备注 |
|
10 |
create_time |
datetime |
是 |
否 |
创建时间 |
|
|
11 |
update_time |
timestamp |
是 |
否 |
更新时间 |
|
|
12 |
source_table |
varchar |
255 |
否 |
否 |
来源表 |
|
13 |
source_id |
int |
否 |
否 |
来源ID |
|
|
14 |
source_user_id |
int |
否 |
否 |
来源用户 |
表 4-7-check_information(检查信息)
|
编号 |
字段名 |
类型 |
长度 |
是否非空 |
是否主键 |
注释 |
|
1 |
check_information_id |
int |
是 |
是 |
检查信息ID |
|
|
2 |
employee_users |
int |
否 |
否 |
员工用户 |
|
|
3 |
employee_name |
varchar |
64 |
否 |
否 |
员工姓名 |
|
4 |
vehicle_name |
varchar |
64 |
否 |
否 |
车辆名称 |
|
5 |
vehicle_number |
varchar |
64 |
否 |
否 |
车辆编号 |
|
6 |
vehicle_type |
varchar |
64 |
否 |
否 |
车辆类型 |
|
7 |
vehicle_status |
varchar |
64 |
否 |
否 |
车辆状态 |
|
8 |
check_time |
datetime |
否 |
否 |
检查时间 |
|
|
9 |
tire_pressure_situation |
varchar |
64 |
否 |
否 |
胎压情况 |
|
10 |
braking_condition |
varchar |
64 |
否 |
否 |
刹车情况 |
|
11 |
locking_device |
varchar |
64 |
否 |
否 |
锁车装置 |
|
12 |
check_the_remarks |
text |
65535 |
否 |
否 |
检查备注 |
|
13 |
repair_information_limit_times |
int |
是 |
否 |
维修限制次数 |
|
|
14 |
create_time |
datetime |
是 |
否 |
创建时间 |
|
|
15 |
update_time |
timestamp |
是 |
否 |
更新时间 |
|
|
16 |
source_table |
varchar |
255 |
否 |
否 |
来源表 |
|
17 |
source_id |
int |
否 |
否 |
来源ID |
|
|
18 |
source_user_id |
int |
否 |
否 |
来源用户 |
表 4-8-code_token(验证码)
|
编号 |
字段名 |
类型 |
长度 |
是否非空 |
是否主键 |
注释 |
|
1 |
code_token_id |
int |
是 |
是 |
验证码ID |
|
|
2 |
token |
varchar |
255 |
否 |
否 |
令牌 |
|
3 |
code |
varchar |
255 |
否 |
否 |
验证码 |
|
4 |
expire_time |
timestamp |
是 |
否 |
失效时间 |
|
|
5 |
create_time |
timestamp |
是 |
否 |
创建时间 |
|
|
6 |
update_time |
timestamp |
是 |
否 |
更新时间 |
表 4-9-collect(收藏)
|
编号 |
字段名 |
类型 |
长度 |
是否非空 |
是否主键 |
注释 |
|
1 |
collect_id |
int |
是 |
是 |
收藏ID |
|
|
2 |
user_id |
int |
是 |
是 |
收藏人ID |
|
|
3 |
source_table |
varchar |
255 |
否 |
否 |
来源表 |
|
4 |
source_field |
varchar |
255 |
否 |
否 |
来源字段 |
|
5 |
source_id |
int |
是 |
否 |
来源ID |
|
|
6 |
title |
varchar |
255 |
否 |
否 |
标题 |
|
7 |
img |
varchar |
255 |
否 |
否 |
封面 |
|
8 |
create_time |
timestamp |
是 |
否 |
创建时间 |
|
|
9 |
update_time |
timestamp |
是 |
否 |
更新时间 |
表 4-10-comment(评论)
|
编号 |
字段名 |
类型 |
长度 |
是否非空 |
是否主键 |
注释 |
|
1 |
comment_id |
int |
是 |
是 |
评论ID |
|
|
2 |
user_id |
int |
是 |
是 |
评论人ID |
|
|
3 |
reply_to_id |
int |
是 |
否 |
回复评论ID |
|
|
4 |
content |
longtext |
4294967295 |
否 |
否 |
内容 |
|
5 |
nickname |
varchar |
255 |
否 |
否 |
昵称 |
|
6 |
avatar |
varchar |
255 |
否 |
否 |
头像地址 |
|
7 |
create_time |
timestamp |
是 |
否 |
创建时间 |
|
|
8 |
update_time |
timestamp |
是 |
否 |
更新时间 |
|
|
9 |
source_table |
varchar |
255 |
否 |
否 |
来源表 |
|
10 |
source_field |
varchar |
255 |
否 |
否 |
来源字段 |
|
11 |
source_id |
int |
是 |
否 |
来源ID |
表 4-11-employee_users(员工用户)
|
编号 |
字段名 |
类型 |
长度 |
是否非空 |
是否主键 |
注释 |
|
1 |
employee_users_id |
int |
是 |
是 |
员工用户ID |
|
|
2 |
employee_name |
varchar |
64 |
否 |
否 |
员工姓名 |
|
3 |
employee_age |
varchar |
64 |
否 |
否 |
员工年龄 |
|
4 |
employee_gender |
varchar |
64 |
否 |
否 |
员工性别 |
|
5 |
examine_state |
varchar |
16 |
是 |
否 |
审核状态 |
|
6 |
user_id |
int |
是 |
否 |
用户ID |
|
|
7 |
create_time |
datetime |
是 |
否 |
创建时间 |
|
|
8 |
update_time |
timestamp |
是 |
否 |
更新时间 |
表 4-12-evaluation_information(评价信息)
|
编号 |
字段名 |
类型 |
长度 |
是否非空 |
是否主键 |
注释 |
|
1 |
evaluation_information_id |
int |
是 |
是 |
评价信息ID |
|
|
2 |
registered_user |
int |
否 |
否 |
注册用户 |
|
|
3 |
user_name |
varchar |
64 |
否 |
否 |
用户姓名 |
|
4 |
vehicle_name |
varchar |
64 |
否 |
否 |
车辆名称 |
|
5 |
vehicle_number |
varchar |
64 |
否 |
否 |
车辆编号 |
|
6 |
vehicle_type |
varchar |
64 |
否 |
否 |
车辆类型 |
|
7 |
vehicle_evaluation |
varchar |
64 |
否 |
否 |
车辆评价 |
|
8 |
service_evaluation |
varchar |
64 |
否 |
否 |
服务评价 |
|
9 |
evaluation_date |
date |
否 |
否 |
评价日期 |
|
|
10 |
evaluation_content |
text |
65535 |
否 |
否 |
评价内容 |
|
11 |
examine_state |
varchar |
16 |
是 |
否 |
审核状态 |
|
12 |
examine_reply |
varchar |
16 |
否 |
否 |
审核回复 |
|
13 |
create_time |
datetime |
是 |
否 |
创建时间 |
|
|
14 |
update_time |
timestamp |
是 |
否 |
更新时间 |
|
|
15 |
source_table |
varchar |
255 |
否 |
否 |
来源表 |
|
16 |
source_id |
int |
否 |
否 |
来源ID |
|
|
17 |
source_user_id |
int |
否 |
否 |
来源用户 |
表 4-13-feedback_information(反馈信息)
|
编号 |
字段名 |
类型 |
长度 |
是否非空 |
是否主键 |
注释 |
|
1 |
feedback_information_id |
int |
是 |
是 |
反馈信息ID |
|
|
2 |
registered_user |
int |
否 |
否 |
注册用户 |
|
|
3 |
user_name |
varchar |
64 |
否 |
否 |
用户姓名 |
|
4 |
feedback_title |
varchar |
64 |
否 |
否 |
反馈标题 |
|
5 |
feedback_type |
varchar |
64 |
否 |
否 |
反馈类型 |
|
6 |
feedback_time |
datetime |
否 |
否 |
反馈时间 |
|
|
7 |
feedback_content |
text |
65535 |
否 |
否 |
反馈内容 |
|
8 |
examine_state |
varchar |
16 |
是 |
否 |
审核状态 |
|
9 |
examine_reply |
varchar |
16 |
否 |
否 |
审核回复 |
|
10 |
create_time |
datetime |
是 |
否 |
创建时间 |
|
|
11 |
update_time |
timestamp |
是 |
否 |
更新时间 |
表 4-14-hits(用户点击)
|
编号 |
字段名 |
类型 |
长度 |
是否非空 |
是否主键 |
注释 |
|
1 |
hits_id |
int |
是 |
是 |
点赞ID |
|
|
2 |
user_id |
int |
是 |
否 |
点赞人 |
|
|
3 |
create_time |
timestamp |
是 |
否 |
创建时间 |
|
|
4 |
update_time |
timestamp |
是 |
否 |
更新时间 |
|
|
5 |
source_table |
varchar |
255 |
否 |
否 |
来源表 |
|
6 |
source_field |
varchar |
255 |
否 |
否 |
来源字段 |
|
7 |
source_id |
int |
是 |
否 |
来源ID |
表 4-15-lease_application(租赁申请)
|
编号 |
字段名 |
类型 |
长度 |
是否非空 |
是否主键 |
注释 |
|
1 |
lease_application_id |
int |
是 |
是 |
租赁申请ID |
|
|
2 |
registered_user |
int |
否 |
否 |
注册用户 |
|
|
3 |
user_name |
varchar |
64 |
否 |
否 |
用户姓名 |
|
4 |
vehicle_name |
varchar |
64 |
否 |
否 |
车辆名称 |
|
5 |
vehicle_number |
varchar |
64 |
否 |
否 |
车辆编号 |
|
6 |
vehicle_type |
varchar |
64 |
否 |
否 |
车辆类型 |
|
7 |
billing_unit |
varchar |
64 |
否 |
否 |
计费单位 |
|
8 |
rental_price |
double |
否 |
否 |
租赁价格 |
|
|
9 |
lease_duration |
double |
否 |
否 |
租赁时长 |
|
|
10 |
total_amount |
varchar |
64 |
否 |
否 |
合计金额 |
|
11 |
pick_up_time |
datetime |
否 |
否 |
取车时间 |
|
|
12 |
lease_remarks |
text |
65535 |
否 |
否 |
租赁备注 |
|
13 |
examine_state |
varchar |
16 |
是 |
否 |
审核状态 |
|
14 |
examine_reply |
varchar |
16 |
否 |
否 |
审核回复 |
|
15 |
pay_state |
varchar |
16 |
是 |
否 |
支付状态 |
|
16 |
pay_type |
varchar |
16 |
否 |
否 |
支付类型: 微信、支付宝、网银 |
|
17 |
change_of_car_information_limit_times |
int |
是 |
否 |
换车限制次数 |
|
|
18 |
return_information_limit_times |
int |
是 |
否 |
还车限制次数 |
|
|
19 |
create_time |
datetime |
是 |
否 |
创建时间 |
|
|
20 |
update_time |
timestamp |
是 |
否 |
更新时间 |
|
|
21 |
source_table |
varchar |
255 |
否 |
否 |
来源表 |
|
22 |
source_id |
int |
否 |
否 |
来源ID |
|
|
23 |
source_user_id |
int |
否 |
否 |
来源用户 |
表 4-16-notice(公告)
|
编号 |
字段名 |
类型 |
长度 |
是否非空 |
是否主键 |
注释 |
|
1 |
notice_id |
mediumint |
是 |
是 |
公告ID |
|
|
2 |
title |
varchar |
125 |
是 |
否 |
标题 |
|
3 |
content |
longtext |
4294967295 |
否 |
否 |
正文 |
|
4 |
create_time |
timestamp |
是 |
否 |
创建时间 |
|
|
5 |
update_time |
timestamp |
是 |
否 |
更新时间 |
表 4-17-praise(点赞)
|
编号 |
字段名 |
类型 |
长度 |
是否非空 |
是否主键 |
注释 |
|
1 |
praise_id |
int |
是 |
是 |
点赞ID |
|
|
2 |
user_id |
int |
是 |
是 |
点赞人 |
|
|
3 |
create_time |
timestamp |
是 |
否 |
创建时间 |
|
|
4 |
update_time |
timestamp |
是 |
否 |
更新时间 |
|
|
5 |
source_table |
varchar |
255 |
否 |
否 |
来源表 |
|
6 |
source_field |
varchar |
255 |
否 |
否 |
来源字段 |
|
7 |
source_id |
int |
是 |
否 |
来源ID |
|
|
8 |
status |
tinyint |
是 |
否 |
点赞状态:1为点赞,0已取消 |
表 4-18-registered_user(注册用户)
|
编号 |
字段名 |
类型 |
长度 |
是否非空 |
是否主键 |
注释 |
|
1 |
registered_user_id |
int |
是 |
是 |
注册用户ID |
|
|
2 |
user_name |
varchar |
64 |
否 |
否 |
用户姓名 |
|
3 |
user_age |
varchar |
64 |
否 |
否 |
用户年龄 |
|
4 |
user_gender |
varchar |
64 |
否 |
否 |
用户性别 |
|
5 |
examine_state |
varchar |
16 |
是 |
否 |
审核状态 |
|
6 |
user_id |
int |
是 |
否 |
用户ID |
|
|
7 |
create_time |
datetime |
是 |
否 |
创建时间 |
|
|
8 |
update_time |
timestamp |
是 |
否 |
更新时间 |
表 4-19-rental_accessories(租赁配件)
|
编号 |
字段名 |
类型 |
长度 |
是否非空 |
是否主键 |
注释 |
|
1 |
rental_accessories_id |
int |
是 |
是 |
租赁配件ID |
|
|
2 |
registered_user |
int |
否 |
否 |
注册用户 |
|
|
3 |
user_name |
varchar |
64 |
否 |
否 |
用户姓名 |
|
4 |
accessory_name |
varchar |
64 |
否 |
否 |
配件名称 |
|
5 |
accessory_model |
varchar |
64 |
否 |
否 |
配件型号 |
|
6 |
accessory_type |
varchar |
64 |
否 |
否 |
配件类型 |
|
7 |
rental_price |
double |
否 |
否 |
租赁价格 |
|
|
8 |
rental_period |
datetime |
否 |
否 |
租聘时间 |
|
|
9 |
information_remarks |
text |
65535 |
否 |
否 |
信息备注 |
|
10 |
examine_state |
varchar |
16 |
是 |
否 |
审核状态 |
|
11 |
examine_reply |
varchar |
16 |
否 |
否 |
审核回复 |
|
12 |
pay_state |
varchar |
16 |
是 |
否 |
支付状态 |
|
13 |
pay_type |
varchar |
16 |
否 |
否 |
支付类型: 微信、支付宝、网银 |
|
14 |
return_accessories_limit_times |
int |
是 |
否 |
归还配件限制次数 |
|
|
15 |
create_time |
datetime |
是 |
否 |
创建时间 |
|
|
16 |
update_time |
timestamp |
是 |
否 |
更新时间 |
|
|
17 |
source_table |
varchar |
255 |
否 |
否 |
来源表 |
|
18 |
source_id |
int |
否 |
否 |
来源ID |
|
|
19 |
source_user_id |
int |
否 |
否 |
来源用户 |
表 4-20-repair_information(维修信息)
|
编号 |
字段名 |
类型 |
长度 |
是否非空 |
是否主键 |
注释 |
|
1 |
repair_information_id |
int |
是 |
是 |
维修信息ID |
|
|
2 |
employee_users |
int |
否 |
否 |
员工用户 |
|
|
3 |
employee_name |
varchar |
64 |
否 |
否 |
员工姓名 |
|
4 |
vehicle_name |
varchar |
64 |
否 |
否 |
车辆名称 |
|
5 |
vehicle_number |
varchar |
64 |
否 |
否 |
车辆编号 |
|
6 |
vehicle_type |
varchar |
64 |
否 |
否 |
车辆类型 |
|
7 |
vehicle_status |
varchar |
64 |
否 |
否 |
车辆状态 |
|
8 |
check_time |
varchar |
64 |
否 |
否 |
检查时间 |
|
9 |
tire_pressure_situation |
varchar |
64 |
否 |
否 |
胎压情况 |
|
10 |
braking_condition |
varchar |
64 |
否 |
否 |
刹车情况 |
|
11 |
locking_device |
varchar |
64 |
否 |
否 |
锁车装置 |
|
12 |
repair_time |
datetime |
否 |
否 |
维修时间 |
|
|
13 |
replace_parts |
varchar |
64 |
否 |
否 |
更换零件 |
|
14 |
change_quantity |
double |
否 |
否 |
更换数量 |
|
|
15 |
repair_remarks |
text |
65535 |
否 |
否 |
维修备注 |
|
16 |
create_time |
datetime |
是 |
否 |
创建时间 |
|
|
17 |
update_time |
timestamp |
是 |
否 |
更新时间 |
|
|
18 |
source_table |
varchar |
255 |
否 |
否 |
来源表 |
|
19 |
source_id |
int |
否 |
否 |
来源ID |
|
|
20 |
source_user_id |
int |
否 |
否 |
来源用户 |
表 4-21-return_accessories(归还配件)
|
编号 |
字段名 |
类型 |
长度 |
是否非空 |
是否主键 |
注释 |
|
1 |
return_accessories_id |
int |
是 |
是 |
归还配件ID |
|
|
2 |
registered_user |
int |
否 |
否 |
注册用户 |
|
|
3 |
user_name |
varchar |
64 |
否 |
否 |
用户姓名 |
|
4 |
accessory_name |
varchar |
64 |
否 |
否 |
配件名称 |
|
5 |
accessory_model |
varchar |
64 |
否 |
否 |
配件型号 |
|
6 |
accessory_type |
varchar |
64 |
否 |
否 |
配件类型 |
|
7 |
return_time |
datetime |
否 |
否 |
归还时间 |
|
|
8 |
return_remarks |
text |
65535 |
否 |
否 |
归还备注 |
|
9 |
examine_state |
varchar |
16 |
是 |
否 |
审核状态 |
|
10 |
examine_reply |
varchar |
16 |
否 |
否 |
审核回复 |
|
11 |
create_time |
datetime |
是 |
否 |
创建时间 |
|
|
12 |
update_time |
timestamp |
是 |
否 |
更新时间 |
|
|
13 |
source_table |
varchar |
255 |
否 |
否 |
来源表 |
|
14 |
source_id |
int |
否 |
否 |
来源ID |
|
|
15 |
source_user_id |
int |
否 |
否 |
来源用户 |
表 4-22-return_information(还车信息)
|
编号 |
字段名 |
类型 |
长度 |
是否非空 |
是否主键 |
注释 |
|
1 |
return_information_id |
int |
是 |
是 |
还车信息ID |
|
|
2 |
registered_user |
int |
否 |
否 |
注册用户 |
|
|
3 |
user_name |
varchar |
64 |
否 |
否 |
用户姓名 |
|
4 |
vehicle_name |
varchar |
64 |
否 |
否 |
车辆名称 |
|
5 |
vehicle_number |
varchar |
64 |
否 |
否 |
车辆编号 |
|
6 |
vehicle_type |
varchar |
64 |
否 |
否 |
车辆类型 |
|
7 |
return_location |
varchar |
64 |
否 |
否 |
还车位置 |
|
8 |
return_date |
date |
否 |
否 |
还车日期 |
|
|
9 |
return_note |
text |
65535 |
否 |
否 |
还车备注 |
|
10 |
examine_state |
varchar |
16 |
是 |
否 |
审核状态 |
|
11 |
examine_reply |
varchar |
16 |
否 |
否 |
审核回复 |
|
12 |
evaluation_information_limit_times |
int |
是 |
否 |
评价限制次数 |
|
|
13 |
vehicle_dispatch_limit_times |
int |
是 |
否 |
车辆调度限制次数 |
|
|
14 |
create_time |
datetime |
是 |
否 |
创建时间 |
|
|
15 |
update_time |
timestamp |
是 |
否 |
更新时间 |
|
|
16 |
source_table |
varchar |
255 |
否 |
否 |
来源表 |
|
17 |
source_id |
int |
否 |
否 |
来源ID |
|
|
18 |
source_user_id |
int |
否 |
否 |
来源用户 |
表 4-23-schedule(日程管理)
|
编号 |
字段名 |
类型 |
长度 |
是否非空 |
是否主键 |
注释 |
|
1 |
schedule_id |
smallint |
是 |
是 |
日程ID |
|
|
2 |
content |
varchar |
255 |
否 |
否 |
日程内容 |
|
3 |
scheduled_time |
datetime |
否 |
否 |
计划时间 |
|
|
4 |
user_id |
int |
是 |
否 |
用户ID |
|
|
5 |
create_time |
datetime |
否 |
否 |
创建时间 |
|
|
6 |
update_time |
datetime |
否 |
否 |
更新时间 |
表 4-24-score(评分)
|
编号 |
字段名 |
类型 |
长度 |
是否非空 |
是否主键 |
注释 |
|
1 |
score_id |
int |
是 |
是 |
评分ID |
|
|
2 |
user_id |
int |
是 |
否 |
评分人 |
|
|
3 |
nickname |
varchar |
64 |
否 |
否 |
昵称 |
|
4 |
score_num |
double |
是 |
否 |
评分 |
|
|
5 |
create_time |
timestamp |
是 |
否 |
创建时间 |
|
|
6 |
update_time |
timestamp |
是 |
否 |
更新时间 |
|
|
7 |
source_table |
varchar |
255 |
否 |
否 |
来源表 |
|
8 |
source_field |
varchar |
255 |
否 |
否 |
来源字段 |
|
9 |
source_id |
int |
是 |
否 |
来源ID |
表 4-25-slides(轮播图)
|
编号 |
字段名 |
类型 |
长度 |
是否非空 |
是否主键 |
注释 |
|
1 |
slides_id |
int |
是 |
是 |
轮播图ID |
|
|
2 |
title |
varchar |
64 |
否 |
否 |
标题 |
|
3 |
content |
varchar |
255 |
否 |
否 |
内容 |
|
4 |
url |
varchar |
255 |
否 |
否 |
链接 |
|
5 |
img |
varchar |
255 |
否 |
否 |
轮播图 |
|
6 |
hits |
int |
是 |
否 |
点击量 |
|
|
7 |
create_time |
timestamp |
是 |
否 |
创建时间 |
|
|
8 |
update_time |
timestamp |
是 |
否 |
更新时间 |
表 4-26-upload(文件上传)
|
编号 |
字段名 |
类型 |
长度 |
是否非空 |
是否主键 |
注释 |
|
1 |
upload_id |
int |
是 |
是 |
上传ID |
|
|
2 |
name |
varchar |
64 |
否 |
否 |
文件名 |
|
3 |
path |
varchar |
255 |
否 |
否 |
访问路径 |
|
4 |
file |
varchar |
255 |
否 |
否 |
文件路径 |
|
5 |
display |
varchar |
255 |
否 |
否 |
显示顺序 |
|
6 |
father_id |
int |
否 |
否 |
父级ID |
|
|
7 |
dir |
varchar |
255 |
否 |
否 |
文件夹 |
|
8 |
type |
varchar |
32 |
否 |
否 |
文件类型 |
表 4-27-user(用户账户)
|
编号 |
字段名 |
类型 |
长度 |
是否非空 |
是否主键 |
注释 |
|
1 |
user_id |
int |
是 |
是 |
用户ID |
|
|
2 |
state |
smallint |
是 |
否 |
账户状态:(1可用|2异常|3已冻结|4已注销) |
|
|
3 |
user_group |
varchar |
32 |
否 |
否 |
所在用户组 |
|
4 |
login_time |
timestamp |
是 |
否 |
上次登录时间 |
|
|
5 |
phone |
varchar |
11 |
否 |
否 |
手机号码 |
|
6 |
phone_state |
smallint |
是 |
否 |
手机认证:(0未认证|1审核中|2已认证) |
|
|
7 |
username |
varchar |
16 |
是 |
否 |
用户名 |
|
8 |
nickname |
varchar |
16 |
否 |
否 |
昵称 |
|
9 |
password |
varchar |
64 |
是 |
否 |
密码 |
|
10 |
|
varchar |
64 |
否 |
否 |
邮箱 |
|
11 |
email_state |
smallint |
是 |
否 |
邮箱认证:(0未认证|1审核中|2已认证) |
|
|
12 |
avatar |
varchar |
255 |
否 |
否 |
头像地址 |
|
13 |
open_id |
varchar |
255 |
否 |
否 |
针对获取用户信息字段 |
|
14 |
create_time |
timestamp |
是 |
否 |
创建时间 |
表 4-28-user_group(用户组)
|
编号 |
字段名 |
类型 |
长度 |
是否非空 |
是否主键 |
注释 |
|
1 |
group_id |
mediumint |
是 |
是 |
用户组ID |
|
|
2 |
display |
smallint |
是 |
否 |
显示顺序 |
|
|
3 |
name |
varchar |
16 |
是 |
否 |
名称 |
|
4 |
description |
varchar |
255 |
否 |
否 |
描述 |
|
5 |
source_table |
varchar |
255 |
否 |
否 |
来源表 |
|
6 |
source_field |
varchar |
255 |
否 |
否 |
来源字段 |
|
7 |
source_id |
int |
是 |
否 |
来源ID |
|
|
8 |
register |
smallint |
否 |
否 |
注册位置 |
|
|
9 |
create_time |
timestamp |
是 |
否 |
创建时间 |
|
|
10 |
update_time |
timestamp |
是 |
否 |
更新时间 |
表 4-29-vehicle_dispatch(车辆调度)
|
编号 |
字段名 |
类型 |
长度 |
是否非空 |
是否主键 |
注释 |
|
1 |
vehicle_dispatch_id |
int |
是 |
是 |
车辆调度ID |
|
|
2 |
employee_users |
int |
否 |
否 |
员工用户 |
|
|
3 |
registered_user |
int |
否 |
否 |
注册用户 |
|
|
4 |
user_name |
varchar |
64 |
否 |
否 |
用户姓名 |
|
5 |
vehicle_name |
varchar |
64 |
否 |
否 |
车辆名称 |
|
6 |
vehicle_number |
varchar |
64 |
否 |
否 |
车辆编号 |
|
7 |
vehicle_type |
varchar |
64 |
否 |
否 |
车辆类型 |
|
8 |
return_location |
varchar |
64 |
否 |
否 |
还车位置 |
|
9 |
excess_area |
varchar |
64 |
否 |
否 |
过剩区域 |
|
10 |
dispatch_area |
varchar |
64 |
否 |
否 |
调度区域 |
|
11 |
scheduling_time |
datetime |
否 |
否 |
调度时间 |
|
|
12 |
scheduling_remarks |
text |
65535 |
否 |
否 |
调度备注 |
|
13 |
create_time |
datetime |
是 |
否 |
创建时间 |
|
|
14 |
update_time |
timestamp |
是 |
否 |
更新时间 |
|
|
15 |
source_table |
varchar |
255 |
否 |
否 |
来源表 |
|
16 |
source_id |
int |
否 |
否 |
来源ID |
|
|
17 |
source_user_id |
int |
否 |
否 |
来源用户 |
表 4-30-vehicle_information(车辆信息)
|
编号 |
字段名 |
类型 |
长度 |
是否非空 |
是否主键 |
注释 |
|
1 |
vehicle_information_id |
int |
是 |
是 |
车辆信息ID |
|
|
2 |
vehicle_name |
varchar |
64 |
否 |
否 |
车辆名称 |
|
3 |
vehicle_number |
varchar |
64 |
否 |
否 |
车辆编号 |
|
4 |
vehicle_type |
varchar |
64 |
否 |
否 |
车辆类型 |
|
5 |
cover_photo |
varchar |
255 |
否 |
否 |
封面图片 |
|
6 |
vehicle_status |
varchar |
64 |
否 |
否 |
车辆状态 |
|
7 |
billing_unit |
varchar |
64 |
否 |
否 |
计费单位 |
|
8 |
rental_price |
double |
否 |
否 |
租赁价格 |
|
|
9 |
remarks_information |
text |
65535 |
否 |
否 |
备注信息 |
|
10 |
hits |
int |
是 |
否 |
点击数 |
|
|
11 |
praise_len |
int |
是 |
否 |
点赞数 |
|
|
12 |
collect_len |
int |
是 |
否 |
收藏数 |
|
|
13 |
comment_len |
int |
是 |
否 |
评论数 |
|
|
14 |
location_address |
varchar |
64 |
否 |
否 |
当前位置 |
|
15 |
location_lng |
varchar |
64 |
否 |
否 |
当前位置经度 |
|
16 |
location_lat |
varchar |
64 |
否 |
否 |
当前位置纬度 |
|
17 |
lease_application_limit_times |
int |
是 |
否 |
租赁申请限制次数 |
|
|
18 |
check_information_limit_times |
int |
是 |
否 |
检查车辆限制次数 |
|
|
19 |
create_time |
datetime |
是 |
否 |
创建时间 |
|
|
20 |
update_time |
timestamp |
是 |
否 |
更新时间 |
表 4-31-vehicle_type(车辆类型)
|
编号 |
字段名 |
类型 |
长度 |
是否非空 |
是否主键 |
注释 |
|
1 |
vehicle_type_id |
int |
是 |
是 |
车辆类型ID |
|
|
2 |
vehicle_type |
varchar |
64 |
否 |
否 |
车辆类型 |
|
3 |
create_time |
datetime |
是 |
否 |
创建时间 |
|
|
4 |
update_time |
timestamp |
是 |
否 |
更新时间 |
第五章 天府自行车租赁微信小程序 详细设计与实现
天府自行车租赁微信小程序的详细设计与实现主要是根据前面的天府自行车租赁微信小程序的需求分析和天府自行车租赁微信小程序的总体设计来设计页面并实现业务逻辑。主要从天府自行车租赁微信小程序界面实现、业务逻辑实现这两部分进行介绍。
5.1前端首页模块
系统首页会展示个性化推荐的车辆信息,这些推荐基于用户的收藏历史,以提高用户粘性和满意度。同时,首页还会展示最新的新闻资讯,增加内容的丰富性和互动性。前台首页模块展示如下图所示。

图 5-1前台首页模块图
5.2用户注册模块
不是天府自行车租赁微信小程序中正式用户的是可以在线进行注册的,当填写上自己的账号+设置密码+确认密码+昵称+邮箱+手机号+身份+用户姓名+用户性别等信息后再点击“注册”按钮后将会先验证输入的有没有空数据,再次验证密码和确认密码是否是一样的,最后验证输入的账户名和数据库表中已经注册的账户名是否重复,只有都验证没问题后即可用户注册成功。其用户注册模块展示如下图所示。

图 5-2注册模块图
5.3登录模块
天府自行车租赁微信小程序中的前台上注册后的用户是可以通过自己的用户名+密码进行登录的,当用户输入完整的自己的用户名+密码信息并点击“登录”按钮后,将会首先验证输入的有没有空数据,再次验证输入的用户名+密码和数据库中当前保存的用户信息是否一致,只有在一致后将会登录成功并自动跳转到天府自行车租赁微信小程序的首页中,否则将会提示相应错误信息,登录模块如下图所示。

图 5-3登录模块图
5.4前端注册用户功能模块
5.4.1网站公告模块
网站公告:该区域会实时更新天府自行车租赁微信小程序的各类公告,用户还可以通过“关于我们”、“联系方式”等子板块了解网站更多信息,与客服取得联系,确保用户能够第一时间获取到关键信息模块如下图所示:

图 5-4网站公告模块图
5.4.2新闻资讯模块
新闻资讯:用户可以在首页的新闻资讯板块浏览热门文章,对于感兴趣的文章,可以点击点赞按钮表示支持,或者通过收藏功能将其保存至个人收藏夹,方便日后查阅。此外,用户还可以在文章下方发表评论,与其他用户交流看法,增强互动性。模块如下图所示。

图 5-5新闻资讯模块图
5.4.3车辆信息模块
车辆信息:在车辆信息板块,用户可以查看详细的车辆信息,包括名称、型号、类型、租赁价格等。对于心仪的车辆,用户还可以进行点赞和收藏操作。若决定租赁,可直接点击租赁申请按钮,进入租赁流程。在查看车辆详情时,用户还可以浏览其他用户的评论,获取更多参考信息。模块如下图所示。

图 5-6车辆信息模块图
5.4.4配件信息模块
配件信息:在车辆配件信息板块,用户可以查看详细的车辆配件信息,包括名称、型号、类型、租赁价格等。对于心仪的配件,用户同样可以进行点赞和收藏操作。若决定租赁,可直接点击租赁申请按钮,进入租赁流程。在查看配件详情时,用户还可以浏览其他用户的评论,获取更多参考信息。模块如下图所示。

图 5-7配件信息模块图
5.4.5我的模块
我的:在“我的”板块,用户可以查看和管理自己的基本信息,包括姓名、联系方式等。同时,该板块还提供了收藏、租赁申请、换车信息、还车信息、评价信息等功能的入口,方便用户随时查看和管理自己的租赁记录和评价。模块如下图所示。

图 5-8我的模块图
5.5后端管理员功能模块
5.5.1后台首页模块
后台首页:在后台首页,管理员可以直观地看到评价信息的统计概况,包括评价总数、好评率、差评率等关键数据,帮助管理员快速了解用户对系统的反馈情况。模块如下图所示。

图 5-9后台首页模块图
5.5.2系统用户模块
系统用户管理 :管理后台允许管理员执行用户相关的操作,包括查询特定用户的信息,重置密码或状态,删除用户账户,添加新用户以及查看和编辑用户的详细资料。流程图如下所示。

图 5-10系统用户流程图
系统用户模块如下图所示。

图 5-11系统用户模块图
5.5.3车辆信息管理模块
车辆信息管理 :管理员能够在此模块中查找特定车辆的信息,清除查询条件,删除不再使用的车辆记录,添加新的车辆记录,并且可以查看或编辑车辆的详细信息,同时还能查看用户对该车辆的评论。模块如下图所示。

图 5-12车辆信息管理模块图
5.5.4租赁申请管理模块
租赁申请管理 :此功能模块使管理员能够处理租赁申请,包括查询、删除申请记录,查看申请详情,处理客户的换车和还车请求,审核租赁申请的有效性,以及管理支付流程。模块如下图所示。

图 5-13租赁申请管理模块图
5.5.5换车信息管理模块
换车信息管理:允许管理员查找特定换车请求,清除查询条件,删除换车请求记录,并查看换车请求的详细情况,以便更好地管理和跟踪换车过程。模块如下图所示。

图 5-14换车信息管理模块图
5.5.6还车信息管理模块
还车信息管理:管理员可以使用该功能来查找特定还车信息,清除查询条件,删除还车记录,查看还车详情,允许用户提交还车后的评价,并审核这些评价以确保其符合标准。模块如下图所示。

图 5-15还车信息管理模块图
第六章 系统测试
6.1系统测试的目的
测试的主要目的是确保系统的功能和性能满足预期的需求,同时识别和修复潜在的缺陷。通过系统测试,可以验证各个功能模块的正确性和稳定性,确保系统在不同使用场景下的表现符合设计要求。测试目的包括确认系统功能的完整性、验证数据处理的准确性、评估系统的性能和安全性[10]。测试还可以提高用户满意度,保证用户在使用系统时获得流畅和可靠的体验。通过全面的测试,可以降低后期维护成本,减少系统上线后出现故障的风险,从而保障系统的长期稳定运行。
6.2测试方法
在本系统中,测试方法主要依赖于测试用例的设计与执行。测试用例是根据系统需求文档编写的,覆盖所有功能模块及其边界情况。每个测试用例包含输入数据、预期结果和实际结果的对比,以验证系统的功能是否按预期工作。
常见的测试用例包括功能测试用例、边界测试用例和异常测试用例。功能测试用例针对系统的各项功能进行验证;边界测试用例则侧重于输入数据的边界条件,验证系统在极端情况下是否能够稳定运行;异常测试用例则用于验证系统在处理错误输入或异常情况时的反应。本文选择功能测试用例进行系统测试。
在测试执行过程中,记录每个用例的执行结果,并根据实际结果与预期结果的对比,判断系统是否存在缺陷。通过系统化的测试用例执行,可以有效提高测试的覆盖率和效率,为系统的最终上线提供保障。
6.3测试用例
6.3.1用户登录功能测试
表6-1 用户登录功能测试表
|
用例名称 |
用户登录系统 |
|
目的 |
测试用户通过正确的用户名和密码可否登录功能 |
|
前提 |
未登录的情况下 |
|
测试流程 |
1) 进入登录页面 2) 输入正确的用户名和密码 |
|
预期结果 |
用户名和密码正确的时候,跳转到登录成功界面,反之则显示错误信息,提示重新输入 |
|
实际结果 |
实际结果与预期结果一致 |
6.3.2创建数据测试
在系统中,创建功能也是基础功能之一,因此创建功能的测试很有代表性。在此章节主要列举在创建时各种情况下系统结果的测试。由于系统涉及创建功能操作过多,因此将多处统称创建功能。
创建数据用例如表6-2 所示。
表6-2 创建数据测试用例
|
测试用例编号 |
YL_05 |
|
|
测试用例名称 |
系统使用者进行创建数据 |
|
|
测试用例描述 |
使用者输入要创建的数据 |
|
|
系统入口 |
浏览器 |
|
|
步骤 |
预期结果 |
实际结果 |
|
输入完整并且格式正确的数据 |
提示“创建成功”,并显示所有数据 |
预期结果 |
|
核心位置数据但非必要位置不输入数据 |
提示“创建成功”,并显示所有数据 |
预期结果 |
|
核心数据位置不输入数据 |
提示“创建失败” |
预期结果 |
6.3.3修改数据测试
在系统中,修改功能是系统主要实现功能,因此修改功能的测试很有代表性。在此章节主要列举在修改时各种情况下系统结果的测试。由于系统涉及修改功能操作过多,因此将多处数据表记录修改和状态修改统称修改功能。
修改数据用例如表6-3所示。
表6-3 修改数据测试用例
|
测试用例编号 |
YL_06 |
|
|
测试用例名称 |
系统使用者进行修改数据 |
|
|
测试用例描述 |
使用者对可修改的数据项进行修改 |
|
|
系统入口 |
浏览器 |
|
|
步骤 |
预期结果 |
实际结果 |
|
将现有数据修改成正确的数据 |
提示“修改成功”,并显示所有数据 |
预期结果 |
|
将现有数据修改成错误的数据 |
提示“修改失败” |
预期结果 |
6.3.4查询数据测试
在系统中,查询功能是使用系统使用最多也是最基础的功能,因此查询功能的测试很有代表性。在此章节主要列举在查询时各种情况下系统结果的测试。
查询数据用例如表6-4所示。
表6-4 查询数据测试用例
|
测试用例编号 |
YL_05 |
|
|
测试用例名称 |
系统使用者进行查询数据 |
|
|
测试用例描述 |
全部查询以及输入关键词查询 |
|
|
系统入口 |
浏览器 |
|
|
步骤 |
预期结果 |
实际结果 |
|
界面自动查询全部 |
显示对应所有记录 |
预期结果 |
|
输入已存在且能匹配成功的关键字 |
显示所查询到的数据 |
预期结果 |
|
输入不存在的关键字 |
显示数据界面为空 |
预期结果 |
6.4测试结果
在本次测试的过程主要针对所有功能下的添加操作,修改操作和删除操作,并以真实数据一一进行相关功能项目的输入,最终能够保证每个项目涉及的功能都能够正常运行,因此能够保证本次设计的,已实现的功能能够正常运行并且相关数据库的信息也同样保证正确。
结 论
经过本次系统测试,天府自行车租赁微信小程序的各项功能均得到了全面的验证。测试结果显示,系统在不同使用场景下均能稳定运行,功能和性能均达到了预期的设计要求。特别是在数据创建、数据修改以及数据查询等核心功能上,系统展现出了良好的稳定性和准确性。
在测试过程中,我们发现了少量潜在的缺陷,并及时进行了修复。这些修复工作进一步提升了系统的可靠性和用户体验。通过全面的测试用例执行,我们确保了系统的测试覆盖率达到了较高水平,为系统的最终上线提供了坚实的保障。
综上所述,本次系统测试取得了圆满成功。天府自行车租赁微信小程序的功能和性能均达到了预期目标,为系统的后续开发和维护奠定了坚实的基础。
参考文献
- 尹应荆.JAVA编程语言在计算机软件开发中的应用[J].石河子科技,2023,(05):45-47.
- 刘江涛,王亮亮,吴庆茹,等.基于B/S模式的铁路勘测设计案例信息化管理系统设计与实现[J].铁路计算机应用,2021,30(03):32-35.
- 张丹丹,李弘.基于B/S架构的办公管理系统设计与开发[J].铁路通信信号工程技术,2024,21(09):44-48+106.
- 王志亮,纪松波.基于SpringBoot的Web前端与数据库的接口设计[J].工业控制计算机,2023,36(03):51-53.
- 熊永平.基于SpringBoot框架应用开发技术的分析与研究[J].电脑知识与技术,2021,15(36):76-77.
- 张玮,廖若飞. 基于uni-App的小程序开发技术路线及系统研究 [J]. 无线互联科技, 2024, 21 (22): 41-44.
- 谢志妮. 基于uni-app的微信小程序关键技术运用 [J]. 电子技术与软件工程, 2021, (12): 32-33.
- 李艳杰.MySQL数据库下存储过程的综合运用研究[J].现代信息科技,2023,7(11):80-82+88.
- 周晓玉,崔文超.基于Web技术的数据库应用系统设计[J].信息与电脑(理论版),2023,35(09):189-191.
- 李俊萌.计算机软件测试技术与开发应用策略分析[J].信息记录材料,2023,24(03):50-52.
- Java Sunrise Coffee: Better Beans, and Better Coffee [J]. M2 Presswire, 2025,
- Salunke V S ,Ouda A . A Performance Benchmark for the PostgreSQL and MySQL Databases [J]. Future Internet, 2024, 16 (10): 382-382.
- Shao W ,Liu K . Design and Implementation of Online Ordering System Based on SpringBoot [J]. Journal of Big Data and Computing, 2024, 2 (3):
- 肖沅,张剑锋,余彦飞,等.互联网租赁自行车智慧管理平台评价[J].综合运输,2024,46(07):66-71.
- 韩军红,魏越,侯礼兴.公共自行车租赁点规模优化[J].山西建筑,2023,49(22):57-61
- 李子龙,鲍蓉,郑凌霄,等.一种基于用户需求的城市公共自行车租赁点布局及调度方法[P].江苏省:CN202110367714.6,2023-10-03.
- 邵卿,陈清化,王熙杰,等.基于公共自行车调度的系统布局规划模型研究[J].交通节能与环保,2022,18(03):42-47+53.
- 云婷,仝进.城市轨道交通站点互联网租赁自行车停放分级治理对策——北京实证分析[J].交通工程,2022,22(01):1-7+96.
- 申江龙.公共自行车加权有向网络建模与仿真[J].内蒙古公路与运输,2021,(06):53-59.
- 杨秀文.互联网租赁自行车停车管理研究[J].智能城市,2021,7(23):127-128.
致 谢
天府自行车租赁微信小程序设计与实现工作已结束,虽然过程中充满挑战,但内心充满自豪和满足。感谢大学四年间教导我的所有老师,他们的专业知识与人生智慧让我成长为能独立完成系统的学生。特别感谢指导老师,他耐心解答疑惑,引导我解决问题,提升自主解决能力。室友和同学们的宝贵建议和支持也让我取得长足进步。未来,我将继续努力追求卓越,不辜负所学所悟和老师期望。坚信坚定信念和不懈努力,未来定能取得更辉煌成就。期待更美好未来!
此外,天府自行车租赁微信小程序设计与实现不仅是技术挑战,挫折和困难是成长的垫脚石,让我更深入理解问题,精确找到解决方案。每次解决问题,都感到满足和自豪。
对于未来,我充满期待和信心。无论道路多崎岖,只要保持坚定信念,持续努力,定能取得更大成就。期待将知识和技能运用到实际中,为社会做出更大贡献。
最后,感谢所有帮助和支持我的人。你们的教诲、鼓励和支持让我有今天的成就。我会继续努力,不辜负期望,为实现更美好的未来而奋斗。
点赞+收藏+关注 →私信领取本源代码、数据库
更多推荐


所有评论(0)