MySQL Group Replication分布式一致性架构实战解析

作者:默语佬
专栏:数据库高可用架构实战
发布时间:2025年9月

引言

在现代分布式系统架构中,数据库的高可用性一直是架构师们面临的核心挑战。传统的主从复制虽然能够提供基础的故障转移能力,但在面对复杂的分布式场景时,往往暴露出数据一致性、脑裂风险、故障检测滞后等诸多问题。

MySQL Group Replication(MGR)作为MySQL官方推出的分布式数据库解决方案,基于成熟的Paxos分布式共识算法,为我们提供了一种全新的数据库集群架构思路。它不仅解决了传统复制的痛点,更在自动故障转移、数据强一致性、动态成员管理等方面展现出了显著的优势。

本文将从技术原理、架构设计、实战部署等多个维度,深入解析MySQL Group Replication的核心机制,并结合实际生产经验,为读者提供一份完整的MGR实战指南。

分布式数据库的演进之路

传统高可用方案的局限性

在探讨MGR之前,我们先回顾一下传统数据库高可用方案的演进历程:

在这里插入图片描述

传统方案的核心痛点

  • 数据一致性风险:异步复制可能导致数据丢失
  • 故障检测滞后:依赖外部监控系统进行故障检测
  • 脑裂问题:网络分区可能导致多个主节点并存
  • 运维复杂度高:需要手动进行故障转移和数据恢复

MGR的核心价值主张

MySQL Group Replication通过引入分布式共识算法,从根本上解决了传统复制的这些问题:

在这里插入图片描述

MGR技术架构深度解析

分布式共识算法原理

MGR的核心是基于Paxos算法的分布式共识机制。与传统的主从复制不同,MGR中的每个节点都参与到事务的决策过程中:

在这里插入图片描述

关键技术点解析

  1. Write Set机制:MGR将事务的修改内容抽象为Write Set,包含唯一标识符和变更数据,实现了高效的冲突检测。

  2. 原子广播:基于Paxos的原子广播确保所有节点要么全部接收消息,要么全部不接收,避免了数据不一致。

  3. 冲突解决策略:当多个事务修改同一行数据时,采用"先提交者获胜"的策略,后提交的事务将被回滚。

复制模式对比分析

让我们深入对比三种复制模式的技术特征:

在这里插入图片描述

MGR部署模式实战指南

单主模式(Single-Primary Mode)

单主模式是MGR最常用的部署模式,在这种模式下,只有一个节点承担写入角色,其他节点作为只读副本:

在这里插入图片描述

单主模式的技术优势

  • 简化冲突处理:只有一个写入点,避免了复杂的冲突检测
  • DDL操作友好:结构变更操作更加安全可靠
  • 运维成本较低:管理复杂度相对较低

主节点选举机制

MGR的主节点选举采用多因素决策算法:

在这里插入图片描述

多主模式(Multi-Primary Mode)

多主模式允许所有节点同时处理写入请求,适合分布式应用场景:

在这里插入图片描述

多主模式的限制与注意事项

  1. 隔离级别限制:不支持SERIALIZABLE隔离级别
  2. 外键约束限制:带有外键约束的表可能导致事务失败
  3. DDL操作限制:需要在同一节点执行DDL和相关DML操作
  4. 版本一致性要求:所有节点必须运行相同的MySQL版本

故障检测与自动恢复机制

分布式故障检测原理

MGR实现了基于心跳机制的分布式故障检测:

在这里插入图片描述

故障检测的关键参数

  • 心跳间隔:5秒内无响应标记为可疑
  • 驱逐超时:10秒后开始驱逐流程
  • 多数派原则:需要大多数节点同意才能驱逐

容错能力分析

基于Paxos算法的MGR具有明确的容错能力边界:

在这里插入图片描述

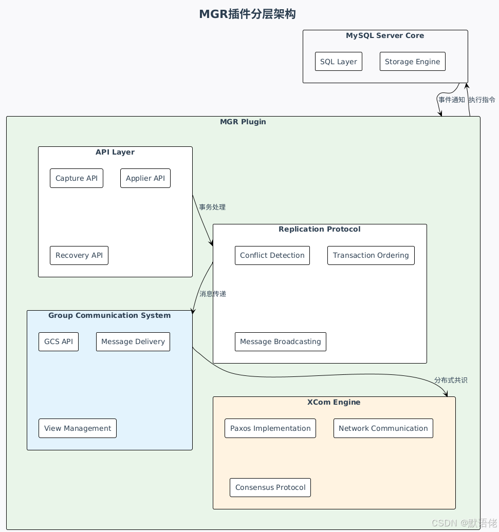
MGR插件架构深度剖析

分层架构设计

MGR采用了清晰的分层架构设计,每层都有明确的职责分工:

在这里插入图片描述

各层职责详解

  1. API层

    • Capture API:捕获事务执行上下文
    • Applier API:应用远程事务到本地
    • Recovery API:管理新节点的数据恢复过程
  2. 复制协议层

    • 冲突检测:基于Write Set的冲突识别
    • 事务排序:确保全局事务执行顺序
    • 消息广播:实现原子消息传播
  3. 组通信系统

    • GCS API:高级抽象接口
    • 消息传递:可靠消息传输保证
    • 视图管理:维护集群成员视图
  4. XCom引擎

    • Paxos实现:分布式共识算法核心
    • 网络通信:TCP/IP底层通信
    • 共识协议:多数派决策机制

组成员管理机制

MGR的组成员管理是一个动态过程,支持节点的热插拔:

在这里插入图片描述

性能优化与最佳实践

性能调优参数

MGR提供了丰富的性能调优参数,以下是关键参数的配置建议:

核心配置参数

-- 基础MGR配置
SET GLOBAL group_replication_group_name = "aaaaaaaa-bbbb-cccc-dddd-eeeeeeeeeeee";
SET GLOBAL group_replication_start_on_boot = OFF;
SET GLOBAL group_replication_local_address = "192.168.1.100:33061";
SET GLOBAL group_replication_group_seeds = "192.168.1.100:33061,192.168.1.101:33061,192.168.1.102:33061";

-- 性能优化参数
SET GLOBAL group_replication_compression_threshold = 1000000;  -- 压缩阈值
SET GLOBAL group_replication_communication_max_message_size = 10485760;  -- 最大消息大小
SET GLOBAL group_replication_transaction_size_limit = 150000000;  -- 事务大小限制

-- 故障检测参数
SET GLOBAL group_replication_member_expel_timeout = 5;  -- 驱逐超时
SET GLOBAL group_replication_unreachable_majority_timeout = 0;  -- 少数派超时

监控指标体系

建立完善的监控体系对MGR的稳定运行至关重要:

@startuml
!theme plain
skinparam backgroundColor #f8f9fa
skinparam defaultFontColor #2c3e50

title MGR监控指标体系

rectangle "集群健康监控" as health #e8f5e9 {
  - 节点在线状态
  - 集群成员视图
  - 主节点选举状态
}

rectangle "性能指标监控" as performance #e3f2fd {
  - 事务提交延迟
  - 冲突检测频率
  - 网络通信延迟
}

rectangle "资源使用监控" as resource #fff3e0 {
  - CPU使用率
  - 内存消耗
  - 网络带宽
}

rectangle "告警规则配置" as alerts #ffebee {
  - 节点故障告警
  - 性能阈值告警
  - 资源异常告警
}

@enduml

关键监控SQL

-- 查看集群状态
SELECT * FROM performance_schema.replication_group_members;

-- 查看事务冲突统计
SELECT * FROM performance_schema.replication_group_member_stats;

-- 查看连接状态
SELECT * FROM performance_schema.replication_connection_status;

生产环境部署实战

硬件资源规划

推荐硬件配置

组件 最小配置 推荐配置 高性能配置
CPU 4核心 8核心 16核心+
内存 8GB 32GB 64GB+
存储 SSD 200GB SSD 500GB NVMe 1TB+
网络 1Gbps 10Gbps 25Gbps+

网络架构设计

在这里插入图片描述

部署步骤详解

Step 1: 环境准备

# 安装MySQL 8.0
sudo apt-get update
sudo apt-get install mysql-server-8.0

# 创建MGR专用用户
mysql> CREATE USER 'repl'@'%' IDENTIFIED BY 'password';
mysql> GRANT REPLICATION SLAVE ON *.* TO 'repl'@'%';
mysql> GRANT CONNECTION_ADMIN ON *.* TO 'repl'@'%';
mysql> GRANT BACKUP_ADMIN ON *.* TO 'repl'@'%';
mysql> GRANT GROUP_REPLICATION_STREAM ON *.* TO 'repl'@'%';

Step 2: 配置文件设置

[mysqld]
# 基础配置
server-id=1
gtid_mode=ON
enforce_gtid_consistency=ON
binlog_format=ROW
log-bin=binlog
log-slave-updates=ON
binlog_checksum=NONE
slave_preserve_commit_order=ON

# MGR配置
plugin_load_add='group_replication.so'
group_replication_group_name="aaaaaaaa-bbbb-cccc-dddd-eeeeeeeeeeee"
group_replication_start_on_boot=off
group_replication_local_address="192.168.1.100:33061"
group_replication_group_seeds="192.168.1.100:33061,192.168.1.101:33061,192.168.1.102:33061"
group_replication_bootstrap_group=off

Step 3: 启动MGR集群

-- 在第一个节点上
SET GLOBAL group_replication_bootstrap_group=ON;
START GROUP_REPLICATION;
SET GLOBAL group_replication_bootstrap_group=OFF;

-- 在其他节点上
START GROUP_REPLICATION;

故障处理与运维实践

常见故障场景处理

场景1:单节点故障

@startuml
!theme plain
skinparam backgroundColor #f8f9fa
skinparam defaultFontColor #2c3e50

title 单节点故障处理流程

start

:检测到节点故障;
:其他节点协商驱逐;
:更新集群视图;

if (故障节点是主节点?) then (是)
  :自动选举新主节点;
  :应用重新连接;
else (否)
  :继续正常服务;
endif

:故障节点修复后重新加入;

stop

@enduml

场景2:网络分区处理

-- 检查集群状态
SELECT MEMBER_ID, MEMBER_HOST, MEMBER_PORT, MEMBER_STATE 
FROM performance_schema.replication_group_members;

-- 强制重新配置(谨慎使用)
SET GLOBAL group_replication_force_members = "192.168.1.100:33061,192.168.1.101:33061";

备份与恢复策略

全量备份脚本

#!/bin/bash
# MGR集群备份脚本

BACKUP_DIR="/backup/mysql/$(date +%Y%m%d)"
MYSQL_USER="backup_user"
MYSQL_PASS="backup_pass"

# 创建备份目录
mkdir -p $BACKUP_DIR

# 使用xtrabackup进行热备份
xtrabackup --backup \
  --user=$MYSQL_USER \
  --password=$MYSQL_PASS \
  --target-dir=$BACKUP_DIR \
  --compress \
  --compress-threads=4

echo "Backup completed: $BACKUP_DIR"

与传统方案的对比分析

技术指标对比

指标 传统主从 半同步复制 MGR
数据一致性 最终一致 强一致(单点) 强一致(分布式)
故障转移 手动 手动 自动
脑裂风险
性能损耗 0% 10-20% 20-30%
运维复杂度

适用场景分析

在这里插入图片描述

未来发展趋势与技术展望

MGR技术演进方向

  1. 性能优化

    • 并行复制优化
    • 网络通信压缩
    • 智能冲突预测
  2. 功能增强

    • 跨数据中心部署支持
    • 更灵活的一致性级别
    • 与云原生技术集成
  3. 运维简化

    • 自动化部署工具
    • 智能监控告警
    • 可视化管理界面

云原生时代的MGR

在这里插入图片描述

总结与建议

MySQL Group Replication作为MySQL官方的分布式解决方案,在数据一致性、自动故障转移、运维简化等方面都表现出色。它不仅解决了传统复制方案的痛点,更为企业构建现代化的数据库架构提供了强有力的支撑。

核心优势总结

  1. 技术先进性:基于Paxos算法的分布式共识机制
  2. 数据安全性:强一致性保证,零数据丢失
  3. 运维便利性:自动故障检测与恢复,减少人工干预
  4. 扩展灵活性:支持在线节点添加与删除

实施建议

  1. 渐进式迁移:建议从非核心业务开始试点
  2. 充分测试:在生产环境部署前进行全面的压力测试
  3. 监控先行:建立完善的监控体系是成功的关键
  4. 团队培训:确保运维团队掌握MGR的核心原理和操作

选择决策指南

在这里插入图片描述

在分布式数据库技术快速发展的今天,MySQL Group Replication为我们提供了一个成熟、可靠的企业级解决方案。随着技术的不断演进和生态的日趋完善,MGR必将在更多的企业级应用场景中发挥重要作用。


关于作者:默语佬,CSDN博主,专注于数据库架构设计与分布式系统实践。如果这篇文章对您有帮助,欢迎点赞、收藏和关注!

相关文章推荐

  • 《MySQL InnoDB存储引擎深度解析》
  • 《分布式数据库选型与架构设计》
  • 《Paxos算法原理与工程实践》

更多推荐