内容概览

1. 硬件需求评估 (第一章)

  • GPU内存计算核心公式及详细解释
  • 不同精度格式对显存的影响
  • 实际案例计算(Llama-7B)
  • KV Cache内存占用计算
  • 在线计算工具推荐

2. 部署框架详解 (第二章)

深入介绍了5个主流框架:

  • vLLM: 高性能推理引擎,PagedAttention核心技术
  • SGLang: 新一代框架,结构化输出,RadixAttention
  • FastChat: LMSYS全栈平台,分布式架构
  • 官方Transformers: 快速原型开发
  • ModelScope: 中文模型优化

每个框架都包含安装、配置、使用示例和最佳实践

3. OpenAI API标准 (第三章)

  • /v1/chat/completions/v1/completions端点详解
  • OpenAI Python SDK的base_url自动路径拼接机制
  • OpenAI风格API的生态价值
  • 无缝迁移示例代码

4. 模型权重下载 (第四章)

  • Hugging Face Hub: CLI和Python API方法
  • ModelScope: 中国本土化方案
  • Git LFS直接克隆
  • 镜像加速(HF-Mirror)
  • 缓存机制和文件结构

5. 生产环境部署 (第五章)

  • Docker容器化最佳实践
  • Kubernetes部署配置
  • Prometheus监控指标
  • 安全认证和速率限制
  • 负载均衡架构(含Nginx配置)

6. 故障排查 (第六章)

  • OOM问题解决
  • 模型加载优化
  • 延迟优化策略

7. 总结与最佳实践 (第七章)

  • 部署检查清单
  • 不同场景的框架选择建议
  • 成本优化策略

一、硬件需求评估与计算

1.1 硬件需求的核心指标

部署大语言模型时,硬件需求主要取决于以下几个关键因素:

模型参数量(Parameters)

  • 这是最直接影响硬件需求的因素
  • 常见规模:7B、13B、70B、175B等

精度格式(Precision)

  • FP32(全精度):每个参数占用4字节
  • FP16/BF16(半精度):每个参数占用2字节
  • INT8(8位量化):每个参数占用1字节
  • INT4(4位量化):每个参数占用0.5字节

推理批次大小(Batch Size)

  • 影响吞吐量和显存占用
  • 需要在延迟和吞吐量之间权衡

序列长度(Sequence Length)

  • 上下文窗口的大小(如2K、4K、8K、32K tokens)
  • 更长的序列需要更多显存来存储KV Cache

1.2 显存需求计算公式

基础模型加载显存需求
模型权重显存 = 参数量 × 每参数字节数

示例计算:

模型规模

FP32

FP16/BF16

INT8

INT4

7B

28 GB

14 GB

7 GB

3.5 GB

13B

52 GB

26 GB

13 GB

6.5 GB

70B

280 GB

140 GB

70 GB

35 GB

175B

700 GB

350 GB

175 GB

87.5 GB

KV Cache显存需求

KV Cache是Transformer架构中用于存储注意力机制中间结果的缓存,其大小计算公式为:

KV Cache显存 = 2 × 批次大小 × 序列长度 × 层数 × 隐藏层维度 × 每参数字节数

以Llama-2-7B为例:

  • 层数:32
  • 隐藏层维度:4096
  • 序列长度:4096 tokens
  • 批次大小:1
  • 精度:FP16(2字节)
KV Cache = 2 × 1 × 4096 × 32 × 4096 × 2 bytes
         = 2,147,483,648 bytes
         ≈ 2 GB
总显存需求估算
总显存需求 = 模型权重 + KV Cache + 激活值 + 梯度(训练时) + 优化器状态(训练时) + 开销

对于推理场景,通常需要预留20-30%的额外显存作为操作缓冲。

推理显存估算公式:

推理显存 ≈ (模型权重 + KV Cache) × 1.2~1.3

1.3 硬件查询资源

官方文档和技术规格
  1. Hugging Face Model Cards
  1. Papers with Code
  1. GPU规格对比
在线工具

模型显存计算器:https://app.linpp2009.com/zh/llm-gpu-memory-calculator

通过输入模型、计算精度、上下文长度、并发数即可得到所需显存。

1.4 常见模型的硬件需求参考

模型

参数量

FP16最小显存

推荐GPU

备注

Llama-2-7B

7B

~16 GB

RTX 4090, A5000

单卡可部署

Llama-2-13B

13B

~28 GB

A100-40GB

单卡可部署

Llama-2-70B

70B

~140 GB

2×A100-80GB

需要多卡

Mistral-7B

7B

~16 GB

RTX 4090, A5000

单卡可部署

Mixtral-8x7B

47B

~94 GB

2×A100-80GB

MoE架构

GPT-3

175B

~350 GB

4×A100-80GB

需要多卡

Qwen-7B

7B

~16 GB

RTX 4090, A5000

单卡可部署

ChatGLM3-6B

6B

~13 GB

RTX 3090, A5000

单卡可部署

注意:

  • 以上数据基于FP16精度和基本推理配置
  • 实际需求会根据批次大小、序列长度和并发请求数波动
  • 量化(INT8/INT4)可以显著降低显存需求,但可能轻微影响模型性能

二、主流部署框架详解

2.1 部署框架概览

大模型部署框架在过去几年快速发展,每个框架都有其特定的优势和适用场景:

2.2 Transformers原生部署

2.2.1 基本概念

Hugging Face的Transformers库是最广泛使用的LLM开发工具,提供了统一的接口来加载和使用各种预训练模型。

2.2.2 Tokenizer的深入理解

在Transformer架构中,tokenizer的作用远不止简单的文本切分:

Tokenizer的核心功能:

  1. 文本标准化(Normalization)
    • 统一字符编码(Unicode规范化)
    • 大小写转换
    • 重音符号处理
  1. 预分词(Pre-tokenization)
    • 将文本分割成词或字符
    • 处理空格和标点符号
  1. 分词算法(Tokenization)
    • BPE (Byte Pair Encoding):用于GPT系列
    • WordPiece:用于BERT
    • SentencePiece:用于T5、Llama
    • Unigram:用于部分多语言模型
  1. 后处理(Post-processing)
    • 添加特殊标记([CLS]、[SEP]、、等)
    • 生成attention mask
    • 生成token type IDs
  1. 编码映射
    • 将tokens转换为model input IDs
    • 维护词汇表(vocabulary)

与GPT-3的tiktoken对比:

特性

tiktoken (OpenAI)

Transformers Tokenizer

设计目的

API调用计费、速度优化

模型训练和推理的完整流程

功能范围

单纯编码解码

完整的预处理pipeline

特殊标记

有限支持

完整支持模型所需的所有标记

配置灵活性

固定模式

高度可配置

2.2.3 基本部署代码
from transformers import AutoModelForCausalLM, AutoTokenizer
import torch

# 加载模型和tokenizer
model_path = "meta-llama/Llama-2-7b-chat-hf"  # 或本地路径
tokenizer = AutoTokenizer.from_pretrained(model_path)
model = AutoModelForCausalLM.from_pretrained(
    model_path,
    torch_dtype=torch.float16,  # 使用半精度节省显存
    device_map="auto",  # 自动分配设备
    trust_remote_code=True  # 某些模型需要
)

# 推理
def generate_response(prompt: str, max_new_tokens: int = 512):
    # Tokenization
    inputs = tokenizer(prompt, return_tensors="pt").to(model.device)
    
    # Generation
    outputs = model.generate(
        **inputs,
        max_new_tokens=max_new_tokens,
        temperature=0.7,
        top_p=0.9,
        do_sample=True,
        repetition_penalty=1.1
    )
    
    # Decode
    response = tokenizer.decode(outputs[0], skip_special_tokens=True)
    return response

# 使用示例
prompt = "What is artificial intelligence?"
response = generate_response(prompt)
print(response)
2.2.4 优缺点分析

优点:

  • 易于上手,文档完善
  • 支持最广泛的模型
  • 社区活跃,问题解决快
  • 适合研究和原型开发

缺点:

  • 推理性能较低
  • 不支持高级优化(如PagedAttention)
  • 并发处理能力有限
  • 显存利用率不高

2.3 vLLM:高性能推理引擎

2.3.1 核心技术

vLLM是UC Berkeley开发的高性能LLM推理引擎,其核心创新是PagedAttention算法:

PagedAttention工作原理:

传统的KV Cache管理方式类似于操作系统的连续内存分配,容易产生内存碎片和浪费。PagedAttention借鉴了操作系统的虚拟内存和分页机制:

  1. 分块存储:将KV Cache分成固定大小的块(pages)
  2. 按需分配:只在需要时分配新的块
  3. 动态调整:支持不同序列长度共享物理块
  4. 高效复用:支持多个请求共享相同的KV Cache(如beam search)

性能提升:

  • 吞吐量提升:相比HuggingFace Text Generation Inference提升2-4倍
  • 显存利用率:提升到接近100%(传统方法仅20-40%)
  • 延迟优化:通过连续批处理(Continuous Batching)降低延迟
2.3.2 部署示例
# 安装vLLM
# pip install vllm

from vllm import LLM, SamplingParams

# 初始化模型
llm = LLM(
    model="meta-llama/Llama-2-7b-chat-hf",
    tensor_parallel_size=1,  # GPU数量
    dtype="float16",
    max_model_len=4096,  # 最大序列长度
    gpu_memory_utilization=0.9  # GPU显存利用率
)

# 设置采样参数
sampling_params = SamplingParams(
    temperature=0.7,
    top_p=0.9,
    max_tokens=512
)

# 批量推理
prompts = [
    "What is the capital of France?",
    "Explain quantum computing in simple terms.",
    "Write a Python function to calculate factorial."
]

outputs = llm.generate(prompts, sampling_params)

for output in outputs:
    print(f"Prompt: {output.prompt}")
    print(f"Generated: {output.outputs[0].text}")
    print("-" * 50)
2.3.3 OpenAI兼容API服务

vLLM提供了OpenAI兼容的API服务器:

# 启动vLLM服务器
python -m vllm.entrypoints.openai.api_server \
    --model meta-llama/Llama-2-7b-chat-hf \
    --host 0.0.0.0 \
    --port 8000 \
    --tensor-parallel-size 1

客户端调用:

from openai import OpenAI

# 连接到vLLM服务器
client = OpenAI(
    api_key="EMPTY",  # vLLM不需要API key
    base_url="http://localhost:8000/v1"
)

# 使用标准OpenAI接口
response = client.chat.completions.create(
    model="meta-llama/Llama-2-7b-chat-hf",
    messages=[
        {"role": "system", "content": "You are a helpful assistant."},
        {"role": "user", "content": "What is machine learning?"}
    ],
    temperature=0.7,
    max_tokens=512
)

print(response.choices[0].message.content)

2.4 SGLang:高效的结构化生成

2.4.1 核心特性

SGLang(Structured Generation Language)是由LMSYS团队开发的框架,专注于:

  1. RadixAttention:更高效的KV Cache共享机制
  2. 结构化生成:支持JSON、正则表达式等约束生成
  3. 高级控制流:支持条件分支、循环等编程结构

RadixAttention vs PagedAttention:

特性

PagedAttention (vLLM)

RadixAttention (SGLang)

Cache管理

基于分页

基于前缀树(Radix Tree)

共享粒度

固定大小的页

可变长度的前缀

适用场景

通用推理

有大量公共前缀的场景

典型应用

一般对话

Few-shot learning、RAG

2.4.2 部署代码
import sglang as sgl

# 初始化runtime
runtime = sgl.Runtime(
    model_path="meta-llama/Llama-2-7b-chat-hf",
    tp_size=1
)

# 定义结构化生成函数
@sgl.function
def multi_turn_qa(s, questions):
    s += sgl.system("You are a helpful assistant.")
    
    for q in questions:
        s += sgl.user(q)
        s += sgl.assistant(sgl.gen("answer", max_tokens=256))

# 执行
state = multi_turn_qa.run(
    questions=[
        "What is Python?",
        "How is it different from Java?",
        "Give me a code example."
    ],
    runtime=runtime
)

# 输出结果
for i, answer in enumerate(state["answer"]):
    print(f"Answer {i+1}: {answer}")
2.4.3 约束生成示例
@sgl.function
def extract_json(s, text):
    s += sgl.user(f"Extract structured information from: {text}")
    s += sgl.assistant(sgl.gen(
        "json_output",
        max_tokens=512,
        regex=r'\{[^\}]*\}'  # JSON格式约束
    ))

# 使用
state = extract_json.run(
    text="John Doe, 30 years old, lives in New York, works as a software engineer.",
    runtime=runtime
)

2.5 FastChat:集成式聊天机器人解决方案

2.5.1 架构设计

FastChat由LMSYS团队开发,提供完整的聊天机器人部署方案:

2.5.2 部署步骤
# 1. 安装FastChat
pip install "fschat[model_worker,webui]"

# 2. 启动Controller(负责协调)
python -m fastchat.serve.controller --host 0.0.0.0 --port 21001

# 3. 启动Model Worker(加载模型)
python -m fastchat.serve.model_worker \
    --model-path meta-llama/Llama-2-7b-chat-hf \
    --controller http://localhost:21001 \
    --worker-address http://localhost:31000 \
    --host 0.0.0.0 \
    --port 31000

# 4. 启动OpenAI API服务器
python -m fastchat.serve.openai_api_server \
    --controller-address http://localhost:21001 \
    --host 0.0.0.0 \
    --port 8000

# 5. 启动Web UI(可选)
python -m fastchat.serve.gradio_web_server \
    --controller http://localhost:21001 \
    --port 7860
2.5.3 多模型部署

FastChat支持同时部署多个模型:

# Worker 1: Llama-2-7B
python -m fastchat.serve.model_worker \
    --model-path meta-llama/Llama-2-7b-chat-hf \
    --controller http://localhost:21001 \
    --worker-address http://localhost:31000 \
    --port 31000

# Worker 2: Vicuna-13B
python -m fastchat.serve.model_worker \
    --model-path lmsys/vicuna-13b-v1.5 \
    --controller http://localhost:21001 \
    --worker-address http://localhost:31001 \
    --port 31001

2.6 ModelScope:阿里云开源平台

2.6.1 平台特点

ModelScope是阿里云推出的模型托管和部署平台,特别适合中文模型:

  • 集成大量中文优化模型(Qwen、ChatGLM、Baichuan等)
  • 提供模型微调和评估工具
  • 支持一键部署到云端
  • 国内访问速度快
2.6.2 使用示例
# 安装
pip install modelscope

from modelscope import AutoModelForCausalLM, AutoTokenizer
from modelscope import snapshot_download

# 方法1:直接加载
model_dir = "qwen/Qwen-7B-Chat"
tokenizer = AutoTokenizer.from_pretrained(model_dir, trust_remote_code=True)
model = AutoModelForCausalLM.from_pretrained(
    model_dir,
    device_map="auto",
    trust_remote_code=True
)

# 方法2:先下载再加载
model_dir = snapshot_download("qwen/Qwen-7B-Chat", cache_dir="./models")
tokenizer = AutoTokenizer.from_pretrained(model_dir, trust_remote_code=True)
model = AutoModelForCausalLM.from_pretrained(model_dir, device_map="auto")

# 推理
response, history = model.chat(
    tokenizer,
    "你好,请介绍一下人工智能",
    history=None
)
print(response)

2.7 框架对比与选择

框架

适用场景

性能

易用性

生态

Transformers

研究、原型开发

⭐⭐⭐

⭐⭐⭐⭐⭐

⭐⭐⭐⭐⭐

vLLM

生产环境、高吞吐

⭐⭐⭐⭐⭐

⭐⭐⭐⭐

⭐⭐⭐⭐

SGLang

结构化生成、RAG

⭐⭐⭐⭐⭐

⭐⭐⭐

⭐⭐⭐

FastChat

聊天机器人、多模型

⭐⭐⭐⭐

⭐⭐⭐⭐⭐

⭐⭐⭐⭐

ModelScope

中文模型、快速部署

⭐⭐⭐⭐

⭐⭐⭐⭐⭐

⭐⭐⭐⭐

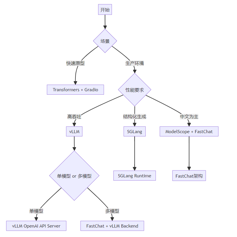
选择建议:

  1. 快速原型:Transformers + Gradio
  2. 生产部署(英文为主):vLLM + OpenAI API
  3. 结构化输出需求:SGLang
  4. 中文应用:ModelScope + FastChat
  5. 多模型服务:FastChat + vLLM backend

三、OpenAI API标准与兼容性

3.1 OpenAI API的标准路径

OpenAI定义的API端点已成为业界事实标准。理解这些端点对于构建兼容的服务至关重要。

3.1.1 核心端点

Chat Completions(主要端点)

POST https://api.openai.com/v1/chat/completions

这是最常用的端点,用于多轮对话:

{
  "model": "gpt-4",
  "messages": [
    {"role": "system", "content": "You are a helpful assistant."},
    {"role": "user", "content": "Hello!"}
  ],
  "temperature": 0.7,
  "max_tokens": 150
}

Completions(传统端点)

POST https://api.openai.com/v1/completions

用于单次文本补全,现已较少使用:

{
  "model": "gpt-3.5-turbo-instruct",
  "prompt": "Once upon a time",
  "max_tokens": 50
}

Embeddings(向量化端点)

POST https://api.openai.com/v1/embeddings

用于获取文本的向量表示:

{
  "model": "text-embedding-ada-002",
  "input": "The quick brown fox jumps over the lazy dog"
}

Models(模型列表)

GET https://api.openai.com/v1/models

列出所有可用模型。

3.1.2 完整的API URL结构
https://api.openai.com/v1/{endpoint}
         └─────┬─────┘  └┬┘ └───┬───┘
           Base URL    Version Endpoint

组成部分:

  1. Base URL: https://api.openai.com
  2. API Version: /v1 - 当前版本号
  3. Endpoint: 具体的功能路径

3.2 OpenAI Python SDK的路径处理

3.2.1 SDK的自动拼接机制

OpenAI Python SDK(version 1.0+)内部自动处理路径拼接:

from openai import OpenAI

# 初始化客户端
client = OpenAI(
    api_key="sk-...",
    base_url="https://api.openai.com/v1"  # 可选,默认就是这个
)

# SDK内部会自动拼接完整路径
# client.chat.completions.create() 
# -> POST https://api.openai.com/v1/chat/completions
response = client.chat.completions.create(
    model="gpt-4",
    messages=[{"role": "user", "content": "Hello"}]
)
3.2.2 自定义Base URL

对于自部署的模型服务(如vLLM、FastChat),可以修改base_url:

# 连接到本地vLLM服务
client = OpenAI(
    api_key="EMPTY",  # 本地服务通常不需要key
    base_url="http://localhost:8000/v1"  # 自定义base URL
)

# SDK会将端点拼接到自定义base URL后面
# -> POST http://localhost:8000/v1/chat/completions
response = client.chat.completions.create(
    model="meta-llama/Llama-2-7b-chat-hf",
    messages=[{"role": "user", "content": "Hello"}]
)
3.2.3 SDK源码解析

OpenAI SDK内部的路径构建逻辑(简化版):

class OpenAI:
    def __init__(self, api_key, base_url="https://api.openai.com/v1"):
        self.api_key = api_key
        self.base_url = base_url.rstrip('/')  # 移除末尾斜杠
        
    def _build_url(self, endpoint):
        """构建完整URL"""
        # 确保endpoint以/开头
        if not endpoint.startswith('/'):
            endpoint = '/' + endpoint
            
        # 拼接base_url和endpoint
        return f"{self.base_url}{endpoint}"
    
    def _request(self, method, endpoint, **kwargs):
        """发送HTTP请求"""
        url = self._build_url(endpoint)
        headers = {
            "Authorization": f"Bearer {self.api_key}",
            "Content-Type": "application/json"
        }
        
        # 实际的HTTP请求
        response = requests.request(
            method=method,
            url=url,
            headers=headers,
            **kwargs
        )
        return response

3.3 OpenAI风格(OpenAI-Compatible)的意义

3.3.1 什么是OpenAI风格

"OpenAI-Compatible"或"OpenAI-Style API"是指遵循OpenAI API规范的接口设计,包括:

  1. 端点路径一致性
    • 使用相同的URL结构(/v1/chat/completions等)
  1. 请求格式一致性
    • 相同的JSON schema
    • 相同的参数命名和类型
  1. 响应格式一致性
    • 相同的返回结构
    • 相同的错误处理方式
  1. 认证方式一致性
    • Bearer token认证
    • API key管理
3.3.2 OpenAI风格的优势

1. 无缝迁移

使用OpenAI API的应用可以零代码或最小改动迁移到自部署模型:

# 原本使用OpenAI GPT-4
client = OpenAI(
    api_key="sk-...",
    base_url="https://api.openai.com/v1"
)

# 迁移到自部署的Llama-2(只需改base_url)
client = OpenAI(
    api_key="EMPTY",
    base_url="http://localhost:8000/v1"
)

# 其余代码完全不变
response = client.chat.completions.create(...)

2. 生态兼容

大量工具和框架支持OpenAI API,采用相同风格即可直接集成:

  • LangChain
  • LlamaIndex
  • AutoGPT
  • Semantic Kernel
  • Haystack

示例:LangChain集成

from langchain.chat_models import ChatOpenAI
from langchain.schema import HumanMessage

# 使用自部署模型
llm = ChatOpenAI(
    model_name="meta-llama/Llama-2-7b-chat-hf",
    openai_api_base="http://localhost:8000/v1",
    openai_api_key="EMPTY"
)

# 正常使用LangChain功能
response = llm([HumanMessage(content="Hello!")])

3. 统一的开发体验

团队可以使用相同的SDK和工具,降低学习成本:

# 统一的接口,不同的后端
def get_llm_client(backend="openai"):
    if backend == "openai":
        return OpenAI(
            api_key=os.getenv("OPENAI_API_KEY"),
            base_url="https://api.openai.com/v1"
        )
    elif backend == "vllm":
        return OpenAI(
            api_key="EMPTY",
            base_url="http://localhost:8000/v1"
        )
    elif backend == "azure":
        return OpenAI(
            api_key=os.getenv("AZURE_API_KEY"),
            base_url=f"https://{resource}.openai.azure.com/openai/deployments/{deployment}"
        )

# 使用时只需指定backend
client = get_llm_client(backend="vllm")
3.3.3 实现OpenAI兼容API

如果要为自己的模型实现OpenAI兼容接口,需要遵循以下规范:

基本框架(使用FastAPI)

from fastapi import FastAPI, HTTPException
from pydantic import BaseModel
from typing import List, Optional
import time
import uuid

app = FastAPI()

class Message(BaseModel):
    role: str
    content: str

class ChatCompletionRequest(BaseModel):
    model: str
    messages: List[Message]
    temperature: Optional[float] = 0.7
    max_tokens: Optional[int] = 512
    stream: Optional[bool] = False

class ChatCompletionResponse(BaseModel):
    id: str
    object: str = "chat.completion"
    created: int
    model: str
    choices: List[dict]
    usage: dict

@app.post("/v1/chat/completions")
async def chat_completions(request: ChatCompletionRequest):
    # 模型推理逻辑
    response_text = your_model_generate(
        request.messages,
        temperature=request.temperature,
        max_tokens=request.max_tokens
    )
    
    # 构建OpenAI格式响应
    return ChatCompletionResponse(
        id=f"chatcmpl-{uuid.uuid4().hex}",
        created=int(time.time()),
        model=request.model,
        choices=[{
            "index": 0,
            "message": {
                "role": "assistant",
                "content": response_text
            },
            "finish_reason": "stop"
        }],
        usage={
            "prompt_tokens": count_tokens(request.messages),
            "completion_tokens": count_tokens(response_text),
            "total_tokens": count_tokens(request.messages) + count_tokens(response_text)
        }
    )

@app.get("/v1/models")
async def list_models():
    return {
        "object": "list",
        "data": [
            {
                "id": "your-model-name",
                "object": "model",
                "created": int(time.time()),
                "owned_by": "organization"
            }
        ]
    }

3.4 流式响应(Streaming)

OpenAI API支持流式响应,这对于改善用户体验至关重要:

# 客户端启用streaming
response = client.chat.completions.create(
    model="gpt-4",
    messages=[{"role": "user", "content": "Write a story"}],
    stream=True  # 启用流式响应
)

# 逐token接收并显示
for chunk in response:
    if chunk.choices[0].delta.content is not None:
        print(chunk.choices[0].delta.content, end='', flush=True)

服务端实现(FastAPI + SSE)

from fastapi.responses import StreamingResponse
import json

@app.post("/v1/chat/completions")
async def chat_completions(request: ChatCompletionRequest):
    if request.stream:
        return StreamingResponse(
            stream_generator(request),
            media_type="text/event-stream"
        )
    else:
        # 非流式响应
        return normal_response(request)

async def stream_generator(request):
    """生成SSE格式的流式响应"""
    for token in model_generate_stream(request.messages):
        chunk = {
            "id": f"chatcmpl-{uuid.uuid4().hex}",
            "object": "chat.completion.chunk",
            "created": int(time.time()),
            "model": request.model,
            "choices": [{
                "index": 0,
                "delta": {"content": token},
                "finish_reason": None
            }]
        }
        yield f"data: {json.dumps(chunk)}\n\n"
    
    # 发送结束标记
    yield "data: [DONE]\n\n"

四、模型权重下载与管理

4.1 主要模型托管平台

4.1.1 Hugging Face Hub

特点:

  • 全球最大的开源模型社区
  • 模型数量最多,质量高
  • 支持Git LFS,便于版本管理
  • 提供模型卡片和详细文档

下载方式1:使用transformers

from transformers import AutoModelForCausalLM, AutoTokenizer

# 自动下载到默认缓存目录(~/.cache/huggingface/)
model = AutoModelForCausalLM.from_pretrained("meta-llama/Llama-2-7b-chat-hf")
tokenizer = AutoTokenizer.from_pretrained("meta-llama/Llama-2-7b-chat-hf")

# 指定缓存目录
model = AutoModelForCausalLM.from_pretrained(
    "meta-llama/Llama-2-7b-chat-hf",
    cache_dir="./models"
)

下载方式2:使用huggingface-cli

# 安装huggingface_hub
pip install huggingface_hub

# 登录(部分模型需要)
huggingface-cli login

# 下载整个模型仓库
huggingface-cli download meta-llama/Llama-2-7b-chat-hf \
    --local-dir ./models/llama-2-7b-chat \
    --local-dir-use-symlinks False

# 下载特定文件
huggingface-cli download meta-llama/Llama-2-7b-chat-hf \
    pytorch_model.bin \
    --local-dir ./models/llama-2-7b-chat

下载方式3:使用Git LFS

Git Large File Storage(Git LFS)是一种用于处理大文件的工具,在 Hugging Face 下载大模型时,通常需要安装 Git LFS,主要的原因是:Git 本身并不擅长处理大型文件,因为在 Git 中,每次我们提交一个文件,它的完整内容都会被保存在 Git 仓库的历史记录中。但对于非常大的文件,这种方式会导致仓库变得庞大而且低效。而 Git LFS, 就不会直接将它们的内容存储在仓库中。相反,它存储了一个轻量级的“指针”文件,它本身非常小,它包含了关于大型文件的信息(如其在服务器上的位置),但不包含文件的实际内容。当我们需要访问或下载这个大型文件时,Git LFS 会根据这个指针去下载真正的文件内容。

实际的大文件存储在一个单独的服务器上,而不是在 Git 仓库的历史记录中。所以如果不安装 Git LFS 而直接从 Hugging Face 或其他支持 LFS 的仓库下载大型文件,通常只会下载到一个包含指向实际文件的指针的小文件,而不是文件本身。安装完成后,需要初始化 Git LFS。这一步是必要的,因为它会设置一些必要的钩子。Git 钩子(hooks)是 Git 提供的一种强大的功能,允许在特定的重要动作(如提交、推送、合并等)发生时自动执行自定义脚本。这些钩子是在 Git 仓库的 .git/hooks 目录下的脚本,可以被配置为在特定的 Git 命令执行前后触发。钩子可以用于各种自动化任务,比如:

  1. 代码检查: 在提交之前自动运行代码质量检查或测试,如果检查失败,可以阻止提交。
  2. 自动化消息: 在提交或推送后发送通知或更新任务跟踪系统。
  3. 自动备份: 在推送到远程仓库之前自动备份仓库。
  4. 代码风格格式化: 自动格式化代码以符合团队的代码风格标准。
# 安装git-lfs这个工具
sudo apt-get install git-lfs

# 初始化 Git LFS
# 初始化git lfs,会设置一些在上传或下载大文件是必要的操作,如在提交之前检查是否有大文件被 Git 正常跟踪,而不是通过 Git LFS 跟踪,从而防止大文件意外地加入到 Git 仓库中。(pre-commit 钩子)或者在合并后,确保所有需要的 LFS 对象都被正确拉取(post-merge)等。
git lfs install

# 克隆模型仓库
git clone https://huggingface.co/meta-llama/Llama-2-7b-chat-hf

# 部分下载(只下载特定文件)
GIT_LFS_SKIP_SMUDGE=1 git clone https://huggingface.co/meta-llama/Llama-2-7b-chat-hf
cd Llama-2-7b-chat-hf
git lfs pull --include="*.bin,*.safetensors"

下载方式4:Python编程式下载

from huggingface_hub import snapshot_download, hf_hub_download

# 下载整个模型
snapshot_download(
    repo_id="meta-llama/Llama-2-7b-chat-hf",
    local_dir="./models/llama-2-7b-chat",
    local_dir_use_symlinks=False,
    resume_download=True  # 支持断点续传
)

# 下载单个文件
hf_hub_download(
    repo_id="meta-llama/Llama-2-7b-chat-hf",
    filename="pytorch_model.bin",
    local_dir="./models/llama-2-7b-chat"
)
4.1.2 ModelScope(魔搭社区)

特点:

  • 阿里云支持,国内访问快
  • 大量中文优化模型
  • 集成训练和部署工具

下载方式1:使用modelscope库

from modelscope import snapshot_download

# 下载完整模型
model_dir = snapshot_download(
    'qwen/Qwen-7B-Chat',
    cache_dir='./models',
    revision='v1.0.0'  # 指定版本
)

# 下载特定文件
from modelscope.hub.file_download import model_file_download

model_file_download(
    model_id='qwen/Qwen-7B-Chat',
    file_path='pytorch_model.bin',
    cache_dir='./models'
)

下载方式2:使用Git

# 安装Git LFS
git lfs install

# 克隆模型
git clone https://www.modelscope.cn/qwen/Qwen-7B-Chat.git

下载方式3:使用modelscope命令行工具

# 安装
pip install modelscope

# 下载模型
modelscope download --model qwen/Qwen-7B-Chat --local_dir ./models/qwen-7b
4.1.3 其他平台

Google Cloud Storage(部分开源模型)

# 使用gsutil
gsutil -m cp -r gs://bucket-name/model-path ./local-path

AWS S3

# 使用aws cli
aws s3 sync s3://bucket-name/model-path ./local-path

4.2 模型文件格式

4.2.1 常见格式对比

格式

文件扩展名

特点

适用场景

PyTorch

.bin, .pt

原生PyTorch格式

PyTorch模型训练和推理

SafeTensors

.safetensors

安全、快速加载

生产环境推荐

GGUF

.gguf

量化友好,CPU推理优化

llama.cpp等CPU推理

ONNX

.onnx

跨框架标准

多框架部署

TensorFlow

.h5, .pb

TensorFlow格式

TensorFlow生态

4.2.2 SafeTensors详解

SafeTensors是Hugging Face推出的新格式,具有以下优势:

安全性:

  • 不执行任意代码(PyTorch的pickle可能有安全风险)
  • 可以在不加载整个文件的情况下检查内容

性能:

  • 加载速度比PyTorch快2-3倍
  • 支持零拷贝加载(mmap)
  • 更小的内存峰值

兼容性:

# 转换PyTorch到SafeTensors
from safetensors.torch import save_file, load_file

# 保存
state_dict = model.state_dict()
save_file(state_dict, "model.safetensors")

# 加载
state_dict = load_file("model.safetensors")
model.load_state_dict(state_dict)

4.3 权重量化与压缩

4.3.1 量化类型

后训练量化(Post-Training Quantization, PTQ)

不需要重新训练,直接对权重进行量化:

from transformers import AutoModelForCausalLM, BitsAndBytesConfig

# 4-bit量化配置
bnb_config = BitsAndBytesConfig(
    load_in_4bit=True,
    bnb_4bit_quant_type="nf4",  # 使用NormalFloat4
    bnb_4bit_use_double_quant=True,  # 双重量化
    bnb_4bit_compute_dtype=torch.bfloat16
)

# 加载量化模型
model = AutoModelForCausalLM.from_pretrained(
    "meta-llama/Llama-2-7b-chat-hf",
    quantization_config=bnb_config,
    device_map="auto"
)

量化感知训练(Quantization-Aware Training, QAT)

在训练过程中模拟量化效果,获得更好的性能。

4.3.2 常用量化工具

GPTQ(Generative Pre-trained Transformer Quantization)

# 安装auto-gptq
pip install auto-gptq

# 使用预量化模型
from auto_gptq import AutoGPTQForCausalLM

model = AutoGPTQForCausalLM.from_quantized(
    "TheBloke/Llama-2-7B-Chat-GPTQ",
    device="cuda:0",
    use_triton=True
)

AWQ(Activation-aware Weight Quantization)

pip install autoawq

from awq import AutoAWQForCausalLM

model = AutoAWQForCausalLM.from_quantized(
    "TheBloke/Llama-2-7B-Chat-AWQ",
    fuse_layers=True
)
4.3.3 量化效果对比

量化方法

显存占用

推理速度

精度损失

适用场景

FP16

基准

基准

足够显存时

INT8

-50%

+20%

最小

平衡性能和资源

GPTQ 4-bit

-75%

+30%

很小

显存受限

AWQ 4-bit

-75%

+40%

很小

追求速度

NF4 (bitsandbytes)

-75%

+10%

很小

易用性优先

4.4 模型缓存管理

4.4.1 缓存目录结构

Hugging Face默认缓存结构:

~/.cache/huggingface/
├── hub/
│   ├── models--meta-llama--Llama-2-7b-chat-hf/
│   │   ├── blobs/
│   │   │   ├── 7c62c8d...  (实际模型文件)
│   │   │   └── abc123d...
│   │   ├── refs/
│   │   │   └── main
│   │   └── snapshots/
│   │       └── commit_hash/
│   │           ├── config.json -> ../../blobs/7c62c8d...
│   │           └── pytorch_model.bin -> ../../blobs/abc123d...
└── modules/
4.4.2 缓存清理
from huggingface_hub import scan_cache_dir

# 扫描缓存
cache_info = scan_cache_dir()

# 查看占用空间
print(f"Total size: {cache_info.size_on_disk_str}")
print(f"Number of repos: {len(cache_info.repos)}")

# 清理特定模型
delete_strategy = cache_info.delete_revisions(
    "meta-llama/Llama-2-7b-chat-hf@main"
)
delete_strategy.execute()

# 清理所有缓存
import shutil
shutil.rmtree("~/.cache/huggingface/hub")

4.5 离线部署策略

对于生产环境,推荐完全离线部署:

4.5.1 预下载清单
#!/bin/bash
# download_models.sh

# 设置代理(如果需要)
export HF_ENDPOINT=https://hf-mirror.com

# 下载模型列表
models=(
    "meta-llama/Llama-2-7b-chat-hf"
    "meta-llama/Llama-2-13b-chat-hf"
    "mistralai/Mistral-7B-Instruct-v0.2"
)

for model in "${models[@]}"; do
    echo "Downloading $model..."
    huggingface-cli download "$model" \
        --local-dir "./models/$(basename $model)" \
        --local-dir-use-symlinks False
done
4.5.2 离线加载
import os

# 禁用在线检查
os.environ["TRANSFORMERS_OFFLINE"] = "1"
os.environ["HF_DATASETS_OFFLINE"] = "1"

# 从本地路径加载
model = AutoModelForCausalLM.from_pretrained(
    "./models/Llama-2-7b-chat-hf",
    local_files_only=True  # 强制只使用本地文件
)

五、生产环境部署最佳实践

5.1 性能优化

5.1.1 批处理策略
# 动态批处理
from vllm import LLM, SamplingParams

llm = LLM(model="meta-llama/Llama-2-7b-chat-hf")

# vLLM会自动进行批处理优化
prompts = [f"Prompt {i}" for i in range(100)]
outputs = llm.generate(prompts, sampling_params)
5.1.2 多卡部署
# Tensor并行
llm = LLM(
    model="meta-llama/Llama-2-70b-chat-hf",
    tensor_parallel_size=4,  # 使用4张GPU
    dtype="float16"
)

# Pipeline并行(适合超大模型)
llm = LLM(
    model="meta-llama/Llama-2-70b-chat-hf",
    pipeline_parallel_size=2,
    tensor_parallel_size=2  # 共4张GPU
)

5.2 监控与日志

import time
from prometheus_client import Counter, Histogram, start_http_server

# Prometheus指标
request_count = Counter('llm_requests_total', 'Total requests')
request_duration = Histogram('llm_request_duration_seconds', 'Request duration')

@request_duration.time()
def generate_with_metrics(prompt):
    request_count.inc()
    start_time = time.time()
    
    response = model.generate(prompt)
    
    latency = time.time() - start_time
    print(f"Latency: {latency:.2f}s")
    
    return response

# 启动Prometheus endpoint
start_http_server(9090)

5.3 负载均衡与扩展

Nginx配置示例:

upstream llm_backend {
    least_conn;  # 最少连接数负载均衡
    server 127.0.0.1:8000 max_fails=3 fail_timeout=30s;
    server 127.0.0.1:8001 max_fails=3 fail_timeout=30s;
    server 127.0.0.1:8002 max_fails=3 fail_timeout=30s;
}

server {
    listen 80;
    
    location /v1/ {
        proxy_pass http://llm_backend;
        proxy_set_header Host $host;
        proxy_set_header X-Real-IP $remote_addr;
        proxy_connect_timeout 300s;
        proxy_send_timeout 300s;
        proxy_read_timeout 300s;
    }
}

5.4 安全性考虑

5.4.1 输入验证
import re
from fastapi import HTTPException

def validate_prompt(prompt: str) -> str:
    # 长度限制
    if len(prompt) > 8000:
        raise HTTPException(status_code=400, detail="Prompt too long")
    
    # 注入攻击检测
    dangerous_patterns = [
        r"<script>",
        r"javascript:",
        r"eval\(",
    ]
    
    for pattern in dangerous_patterns:
        if re.search(pattern, prompt, re.IGNORECASE):
            raise HTTPException(status_code=400, detail="Invalid prompt")
    
    return prompt
5.4.2 速率限制
from slowapi import Limiter
from slowapi.util import get_remote_address

limiter = Limiter(key_func=get_remote_address)

@app.post("/v1/chat/completions")
@limiter.limit("10/minute")  # 每分钟10次
async def chat_completions(request: Request, body: ChatRequest):
    # 处理逻辑
    pass

六、故障排查与常见问题

6.1 显存溢出(OOM)

症状:

RuntimeError: CUDA out of memory

解决方案:

  1. 降低批次大小
  2. 使用量化(INT8/INT4)
  3. 减少最大序列长度
  4. 启用梯度检查点(训练时)
  5. 使用多卡分布式

6.2 加载速度慢

优化方法:

  1. 使用SafeTensors格式
  2. 使用本地SSD存储
  3. 启用模型预加载
  4. 使用mmap加载
model = AutoModelForCausalLM.from_pretrained(
    model_path,
    device_map="auto",
    torch_dtype=torch.float16,
    low_cpu_mem_usage=True  # 降低CPU内存占用
)

6.3 推理延迟高

诊断步骤:

  1. 检查GPU利用率(nvidia-smi
  2. 分析瓶颈(计算 vs 内存带宽)
  3. 优化KV Cache管理
  4. 考虑使用更高效的推理引擎(vLLM/TensorRT-LLM)

七、总结与展望

7.1 部署框架选择决策树

7.2 未来趋势

  1. 模型压缩技术
    • 更高效的量化算法
    • 知识蒸馏和剪枝
    • 混合精度训练
  1. 推理优化
    • Flash Attention 3
    • Speculative Decoding
    • Multi-Query Attention (MQA)
  1. 部署标准化
    • OpenAI API成为事实标准
    • ONNX Runtime对LLM的优化
    • 跨平台统一部署方案
  1. 边缘部署
    • 量化模型在移动设备运行
    • WebAssembly支持
    • 端云协同推理

参考文献

  1. vLLM: Easy, Fast, and Cheap LLM Serving
  1. Hugging Face Transformers Documentation
  1. OpenAI API Reference
  1. FastChat: An Open Platform for Training, Serving, and Evaluating LLM
  1. SGLang: Efficient Execution of Structured Language Model Programs
  1. ModelScope Documentation
  1. SafeTensors: Simple, Safe Way to Store and Distribute Tensors
  1. GPTQ: Accurate Post-Training Quantization for Generative Pre-trained Transformers
  1. AWQ: Activation-aware Weight Quantization for LLM Compression
  1. LLM Inference Performance Engineering
  1. Papers with Code: Language Models
  1. Llama 2: Open Foundation and Fine-Tuned Chat Models

Logo

更多推荐