
简介
该用户还未填写简介
擅长的技术栈
可提供的服务
暂无可提供的服务
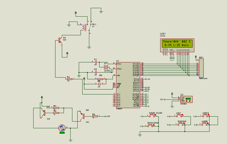
初始化→循环初始化:OLED、超声波、按键、LED、蜂鸣器循环:读距离→显示→按键扫描→报警控制代码开源地址(KEIL工程):可以去GitHub搜“STM32-Ultrasonic-Alarm”(没放图,但代码注释清晰)学习收获理解了I2C/OLED通信、超声波测距原理按键消抖、阈值调节的逻辑设计仿真中快速验证硬件逻辑,避免直接焊电路板踩坑后续可以扩展:加串口打印调试信息、手机APP显示数据、甚至

企业级基于stm32的BMS电池管理系统源代码-带u基于stm32的BMS电池管理系统源代码-带ucos操作系统,代码整齐规范,企业级别在现代电子设备尤其是电动汽车、储能系统等领域,BMS(电池管理系统)扮演着至关重要的角色。今天咱们就来深入聊聊基于STM32且搭载uC/OS操作系统的企业级BMS电池管理系统源代码。

水下巡检竞赛代码,树莓派控制飞控stm32ros无线控制水下机器人控制水下机器人,只是实现巡检的功能,可以让你快速上手了解mvlink协议,前提得是pixhawk和树莓派,飞控树莓派,是针对巡检的代码,阈值纠偏 中心点纠偏,pix2.4.8 树莓派4b最近参与水下巡检竞赛,研究了基于树莓派 4B 和 Pixhawk(版本 2.4.8)实现水下机器人巡检功能的代码,这里和大家分享下我的经验,希望能帮

提供的原理图满足二次开发的需求,它把控制输入输出口全部详细列出。这对于想要对这个VCU方案进行二次开发的朋友来说,就像是拿到了一份宝藏地图。每一个接口的功能、连接关系都一目了然。微处理器/微控制器/单片机新能源汽车 电动汽车整车控制器 VCU含canbootloader 基于飞思卡尔MC9S12XEP100整车控制器 VCU方案1:C源文件,底层驱动+控制策略2:程序变量表格,Execl文件;ca

整个系统最魔性的地方在于,当温度接近设定值时,能听到电机发出类似哮喘病人的转速波动声——这是PID参数没调好的典型症状,不过对于炒菜这种不需要精确控温的场景,反而成就了"人工翻炒"的玄学效果。单片机处理,判断当前温度值高低,温度高了,电机转速快点,加热电阻停止工作,防止菜品糊了;单片机处理,判断当前温度值高低,温度高了,电机转速快点,加热电阻停止工作,防止菜品糊了;本设计的核心传感器就是温度传感器

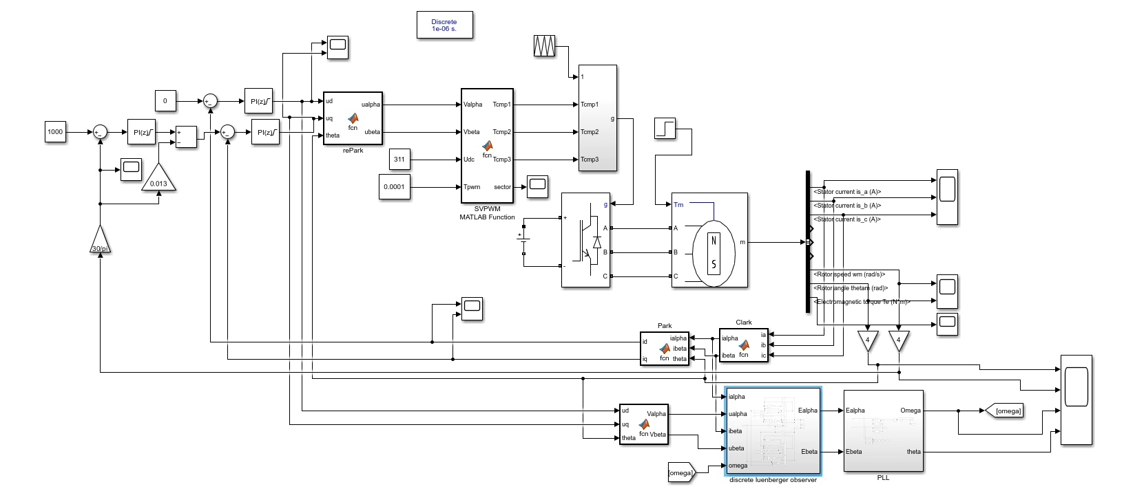
仿真模型中, 电流环使用论文中的无模型预测控制,转速环使用自抗扰控制(二阶 ESO 和三阶 ESO)与 PI 控制器对比。仿真模型中, 电流环使用论文中的无模型预测控制,转速环使用自抗扰控制(二阶 ESO 和三阶 ESO)与 PI 控制器对比。使用离散化模型,转速的得到使用电机角度进行微分得到,ESO 和电压指令大多数模块都是使用函数,使用自抗扰控制参数整定。使用离散化模型,转速的得到使用电机角度

总体来说,这个1-148的带GUI的MATLAB轮轨接触几何计算程序,真的是入门铁路工程/车辆工程学生的福音,不用啃复杂的几何方程,不用自己写代码拟合残差点(哦不对残差点还是要自己拼,但是程序能实时看拼的好不好,这点也很重要),结果还能直接导出插论文里,调得通能用,昨天玩了一下午,真的太香了。不过这个程序也有个小缺点,就是硬抓的“接触候选区”是1mm垂向内的轨头,要是碰上个磨耗特别严重的轨头,轨头

总体来说,这个1-148的带GUI的MATLAB轮轨接触几何计算程序,真的是入门铁路工程/车辆工程学生的福音,不用啃复杂的几何方程,不用自己写代码拟合残差点(哦不对残差点还是要自己拼,但是程序能实时看拼的好不好,这点也很重要),结果还能直接导出插论文里,调得通能用,昨天玩了一下午,真的太香了。不过这个程序也有个小缺点,就是硬抓的“接触候选区”是1mm垂向内的轨头,要是碰上个磨耗特别严重的轨头,轨头

在岩石力学数值试验中,基于“矿物颗粒真实分布”的 Grain-Based Model(GBM)能够再现非均质岩石的宏-微观破裂行为。本代码套件以 PFC 6.0 为平台,实现“四矿物(石英、钾长石、斜长石、云母)”二维 GBM 试样的全自动建模、胶结参数赋值、界面弱化、单轴加载及实时破裂追踪。通过“两步颗粒法”兼顾了计算效率与几何保真,结合差异化接触本构与实时 DFN 追踪,可在不暴露核心参数的前

在岩石力学数值试验中,基于“矿物颗粒真实分布”的 Grain-Based Model(GBM)能够再现非均质岩石的宏-微观破裂行为。本代码套件以 PFC 6.0 为平台,实现“四矿物(石英、钾长石、斜长石、云母)”二维 GBM 试样的全自动建模、胶结参数赋值、界面弱化、单轴加载及实时破裂追踪。通过“两步颗粒法”兼顾了计算效率与几何保真,结合差异化接触本构与实时 DFN 追踪,可在不暴露核心参数的前








