
简介
该用户还未填写简介
擅长的技术栈
可提供的服务
暂无可提供的服务
CrM控制是指Boost电路中的电感电流处于临界导通状态,这种状态下二极管电流是自然过零关断的,所以没有反向恢复问题,但在实现同等输出功率的情况下,CrM的电感电流峰值必然大于CCM,这不利于电感设计。虽然PFC的主业是把AC输入电流整理好,但由于PFC电路通常是基于Boost结构的,它还能顺便把宽范围的输入电压提高到一个固定的值(通常是400V左右),这就刚好弥补了LLC的弱点。这样在市电输入范

1.1.关于 DragonHDDragonHD 提供一种无需下载固件,即可快速对硬件进行检测、诊断的工具手段。支持 1 拖 8,多平台 通用,PCBA 裸板通过 USB 连接 PC 进入测试,每台设备可单独输出 log,定位为诊断、连通性测试、稳定 性测试工具。区域 1:操作区,工具的基本操作包含设置 DDR clk 频率,设置循环次数和启动/停止测试。区域 2:平台用例区,选择平台后该区域显示选

接口名支持速率数据宽度时钟方式引脚数量典型应用MII4-bit单沿,独立收发时钟多(16~18)旧 MCU/FPGARMII2-bit共享 50MHz时钟少(9~10)嵌入式/低引脚MCUGMII8-bit独立时钟,单沿传输很多(>24)旧千兆PHYRGMII4-bit双沿传输,降低位宽中(约12)现代主流千兆PHYSGMII串行(1对差分线)串行 SERDES极少(4线)交换机、芯片内连接QSG

掌握常见的过压、过流防护电路原理及设计方法,掌握防护电路的元器件计算方法及选。掌握恒流源工作原理,了解常见的恒流源电路方案以及各方案的工作特性和设计要点;掌握三极管的功率放大原理以及功耗的计算方法,能够根据实际的电路要求,为电路选。掌握电流检测电路的放大倍数调节方法,能够根据信号的大小,调整合适的信号放大倍。掌握电容的常见应用以及对应的理论计算方法;掌握常见的单片机隔离控制方法,能够根据不同的负载

1.需要有企业认证,适合小公司接单挣钱。2.适合有小需求快速变现。

右下角可以选择导出封装的单位:

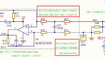
R26和R27构成了5V的分压电路,用于给输入信号提供电压偏置。

三极管饱和导通的时候,CE间的电压约为0V。总电压5V减去压降电压2V然后再除以允许导通电流20mA结果就是灯珠上面的限流电阻150欧。三极管作开关器件的时候,工作在饱和状态。

封装什么的都一样,引脚号粗略一看也都一样,但是仔细观察发现两者的右上角画的板子有右上角第二个引脚为GND,购买的芯片第二个引脚为IN1,(两者差异由EP引脚造成)如果购买芯片时候不仔细,会造成本该是PWMA的引脚接地,真的大坑!

假设有一个额定电流为20A,开关频率为20kHz的IGBT,导通电压为2V,开通时间和关断时间分别为0.5µs和0.4µs,栅极电荷为200nC,栅极驱动电压为15V。计算导通损耗、开关损耗和栅极驱动损耗,并最终确定结温。IGBT的最大电流是在一定温度下的电流。IGBT模块需要特别注重散热,在汽车里面对IGBT模块都有专门的IGBT水冷,另外对于IGBT的学习也要求掌握IGBT的温度特性和损耗。下








