
简介
该用户还未填写简介
擅长的技术栈
可提供的服务
暂无可提供的服务
本工程是一个运行在 GD32F303RE(Cortex‑M4)+ FreeRTOS 上的空气检测仪应用,核心能力包括:传感器采集:PM2.5(串口)、温湿度(SHT20,软件I2C)、电池电量/充电状态(ADC+GPIO)、RTC时间LCD 图形界面:240×400 LCD,以“页面”方式显示主界面/详情/历史/网络等WiFi 联网与上报:ESP8266(AT 指令)联网,MQTT 上报传感器数据

本篇带来空气检测仪项目之综合展示,大致功能分类如下:显示功能,按键功能,网络功能,RTC时间走时,adc电池电压监测

这次带来的时将开发的空气检测仪项目推进之点亮lcd屏。

今天继续来将空气检测仪项目推进,本篇文章带来的是显示系统的一些内容。在这个项目有使用到显示设备,学习使用下。

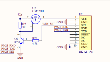
本篇文章带来的是freertos开发空气检测仪之串口驱动与外部设备(PM2.5模块)交互实例。

设计一套可跨芯片复用的串口驱动,快速适配不同 UART 外设与引脚,并通过应用层的单元测试验证可靠性与易用性

在本次项目中,我的设计思路如下,从输入事件得到数据,将数据放入对应的buffer进行管理,方便供上层代码进行调用管理。按键输入事件管理系统采用分层设计,通过输入设备抽象和输入缓冲区管理,提供了一个统一、高效的输入事件处理接口。系统支持多种按键状态的检测,包括按下、弹起、长按、双击等,可以满足各种应用场景的需求。

在本次开发空气检测仪项目中,划分了一些任务,有些中任务优先级没处理好,故本篇文章进行记录与修复下。

本文设计了一个按键扫描任务,将按键的键值放进队列中,在接收队列中拿出来,进行处理,算是一个freertos的队列实战。本文实战代码由AI完成,AI还是很强大的,写一些明确代码还是很好用的,有AI的介入,省事很多。

在项目中,一般都需要设计一些delay函数,比较常用,本篇设计带来DWT的软件实现。








