
简介
该用户还未填写简介
擅长的技术栈
未填写擅长的技术栈
可提供的服务
暂无可提供的服务
oracle如何查看哪个表被存储过程使用
【代码】oracle如何查看哪个表被过程使用。

Excel利用公式快速从另一个Excel中取出对应的学生的成绩
确保数据一致性:确保两个文件中学生的姓名是完全一致的,包括拼写和格式。打开文件:打开A文件和B文件。复制总分数据:从A文件中提取总分数据。在B文件中查找匹配项并填入数据:将A文件中的总分数据填入B文件中对应学生的期末成绩列。

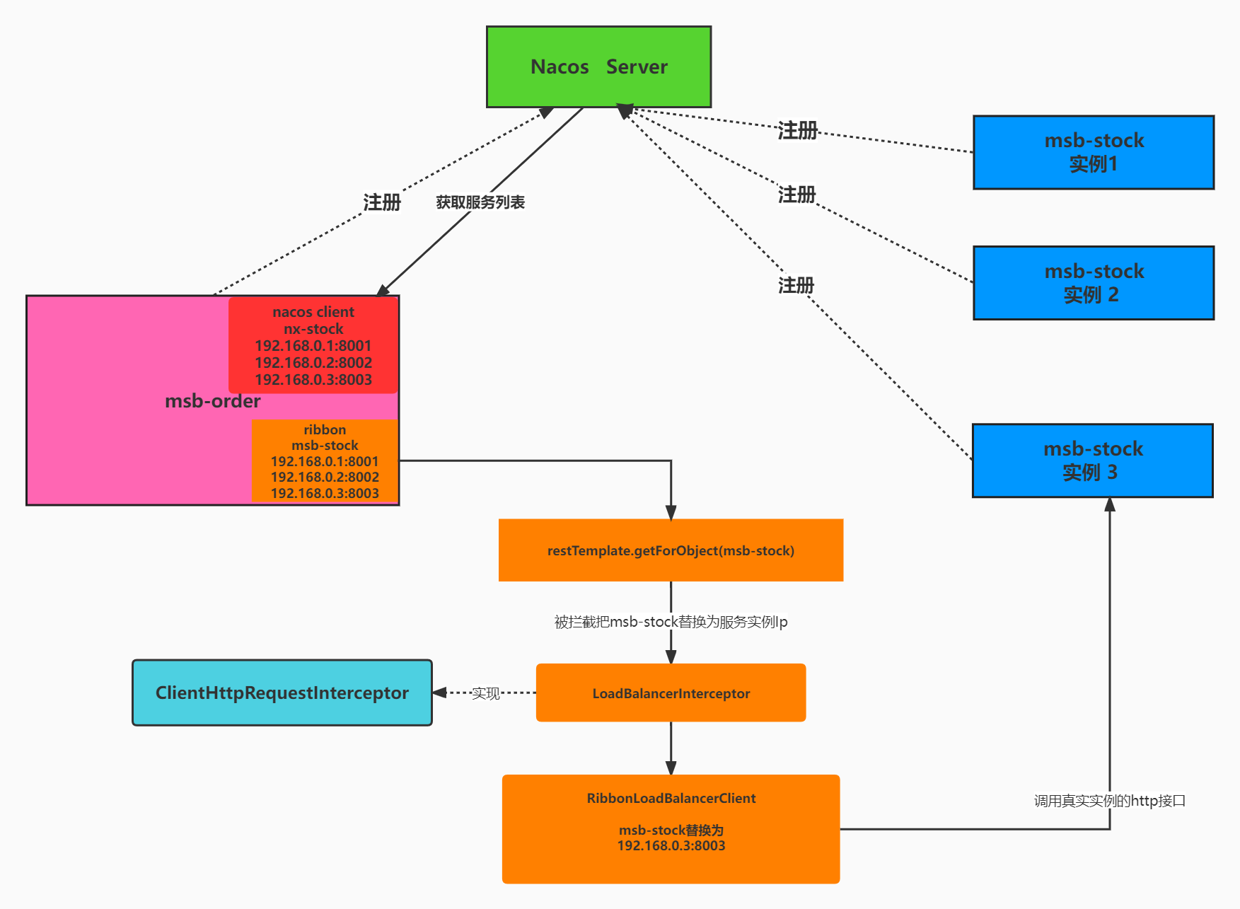
LoadBalance介绍、使用以及源码分析
import org// 服务列表 private ObjectProvider < ServiceInstanceListSupplier > serviceInstanceListSupplierProvider;} /*** 使用随机数获取服务* @returnSystem . out . println("进来了");} System . out . println("进行随机选取服务")

IDEA中启动项目报堆内存溢出或者没有足够内存的错误
【代码】IDEA中启动项目报堆内存溢出或者没有足够内存的错误。

到底了







