
简介
该用户还未填写简介
擅长的技术栈
可提供的服务
暂无可提供的服务
这里有个坑:tstab参数必须给够,我一般设振荡周期的20倍以上,不然起振波形能给你整出心电图效果(别问我怎么知道的)用smic55工艺跑3GHz时,全NMOS结构功耗能飙到15mW,但相位噪声能压到-95dBc/Hz@1MHz。会送一份一千多页的ADE_XL的User Guide,2018年,IC6.1.8。有四种经典不同结构的环形振荡器实际电路,工艺是smic55nm。[3]另外,最后会送眼图

最后上电实测,拿可调电源从0V慢慢拧到5V,数码管显示稳稳跟着变化。原理图上ADC的CLK引脚直接怼到单片机的ALE脚,利用系统时钟自动生成转换时钟,这招省了个振荡电路的设计(原理图里这个偷懒操作我给满分)。仿真时Proteus里记得给ADC0804挂个电压源,调参时发现个有意思的现象:当输入电压接近5V时,显示值偶尔会跳变到4.99V。这里ADC0804的参考电压直接接的5V,所以量程上限刚好卡

STM32 单片机 代码自动生成工具 mqtt一、说明嵌入式低代码开发工具是针对STM32F103单片机学习成本高、底层代码设计重复繁琐、移植和使用不方便、以及Keil5开发收费等问题而开发,通过代码自动生成技术根据用户需求完成单片机底层代码的自动生成,并提供了一些常用的模块和组件。同时本工具还提供了Keil5和gcc两种开发方式,针对keil5存在版权问题,还可以使用基于vscode和gcc进行

最终效果:输入10kHz方波显示10001Hz,50Hz正弦波显示49.98Hz,误差都在指标内。核心就三板斧:定时器、输入捕获、数学计算,实测方波正弦波都能测,误差稳稳压在1%以内。每次捕获到上升沿就记录时间差,这个period变量保存的就是信号周期(单位μs)。使用 Proteus 仿真32单片机,实现了可以测量正弦波、方波、正弦波和锯齿波等波形频率的 频率计,测量误差在1%以内。使用 Pro

以STC89C52单片机作为控制模块的核心部件,采用热释红外人体传感器检测人体的存在,采用光敏电阻构成的电路检测环境光的强度;根据家居合理开灯和风扇的条件,通过对人体存在信号和环境光信号的识别与判断,完成对家居灯光和风扇的智能控制,避免了家居用电的大量浪费。根据家居合理开灯和风扇的条件,通过对人体存在信号和环境光信号的识别与判断,完成对家居灯光和风扇的智能控制,避免了家居用电的大量浪费。调试时最抓

这套 STM32 变频器全套方案,无论是对于想深入学习电机控制的初学者,还是寻求优化现有方案的工程师,都有着极高的价值。开源的代码、丰富的设计资料以及实用的上位机软件,构成了一个完整且强大的体系,相信能为大家在电机控制领域的探索带来不少助力。如果你也对电机控制感兴趣,不妨试试这套方案,一起在技术的海洋里遨游。STM32变频器全套方案方案介绍:1、源程序是经批量验证过的原始代码,仅支持VF控制,C语

录制不同发音的三个字,如数字1、2、3,对语音信号做频谱分析,画出采样后的语音信号的时域波形和频域图。录制不同发音的三个字,如数字1、2、3,对语音信号做频谱分析,画出采样后的语音信号的时域波形和频域图。用手机或麦克风录下自己清晰念出的"1"、"2"、"3",保存为.wav文件。最后放个挑衅:拿这个方案去区分"4"和"10",保证翻车——所以啊,特征工程才是真·技术活。对比三个数字的波形,会发现"

通过本次实验,我们成功实现了51单片机双机串口通信系统。这个系统不仅能够通过按键发送数据,还能通过数码管显示接收到的数据,具有一定的实用价值。51单片机双机串口通信系统 C程序、proteus仿真、报告!支持按键设置、LED数码管显示单片机发送端通过逻辑开关向接收端发送一个数据,接收端接收到数据后,通过数码管显示,反之亦然。当然,这个系统还有很大的改进空间。例如,我们可以增加更多的按键,支持更多的

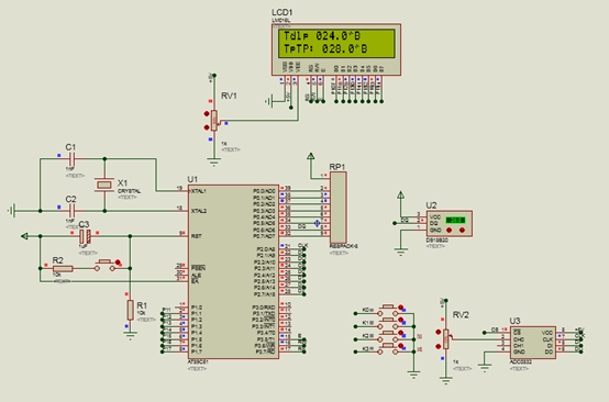
主要模块包括:温度采集模块(DS18B20)、电压/电流采集模块(PCF8591与ADC0808/ADC0832)、LCD显示模块(LCD1602)以及按键输入模块。系统预设电压与电流的安全范围,当检测到电压超过上限(如14.5V)或电流过大(如700mA)时,同样采取切断充电电路的措施,并在LCD上显示相应警告信息。系统持续监控蓄电池温度,一旦检测到温度超过安全阈值(如40°C),立即通过I/O

先看硬件配置:DS18B20测温,LCD1602显示参数,四个按键负责启停和PID调节,PWM信号通过三极管驱动直流电机。这个项目最让我惊喜的是Proteus仿真效果——虽然数字温度传感器在仿真中的响应速度比实物快,但通过调整仿真步长和采样周期,竟然完美复现了真实电机的转速变化过程。1236-基于51单片机的风扇(温度,PID)proteus、原理图、流程图、物料清单、仿真图、源代码。1236-基








