
简介
该用户还未填写简介
擅长的技术栈
可提供的服务
暂无可提供的服务
斯坦福数字经济实验室通过对51个成功部署AI的企业案例进行深入访谈与分析,得出核心结论:**AI模型本身并不是最难的部分,最难的是组织层面的变革**。技术只是起点,真正的挑战在于数据、流程、人员、领导力与文化的协同进化。指南整合了对51个成功案例的深度解读,既揭示AI落地的核心逻辑,也指出企业实施AI时易忽视的“隐性成本”与“组织阻力”,并给出可落地的行动方案。

大语言模型本身是无状态的——每次调用都从零开始,它不记得任何事情。这个根本约束决定了所有 Agent 框架都必须在模型外面搭一套记忆系统,并回答四个架构问题:**存什么、存在哪、怎么取、怎么管**。
目前的 AI 编程助手通常只有“短期记忆”,一旦关闭当前的对话窗口,之前的项目背景、架构约定等上下文就会丢失。本文介绍了 Claude-mem 在 Claude code 流程中关键节点使用钩子的设计方法,完成不修改Claude code 的源码,实现持久化长期记忆。这个方法为我们在设计其他 Agent 框架增加记忆提供了有益的借鉴。

在大模型技术狂飙突进的今天,Skills 作为大模型能力的延伸,赋予了 AI 操作文件系统、调用外部 API 甚至执行系统命令的权力。一旦这些“技能”本身存在安全隐患,AI 就不再是得力的助手,而可能沦为攻击者手中的利刃。因此,对大模型 Skills 进行严格的安全检查,已不再是锦上添花的选项,而是关乎数据隐私、系统稳定乃至业务存亡的底线要求。

介绍了google 关于Skill 的五种设计模式。

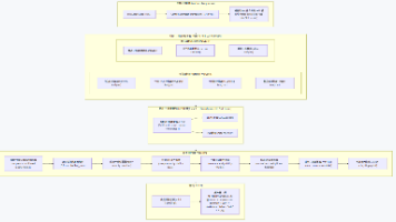
大模型 Agent 的记忆系统中,哪些应该存储,哪些不应该存储?本文详细分析了 Claude Code 记忆系统的设计和实现,从记忆的四个类型(用户记忆、反馈记忆、项目记忆、参考记忆)、记忆冲突、记忆压缩等角度中寻找记忆的存储规则,最后总结出了记忆存储的设计的十大核心原则。

Harness Engineering(管控工程)不再让模型自由发挥,而是通过构建“马具”般的约束包括:可观测性栈、分层架构、100%覆盖率门禁和熵管理等,将模型力量转化为可控生产力。

记忆体是Agent**智能化、拟人化、规模化**的必要条件;但在**存储、检索、一致性、遗忘、隐私**上仍有显著工程与算法瓶颈,是下一代Agent进化的核心攻坚方向。我们可以通过学习Claude Code 的内存管理机制,使大模型应用系统在**速度、成本和保真度之间寻求动态平衡**。

大模型对话系统面临的核心挑战在于有限的上下文窗口与无限增长对话历史之间的矛盾。上下文压缩的重要性体现在三个层面:成本控制、响应延迟、信息保真。我们可以通过学习Claude Code 的上下文压缩机制,使大模型应用系统在**速度、成本和保真度之间寻求动态平衡**。

大模型对话系统面临的核心挑战在于有限的上下文窗口与无限增长对话历史之间的矛盾。上下文压缩的重要性体现在三个层面:成本控制、响应延迟、信息保真。我们可以通过学习Claude Code 的上下文压缩机制,使大模型应用系统在**速度、成本和保真度之间寻求动态平衡**。








