
简介
该用户还未填写简介
擅长的技术栈
可提供的服务
暂无可提供的服务
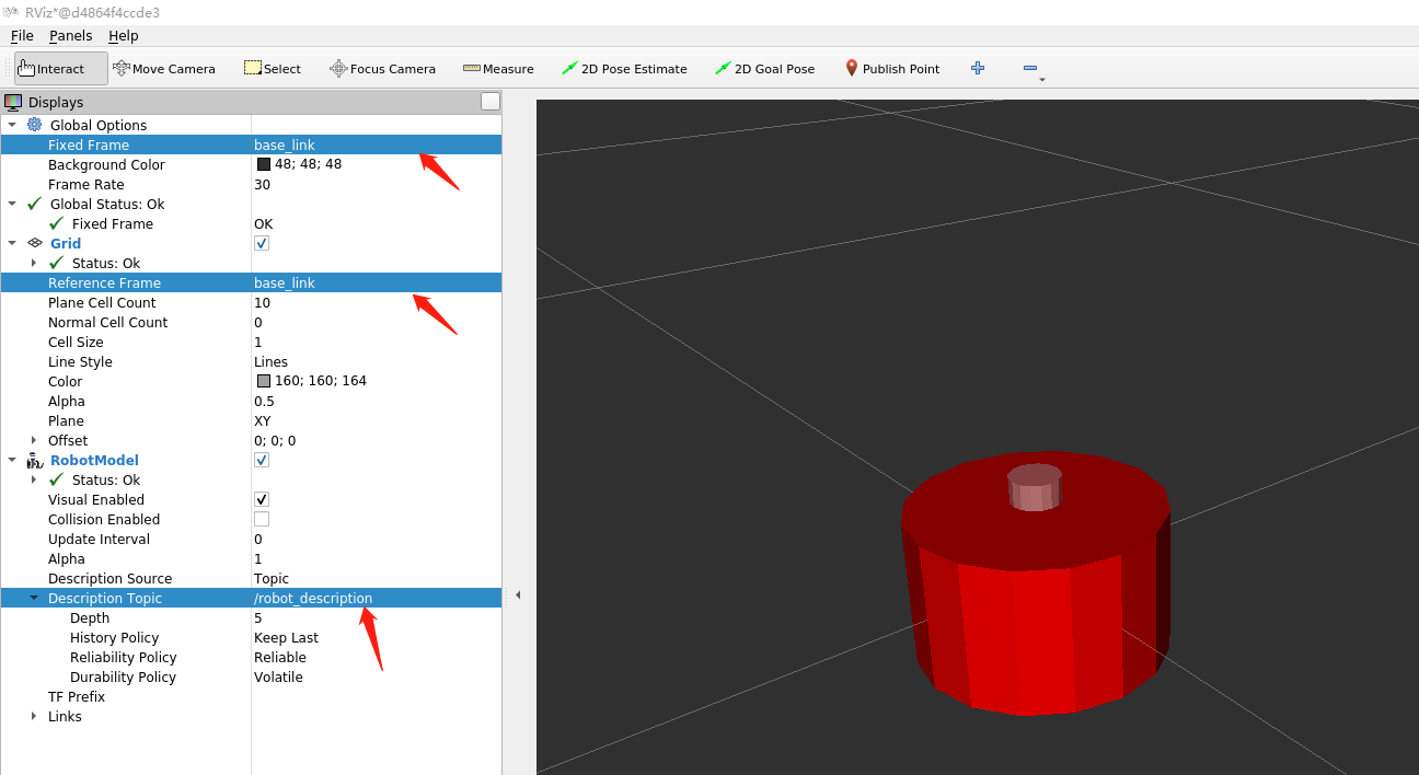
1. 建立机器人描述功能包2. 建立`urdf`文件夹编写urdf文件3. 建立`launch`文件夹,编写launch文件4. 修改`setup.py`配置,编译测试

使用指令,可以看到ROS2对雷达数据接口的定义。int32 sec本节我们成功实现了使用超声波和舵机模拟雷达数据,并将其合成scan发布到电脑上使用rviz2进行可视化。至此我们完成了ROS2硬件控制的所有课程。下面迎接你的将是移动机器人和机械臂开发课程,请做好准备,继续出发。

MCPWM中文名是电机控制脉宽调制器 (Motor Control Pulse Width Modulator ),是一款多功能 PWM 发生器,包含各种子模块,使其成为电机控制、数字电源等电力电子应用的关键元件。数字电机控制,例如有刷/无刷直流电机、RC 伺服电机基于开关模式的数字电源转换功率DAC,其中占空比相当于DAC模拟值计算外部脉冲宽度,并将其转换为其他模拟值,如速度、距离为磁场定向控制

1.ROS2前世今生2.ROS与ROS2对比3.动手安装ROS24.ROS2初体验。

大家好,我是爱学习的小鱼,今天接着昨天的回充,不过今天使用的是红外回充方法。红外方法比较简单,其原理就像遥控器和空调之间的关系一样,机器人类似于空调,装有两个接收头,机器人充电桩上则装有两个红外发射灯,两个灯会发送不同的波,通过接收到的波的信号不同,则可以区分出充电桩的位置。我手拙画了个简单示意图。只有机器人上的接收头朝向充电桩的时候,两个接收头才能分别都接收到两个发射头的信号,否则根据情况旋转机

地址:https://github.com/fishros/LeGO-LOAM-ROS2。小鱼修改的支持ROS2 Humble的LeGO-LOAM,已经测试通过,需要自取。

做机器人最常用的两门语言就是C++和Python,同时这两门语言也是编程语言流行度排行榜数一数二的。听说牛逼的大佬都用记事本写代码,这节小鱼带你在Linux版记事本之gedit上写一下C++和Python代码。打开终端,创建一个文件夹接着在文件夹下创建文件夹。接着输入下面的指令打开gedit并创建文件接着你应该看到一个类似于记事本的东西,在里面输入下面一段代码,打印一句话使用Ctrl+S保存代码关

- 一键安装:ROS(支持ROS和ROS2,树莓派Jetson)- 一键安装:VsCode(支持amd64和arm64)- 一键安装:github桌面版(小鱼常用的github客户端)- 一键安装:nodejs开发环境(通过nodejs可以预览小鱼官网噢
本系列教程作者:小鱼公众号:鱼香ROSQQ交流群:139707339教学视频地址:小鱼的B站完整文档地址:鱼香ROS官网版权声明:如非允许禁止转载与商业用途。3.4.2 使用非OOP方法编写一个节点创建好了li4.py,接着我们就可以正式编写代码。大家看到我们的标题是使用非OOP方法编写节点,OOP就是所谓的面向对象编程,如果你不理解也没关系,小鱼下面会跟大家一一讲解。1.开始编写程序编写ROS2
官网地址:https://platformio.org/PIO是一个面向嵌入式开发的专业协作平台,它提供了一个适配VsCode的插件,它具有一个用户友好且可扩展的集成开发环境,具有一组专业开发工具,提供现代而强大的功能,以加快并简化嵌入式产品的创建和交付。本节我们学习通过VsCode安装PIO并新建一个Arduino工程,下一节小鱼带你一起了解下这个工程文件并学习如何编译工程。








