
简介
该用户还未填写简介
擅长的技术栈
未填写擅长的技术栈
可提供的服务
暂无可提供的服务
使用SPM进行核磁数据预处理
fmri数据预处理

ERP 的主要成分
C1C1是最早出现的视觉成分,刺激呈现后40—60ms出现,峰值潜伏期约为80-100ms,它主要出现在头后部的中线电极位置,C1产生于初级视皮层V1。C1对对视觉刺激的物理属性非常敏感,如:视差、对比度、亮度等,是典型的外源性成分,不受注意的影响。P1P1波在C1之后,P1主要位于两侧枕区,在偏侧枕区的幅度最大。一般开始于刺激后的60-90ms,峰值在100-130ms之间。P1的潜伏期会受到刺
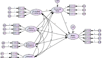
使用amos进行简单中介效应分析
amos做简单中介

到底了








