
简介
该用户还未填写简介
擅长的技术栈
可提供的服务
暂无可提供的服务
在低代码平台中, 交叉表 = 多维灵活分析 + 智能指标计算 + 视觉优化展示 + 低门槛操作。它让每一位业务人员,都能像专业数据分析师一样,快速洞察数据,驱动高效决策。

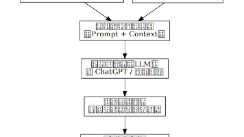
本文用通俗易懂的方式,带你一次性搞懂五个热门 AI 概念:AI、LLM、Prompt、MCP、AIGC。不仅解释它们分别是什么、能做什么,还通过类比、图示和实际例子,讲清楚它们之间的区别与协作关系。读完后你将理解:AI 是“智能”的总称,LLM 是会语言的“核心大脑”Prompt 是你给 AI 的“提问或指令”MCP 是帮助 AI 理解上下文的“接口协议”AIGC 是最终由 AI 生成的内容结果文

AI在低代码平台中的应用,为研发人员、前后端工程师及实施顾问带来了显著的实用价值和工程效率提升。AI不仅解放了开发者的体力劳动,还通过自动生成基础结构、智能排布组件、自动识别实体关联关系等功能,大幅减少了配置时间。此外,AI在表达式生成、流程配置、接口对接、报错解释及修复建议等方面提供了智能支持,提升了开发效率和协作体验。通过MCP协议和上下文理解,AI能够基于当前操作提供精准建议,避免了重复描述
本文用通俗易懂的方式,带你一次性搞懂五个热门 AI 概念:AI、LLM、Prompt、MCP、AIGC。不仅解释它们分别是什么、能做什么,还通过类比、图示和实际例子,讲清楚它们之间的区别与协作关系。读完后你将理解:AI 是“智能”的总称,LLM 是会语言的“核心大脑”Prompt 是你给 AI 的“提问或指令”MCP 是帮助 AI 理解上下文的“接口协议”AIGC 是最终由 AI 生成的内容结果文








