
简介
该用户还未填写简介
擅长的技术栈
可提供的服务
暂无可提供的服务
SLN30N03T(30V/30A N 沟道 MOS,DFN3×3-8L),采用先进沟槽工艺,主打低导通电阻与快速开关,非常适合低压大电流场景。它凭借低 Rds (on)、低 Qg、小体积、高电流的特性,是低压大电流场景的优选,尤其适合快充、移动电源、BMS、电机驱动、负载开关等应用。同步降压(Buck)下管(续流管):多口快充中,搭配 PWM 控制器做同步整流,降低损耗、提升效率。同步降压 /

FT8441TQ 与 FT8441SQ 是5V 非隔离 AC-DC 电源芯片,核心功能、外围电路、引脚定义完全一致,仅在输出电流、MOS 导通电阻、封装散热上有差异,TQ 是 SQ 的高功率、高效率、强散热版本。系列定位:同属 FT8441xQ 系列,5V 固定输出、非隔离 Buck 架构,内置 650V MOSFET+600V 续流二极管 + 高压启动,无需 TL431 / 光耦反馈。保护功能:

LP3798ESM(内置 750V SiC 功率管、原边反馈 PSR)搭配 EE1910 变压器的36W 全电压隔离反激方案,无需光耦 / TL431,小体积、高效率、过 EMI。保护:OVP/UVP/OCP/OTP/FB/CS 开短路 / 最大 TON,全部自恢复。极简 BOM:省光耦、TL431、肖特基、共模电感,BOM 减 20%输出:12V/3A(36W) 或 24V/1.5A(36W)2

负载:MCU(30–50mA)+ 按键 / 显示(20–40mA)+ 继电器驱动(50–100mA),总电流 **<200mA**,FT8440E 刚好匹配。FT8440E是600V、12V/18V、200mA非隔离 PWM 功率开关,主打极简外围、低成本、高可靠,适合小家电、智能家居等小功率辅助电源场景。FB 悬空 = 12V、短路 GND=18V、接电阻可 5–18V 连续可调,精度 ±3%。

用于低压大电流 Buck 转换器(如 12V→5V/3.3V,输出 5A~15A),替代肖特基二极管,提升效率(减少损耗)。用于 大功率 LED 阵列(12V/24V,几 A~ 十几 A)开关控制或恒流源。用于电池供电系统,控制负载电源通断(如 MCU / 外设 / 电机供电)。优势:P 沟道高端开关,低电平(0V)导通,无需电荷泵,驱动简单。用于 小型直流电机(12V/24V,≤20A)正反转、

168MHz主频,支持复杂控制算法;支持推挽输出模式,适配多种电机驱动芯片,抗干扰能力强,开发资料丰富,支持PID闭环控制与复杂故障诊断算法。工业过程控制:化工、钢铁、石油等领域,用于管道介质流量、压力的精准调节,适配高温、高压、强干扰环境;其他场景:新能源、医疗设备、船舶等领域,用于各类流体控制,需高精度、高可靠性的电动阀执行器。中高端电动阀、工业级场景(如化工、钢铁),需高精度阀位控制、多通信
LP8773(原边 QR 反激控制器)+ LP35116P(副边同步整流驱动)是为≤60W 隔离 AC-DC打造的高性价比组合,完美匹配 12V5A 等低压大电流场景,具备高效率、低待机、低 EMI、易过认证的核心优势,是消费电子适配器、内置电源的优选方案。EMI 整改:原边增加共模电感,副边输出增加 π 型滤波,配合 LP8773 抖频,提升 EMI 性能。EMI 优化:LP8773 数字抖频技

FT8493PA 与 FT8493KA 是同系列、同封装的PD 快充电源 PWM 控制器,核心区别在于输出功率等级不同,PA 功率更高、KA 功率更低,其余功能与架构基本一致。KA(20W):原边电感 1.8–2.2mH,适配 20W(5V3A/9V2.22A/12V1.67A)做25W/30W PD(笔记本 / 多口快充):选FT8493PA,功率余量更大。PA(25W):原边电感 1.5–1.
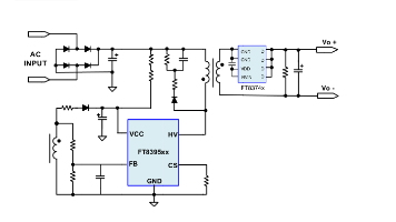
FT839Nxx / FT839Mxx 是辉芒微(FMD)推出的原边反馈(PSR)恒压恒流(CC/CV)AC-DC 控制芯片,主打小功率、高效率、低成本的充电器 / 适配器方案,无需光耦与 TL431。若需 5V3A/3.4A/9V2A(18W+),选 FT8393Mxx(如 3MDD1 DIP7、3MB1 SOP8)FT839Mxx(M 系列):内置功率 MOSFET,主打5W–24W 中功率场
FB / 辅助绕组:EE‑19 磁芯,Lp≈480μH,辅助绕组 7+3 匝,匝比按输出电压微调(如 20V 输出匝比≈18:1)。VCC 电容:22μF/50V X7R(9–38V 工作区间,必须 X7R 陶瓷 / 固态,避免 VCC 波动);RCD 吸收:R=150kΩ/0.25W,C=470pF/1kV,D=RS1M(抑制漏感尖峰)。芯片:FT8395PDB2(SOP‑7,5/6 脚内部 H








