
简介
该用户还未填写简介
擅长的技术栈
可提供的服务
暂无可提供的服务
作为一种高通量图像分析技术,可提取常规CT影像中蕴含的定量特征,已在多种肿瘤中显示出预后评估价值,但其在ESCC中的临床应用仍处于探索阶段,且多数研究存在方法学异质性、特征提取不统一等问题。构建基于CT放射组学的预测模型,用于评估接受根治性放化疗的局部晚期ESCC患者的总生存期,并系统验证该模型在多个独立患者队列中的。的预后评估工具,为局部晚期ESCC患者的个体化治疗策略制定提供影像学依据,并为未

研究利用多中心CT数据,首先训练nnU-Net模型对胃癌病灶进行自动分割,然后在自动分割的基础上提取影像组学特征,构建预测模型。结果显示,该影像组学模型在不同中心的数据集中均表现出良好的预测性能(AUC达0.81-0.86),为实现胃癌的个性化治疗提供了无创的辅助工具。:以Radscore为核心特征,结合临床独立预测因子,分别构建影像组学模型和临床-影像组学联合模型,用于胃癌Lauren分型的术前

研究开发并验证了一个名为 REMIND 的端到端深度学习模型,用于基于增强CT图像的七种常见原发性腹膜后肿瘤(PRNs)的诊断与分割。更重要的是,读者研究表明,REMIND的诊断准确率显著高于初级和主治医师,与高级医师相当;基于中国12家医疗中心的1530例患者数据进行训练与验证,REMIND在七分类任务中表现出良好的预测性能,本研究首次为PRNs提供了一个经过多中心验证的AI辅助诊断工具,具有良

该模型在早期肺癌(I期)中也表现出较好的检测能力,且在非肺癌癌症患者中,单独免疫特征仍能识别82%的病例。研究纳入344名有肺部症状的可疑肺癌患者,最终对170例患者的数据进行分析,发现。本研究基于这一背景,探索将CT影像的深度学习与放射组学分析,结合外周血免疫特征,构建多模态融合的肺癌早期诊断模型,以期弥补现有筛查手段的不足。的肺癌早期诊断方法,具体包括:利用CT图像的纹理分析和深度学习自编码器

(中科院1区top,IF=8)上发表的研究”Development and validation of a pathomics model for accurate grading of pancreatic neuroendocrine tumors“即胰腺神经内分泌肿瘤精确分级的病理组学模型的开发与验证,该研究构建并验证了一种基于H&E染色全切片图像(WSIs)的病理组学模型,用于胰腺神经内分

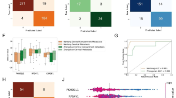
通过分析157例PTC患者的RNA-seq数据,筛选出三个关键基因(RPS4Y1、PKHD1L1、CRABP1),并在807例多中心样本中通过qRT-PCR验证。通过对157例PTC患者的肿瘤组织进行RNA-seq分析,筛选与LNM密切相关的差异表达基因,结合Boruta特征选择算法与随机森林模型,最终锁定。目前术前评估LNM的主要手段是颈部超声,但其诊断准确性有限,尤其是对中央区LNM的检出率极

多变量分析显示,分子亚型(OR范围:4.76-8.39)、ITH指数(OR=30.05,95%CI:8.43-122.64,P<0.001)和C-radiomics评分(OR=29.90,95%CI:12.04-81.70,P<0.001)是pCR的独立预测因子。建立7种预测模型(临床模型、ITH模型、C-radiomics模型、ITH-radiomics模型、临床-ITH模型、临床-radiom

不仅能实现分子分型与分级的高效预测(外部验证AUC最高达0.903),还能实现预后分层(C指数在独立队列中达0.723),并为不同风险亚型提示潜在靶向治疗策略,推动胶质瘤诊疗向个性化、全局化与机制驱动的方向发展。(包括转录组、蛋白质组、甲基化组、免疫浸润、肿瘤突变负荷等)系统揭示DPS背后的生物学基础,如致癌通路活化、免疫微环境特征、表观遗传改变等。采用ROC曲线、混淆矩阵、Kaplan-Meie
然而,如何在治疗前准确识别出对放化疗高度敏感、有望达到病理完全缓解的患者,仍是临床亟待解决的难题。近年来,基于人工智能的影像组学与病理组学在肿瘤精准诊疗中展现出潜力,影像组学可从MRI中提取肿瘤宏观异质性信息,而病理组学则能反映细胞核与微环境的微观特征。研究团队基于回顾性队列,从患者治疗前的盆腔多参数MRI(包括T2加权成像、增强T1加权成像和弥散加权成像)以及活检组织的HE染色全切片图像中,分别

具体目标包括:首先,在大型多中心回顾性队列中,评估该模型对腹膜复发的预测准确性,并探索其能否提升临床医生的判断能力;此外,当临床医生参考该AI模型的预测结果后,其对腹膜复发的判断。该模型在包含2320例患者的多中心回顾性队列中表现出一致的高预测效能,腹膜复发的曲线下面积(AUC)在训练集、内部验证集和外部验证集分别达到0.857、0.856和0.843,且其预测能力。目前,全身化疗对腹膜转移的疗效








