
简介
该用户还未填写简介
擅长的技术栈
可提供的服务
暂无可提供的服务
文章摘要:该指令涉及SDK编译过程,包含两个关键操作:1)使用build_besfd_glass_1502p.sh脚本进行特定配置的编译;2)通过rm -rf out命令清除输出目录。这两个步骤展示了嵌入式开发中典型的编译前清理工作流程,确保每次编译都从干净的环境开始。指令路径表明这是针对1502P型号眼镜设备的定制化编译方案。
本文详细介绍了在Windows系统下配置WSL2开发环境的完整流程,包括:启用Hyper-v和WSL功能、安装Ubuntu 20.04、配置RISCV和Xtensa工具链、设置环境变量和许可证文件。具体涵盖了网络配置、MAC地址修改、SDK编译命令(如./build.sh参数使用)、Git代码管理,以及Xtensa许可证文件的解析说明。文中还提供了常见问题的解决方案,如WSL网络重置方法和编译授权
同样使用上述命令,但这会在虚拟环境的相关配置中设置镜像源。设置中国科大镜像源(在PyCharm终端)设置阿里云镜像源(在PyCharm终端)设置清华镜像源(在PyCharm终端)使用相同命令在虚拟环境内设置。2 需要修改镜像源为国内网址。1 采用的是国外网址。输入以上命令来设置。

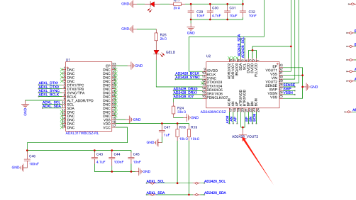
A2B Master AD2428汽车音频量产项目总结

本文摘要: 汽车音频系统采用双DSP架构实现复杂音频处理。DSP1负责音乐信号处理,包括ASRC、EQ均衡、电子分频等18项功能;DSP2专攻降噪算法处理,通过A2B总线接收MIC菊花链信号进行ANC/AEC降噪。系统包含多路信号处理:A2B传输车机音频,加速度传感器采集RNC噪声源,MCU经SPI传输提示音,AD1938处理模拟音频输入。双DSP设计实现了任务分工,解决了单芯片资源不足问题,语音

BES2700之IIR与FIR数字音频滤波器详解。
车载音频ADI-ADSP21569音频DSP开发
BES2700蓝牙音频软件系统模块设计
车载DSP音频功放淡入淡出算法实现方法
本文分析了BES提示音播放的完整流程,主要包括:1)通过接口触发媒体播放;2)请求提示音音频数据;3)调用播放接口解码SBC为PCM格式;4)启动音频框架进行混音播放。研究提出了两个实验方向:1)调整采样率等参数测试音效变化;2)将SBC数据以数组形式存储并加载,测试中断播放与混音播放效果。该流程揭示了从调用接口到最终播放的实现路径,为音频处理优化提供了实验思路。







