
简介
该用户还未填写简介
擅长的技术栈
可提供的服务
暂无可提供的服务
运算放大器单电源与双电源供电对比 运算放大器双电源供电(如±15V)和单电源供电(如+5V)存在显著差异。双电源可直接处理正负信号,适合音频放大、精密仪器等对称摆幅场景;单电源需通过偏置电路将信号抬升至Vcc/2,仅支持单极性信号,适用于嵌入式系统等低功耗设备。关键区别包括:输入范围(双电源支持±Vcc,单电源0~Vcc)、输出摆幅(双电源接近对称值,单电源需轨到轨设计)以及应用场景(双电源用于高

本文详细解析了STM32结构体的内存对齐与分配机制。主要内容包括:内存对齐概念及硬件原因、结构体对齐规则与优化实例、STM32内存区域划分和堆管理、自定义内存分配器实现、编译器对齐控制方法、硬件寄存器映射应用、性能优化策略(成员重排、对齐测试)以及实际应用中的注意事项(内存碎片、中断安全等)。文章强调通过合理设计结构体和内存管理,能够在资源有限的嵌入式系统中实现高效内存使用和最佳性能。
标称值(如 1.25V、2.5V、10V)决定系统参考电平,需与后级电路(如 ADC/DAC)输入范围匹配。

整流电路:优先选 VR>2× 电源峰值电压,IF (AV)> 负载平均电流,低频用普通整流管(1N400X 系列),高频用快恢复管。开关电路:选 trr 小、CJ 低的开关二极管(如 1N4148)。低压大电流:选肖特基二极管(如 SS14,VF=0.3V,IF=1A)。稳压电路:根据目标电压选 VZ,根据功耗选封装(如 TO-92 适合小功率,TO-220 适合大功率)。高频电路:关注 CJ 和

摘要:运算放大器选型需综合考虑供电参数、输入/输出特性、动态性能和噪声等关键指标。精密测量优先低失调电压(VOS<50μV)和高CMRR(>110dB);音频处理需高压摆率(SR>10V/μs)和低噪声;高速应用要求高增益带宽(GBW>100MHz);低功耗设备侧重静态电流(IQ<10μA);高压系统需宽电源范围和强驱动能力(Iout>50mA)。选型时需结合具

根据具体应用场景(放大、开关、高频、功率等),需重点关注对应参数:放大电路:hFE、fT、NF、VBE 温度系数。开关电路:VCE (sat)、开关时间、IC (max)、Pmax。高频电路:fT、Cbc(极间电容)、输入输出阻抗。功率电路:Pmax、RθJA、IC (max)、散热设计。合理利用数据手册中的参数,可确保三极管在电路中稳定、可靠地工作,避免因参数选择不当导致器件损坏或性能不足。

摘要:共发射极放大电路通过NPN三极管实现小信号放大。核心组成包括三极管、直流电源、偏置电阻和耦合电容,其中三极管利用基极电流控制集电极电流完成电流放大,集电极电阻将电流变化转为电压变化。静态工作点计算确保三极管处于放大区,示例中β=55时ICQ≈2.589mA。动态分析表明,输入信号经三极管放大后,输出电压与输入反相,通过合理选择RC实现电压放大。该电路是模拟电子技术中最基础的放大单元。

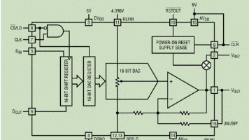
【摘要】数字模拟转换器(DAC)选型需综合考量分辨率、建立时间、线性度、输出范围等核心参数。不同应用场景侧重各异:音频系统关注动态范围(>100dB)和THD+N(<0.001%),工业控制需快速响应(≤1μs),通信系统要求超高速率(>1GSPS),便携设备优先低功耗(<1mW)。特殊应用需考虑多通道同步、高压输出或数字控制功能。选型应分步确定精度、电压范围、速度及接口兼

摘要:反相运算放大器的闭环增益推导基于运放的"虚短"(V+≈V-)和"虚断"(I+≈I-≈0)特性。通过电流关系分析,输入电流Iin≈Vi/Ri与反馈电流If≈-Vo/Rf相等,得出增益公式ACL=-Rf/Ri。这个负值表示输出与输入反相,且增益仅由电阻比值决定。电路实现了稳定的反相放大功能,通过调节Rf/Ri即可控制放大倍数,是运放的基础应用之一。

摘要:ADC芯片的关键参数包括分辨率(8-16位)、采样率(需满足奈奎斯特定理)、输入电压范围、转换时间、信噪比(SNR)、非线性误差(INL)等。不同应用侧重不同:精密测量需高分辨率(16位+)和低噪声;音频处理要求高采样率(≥44.1kSPS)和高SNR(>90dB);高速数据采集需1MSPS以上采样率;电池设备优先考虑低功耗;多通道系统需关注通道数和低串扰性能。这些参数直接影响ADC在各类电








