一、深度解析LLM Agent:智能代理的核心架构与运作逻辑

(一)LLM Agent的定义与核心价值

LLM Agent,即基于大型语言模型(LLM)构建的智能代理系统,并非简单的“对话工具”,而是具备环境感知、自主决策、动态执行三重核心能力的智能化实体。它通过模拟人类解决问题的完整链路——从接收信息、分析需求,到制定方案、落地执行,最终实现对复杂任务的自主处理。
img
从技术演进的角度看,LLM Agent标志着AI系统从“流程驱动”向“目标驱动”的关键跨越。传统AI需依赖固定的指令序列完成任务,而LLM Agent仅需明确最终目标,即可自主拆解任务步骤、调度所需资源,并根据执行过程中的反馈动态调整策略,大幅提升了对复杂场景的适应性。
img
例如,在“撰写某行业季度分析报告”任务中,传统AI需逐一接收“收集数据-整理数据-撰写框架-填充内容”的指令,而LLM Agent可自主完成:确定报告核心维度→检索行业数据库与权威资讯→筛选关键数据与趋势→搭建报告结构→生成分析内容→校验信息准确性,全程无需人工干预。
img

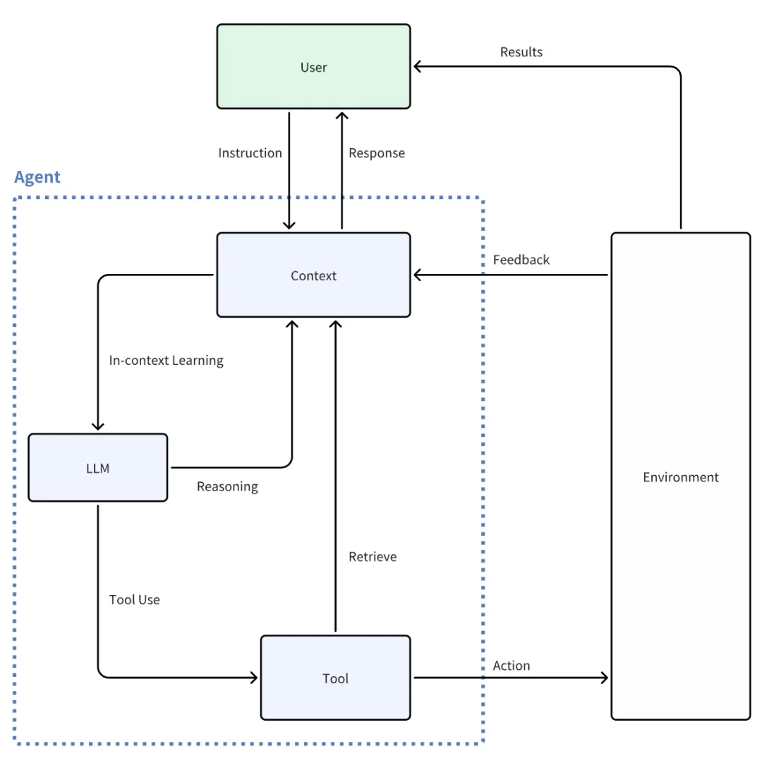
(二)LLM Agent的四大核心模块

LLM Agent的高效运作依赖于“规划、记忆、工具、行动”四大模块的协同配合,各模块既各司其职,又形成闭环联动,共同支撑起智能代理的完整能力。

1. 规划(Planning):Agent的“大脑决策中枢”

规划模块是LLM Agent的核心思维引擎,负责将模糊、复杂的目标转化为清晰、可执行的步骤,并评估方案的可行性。其核心作用是解决“如何做”的问题,避免Agent在任务中陷入无序或低效的执行状态。

在实现方式上,规划模块主要依托大模型提示工程,通过特定的推理框架引导LLM进行逻辑拆解。常见的技术路径包括:

  • CoT(思维链):让LLM像人类一样“逐步思考”,通过输出中间推理过程,将复杂任务拆解为连续的子任务(如“分析产品销量下滑原因”→“拆解为:市场需求变化?竞品冲击?渠道问题?用户偏好转移?”);
  • ReAct(反应式推理):结合“推理-行动”循环,让Agent在拆解任务时同步判断是否需要调用工具(如“计算某公司近三年利润率”→“推理:需获取三年营收与成本数据→行动:调用财务数据库工具”)。

2. 记忆(Memory):Agent的“知识储备库”

记忆模块负责存储Agent在任务执行过程中所需的各类信息,是Agent实现“上下文理解”与“经验复用”的基础。根据信息的存储周期与用途,记忆可分为短期记忆长期记忆两类,二者协同满足不同场景的需求。
img

记忆类型 核心用途 存储内容 实现技术
短期记忆 支撑多轮对话与即时任务 会话上下文、当前任务的中间结果、临时参数 依托LLM的上下文窗口,无需额外存储介质
长期记忆 实现知识沉淀与个性化服务 用户偏好(如“用户关注科技行业动态”)、业务数据(如“公司产品定价体系”)、历史任务经验(如“某类报告的撰写框架”) 通常基于向量数据库实现,通过将文本信息转化为向量进行高效存储与检索

例如,在智能客服场景中,短期记忆可记住用户当前会话中提到的“订单编号”“问题类型(物流延迟)”,而长期记忆可存储该用户过往的“购买记录(常购家电品类)”“历史投诉偏好(重视时效反馈)”,从而实现更精准的个性化服务。

3. 工具(Tools):Agent的“能力扩展手臂”

LLM本身具备强大的语言理解与生成能力,但在“实时数据获取”“特定领域计算”“物理世界交互”等场景中存在天然局限。工具模块则为Agent提供了“外接能力”,使其能够突破LLM的原生边界,与外部环境或系统进行交互。

工具的类型丰富多样,可根据应用场景分为以下几类:

  • 信息检索类:如搜索引擎API(获取实时资讯)、数据库查询工具(调取企业内部数据);
  • 专业处理类:如ChatPDF(解析PDF文档)、代码执行工具(自动生成并运行简单代码)、Midjourney/Stable Diffusion(文生图);
  • 物理交互类:如机器人控制接口(让AI机器人完成“抓取物品”“巡检设备”等动作)、智能家居控制工具(调节灯光、温度)。

工具模块的核心价值在于“能力复用”——无需对LLM本身进行重新训练,只需通过标准化接口接入第三方工具,即可快速扩展Agent的功能范围,降低开发成本。

4. 行动(Action):Agent的“任务落地出口”

行动模块是LLM Agent将“规划”转化为“实际结果”的最终环节,负责根据规划模块制定的方案、记忆模块提供的信息、工具模块调用的资源,执行具体操作并输出结果。
img
行动的形式根据任务场景不同而有所差异,常见类型包括:

  • 文本生成类:如智能客服回复用户问题、自动撰写会议纪要、生成行业分析报告;
  • 数据操作类:如自动筛选并整理Excel表格数据、向数据库中插入新记录、调用API获取数据后进行格式转换;
  • 物理控制类:如指令AI机器人完成“分拣货物”动作、控制无人机进行巡检拍照、调节工业设备的运行参数。

行动模块并非“一次性执行”,而是具备“反馈调整”能力——在执行过程中,若发现结果与预期不符(如“检索到的数据不足以支撑分析”),会自动反馈至规划模块,重新调整方案(如“补充检索其他数据源”),形成“感知-规划-执行-反馈”的闭环。

二、LLM Agent与RAG的融合:打造具备动态知识能力的智能系统

(一)LLM Agent + RAG的核心价值:解决LLM的“知识局限性”

大型语言模型(LLM)通过海量预训练数据,掌握了通用的语言规律与广泛的基础知识,但在实际应用中存在两大关键局限:

  1. 知识时效性不足:LLM的训练数据存在“截止日期”,无法获取训练完成后出现的新信息(如2024年的行业政策、2025年的公司财报);
  2. 垂直领域知识缺失:LLM的通用知识难以覆盖特定行业的专业内容(如医疗领域的最新诊疗指南、金融领域的细分会计准则)。

检索增强生成(RAG)技术的核心作用,是为LLM Agent搭建一条“动态知识接入通道”——通过将外部知识库(如专业文献库、行业数据库、企业内部文档)与LLM结合,让Agent在执行任务时,能够实时检索并引用最新、最精准的专业知识,从而大幅提升回答的准确性与场景适应性。
img
简单来说,LLM Agent是“会思考、会执行的大脑”,而RAG是“为大脑实时补充专业知识的图书馆”,二者融合后,Agent不仅具备自主决策能力,还能随时获取“最新专业资料”,避免因“知识陈旧”或“知识不足”导致的决策偏差。

(二)实践案例:财报分析Agent的构建与实现

以“上市公司财报分析Agent”为例,我们可以清晰看到LLM Agent与RAG融合的具体落地路径。该Agent的核心目标是:自动完成上市公司财报的抓取、解析、分析,并生成可视化的分析报告,为投资者、财务人员、企业管理层提供决策支持。

1. 财报分析Agent的核心能力需求

在构建前,需先明确Agent的目标与用户需求,避免功能冗余或缺失:

  • 功能需求:支持A股/港股/美股等多市场财报抓取、自动解析资产负债表/利润表/现金流量表、计算关键财务指标(如毛利率、净利率、资产负债率)、分析财务趋势(如近三年营收增长率)、生成PDF/Excel格式的分析报告;
  • 用户需求:投资者关注“盈利稳定性”“估值合理性”,财务人员关注“数据准确性”“合规性”,管理层关注“成本控制”“业务增长亮点”,需针对不同用户生成差异化报告内容。

2. 财报分析Agent的整体架构设计

基于需求分析,Agent采用“模块化架构”,各模块既独立负责特定功能,又通过标准化接口实现数据流转,具体架构如下:

img

  • 需求解析模块:接收用户输入的需求(如“分析某公司2024年Q3财报”),提取关键信息(公司名称、财报周期、用户身份),确定分析维度与报告格式;
  • 数据获取模块:自动从证券交易所官网(如上交所、深交所)、公司官网“投资者关系”栏目、财经数据平台(如Wind、同花顺)抓取目标财报原文(通常为PDF格式),并对数据进行清洗(如去除无关文本、统一数据格式、修正错别字);
  • RAG知识库模块:构建专属的“财报分析知识库”,存储内容包括:历史财报数据(近5年各公司财报)、行业基准数据(如行业平均毛利率)、会计准则(如新收入准则、IFRS准则)、财务分析方法论(如杜邦分析法);
  • LLM分析模块:将清洗后的财报数据、RAG检索到的相关知识(如“该行业2024年平均净利率”)输入LLM,引导其完成:关键指标计算、财务健康度评估、与行业均值的对比分析、潜在风险点识别(如“应收账款增速高于营收增速”);
  • 报告生成模块:根据用户身份(如投资者),调用预设的报告模板,自动生成包含“核心指标汇总表”“趋势分析图表”“风险提示”“投资建议”的可视化报告,并支持导出为PDF或Excel格式;
  • 反馈优化模块:收集用户对报告的反馈(如“需补充现金流分析”),自动调整LLM的分析维度与RAG的检索策略,持续提升Agent的分析质量。

3. 财报分析Agent的关键技术亮点

  • 动态知识更新:RAG知识库通过定时爬虫,自动更新证券交易所发布的最新财报与行业数据,确保Agent使用的知识始终处于“最新状态”;
  • 多模态数据处理:支持解析PDF格式的财报原文(包括表格、文字、图表),通过OCR技术提取图片中的数据,避免因格式问题导致的信息丢失;
  • 个性化报告生成:基于用户画像(如“风险厌恶型投资者”),自动调整报告中的分析重点(如更侧重“资产负债率”“现金流稳定性”)与语言风格(如更简洁、更侧重风险提示);
  • 可解释性增强:在报告中注明关键指标的计算依据(如“净利率=净利润/营收×100%”)、数据来源(如“2024年Q3财报,上交所官网”),提升分析结果的可信度。

(三)LLM Agent + RAG的未来展望

随着技术的不断迭代,LLM Agent与RAG的融合将在更多垂直领域落地:在医疗领域,可构建“临床辅助决策Agent”,实时检索最新诊疗指南与病例数据,为医生提供诊断建议;在法律领域,可打造“合同审查Agent”,结合最新法律法规与历史案例,自动识别合同中的风险条款;在教育领域,可开发“个性化辅导Agent”,根据学生的学习进度,检索适配的知识点与习题,生成定制化学习计划。

正如“未来已来,只是尚未普及”,LLM Agent与RAG的融合,正在重新定义AI在各行业的应用边界,推动智能化从“通用化”向“专业化、场景化”深入,为企业降本增效、为个人提升决策效率提供更强大的支撑。

如何学习大模型 AI ?

由于新岗位的生产效率,要优于被取代岗位的生产效率,所以实际上整个社会的生产效率是提升的。

但是具体到个人,只能说是:

“最先掌握AI的人,将会比较晚掌握AI的人有竞争优势”。

这句话,放在计算机、互联网、移动互联网的开局时期,都是一样的道理。

我在一线互联网企业工作十余年里,指导过不少同行后辈。帮助很多人得到了学习和成长。

我意识到有很多经验和知识值得分享给大家,也可以通过我们的能力和经验解答大家在人工智能学习中的很多困惑,所以在工作繁忙的情况下还是坚持各种整理和分享。但苦于知识传播途径有限,很多互联网行业朋友无法获得正确的资料得到学习提升,故此将并将重要的AI大模型资料包括AI大模型入门学习思维导图、精品AI大模型学习书籍手册、视频教程、实战学习等录播视频免费分享出来。

这份完整版的大模型 AI 学习资料已经上传CSDN,朋友们如果需要可以微信扫描下方CSDN官方认证二维码免费领取【保证100%免费

https://img-blog.csdnimg.cn/img_convert/05840567e2912bcdcdda7b15cba33d93.jpeg

在这里插入图片描述

为什么要学习大模型?

我国在A大模型领域面临人才短缺,数量与质量均落后于发达国家。2023年,人才缺口已超百万,凸显培养不足。随着AI技术飞速发展,预计到2025年,这一缺口将急剧扩大至400万,严重制约我国AI产业的创新步伐。加强人才培养,优化教育体系,国际合作并进是破解困局、推动AI发展的关键。

在这里插入图片描述

在这里插入图片描述

大模型入门到实战全套学习大礼包

1、大模型系统化学习路线

作为学习AI大模型技术的新手,方向至关重要。 正确的学习路线可以为你节省时间,少走弯路;方向不对,努力白费。这里我给大家准备了一份最科学最系统的学习成长路线图和学习规划,带你从零基础入门到精通!

img


2、大模型学习书籍&文档

学习AI大模型离不开书籍文档,我精选了一系列大模型技术的书籍和学习文档(电子版),它们由领域内的顶尖专家撰写,内容全面、深入、详尽,为你学习大模型提供坚实的理论基础。

在这里插入图片描述

3、AI大模型最新行业报告

2025最新行业报告,针对不同行业的现状、趋势、问题、机会等进行系统地调研和评估,以了解哪些行业更适合引入大模型的技术和应用,以及在哪些方面可以发挥大模型的优势。

img

4、大模型项目实战&配套源码

学以致用,在项目实战中检验和巩固你所学到的知识,同时为你找工作就业和职业发展打下坚实的基础。

img

5、大模型大厂面试真题

面试不仅是技术的较量,更需要充分的准备。在你已经掌握了大模型技术之后,就需要开始准备面试,我精心整理了一份大模型面试题库,涵盖当前面试中可能遇到的各种技术问题,让你在面试中游刃有余

img

适用人群

在这里插入图片描述

第一阶段(10天):初阶应用

该阶段让大家对大模型 AI有一个最前沿的认识,对大模型 AI 的理解超过 95% 的人,可以在相关讨论时发表高级、不跟风、又接地气的见解,别人只会和 AI 聊天,而你能调教 AI,并能用代码将大模型和业务衔接。

  • 大模型 AI 能干什么?
  • 大模型是怎样获得「智能」的?
  • 用好 AI 的核心心法
  • 大模型应用业务架构
  • 大模型应用技术架构
  • 代码示例:向 GPT-3.5 灌入新知识
  • 提示工程的意义和核心思想
  • Prompt 典型构成
  • 指令调优方法论
  • 思维链和思维树
  • Prompt 攻击和防范
第二阶段(30天):高阶应用

该阶段我们正式进入大模型 AI 进阶实战学习,学会构造私有知识库,扩展 AI 的能力。快速开发一个完整的基于 agent 对话机器人。掌握功能最强的大模型开发框架,抓住最新的技术进展,适合 Python 和 JavaScript 程序员。

  • 为什么要做 RAG
  • 搭建一个简单的 ChatPDF
  • 检索的基础概念
  • 什么是向量表示(Embeddings)
  • 向量数据库与向量检索
  • 基于向量检索的 RAG
  • 搭建 RAG 系统的扩展知识
  • 混合检索与 RAG-Fusion 简介
  • 向量模型本地部署
第三阶段(30天):模型训练

恭喜你,如果学到这里,你基本可以找到一份大模型 AI相关的工作,自己也能训练 GPT 了!通过微调,训练自己的垂直大模型,能独立训练开源多模态大模型,掌握更多技术方案。

到此为止,大概2个月的时间。你已经成为了一名“AI小子”。那么你还想往下探索吗?

  • 为什么要做 RAG
  • 什么是模型
  • 什么是模型训练
  • 求解器 & 损失函数简介
  • 小实验2:手写一个简单的神经网络并训练它
  • 什么是训练/预训练/微调/轻量化微调
  • Transformer结构简介
  • 轻量化微调
  • 实验数据集的构建
第四阶段(20天):商业闭环

对全球大模型从性能、吞吐量、成本等方面有一定的认知,可以在云端和本地等多种环境下部署大模型,找到适合自己的项目/创业方向,做一名被 AI 武装的产品经理。

  • 硬件选型
  • 带你了解全球大模型
  • 使用国产大模型服务
  • 搭建 OpenAI 代理
  • 热身:基于阿里云 PAI 部署 Stable Diffusion
  • 在本地计算机运行大模型
  • 大模型的私有化部署
  • 基于 vLLM 部署大模型
  • 案例:如何优雅地在阿里云私有部署开源大模型
  • 部署一套开源 LLM 项目
  • 内容安全
  • 互联网信息服务算法备案

学习是一个过程,只要学习就会有挑战。天道酬勤,你越努力,就会成为越优秀的自己。

如果你能在15天内完成所有的任务,那你堪称天才。然而,如果你能完成 60-70% 的内容,你就已经开始具备成为一名大模型 AI 的正确特征了。

这份完整版的大模型 AI 学习资料已经上传CSDN,朋友们如果需要可以微信扫描下方CSDN官方认证二维码免费领取【保证100%免费

https://img-blog.csdnimg.cn/img_convert/05840567e2912bcdcdda7b15cba33d93.jpeg

Logo

更多推荐