掌握Agentic AI:小白程序员进阶指南,收藏学习必备!
要理解Agentic AI,首先要明白它与传统LLM(大语言模型)的本质区别。传统LLM应用• 输入问题 → 输出答案• 被动响应,一次性交互• 无法使用外部工具• 没有记忆和状态管理AI Agent(智能体)• 感知环境 → 自主决策 → 执行行动 → 达成目标• 主动规划,多轮迭代• 可以使用工具(API、数据库、代码执行等)• 具备短期和长期记忆• 能够反思和优化AI Agent的核心组件:
本文系统介绍了Agentic AI的核心概念、架构模式、开发实战,从LLM到AI Agent的演进,阐述了Agentic AI的定义与核心特征,并详细解析了Agentic Workflow和Agentic AI架构。文章还深入探讨了21种Agentic设计模式,并通过实战案例展示了多Agent协作系统的构建方法。最后,本文提出了2026年Agentic AI的十大趋势,并为企业如何拥抱Agentic AI提供了战略、战术和技术层面的建议。无论你是初学者、开发者还是架构师,都能在本文中找到属于你的进阶之路。
第一章 什么是Agentic AI?
1.1 从LLM到AI Agent的演进
要理解Agentic AI,首先要明白它与传统LLM(大语言模型)的本质区别。
传统LLM应用:
- • 输入问题 → 输出答案
- • 被动响应,一次性交互
- • 无法使用外部工具
- • 没有记忆和状态管理
AI Agent(智能体):
- • 感知环境 → 自主决策 → 执行行动 → 达成目标
- • 主动规划,多轮迭代
- • 可以使用工具(API、数据库、代码执行等)
- • 具备短期和长期记忆
- • 能够反思和优化

AI Agent的核心组件:记忆、工具、规划、行动
1.2 Agentic的定义与核心特征
Agentic这个词源自"Agent"(智能体/代理),但它的含义更深远。它代表的是一种自主性、能动性、目标导向的AI系统特征。
AI Agent(人工智能代理)是一个能够感知环境、进行决策并执行行动,以实现特定目标的实体。
Agentic AI的六大核心特征:
-
- 自主性(Autonomy):无需人类持续干预,能够独立完成任务
-
- 感知能力(Perception):通过多种渠道获取信息和环境状态
-
- 决策能力(Reasoning):基于目标和当前状态进行推理和决策
-
- 行动能力(Action):调用工具、执行代码、与外部系统交互
-
- 记忆能力(Memory):保存短期和长期记忆,维持上下文
-
- 反思能力(Reflection):评估结果,自我修正和持续优化

Agentic AI Architecture:从感知到执行的完整闭环
1.3 Agentic vs 传统自动化
很多人会问:Agentic AI和传统的RPA(机器人流程自动化)、工作流自动化有什么区别?
| 特征 | 传统自动化 | Agentic AI |
|---|---|---|
| 决策方式 | 规则驱动,预先定义 | AI驱动,动态决策 |
| 灵活性 | 刚性流程,难以适应变化 | 弹性流程,自适应调整 |
| 复杂度 | 适合结构化、重复性任务 | 适合非结构化、复杂任务 |
| 容错能力 | 遇到异常即失败 | 能够反思、重试、调整策略 |
| 学习能力 | 无学习能力 | 持续学习和优化 |
简单来说:传统自动化是"按图索骥",Agentic AI是"见机行事"。
第二章 Agentic Workflow:智能体工作流详解
2.1 什么是Agentic Workflow?
Agentic Workflow(智能体工作流) 是利用一个或多个AI智能体协作,以自动化和优化业务流程的方法。它将复杂任务分解为可管理的子任务,并通过迭代达成目标。
吴恩达教授在介绍Agentic Workflow时,认为它是与LLM交互和完成任务的一种方法,可以将任务分解成多个步骤,在不同环节进行迭代,指导最终生成期望的结果。

三种工作流对比:自动化工作流、非智能体AI工作流、智能体工作流
2.2 核心差异:Deterministic vs Non-Deterministic
从上图可以清晰看到:
传统自动化工作流:
- • 确定性流程(Deterministic flow)
- • Input → Task 1 → Task 2 → … → Task n → Output
- • 每一步都是预先定义的
非智能体AI工作流:
- • 仍然是确定性流程
- • 只是某些任务由AI执行
- • 流程本身不可变
智能体工作流:
- • 非确定性流程(Non-Deterministic flow)
- • User query → Plan and decide → Execute → Reflect and observe → Outcome
- • 包含反馈循环,可以自我修正
- • AI不仅执行任务,还负责规划和决策
2.3 Agentic Workflow的五大核心组件
智能体工作流(AI Agentic Workflow)是AI领域前沿技术,结合大型语言模型(LLM)的推理能力、工具交互和记忆功能,实现复杂任务的半自主执行。

Agentic Workflow架构:核心组件详解
1. 推理模块(Reasoning module)
- • 负责规划、评估、推理下一步行动
- • 基于LLM进行决策
- • 处理复杂逻辑和异常情况
2. 记忆模块(Memory module)
- • 工作记忆(Working memory):当前任务的临时信息
- • 短期记忆(Short-term memory):对话历史和上下文
- • 长期记忆(Long-term memory):持久化存储的知识和经验
3. 工具集(Toolset)
- • API集成
- • 数据库操作
- • 代码执行
- • 外部服务调用
- • 文件处理等
4. 提示词库(Prompt store)
- • 预定义的提示词模板
- • 针对不同场景的优化提示
- • 可复用的最佳实践
5. Agent核心执行引擎(Agent core)
- • 动态路由工作流任务
- • 调用函数和工具
- • 获取额外信息
- • 协调各模块工作
6. 可观测性存储(Observability store)
- • 审计追踪
- • 性能指标
- • 日志存储
- • 用于监控和优化
2.4 实战案例:智能客服系统
让我们通过一个具体案例理解Agentic Workflow的运作:
场景:电商平台的智能客服系统
传统方式:
用户提问 → 关键词匹配 → 返回预设答案
Agentic Workflow方式:
1. 用户提问:"我上周买的手机还没到,帮我查一下"2. 推理模块:识别意图(查询订单状态)+ 提取实体(商品:手机,时间:上周)3. 工具调用:查询订单数据库4. 发现异常:订单显示已发货但无物流信息5. 反思:需要进一步调查6. 工具调用:查询物流公司API7. 发现:物流异常,包裹丢失8. 规划:提供解决方案(补发/退款)9. 执行:生成个性化回复,提供补偿方案10. 记忆:记录此次异常,优化后续流程
可以看到,Agentic Workflow能够自主处理复杂情况,而不是简单地返回预设答案。
第三章 Agentic AI架构深度解析
3.1 单Agent架构

单Agent核心架构:从输入到执行的完整链路
核心层次:
1. 输入层(Input Layer)
- • 接收用户请求
- • 解析和预处理
2. 核心Agent(Core Agent)
- • 感知模块(Perception Module):理解输入,提取信息
- • 上下文处理(Context Processing):结合历史和环境信息
- • 决策引擎(Decision Engine):基于目标和状态做出决策
- • 行动规划(Action Planning):制定执行计划
- • 执行层(Execution Layer):调用工具,执行动作
3. 数据存储(Data Storage)
- • 知识库(Knowledge Base):领域知识、业务规则
- • 记忆存储(Memory Store):会话历史、用户偏好
4. 外部交互(External Interactions)
- • 外部API:第三方服务集成
- • 数据库操作:CRUD操作
- • 用户界面:与用户交互
- • 系统集成:与企业系统对接
5. 可观测性(Observability)
- • 监控(Monitoring):实时性能监控
- • 性能指标(Performance Metrics):响应时间、成功率
- • 错误日志(Error Logging):异常追踪
- • 使用分析(Usage Analytics):用户行为分析
3.2 多Agent架构:协作的力量
单个Agent能力有限,真正的威力来自于多Agent协作。

Agentic framework:顺序工作流与并行工作流
两种基本模式:
1. 顺序工作流(Sequential workflow)
Agent 1 → Agent 2 → Agent 3
- • 任务按顺序传递
- • 每个Agent负责特定环节
- • 类似工厂流水线
2. 并行工作流(Parallel workflow)
Agent 1 ↓Agent 2 → Decision Agent → Guardrails ↑ Agent 3
- • 多个Agent并行处理
- • 决策Agent汇总结果
- • 提高效率和准确性
3. 规划Agent(Planning agent)
- • 负责任务分解
- • 分配给不同的执行Agent
- • 监控进度和调整策略
4. 记忆层(Memory)
- • 聊天历史(Chat history)
- • 用户画像(User profile)
- • 对话状态(Conversation state)
5. 防护栏(Guardrails)
- • 安全检测
- • 合规性检查
- • 质量控制
6. 自适应与学习(Adaptation & Learning)
- • 从执行结果中学习
- • 持续优化策略
3.3 五种多Agent架构模式

五种AI Agent架构类型
1. 单Agent(Single agent)
- • 一个LLM + 多个工具
- • 适合简单任务
- • 架构简单,易于管理
2. 网络型(Network)
- • 多个Agent平等协作
- • 互相通信和协作
- • 适合需要多视角的任务
3. 监督型(Supervisor)
- • 一个监督Agent协调多个工作Agent
- • 监督者负责任务分配和质量控制
- • 适合复杂项目管理
4. 层级型(Hierarchical)
- • 多层管理结构
- • 上层Agent管理下层Agent
- • 适合大型组织模拟
5. 定制型(Custom)
- • 根据具体需求定制
- • 灵活组合各种模式
- • 适合特殊场景
3.4 企业级Agentic架构

"Agentified"企业架构:AI Agent LLM Wrapper
在企业环境中,Agentic AI的架构更加复杂:
核心组件:
- • AI Agent LLM Wrapper:为现有软件应用添加AI能力
- • 自然语言对话:用户通过自然语言与系统交互
- • 意图日志(Intent log):记录所有用户意图和操作
- • Safeguard agent:负责伦理合规、政策执行
- • 数据集成:连接企业各个数据源
- • API网关:统一管理外部服务调用
这种架构使得企业能够渐进式引入Agentic AI,无需完全重构现有系统。
第四章 21种Agentic设计模式全解析
《Agentic Design Patterns》一书系统总结了21种智能体设计模式。这些模式是构建AI智能代理的经验范式,是2026年开发者必须掌握的核心技能。

Top AI Agentic Workflow Design Patterns
4.1 基础模式(Foundational Patterns)
模式1:反射模式(Reflection Pattern)

核心思想:模型审查自己的输出以改进响应
工作流程:
-
- 用户提出问题
-
- Primary LLM处理输入,生成初始响应
-
- LLM Reflect对初始响应进行反思和批评
-
- 整合反馈,生成改进的响应
-
- 验证新响应
-
- 输出最终结果
应用场景:
- • 代码生成和优化
- • 文案撰写和润色
- • 复杂问题求解
优势:
- • 提高输出质量
- • 减少错误和幻觉
- • 自我纠错
模式2:工具使用模式(Tool Use Pattern)
核心思想:LLM使用工具收集信息并生成响应
工作流程:
-
- 用户查询
-
- LLM分析需要什么工具
-
- 调用工具(Web搜索、向量数据库、API等)
-
- 基于工具返回结果生成响应
-
- 返回给用户
工具类型:
- • Web Search:实时信息检索
- • Vector DB:知识库检索
- • APIs:外部服务调用
- • Code Interpreter:代码执行
- • Calculator:数学计算
应用场景:
- • 实时信息查询
- • 数据分析
- • 复杂计算
模式3:推理与行动模式(ReAct Pattern)
核心思想:Reason(推理)+ Act(行动)交替进行
工作流程:
Thought: 我需要先了解...Action: 搜索"XXX"Observation: 得到结果...Thought: 基于这个结果,我需要...Action: 调用API...Observation: ...Final Answer: 最终答案
优势:
- • 处理复杂推理任务
- • 边思考边行动
- • 可解释性强
模式4:规划模式(Planning Pattern)

核心思想:LLM自主决定完成任务的步骤序列
工作流程:
-
- 接收Prompt
-
- Planning:分解任务,制定计划
-
- Generate Task:生成具体任务
-
- Single Task Agent:执行单个任务
-
- Task Result:获取结果
-
- Replan:根据结果调整计划
-
- 迭代直到完成
-
- 返回最终响应
应用场景:
- • 复杂项目管理
- • 多步骤任务执行
- • 长期目标达成
模式5:多Agent模式(Multi-Agent Pattern)
核心思想:具有专门角色的Agent相互协作处理用户请求
角色示例:
- • 产品经理Agent:需求分析
- • 架构师Agent:系统设计
- • 开发工程师Agent:代码实现
- • 测试工程师Agent:质量保障
- • 文档工程师Agent:文档编写
协作方式:
- • 顺序协作:按流程传递
- • 并行协作:同时处理不同部分
- • 混合协作:结合顺序和并行
4.2 记忆与知识模式
模式6:短期记忆模式
- • 维护当前会话上下文
- • 保存临时变量
- • 会话历史管理
模式7:长期记忆模式
- • 持久化存储
- • 知识图谱集成
- • 向量数据库检索
模式8:检索增强生成(RAG)
- • 结合外部知识库
- • 提高回答准确性
- • 减少幻觉
4.3 工具与环境交互模式
模式9:工具注册模式
- • 动态工具发现
- • 工具能力描述
- • 工具选择优化
模式10:工具适配器模式
- • 统一工具接口
- • 简化集成
- • 错误处理
模式11:环境感知模式
- • 监控系统状态
- • 适应环境变化
- • 上下文感知
4.4 协作与多Agent模式
模式12:投票协作模式
- • 多个Agent独立决策
- • 投票选择最佳方案
- • 提高决策可靠性
模式13:角色协作模式
- • 定义明确的角色分工
- • 各司其职
- • 高效协作
模式14:辩论协作模式
- • 不同Agent提出不同观点
- • 辩论和讨论
- • 达成共识
模式15:交叉反思模式
- • Agent互相审查
- • 提供反馈
- • 持续改进
4.5 安全与治理模式
模式16:防护栏模式(Guardrails)
- • 内容安全检测
- • 合规性检查
- • 防止有害输出
模式17:人类反馈模式
- • 人类在环(Human-in-the-loop)
- • 关键决策人工审核
- • 持续学习优化
模式18:Agent评估模式
- • 性能监控
- • 质量评估
- • 自动调优
4.6 任务与控制模式
模式19:目标创建模式
- • 被动目标:响应用户请求
- • 主动目标:主动提出建议
模式20:提示优化模式
- • 动态提示调整
- • A/B测试
- • 性能优化
模式21:渐进查询模式
- • 一次性查询
- • 增量查询
- • 流式响应
4.7 设计模式实战应用

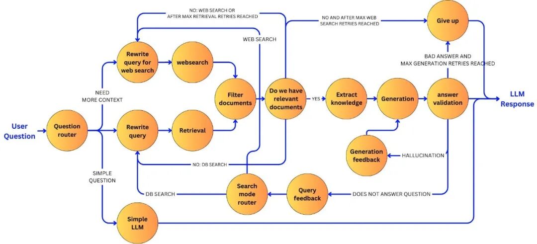
The Different Agentic Patterns:复杂的状态流转图
这张图展示了一个复杂的问答系统如何使用多种设计模式组合:
流程解析:
-
- Question router:路由问题类型
- • 简单问题 → Simple LLM直接回答
- • 需要上下文 → 进入检索流程
-
- 检索分支:
- • Rewrite query:重写查询
- • Retrieval:从数据库检索
- • Web search:网络搜索
-
- 文档过滤:Filter documents
-
- 相关性判断:Do we have relevant documents?
- • Yes → Extract knowledge → Generation
- • No → 重新搜索或放弃
-
- 答案验证:Answer validation
- • 检测幻觉
- • 验证是否回答问题
-
- 反馈循环:
- • Generation feedback
- • Query feedback
- • 重新生成或调整策略
这个流程综合运用了:
- • Router模式(问题路由)
- • Reflection模式(答案验证)
- • Tool Use模式(检索和搜索)
- • ReAct模式(推理和行动交替)
- • Feedback模式(持续优化)
第五章 多Agent协作系统实战
5.1 为什么需要多Agent协作?
单个Agent能力再强也有局限:
- • 知识范围有限:难以精通所有领域
- • 认知偏差:单一视角容易出错
- • 任务复杂度:难以同时处理多个子任务
- • 效率问题:串行处理速度慢
多Agent协作的优势:
- • 专业化分工:每个Agent专注特定领域
- • 多角度验证:减少错误和偏见
- • 并行处理:提高效率
- • 复杂任务分解:化繁为简
5.2 多Agent架构模式详解

多Agent系统架构框架
核心组件:
1. 通信通道(Communication Channel)
- • Agent之间的消息传递
- • 同步/异步通信
- • 消息队列管理
2. 协作策略(Collaboration Strategy)
- • 任务分配(Task Allocation):如何分配任务给不同Agent
- • 信息共享(Information Sharding):知识分片和共享机制
3. Agent层
- • Agent 1, Agent 2, Agent 3…
- • 每个Agent有自己的专长
- • 感知环境、做出决策、执行行动
4. 环境层(Environment)
- • 物理环境:外部系统和资源
- • 知识库:共享知识存储
5.3 实战案例:软件开发团队

Agent Studio Implementation Architecture based on LLM
让我们看一个真实的多Agent系统案例:
场景:开发一个混合车辆系统
Agent团队组成:
1. UserProxyAgent(用户代理)
- • 代表用户Sarah
- • 接收用户需求
2. Project Manager - Jim(项目经理)
- • 需求分析
- • 项目规划
- • 进度管理
3. Requirement Engineer - Omar(需求工程师)
- • 需求细化
- • 需求文档化
- • 需求验证
4. System Architect - Laura(系统架构师)
- • 架构设计
- • 技术选型
- • 系统设计
5. Engineering Assistant - Dorlis(工程助理)
- • 组件查找
- • 参数配置
- • 技术支持
6. Executor - Critic(执行器/审查者)
- • 代码执行
- • 结果验证
- • 质量检查
工作流程:
1. 用户提出需求:"构建一个混合动力车辆以达到所需性能"2. UserProxyAgent接收需求3. GroupChatManager协调团队4. Project Manager制定项目计划5. Requirement Engineer细化需求6. System Architect探索不同架构7. Engineering Assistant在知识图谱中查找组件8. Executor运行仿真获取结果9. 创建SysMLv2进行验证10. Executor验证结果是否符合需求11. 迭代优化直到满足要求
关键特性:
- • 角色专业化:每个Agent有明确的职责
- • 协作机制:通过GroupChatManager协调
- • 知识集成:连接知识图谱获取专业信息
- • 仿真验证:运行仿真验证设计
- • 迭代优化:持续改进直到满足要求
5.4 多Agent通信协议

单Agent交互 vs 多Agent交互
通信方式:
1. 点对点通信
Agent A → Agent B: 消息内容Agent B → Agent A: 回复内容
2. 广播通信
Agent A → All Agents: 广播消息
3. 发布-订阅模式
Agent A发布到Topic X订阅Topic X的Agent接收消息
4. 黑板模式
所有Agent共享一个黑板Agent写入信息到黑板Agent从黑板读取信息
消息格式:
{ "from": "Agent_A", "to": "Agent_B", "type": "request|response|notification", "content": { "task": "任务描述", "data": "相关数据", "priority": "优先级" }, "timestamp": "2026-02-24T10:00:00Z"}
5.5 多Agent冲突解决
在多Agent系统中,冲突不可避免:
常见冲突类型:
-
- 资源冲突:多个Agent竞争同一资源
-
- 目标冲突:不同Agent的目标不一致
-
- 知识冲突:不同Agent的知识矛盾
-
- 行动冲突:Agent的行动相互干扰
解决策略:
1. 协商机制
- • Agent之间进行谈判
- • 寻找折中方案
- • 达成共识
2. 投票机制
- • 多个Agent投票决策
- • 少数服从多数
- • 加权投票
3. 仲裁机制
- • 指定仲裁Agent
- • 仲裁者做出最终决定
- • 强制执行
4. 优先级机制
- • 定义Agent优先级
- • 高优先级Agent优先
- • 动态调整优先级
5. 市场机制
- • 任务拍卖
- • Agent竞价
- • 最优者得
第六章 从零开始构建AI Agent
6.1 开发前的准备
技术栈要求:
- • 编程语言:Python(主流)、JavaScript、Java等
- • LLM基础:了解大模型原理和API调用
- • 框架选择:LangChain、AutoGen、CrewAI等
- • 工具集成:熟悉REST API、数据库、向量数据库
核心概念理解:
- • Agent:能够感知环境并执行行动的智能体
- • Tools:Agent可以调用的外部功能
- • Memory:短期和长期记忆管理
- • Planning:任务分解和规划
- • Reflection:自我评估和优化
6.2 选择适合的框架
2026年应该了解的20个Agentic AI框架:
主流框架对比:
| 框架 | 特点 | 适用场景 | 学习曲线 |
|---|---|---|---|
| LangChain | 生态完善,工具丰富 | 通用场景 | 中等 |
| AutoGen | 多Agent协作强 | 复杂协作场景 | 中等 |
| CrewAI | 角色定义清晰 | 团队模拟 | 简单 |
| LlamaIndex | 数据索引强大 | RAG应用 | 中等 |
| Haystack | 生产就绪 | 企业级应用 | 较陡 |
框架选择建议:
- • 初学者:从CrewAI开始,概念清晰
- • 快速原型:LangChain,生态丰富
- • 多Agent系统:AutoGen,微软出品
- • 知识密集型:LlamaIndex,RAG专家
- • 生产部署:Haystack,稳定性好
6.3 实战:构建一个简单的Agent
让我们用LangChain构建一个实用的Agent:
场景:构建一个智能研究助手
需求:
- • 能够搜索网络信息
- • 能够阅读和总结文章
- • 能够回答复杂问题
- • 能够引用来源
代码实现:
from langchain.agents import AgentExecutor, create_react_agentfrom langchain.tools import Toolfrom langchain_community.llms import OpenAIfrom langchain_community.utilities import GoogleSearchAPIWrapperfrom langchain.memory import ConversationBufferMemoryfrom langchain.prompts import PromptTemplate# 1. 初始化LLMllm = OpenAI(temperature=0, model="gpt-4")# 2. 定义工具search = GoogleSearchAPIWrapper()tools = [ Tool( name="Search", func=search.run, description="useful for when you need to answer questions about current events" ), Tool( name="Calculator", func=lambda x: eval(x), description="useful for when you need to answer questions about math" )]# 3. 定义记忆memory = ConversationBufferMemory( memory_key="chat_history", return_messages=True)# 4. 定义提示词模板template = """Answer the following questions as best you can. You have access to the following tools:{tools}Use the following format:Question: the input question you must answerThought: you should always think about what to doAction: the action to take, should be one of [{tool_names}]Action Input: the input to the actionObservation: the result of the action... (this Thought/Action/Action Input/Observation can repeat N times)Thought: I now know the final answerFinal Answer: the final answer to the original input questionBegin!Question: {input}Thought:{agent_scratchpad}"""prompt = PromptTemplate.from_template(template)# 5. 创建Agentagent = create_react_agent(llm, tools, prompt)# 6. 创建Agent执行器agent_executor = AgentExecutor( agent=agent, tools=tools, memory=memory, verbose=True, handle_parsing_errors=True)# 7. 使用Agentresponse = agent_executor.invoke({ "input": "2026年AI领域有哪些最新趋势?"})print(response["output"])
运行结果:
> Entering new AgentExecutor chain...Thought: I need to search for the latest AI trends in 2026Action: SearchAction Input: "AI trends 2026"Observation: Agentic AI, Multi-Agent Systems, AI Governance...Thought: I now know the final answerFinal Answer: 2026年AI领域的主要趋势包括:1. Agentic AI的广泛应用2. 多Agent协作系统成为主流3. AI治理和可信AI受到重视...> Finished chain.
6.4 进阶:构建多Agent系统
使用AutoGen构建一个多Agent软件开发团队:
from autogen import ConversableAgent, GroupChat, GroupChatManager# 1. 配置LLMconfig_list = [ { "model": "gpt-4", "api_key": "your-api-key" }]# 2. 创建Agent# 产品经理product_manager = ConversableAgent( name="Product_Manager", system_message="你是产品经理,负责需求分析和产品规划。", llm_config={"config_list": config_list})# 架构师architect = ConversableAgent( name="Architect", system_message="你是系统架构师,负责系统设计和技术选型。", llm_config={"config_list": config_list})# 开发工程师developer = ConversableAgent( name="Developer", system_message="你是开发工程师,负责代码实现。", llm_config={"config_list": config_list})# 测试工程师tester = ConversableAgent( name="Tester", system_message="你是测试工程师,负责质量保证。", llm_config={"config_list": config_list})# 用户代理user_proxy = ConversableAgent( name="User", llm_config=False, # 人类用户 is_termination_msg=lambda x: x.get("content", "").rstrip().endswith("TERMINATE"))# 3. 创建群聊groupchat = GroupChat( agents=[product_manager, architect, developer, tester, user_proxy], messages=[], max_round=20)# 4. 创建群聊管理员manager = GroupChatManager( groupchat=groupchat, llm_config={"config_list": config_list})# 5. 开始协作user_proxy.initiate_chat( manager, message="我们需要开发一个电商网站,请制定完整的开发计划。")
执行流程:
User: 我们需要开发一个电商网站,请制定完整的开发计划。Product_Manager: 分析需求:1. 用户注册登录2. 商品展示3. 购物车4. 订单管理5. 支付系统...Architect:技术架构设计:前端:React + TypeScript后端:Node.js + Express数据库:MongoDB...Developer:开始实现:- 创建项目结构- 实现用户认证模块- 实现商品模块...Tester:测试计划:- 单元测试- 集成测试- 性能测试...(多轮对话后)Product_Manager: 开发计划完成,请review。TERMINATE
6.5 工具集成:让Agent更强大
Agent的能力很大程度上取决于它能使用的工具。
常用工具类型:
1. 搜索工具
from langchain_community.utilities import GoogleSearchAPIWrappersearch = GoogleSearchAPIWrapper()result = search.run("AI trends 2026")
2. 代码执行
from langchain.tools.python.tool import PythonREPLToolpython_tool = PythonREPLTool()result = python_tool.run("print('Hello, World!')")
3. 数据库操作
from langchain.sql_database import SQLDatabasefrom langchain.agents.agent_types import AgentTypedb = SQLDatabase.from_uri("sqlite:///example.db")
4. 向量数据库
from langchain_community.vectorstores import FAISSfrom langchain_community.embeddings import OpenAIEmbeddingsembeddings = OpenAIEmbeddings()vectorstore = FAISS.from_texts(["Hello", "World"], embeddings)
5. API调用
import requestsdef call_weather_api(city: str) -> str: """获取天气信息""" response = requests.get(f"https://api.weather.com/{city}") return response.json()weather_tool = Tool( name="Weather", func=call_weather_api, description="获取城市天气")
6. 文件处理
from langchain.document_loaders import TextLoader, PDFLoaderdef read_file(file_path: str) -> str: """读取文件内容""" loader = TextLoader(file_path) return loader.load()file_tool = Tool( name="FileReader", func=read_file, description="读取文件内容")
6.6 记忆管理:让Agent有"记性"
短期记忆:
from langchain.memory import ConversationBufferMemorymemory = ConversationBufferMemory( memory_key="chat_history", return_messages=True, max_token_limit=2000 # 限制记忆长度)
长期记忆:
from langchain.memory import ConversationEntityMemoryfrom langchain.memory.entity import InMemoryEntityStoreentity_store = InMemoryEntityStore()memory = ConversationEntityMemory( entity_store=entity_store, llm=llm)
向量记忆:
from langchain.memory import VectorStoreRetrieverMemoryfrom langchain_community.vectorstores import FAISSembedding = OpenAIEmbeddings()vectorstore = FAISS.from_texts(["memory1", "memory2"], embedding)retriever = vectorstore.as_retriever()memory = VectorStoreRetrieverMemory( retriever=retriever)
6.7 调试与优化
1. 启用详细日志
agent_executor = AgentExecutor( agent=agent, tools=tools, verbose=True # 输出详细日志)
2. 错误处理
agent_executor = AgentExecutor( agent=agent, tools=tools, handle_parsing_errors=True, # 自动处理解析错误 max_iterations=10, # 限制最大迭代次数 early_stopping_method="generate" # 超时后生成答案)
3. 性能监控
import timestart_time = time.time()response = agent_executor.invoke({"input": question})end_time = time.time()print(f"执行时间: {end_time - start_time:.2f}秒")print(f"Token使用: {response['token_usage']}")
4. 缓存优化
from langchain.cache import SQLiteCachefrom langchain.globals import set_llm_cacheset_llm_cache(SQLiteCache(database_path=".langchain.db"))# 相同的查询会直接从缓存读取
第七章 2026年Agentic AI十大趋势
基于最新行业研究,我们总结了2026年Agentic AI的关键趋势:
趋势1:多Agent协作成为默认形态
2026年将是多Agent协作的起点,不同agent之间协同、分工、并自动解决复杂业务目标。
表现:
- • 企业级应用普遍采用多Agent架构
- • Agent之间的通信协议标准化
- • 跨组织Agent协作出现
趋势2:从项目级到生态级AI投资
将AI投资回报率从单个项目层面,扩展到全面的战略性AI生态体系。
表现:
- • 企业构建AI Agent生态系统
- • Agent市场蓬勃发展
- • Agent即服务(AaaS)模式兴起
趋势3:智能体驱动型应用落地
智能体驱动型(Agentic AI)的落地应用成为主流。
表现:
- • 客服、销售、运营全面Agent化
- • 个人AI助手普及
- • 垂直行业专属Agent涌现
趋势4:编码智能体崛起
未来,Agent将向编码智能体、计算机使用智能体、多模态交互智能体三大方向演进。
表现:
- • AI自动编程成为常态
- • 低代码/无代码平台集成Agent
- • 开发者角色转变为Agent编排者
趋势5:人机混合工作流
人类负责长期规划、监管与价值判断,AI agents负责执行、优化与反馈循环。
表现:
- • Human-in-the-loop成为标准实践
- • 人类和Agent无缝协作
- • 新的工作岗位出现:Agent训练师、Agent协调员
趋势6:复杂任务执行能力突破
无论是国际巨头还是中国玩家,AI Agent成为全球AI竞争的"核心赛道",春节档的新品迭代均围绕"复杂任务执行能力"展开。
表现:
- • Agent能够处理更复杂的业务逻辑
- • 长周期任务自主完成
- • 跨系统、跨平台操作
趋势7:可信治理成为焦点
峰会设置了可信治理专场,安全和合规受到重视。
表现:
- • Agent行为可解释、可审计
- • 伦理和合规框架建立
- • 防止Agent滥用和失控
趋势8:Agent OS内核出现
从基础模型、OS内核到可信治理的全栈发展。
表现:
- • 专门的Agent操作系统出现
- • 统一的Agent运行时环境
- • Agent资源调度优化
趋势9:流量入口重构
Agent可能重构流量入口,成为新一代生产力核心。
表现:
- • 用户通过Agent访问服务
- • 传统App被Agent替代
- • 新的商业模式出现
趋势10:Agent学习策略进化
从Prompt Engineering到模型增强的多层次学习。
表现:
- • Tier 1:Prompt Engineering & RAG
- • Tier 2:Feedback Loops & Memory
- • Tier 3:Learning from Demonstration & RL
- • Tier 4:Model Enhancement
第八章 企业如何拥抱Agentic AI
8.1 战略层面
1. 制定AI Agent战略
- • 评估业务场景的Agent化潜力
- • 确定优先级和路线图
- • 建立ROI评估体系
2. 组织架构调整
- • 设立AI Agent团队
- • 培养Agent开发能力
- • 建立人机协作机制
3. 技术基础设施建设
- • 搭建Agent开发平台
- • 建设知识库和数据湖
- • 建立Agent治理框架
8.2 战术层面
1. 选择合适的切入点
- • 高价值场景:客服、销售支持、数据分析
- • 低复杂度场景:规则明确、数据充足
- • 快速见效场景:能够在3-6个月内看到效果
2. 渐进式实施
阶段1:单Agent试点(1-3个月) ↓阶段2:多Agent协作(3-6个月) ↓阶段3:部门级应用(6-12个月) ↓阶段4:企业级部署(12-24个月)
3. 建立反馈机制
- • 收集用户反馈
- • 监控Agent性能
- • 持续优化和改进
8.3 技术层面
1. 技术选型
- • 评估开源框架 vs 商业方案
- • 考虑可扩展性和兼容性
- • 重视安全性和合规性
2. 数据准备
- • 整理和清洗业务数据
- • 构建知识图谱
- • 建立向量数据库
3. 工具集成
- • 梳理现有系统API
- • 开发Agent专用工具
- • 建立工具注册中心
4. 测试与验证
- • 单元测试:测试单个Agent
- • 集成测试:测试Agent协作
- • 压力测试:测试系统性能
- • 安全测试:测试安全性
8.4 人才层面
1. 技能培养
- • 技术团队:LLM、Agent框架、工具开发
- • 业务团队:Agent编排、Prompt工程
- • 管理团队:AI战略、变革管理
2. 角色定义
- • Agent开发工程师:开发和优化Agent
- • Agent训练师:训练和调优Agent行为
- • Agent协调员:监控和协调Agent运作
- • AI伦理官:确保Agent合规和负责任
3. 文化建设
- • 培养AI-first思维
- • 鼓励人机协作
- • 建立学习型组织
8.5 风险管理
1. 技术风险
- • 幻觉问题:Agent产生错误信息
- • 对策:RAG、验证机制、人类审核
- • 安全性:Agent被恶意利用
- • 对策:权限控制、审计日志、防护栏
- • 性能问题:响应慢、成本高
- • 对策:缓存、优化、模型蒸馏
2. 业务风险
- • 依赖风险:过度依赖Agent
- • 对策:保持人类监督、应急预案
- • 质量风险:Agent决策错误
- • 对策:多层验证、人类在环
3. 合规风险
- • 数据隐私:违反隐私法规
- • 对策:数据脱敏、访问控制
- • 责任归属:Agent决策责任不清
- • 对策:明确责任框架、审计追踪
第九章 学习资源与进阶路径
9.1 推荐学习资源
书籍:
- • 《Agentic Design Patterns》- Antonio Gulli(智能体设计模式圣经)
- • 《从零开始构建智能体》- Datawhale开源项目
在线课程:
- • Andrew Ng的Agentic Workflow课程
- • DeepLearning.AI的AI Agent专项课程
- • TUV南德的AI Agent开发培训
开源项目:
- • LangChain:最流行的Agent框架
- • AutoGen:微软的多Agent框架
- • CrewAI:角色驱动的Agent框架
- • 《Agentic Design Patterns》中文翻译版
社区:
- • GitHub AI社区
- • CSDN AI开发者社区
- • 知乎AI话题
- • InfoQ AI
9.2 学习路径建议
初学者(0-6个月):
第1-2个月:基础
- • 学习Python编程
- • 理解LLM基本原理
- • 掌握Prompt Engineering
- • 学习使用LangChain基础
第3-4个月:实践
- • 构建简单的单Agent应用
- • 学习工具集成
- • 理解记忆管理
- • 完成3-5个小项目
第5-6个月:进阶
- • 学习多Agent协作
- • 掌握设计模式
- • 参与开源项目
- • 构建实际应用场景
开发者(6-12个月):
第7-9个月:深入
- • 深入研究Agent框架源码
- • 学习高级设计模式
- • 掌握性能优化技巧
- • 构建复杂的多Agent系统
第10-12个月:专业
- • 开发通用Agent组件
- • 贡献开源项目
- • 撰写技术博客
- • 在团队中推广Agent技术
架构师(12个月+):
第13-18个月:战略
- • 设计企业级Agent架构
- • 制定技术标准和规范
- • 建立Agent治理框架
- • 推动组织变革
第19-24个月:领导
- • 构建Agent生态系统
- • 培养团队能力
- • 探索创新应用场景
- • 成为行业专家
9.3 实战项目建议
入门项目:
-
- 智能问答机器人:使用RAG构建知识库问答
-
- 代码助手:帮助编写和调试代码
-
- 研究助手:自动搜索和总结信息
进阶项目:
-
- 软件开发团队:多Agent协作完成开发任务
-
- 智能客服系统:处理复杂客户服务
-
- 数据分析助手:自动分析和可视化数据
高级项目:
-
- 企业级Agent平台:支持多个业务场景
-
- 跨系统自动化:集成多个企业系统
-
- 自主决策系统:在特定领域自主决策
结语:拥抱Agentic时代
2026年,我们正站在一个新时代的起点。Agentic AI不仅仅是技术的演进,更是人类与AI协作方式的根本性变革。
对初学者:
- • 不要畏惧,从现在开始学习
- • 动手实践是最好的老师
- • 加入社区,与他人共同成长
对开发者:
- • 深入理解原理,不满足于表面
- • 持续学习,技术日新月异
- • 分享经验,推动行业发展
对架构师:
- • 着眼全局,设计可扩展架构
- • 平衡创新与稳定
- • 培养团队,建设能力体系
对企业决策者:
- • 把握趋势,制定战略
- • 勇于尝试,但不盲目
- • 投资人才,建设文化
正如SearchUnify预测的那样,2026年,人类负责长期规划、监管与价值判断,AI agents负责执行、优化与反馈循环,进而形成"人-机混合工作流"。
这不是AI替代人类,而是AI增强人类。
未来已来,你准备好了吗?
最后
对于正在迷茫择业、想转行提升,或是刚入门的程序员、编程小白来说,有一个问题几乎人人都在问:未来10年,什么领域的职业发展潜力最大?
答案只有一个:人工智能(尤其是大模型方向)
当下,人工智能行业正处于爆发式增长期,其中大模型相关岗位更是供不应求,薪资待遇直接拉满——字节跳动作为AI领域的头部玩家,给硕士毕业的优质AI人才(含大模型相关方向)开出的月基础工资高达5万—6万元;即便是非“人才计划”的普通应聘者,月基础工资也能稳定在4万元左右。
再看阿里、腾讯两大互联网大厂,非“人才计划”的AI相关岗位应聘者,月基础工资也约有3万元,远超其他行业同资历岗位的薪资水平,对于程序员、小白来说,无疑是绝佳的转型和提升赛道。

对于想入局大模型、抢占未来10年行业红利的程序员和小白来说,现在正是最好的学习时机:行业缺口大、大厂需求旺、薪资天花板高,只要找准学习方向,稳步提升技能,就能轻松摆脱“低薪困境”,抓住AI时代的职业机遇。
如果你还不知道从何开始,我自己整理一套全网最全最细的大模型零基础教程,我也是一路自学走过来的,很清楚小白前期学习的痛楚,你要是没有方向还没有好的资源,根本学不到东西!
下面是我整理的大模型学习资源,希望能帮到你。

👇👇扫码免费领取全部内容👇👇

最后
1、大模型学习路线

2、从0到进阶大模型学习视频教程
从入门到进阶这里都有,跟着老师学习事半功倍。

3、 入门必看大模型学习书籍&文档.pdf(书面上的技术书籍确实太多了,这些是我精选出来的,还有很多不在图里)

4、 AI大模型最新行业报告
2026最新行业报告,针对不同行业的现状、趋势、问题、机会等进行系统地调研和评估,以了解哪些行业更适合引入大模型的技术和应用,以及在哪些方面可以发挥大模型的优势。

5、面试试题/经验

【大厂 AI 岗位面经分享(107 道)】

【AI 大模型面试真题(102 道)】

【LLMs 面试真题(97 道)】

6、大模型项目实战&配套源码

适用人群

四阶段学习规划(共90天,可落地执行)
第一阶段(10天):初阶应用
该阶段让大家对大模型 AI有一个最前沿的认识,对大模型 AI 的理解超过 95% 的人,可以在相关讨论时发表高级、不跟风、又接地气的见解,别人只会和 AI 聊天,而你能调教 AI,并能用代码将大模型和业务衔接。
- 大模型 AI 能干什么?
- 大模型是怎样获得「智能」的?
- 用好 AI 的核心心法
- 大模型应用业务架构
- 大模型应用技术架构
- 代码示例:向 GPT-3.5 灌入新知识
- 提示工程的意义和核心思想
- Prompt 典型构成
- 指令调优方法论
- 思维链和思维树
- Prompt 攻击和防范
- …
第二阶段(30天):高阶应用
该阶段我们正式进入大模型 AI 进阶实战学习,学会构造私有知识库,扩展 AI 的能力。快速开发一个完整的基于 agent 对话机器人。掌握功能最强的大模型开发框架,抓住最新的技术进展,适合 Python 和 JavaScript 程序员。
- 为什么要做 RAG
- 搭建一个简单的 ChatPDF
- 检索的基础概念
- 什么是向量表示(Embeddings)
- 向量数据库与向量检索
- 基于向量检索的 RAG
- 搭建 RAG 系统的扩展知识
- 混合检索与 RAG-Fusion 简介
- 向量模型本地部署
- …
第三阶段(30天):模型训练
恭喜你,如果学到这里,你基本可以找到一份大模型 AI相关的工作,自己也能训练 GPT 了!通过微调,训练自己的垂直大模型,能独立训练开源多模态大模型,掌握更多技术方案。
到此为止,大概2个月的时间。你已经成为了一名“AI小子”。那么你还想往下探索吗?
- 为什么要做 RAG
- 什么是模型
- 什么是模型训练
- 求解器 & 损失函数简介
- 小实验2:手写一个简单的神经网络并训练它
- 什么是训练/预训练/微调/轻量化微调
- Transformer结构简介
- 轻量化微调
- 实验数据集的构建
- …
第四阶段(20天):商业闭环
对全球大模型从性能、吞吐量、成本等方面有一定的认知,可以在云端和本地等多种环境下部署大模型,找到适合自己的项目/创业方向,做一名被 AI 武装的产品经理。
-
硬件选型
-
带你了解全球大模型
-
使用国产大模型服务
-
搭建 OpenAI 代理
-
热身:基于阿里云 PAI 部署 Stable Diffusion
-
在本地计算机运行大模型
-
大模型的私有化部署
-
基于 vLLM 部署大模型
-
案例:如何优雅地在阿里云私有部署开源大模型
-
部署一套开源 LLM 项目
-
内容安全
-
互联网信息服务算法备案
-
…
👇👇扫码免费领取全部内容👇👇

3、这些资料真的有用吗?
这份资料由我和鲁为民博士(北京清华大学学士和美国加州理工学院博士)共同整理,现任上海殷泊信息科技CEO,其创立的MoPaaS云平台获Forrester全球’强劲表现者’认证,服务航天科工、国家电网等1000+企业,以第一作者在IEEE Transactions发表论文50+篇,获NASA JPL火星探测系统强化学习专利等35项中美专利。本套AI大模型课程由清华大学-加州理工双料博士、吴文俊人工智能奖得主鲁为民教授领衔研发。
资料内容涵盖了从入门到进阶的各类视频教程和实战项目,无论你是小白还是有些技术基础的技术人员,这份资料都绝对能帮助你提升薪资待遇,转行大模型岗位。

这份完整版的大模型 AI 学习资料已经上传CSDN,朋友们如果需要可以微信扫描下方CSDN官方认证二维码免费领取【保证100%免费】

更多推荐

所有评论(0)