震惊!Claude Skills解决大模型token爆炸问题,小白程序员也能轻松掌握!
本文详细解析了Anthropic Claude Skills工具及其与Prompts、Projects、Subagents、MCP的区别与关系。Skills通过将专业技能封装为可复用、持久化的指令模板,解决了传统AI Agent的指令遗忘问题,采用渐进式披露机制大幅降低token消耗。文章Skills与MCP互补而非替代关系,并以claude-context为例提供了详细的实操步骤,展示了如何创建

一文读懂Skills、Prompts、Projects、Subagents、MCP区别与落地实战
尤其遇到有大量中间工具的情况,这个情况会更明显:比如,把一个会议记录下载然后转存到另一个软件中,那么整个会议记录会被计算两次,token消耗会直接爆炸。
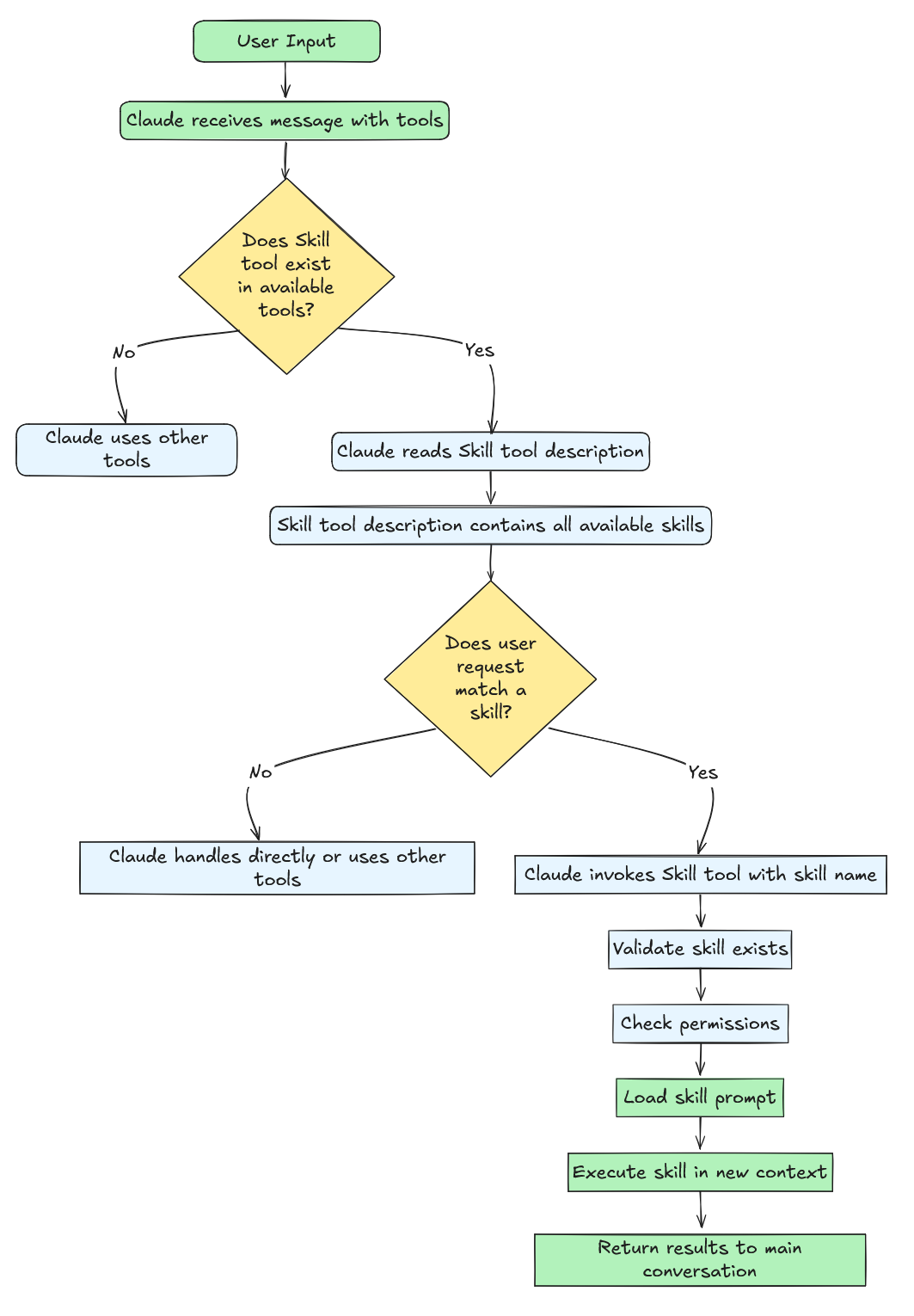
为了解决这个问题,Anthropic 推出了个新工具—— Claude Skills 。简单来说, Claude Skills 是一个Markdown 文件,里面有预先编写好的脚本、指令文档、资源,作用是告诉模型什么情况下调用,以及怎么执行某项任务。
如此一来,模型在决定如何调用工具之前,会先读取所有工具 Markdown 文件的YAML(只有几十token),然后决定是否对其进行调取。
那么问题来了,Skills会取代 MCP****吗?很显然,答案是否定的。
接下来,本文将对skills在内claude生态工具做一个详细解读,并附带Milvus体系内skills+MCP实操。
01
Skills是什么,解决了什么问题?
传统 AI Agent 的核心痛点在于指令会被遗忘。
即使你在 System Prompt 里写得再详细,随着对话轮次增加,Claude 也会逐渐忘记你的要求。
根源在于:传统 System Prompt 是一次性注入的静态指令,会和对话历史、文件内容一起竞争上下文窗口。当任务变复杂、对话变长时,这些指令的权重就会被稀释。
Skills****通过将专业技能封装为可复用、可管理、持久化的指令模板,在需要时自动激活,不用时不占用上下文,且始终保持一致性。
另外,Anthropic 很聪明的一点是,在做Skills 的时候,会让模型在先读取所有工具 Markdown 文件的YAML(只有几十token),然后决定是否对其进行调取。
如此一来,简单的目录读取替代完整且繁琐的上下文,能够让单个技能在启动时仅消耗 30-50 个 tokens,实现了极高的上下文效率。

02
快速理解Skills、Prompts、Projects、Subagents、MCP之间关系
理解了 Skills 的本质(提示词模板)和工作机制(纯 LLM 推理),一个关键问题随之而来:Skills 和 MCP 在内其他工具是什么关系?它们会互相取代吗?
不难发现,现如今,模型上下文、调用工具标准多的让人眼花缭乱,仅仅是Anthropic 生态,就能分出Skills、Prompts、Projects、Subagents、MCP五大类型。
不久前Anthropic官方出了一个文档:Skills explained: How Skills compares to prompts, Projects, MCP, and subagents很好的解释了互相之间的关系与适用场景,核心内容总结如下:
**(1)Skills:**包含指令、脚本和资源的文件夹,会根据任务动态匹配加载,采用渐进式披露机制(先加载元数据,再按需加载完整内容和资源)。
适合场景:组织工作流(品牌指南、合规流程);专业领域技能(Excel 公式、数据分析);个人常用流程(笔记方法、编码模式);需跨对话重复使用的专业操作(如按 OWASP 标准做代码安全审查)。
**(2)Prompts:**对话中向 Claude 提供的自然语言指令,临时且仅在当前对话有效,无持久性。
适合场景:一次性请求(总结文章、格式化列表);对话式调整(优化语气、补充细节);即时上下文需求(分析特定数据、解读内容);临时指令(无需重复使用的单次操作)。
**(3)Projects:**独立工作区,含专属聊天记录和知识库,支持 200K 上下文窗口,超出限制时自动启用 RAG 模式扩展 10 倍容量。
适合场景:需持久上下文的项目(如产品 launch 相关的所有对话);工作区分类(不同 initiatives 分开管理);团队协作(共享知识库和对话历史,仅团队 / 企业版支持);项目专属规则(统一语气、分析视角)。
(4)Subagents:具备独立上下文窗口、自定义系统提示和工具权限的专门 AI 助手,可独立执行任务并反馈结果。
适合场景:专业任务分工(代码审查、测试生成、安全审计);上下文隔离(避免主对话杂乱);并行处理(多个子代理同时推进不同任务);工具权限控制(如仅授予只读权限)。
(5)MCP:模型上下文协议(Model Context Protocol),是连接 AI 应用与外部工具、数据源的开放式标准。
适合场景:访问外部数据(Google Drive、Slack、GitHub、数据库);使用业务工具(CRM 系统、项目管理平台);连接开发环境(本地文件、IDE、版本控制);集成自定义系统(企业专有工具和数据源)。
基于以上背景,可以发现Skills与MCP:它们解决完全不同的问题,且互为补充。

以代码搜索为例:
- MCP(如 claude-context):提供访问 Milvus 向量数据库的能力
- Skills:规定优先展示最近修改的代码,按相关性排序,用 Markdown 表格呈现
一个提供能力,一个定义流程——两者缺一不可。
03
自定义 Skills 实操(以 claude-context 为例)
claude-context 是一个 MCP 插件,为 Claude Code 添加语义代码搜索功能,让整个代码库成为 Claude 的上下文。
环境准备
系统要求
- Node.js >= 20.0.0 且 < 24.0.0
- OpenAI API Key(用于嵌入模型)
- Zilliz Cloud API Key(免费向量数据库)https://zilliz.com.cn/
3.1第一步:配置 MCP 服务(claude-context)
在终端中运行以下命令:
claude mcp add claude-context \
-e OPENAI_API_KEY=sk-your-openai-api-key \
-e MILVUS_ADDRESS=https://xxxxxxxxx-cn-hangzhou.cloud.zilliz.com.cn \
-e MILVUS_TOKEN=your-zilliz-cloud-api-key \
-e COLLECTION_NAME=medium_articles \
-- npx @zilliz/claude-context-mcp@latest
检查结果:
claude mcp list

此时,MCP 已经配置完成。Claude 现在可以访问 Milvus 向量数据库了。
3.2第二步:创建 Skills
创建Skills 目录
mkdir -p ~/.claude/skills/milvus-code-search
cd ~/.claude/skills/milvus-code-search
创建 SKILL.md
---
name: milvus-code-search
description: 专为 Milvus 代码库设计的语义代码搜索与架构分析技能
---
## Instructions
当用户询问Milvus代码库相关问题时,我将:
1. **代码搜索**:使用语义搜索在Milvus代码库中查找相关代码片段
2. **架构分析**:分析Milvus的模块结构、组件关系和设计模式
3. **功能解释**:解释特定功能的实现原理和代码逻辑
4. **开发指导**:提供代码修改建议和最佳实践
## Target Repository
- **核心模块**:
- `internal/` - 核心内部组件
- `pkg/` - 公共包和工具
- `client/` - Go客户端
- `cmd/` - 命令行工具
## Usage Examples
### 架构查询
用户:Milvus的查询协调器是如何工作的?
助手:[搜索querycoordv2相关代码] 让我为你分析Milvus查询协调器的工作原理...
### 功能实现
用户:Milvus是如何实现向量索引的?
助手:[搜索index相关代码] Milvus的向量索引实现主要在以下几个模块...
### 代码理解
用户:这个函数的作用是什么?[指向具体代码]
助手:[分析代码上下文] 根据Milvus代码库的上下文,这个函数主要负责...
### 开发指导
用户:如何为Milvus添加新的向量距离计算方法?
助手:[搜索distance相关代码] 基于现有的实现模式,你可以按以下步骤添加...
## Best Practices
1. **精确搜索**:使用具体的技术术语和模块名称
2. **上下文理解**:结合Milvus的整体架构理解代码片段
3. **实用建议**:提供可操作的代码修改和优化建议
4. **性能考虑**:关注Milvus作为高性能向量数据库的特殊需求
---
*专为Milvus开源向量数据库项目定制的代码搜索技能*
3.3第三步:重启 claude 生效 skills 并演示效果
claude
说明:配置完成后,我们可以直接使用 Skills 查询 Milvus 代码库:
Milvus 的 QueryCoord 是如何工作的



04
结尾
Skills 本质上是一种专业知识的封装与传递机制。通过 Skills,AI 可以继承团队的隐性经验、遵循行业的最佳实践。比如:代码审查的检查清单,可能是文档的撰写规范。把这些隐性知识显性化为 Markdown 文件,模型的输出质量会有质的提升。
长期来看,Skills积累能力,或许会成为每个人、每个团队是否能用好AI的核心差距来源。
如何学习大模型 AI ?
由于新岗位的生产效率,要优于被取代岗位的生产效率,所以实际上整个社会的生产效率是提升的。
但是具体到个人,只能说是:
“最先掌握AI的人,将会比较晚掌握AI的人有竞争优势”。
这句话,放在计算机、互联网、移动互联网的开局时期,都是一样的道理。
我在一线互联网企业工作十余年里,指导过不少同行后辈。帮助很多人得到了学习和成长。
我意识到有很多经验和知识值得分享给大家,也可以通过我们的能力和经验解答大家在人工智能学习中的很多困惑,所以在工作繁忙的情况下还是坚持各种整理和分享。但苦于知识传播途径有限,很多互联网行业朋友无法获得正确的资料得到学习提升,故此将并将重要的AI大模型资料包括AI大模型入门学习思维导图、精品AI大模型学习书籍手册、视频教程、实战学习等录播视频免费分享出来。

第一阶段(10天):初阶应用
该阶段让大家对大模型 AI有一个最前沿的认识,对大模型 AI 的理解超过 95% 的人,可以在相关讨论时发表高级、不跟风、又接地气的见解,别人只会和 AI 聊天,而你能调教 AI,并能用代码将大模型和业务衔接。
- 大模型 AI 能干什么?
- 大模型是怎样获得「智能」的?
- 用好 AI 的核心心法
- 大模型应用业务架构
- 大模型应用技术架构
- 代码示例:向 GPT-3.5 灌入新知识
- 提示工程的意义和核心思想
- Prompt 典型构成
- 指令调优方法论
- 思维链和思维树
- Prompt 攻击和防范
- …
第二阶段(30天):高阶应用
该阶段我们正式进入大模型 AI 进阶实战学习,学会构造私有知识库,扩展 AI 的能力。快速开发一个完整的基于 agent 对话机器人。掌握功能最强的大模型开发框架,抓住最新的技术进展,适合 Python 和 JavaScript 程序员。
- 为什么要做 RAG
- 搭建一个简单的 ChatPDF
- 检索的基础概念
- 什么是向量表示(Embeddings)
- 向量数据库与向量检索
- 基于向量检索的 RAG
- 搭建 RAG 系统的扩展知识
- 混合检索与 RAG-Fusion 简介
- 向量模型本地部署
- …
第三阶段(30天):模型训练
恭喜你,如果学到这里,你基本可以找到一份大模型 AI相关的工作,自己也能训练 GPT 了!通过微调,训练自己的垂直大模型,能独立训练开源多模态大模型,掌握更多技术方案。
到此为止,大概2个月的时间。你已经成为了一名“AI小子”。那么你还想往下探索吗?
- 为什么要做 RAG
- 什么是模型
- 什么是模型训练
- 求解器 & 损失函数简介
- 小实验2:手写一个简单的神经网络并训练它
- 什么是训练/预训练/微调/轻量化微调
- Transformer结构简介
- 轻量化微调
- 实验数据集的构建
- …
第四阶段(20天):商业闭环
对全球大模型从性能、吞吐量、成本等方面有一定的认知,可以在云端和本地等多种环境下部署大模型,找到适合自己的项目/创业方向,做一名被 AI 武装的产品经理。
- 硬件选型
- 带你了解全球大模型
- 使用国产大模型服务
- 搭建 OpenAI 代理
- 热身:基于阿里云 PAI 部署 Stable Diffusion
- 在本地计算机运行大模型
- 大模型的私有化部署
- 基于 vLLM 部署大模型
- 案例:如何优雅地在阿里云私有部署开源大模型
- 部署一套开源 LLM 项目
- 内容安全
- 互联网信息服务算法备案
- …
学习是一个过程,只要学习就会有挑战。天道酬勤,你越努力,就会成为越优秀的自己。
如果你能在15天内完成所有的任务,那你堪称天才。然而,如果你能完成 60-70% 的内容,你就已经开始具备成为一名大模型 AI 的正确特征了。
这份完整版的大模型 AI 学习资料已经上传CSDN,朋友们如果需要可以微信扫描下方CSDN官方认证二维码免费领取【保证100%免费】

更多推荐

所有评论(0)