一篇文章搞明白!Agent四大核心能力详解,值得收藏!
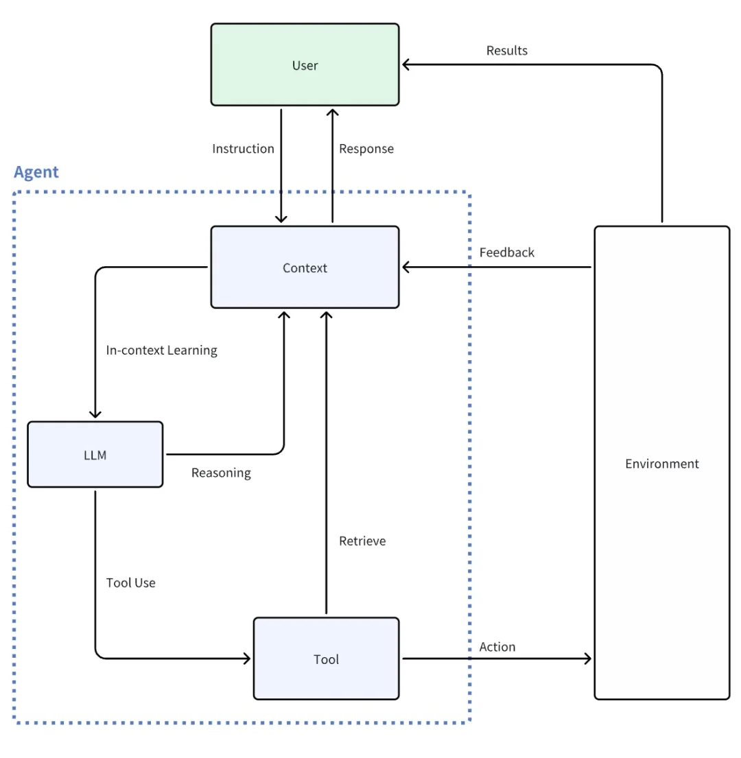
AI智能体的核心能力与发展趋势 智能体(Agent)是能够自主完成复杂任务的人工智能实体,其核心在于打通“认知-决策-执行”闭环。关键能力包括: 多模态感知:从单一文本输入发展为视觉、听觉等融合理解(如GPT-4) 自主规划:通过思维链(CoT)等方法实现任务拆解与动态推理(如DeepSeek R1) 工具调用:借助API、浏览器操控等技术实现跨域操作(如Manus的网页自动化) 记忆增强:结合R
一、智能体(Agent)的概念
Agent一词,直译过来为“代理”,在AI的专业语境中,常被译为“智能体”。

回顾传统聊天机器人,其主要优势在于对文字的理解与处理,能够熟练回答各类问题,完成诸如修改邮件、轻松聊天等相对简单的任务。
然而,一旦面临复杂程度较高、需要多步骤协同执行且涉及与外界交互的任务时,传统聊天机器人便显得力不从心,难以有效应对。
而智能体的核心使命,便是赋予AI自主完成任务的强大能力。

这意味着当AI接收任务指令后,不仅要深度思考并规划出执行路径,更要切实将计划付诸实践,确保任务得以顺利推进。
从专业定义来看,AI Agent是一种具备感知环境变化、独立自主做出决策,并能够主动执行相应行动的先进人工智能系统。
最近两年,大家都可以看到AI的发展有多快,我国超10亿参数的大模型,在短短一年之内,已经超过了100个,现在还在不断的发掘中,时代在瞬息万变,我们又为何不给自己多一个选择,多一个出路,多一个可能呢?
与其在传统行业里停滞不前,不如尝试一下新兴行业,而AI大模型恰恰是这两年的大风口,整体AI领域2025年预计缺口1000万人,其中算法、工程应用类人才需求最为紧迫!
学习AI大模型是一项系统工程,需要时间和持续的努力。但随着技术的发展和在线资源的丰富,零基础的小白也有很好的机会逐步学习和掌握。【点击蓝字获取】
【2025最新】AI大模型全套学习籽料(可白嫖):LLM面试题+AI大模型学习路线+大模型PDF书籍+640套AI大模型报告等等,从入门到进阶再到精通,超全面存下吧!
二、智能体的核心能力
Agent 的技术本质是构建能够自主完成复杂任务的人工智能实体,其核心在于打通“认知-决策-执行”闭环。这一过程依赖于四大核心能力。
1)环境感知与多模态理解: 通过视觉、听觉、触觉等多模态输入,实现对物理与数字环境的动态解析(如GPT-40对图像语音、视频时序的识别);

2)自主规划与动态推理: 基于思维链(CoT)、树状思考(TOT)等框架,实现任务拆解、路径优化与风险预判(如Otter模型端到端规划能力)
3)工具调用与跨域操作: 通过API接口、MCP协议、浏览器操控等技术,连接数字工具与物理设备(如Manus的网页自动化);
4)记忆增强与知识进化: 结合RAG检索与向量数据库,构建短期情境记忆与长期知识库(如MemGPT的分层记忆管理)。
1、感知能力: 从单一模态到多模态融合
1.1 文本时代局限
最初,单纯的大语言模型主要依赖海量文本数据进行训练,其基础感知途径仅仅局限于接收用户输入的文本信息。

为了突破这一局限,研究人员引入OCR工具,尝试将图片、PDF等格式文件转化为文本后输入给大模型。
但这种方式存在明显弊端,在转换过程中会丢失大量关键信息,如图片中的丰富色彩、独特布局,以及声音里的语气语调等重要元素。
DeepSeek R1: 仍专注于文本模型,体现技术路线分化。
1.2 多模态突破
直至2023年,GPT4推出vision版本,宛如一把钥匙,开启了多态型的大门,使得模型能够直接理解图片中的各类信息。
随后在去年,GPT发布40版本,更是实现重大突破,能够将图片、声音等多模态数据一并纳入训练范畴,从而精准理解和识别声音中的语气语调以及图片中的细微细节。

甚至部分能够识别视频时序的多模态模型也应运而生。
多模态感知使Agent能“看”世界、“听”声音,为复杂任务提供基础数据支持。
技术意义: 多模态感知使Agent能“看“世界、“听”声音,为复杂任务提供基础数据支持。
2、规划能力: 从线性推理到自主决策
2.1 早期困境
早期的大模型在回答问题时,常常表现得过于草率,缺乏深度思考与推理过程,一旦遭遇稍具复杂程度的推理问题,便极易出错。

2.2 规划方法演进
紧接着,Tree of Thoughts(ToT)方法也被提出,促使大模型能够预先构思多种不同思路,并从中筛选出最优方案。
然而,由于早期大模型在规划能力方面缺乏系统性学习与训练,这些方法效果有限。
于是,多个型各司其职、协同合作完成任务的多智能体工作流诞生了。
类似一站式,元器都是基于这一工作模式。但这种模式存在固有缺陷,其中间步骤完全依赖人为设定,一旦面对新任务,便需要重新设计流程。

2.3 自主规划突破
为实现大模型真正意义上的自主规划能力,OpenA发布的O系列模型,以及国产DeepSeek R1 等推理型大模型,成功让大模型掌握在回答问题前自主推理的技能。
今年2月,OpenAI又推出Deep Research,其背后依托端到端训练后的03型,能够自主决定何时进行信息搜索、何时整理现有信息、何时展开深度搜索以及何时进行分析总结。

整个过程摆脱了对预先设计工作流或人为指定步骤的依赖,实现了高度自主。
技术意义: 规划能力是Agent从“执行者“升级为“决策者”的核心标志。
3、行动能力: 从API调用到环境交互
3.1 API调用阶段
大模型与外界沟通的最初方式,主要依赖API调用。在这一过程中,研究者通过监督微调手段,让模型学会在需要调用工具时生成特定的API调用文本。
这些文本经特定过滤机制筛选后,由外界系统识别并调用相应的功能函数,待函数运算完成,将结果反馈给大模型。

3.2 视觉交互创新
但API调用并非万能,现实世界中存在大量没有API接口的事物。为打破这一僵局,去年Anthropic发布Computer Use,致力于训练大模型从视觉层面看懂电脑屏幕并实现对电脑的操作。
尽管该尝试目前成功率较低,尚处于初阶实验阶段,但为后续研究指明了方向。
随后,开源社区顺势推出Browser Use,借助传统网页自动化工具,巧妙地间接实现了模型对浏览器的控制,这一技术正是Manus操作网页的核心技术来源。

3.3 标准化协议
此后,Anthropic进一步创新,推出MCP(ModelContext Protocol)模型上下文协议,通过统一接口规格,极大地方便了模型对各类工具的调用。
与此同时,OpenAI也不甘示弱,发布了AgentSDK和新的Response API,并内置一系列实用工具,从行业标准和基建层面为模型更好地使用工具、完成复杂任务提供了坚实保障。
4、记忆能力: 从短期缓存到长期知识库
4.1 短期记忆优化
在早期,大模型的上下文长度极为有限,短期记忆力表现不佳,与用户交流时,稍长的对话就会导致其遗忘之前的信息。
为改善这一状况,业内掀起了提升上下文长度的热潮,以增强其短期记忆能力。

4.2 长期记忆增强
同时,RAG检索增强生成方案被引入,该方案将大模型需要长期记忆的知识预先存储至外部向量数据库,当需要时,模型可快速从中检索相关内容。
这一举措不仅有效弥补了大模型长期记忆的短板,还显著减少了其在回答问题时出现的幻觉问题。
此外,智能体在执行任务过程中产生的各类信息同样需要妥善保存。
为此通过对任务执行过程中的关键信息进行总结、存储,并适时回顾,逐步构建起记忆模块。

4.3 前沿探索
与人类复杂精妙的记忆系统相比,当前智能体的记忆能力仍存在较大差距为缩小这一差距,研究人员持续探索新方法个如DeepSeek开发的NSA(Native Sparse Attention)稀疏注意为机制,旨在进一步优化模型的记忆能力。
技术意义: 记忆能力是Agent实现个性化服务与持续学习的基础。
最近两年,大家都可以看到AI的发展有多快,我国超10亿参数的大模型,在短短一年之内,已经超过了100个,现在还在不断的发掘中,时代在瞬息万变,我们又为何不给自己多一个选择,多一个出路,多一个可能呢?
与其在传统行业里停滞不前,不如尝试一下新兴行业,而AI大模型恰恰是这两年的大风口,整体AI领域2025年预计缺口1000万人,其中算法、工程应用类人才需求最为紧迫!
学习AI大模型是一项系统工程,需要时间和持续的努力。但随着技术的发展和在线资源的丰富,零基础的小白也有很好的机会逐步学习和掌握。【点击蓝字获取】
【2025最新】AI大模型全套学习籽料(可白嫖):LLM面试题+AI大模型学习路线+大模型PDF书籍+640套AI大模型报告等等,从入门到进阶再到精通,超全面存下吧!
更多推荐
 
 



所有评论(0)