5分钟带你搞懂AI大模型Agent(智能体)
摘要: LLM Agent是基于大语言模型的智能代理系统,具备环境感知、自主决策与任务执行能力,其核心模块包括规划、记忆、工具和行动。通过RAG(检索增强生成)技术,Agent可动态接入专业知识库,提升垂直领域处理能力。文章以财报分析Agent为例,详解其架构设计、数据获取与报告生成流程,并强调AI大模型领域的人才缺口与学习机遇。文末提供大模型学习资料获取链接,助力从入门到精通。
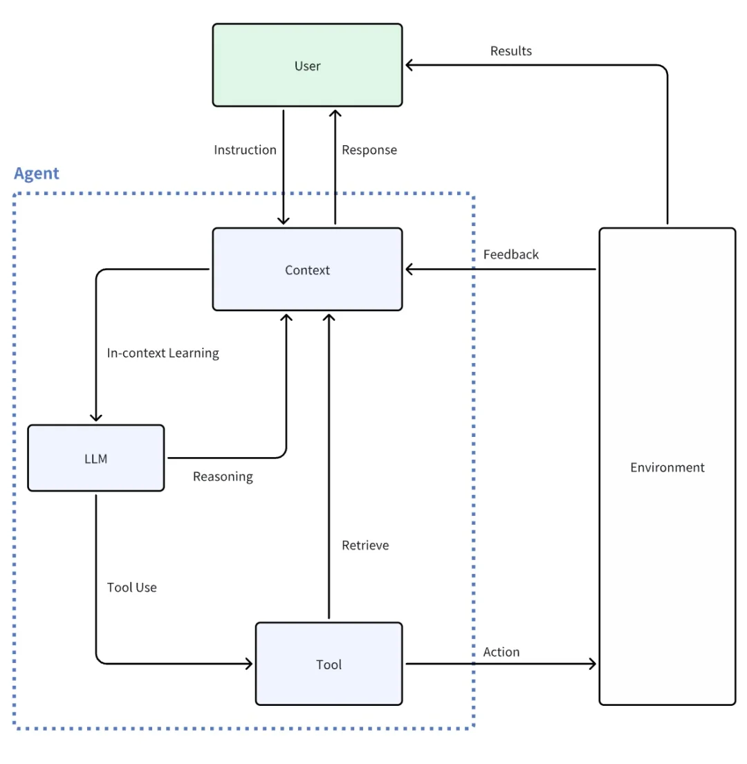
一、LLM Agent
什么是LLM Agent?
大模型Agent是基于大型语言模型(LLM)开发的智能代理系统,其核心特征在于环境交互感知、自主认知分析、策略生成与任务执行的多维能力整合。

作为模拟人类决策链路的智能实体,Agent能够动态调度多样化工具资源,通过迭代优化实现既定任务目标。
从技术实现视角看,Agent体系完成了由流程驱动到目标驱动的范式升级,依托感知-推理-执行的闭环架构,有效处理高复杂度操作需求。

大模型Agent的运作框架包含规划、记忆、工具与行动四个核心模块,各模块功能明确:规划模块专注于任务分解与方案评估,记忆模块承担知识存储与信息调用的职责,工具模块实现环境感知与决策支持,行动模块则负责将认知结果转化为具体执行。
最近两年,大家都可以看到AI的发展有多快,我国超10亿参数的大模型,在短短一年之内,已经超过了100个,现在还在不断的发掘中,时代在瞬息万变,我们又为何不给自己多一个选择,多一个出路,多一个可能呢?
与其在传统行业里停滞不前,不如尝试一下新兴行业,而AI大模型恰恰是这两年的大风口,整体AI领域2025年预计缺口1000万人,其中算法、工程应用类人才需求最为紧迫!
学习AI大模型是一项系统工程,需要时间和持续的努力。但随着技术的发展和在线资源的丰富,零基础的小白也有很好的机会逐步学习和掌握。【点击蓝字获取】
【2025最新】AI大模型全套学习籽料(可白嫖):LLM面试题+AI大模型学习路线+大模型PDF书籍+640套AI大模型报告等等,从入门到进阶再到精通,超全面存下吧!

1、规划(Planning)
定义:规划是Agent的思维模型,负责拆解复杂任务为可执行的子任务,并评估执行策略。
实现方式:通过大模型提示工程(如ReAct、CoT推理模式)实现,使Agent能够精准拆解任务,分步解决。
2、记忆(Memory)
定义:记忆即信息存储与回忆,包括短期记忆和长期记忆。
实现方式:短期记忆用于存储会话上下文,支持多轮对话;长期记忆则存储用户特征、业务数据等,通常通过向量数据库等技术实现快速存取。

3、工具(Tools)
定义:工具是Agent感知环境、执行决策的辅助手段,如API调用、插件扩展等。
实现方式:通过接入外部工具(如API、插件)扩展Agent的能力,如ChatPDF解析文档、Midjourney文生图等。
4、行动(Action)
定义:行动是Agent将规划与记忆转化为具体输出的过程,包括与外部环境的互动或工具调用。
实现方式:Agent根据规划与记忆执行具体行动,如智能客服回复、查询天气预报、AI机器人抓起物体等。

二、LLM Agent + RAG
什么是LLM Agent + RAG?
检索增强生成(RAG)架构为LLMAgent构建了动态知识接入通道。基础大型语言模型尽管通过海量预训练数据掌握了通用语言规律,但在面对垂直领域或高专业度需求时仍存在局限。
RAG机制的集成使LLMAgent具备实时检索能力,可主动调取结构化知识源(包括专业文献库、技术白皮书、商业数据系统等),显著提升其知识覆盖的精确性与场景适应性。

如何实现财报分析Agent?
通过融合大规模预训练语言模型(LLM)的语义理解能力、检索增强生成(RAG)技术的动态知识更新机制,结合自动化数据清洗引擎与多维分析算法,并设计模块化的任务编排策略,形成具备上市公司财报自动抓取、结构化解析、趋势预测及可视化报告输出的智能决策支持系统。

财报分析Agent,自动化完成数据收集、分析与报告生成,具体步骤包括需求分析、架构设计、Prompt设计、数据获取、RAG检索、LLM处理、报告生成等。

1、需求分析:
明确财报分析Agent的目标和功能需求,包括支持的财报类型、分析维度、报告格式等。
确定用户群体及其需求,例如财务人员、管理层、投资者等。
2、架构设计:
设计Agent的整体架构,包括Prompt设计模块、数据获取模块、RAG检索模块、LLM应用模块、报告生成模块等。
确定各模块之间的接口和交互方式,确保数据流和控制流的顺畅。

3、Prompt设计模块:
设计合理的Prompt模板,以引导LLM模型更好地理解用户问题和意图。
通过不断优化Prompt设计,提高Agent的回答质量和用户体验。
4、数据获取模块:
开发数据获取脚本或接口,负责自动从指定的网站(如证券交易所、公司官网、财经新闻网站等)抓取财报数据和其他相关信息。对收集到的数据进行清洗、格式化、去重等预处理工作,确保数据质量。

5、RAG检索模块:
整理历史财报分析报告、行业报告、会计准则等资料,构建财报知识库。使用RAG技术对知识库进行索引和优化,允许Agent在回答财报分析问题时,能够从其知识库中检索相关的文档和片段。
6、LLM处理模块:
将LLM模型与RAG技术集成,配置模型参数和检索策略。利用LLM模型的强大语言理解和生成能力,对经过RAG检索增强的问题进行理解和回答。
7、报告生成模块:
设计报告模板和格式化规则,确保生成的报告符合用户需求和规范。使用自然语言处理技术对报告初稿进行润色、校对和优化,提高报告的可读性和准确性。
集成图表、表格等可视化工具,增强报告的数据呈现效果。
未来已来,只是尚未普及。
最近两年,大家都可以看到AI的发展有多快,我国超10亿参数的大模型,在短短一年之内,已经超过了100个,现在还在不断的发掘中,时代在瞬息万变,我们又为何不给自己多一个选择,多一个出路,多一个可能呢?
与其在传统行业里停滞不前,不如尝试一下新兴行业,而AI大模型恰恰是这两年的大风口,整体AI领域2025年预计缺口1000万人,其中算法、工程应用类人才需求最为紧迫!
学习AI大模型是一项系统工程,需要时间和持续的努力。但随着技术的发展和在线资源的丰富,零基础的小白也有很好的机会逐步学习和掌握。【点击蓝字获取】
【2025最新】AI大模型全套学习籽料(可白嫖):LLM面试题+AI大模型学习路线+大模型PDF书籍+640套AI大模型报告等等,从入门到进阶再到精通,超全面存下吧!
 
 为武汉地区的开发者提供学习、交流和合作的平台。社区聚集了众多技术爱好者和专业人士,涵盖了多个领域,包括人工智能、大数据、云计算、区块链等。社区定期举办技术分享、培训和活动,为开发者提供更多的学习和交流机会。
更多推荐


所有评论(0)