Redis数据结构深度剖析:从源码实现到性能优化
本文基于Redis 7.0源码,系统解析其核心数据结构的底层实现与设计哲学。通过拆解动态字符串(SDS)的空间预分配策略、intset的整数类型升级机制,揭示Redis内存优化的核心思路。深入探讨Dict哈希表的渐进式Rehash策略,以及ziplist通过紧凑编码实现高压缩率的原理,并剖析其连锁更新问题的触发条件与规避方案。结合QuickList的分段存储设计与SkipList的多级索引逻辑,阐
目录
1、原理篇-Redis数据结构
1.1 Redis数据结构-动态字符串
我们都知道Redis中保存的Key是字符串,value往往是字符串或者字符串的集合。可见字符串是Redis中最常用的一种数据结构。
不过Redis没有直接使用C语言中的字符串,因为C语言字符串存在很多问题:
- 获取字符串长度的需要通过运算
- 非二进制安全
- 不可修改
Redis构建了一种新的字符串结构,称为简单动态字符串(Simple Dynamic String),简称SDS。
Redis是C语言实现的,其中SDS是一个结构体,源码如下:

例如,一个包含字符串“name”的sds结构如下:

SDS之所以叫做动态字符串,是因为它具备动态扩容的能力,例如一个内容为“hi”的SDS:

假如我们要给SDS追加一段字符串“,Amy”,这里首先会申请新内存空间:
- 如果新字符串小于1M,则新空间为扩展后字符串长度的两倍+1;
- 如果新字符串大于1M,则新空间为扩展后字符串长度+1M+1。称为内存预分配。


补充:SDS的性能好,由于它的内存预分配,减少了内存分配次数,因为如果每次添加再去申请内存是一件比较耗时,且占用CPU的做法。
1.2 Redis数据结构-intset
IntSet是Redis中set集合的一种实现方式,基于整数数组来实现,并且具备长度可变、有序等特征。
结构如下:

其中的encoding包含三种模式,表示存储的整数大小不同:

为了方便查找,Redis会将intset中所有的整数按照升序依次保存在contents数组中,结构如图:

现在,数组中每个数字都在int16_t的范围内,因此采用的编码方式是INTSET_ENC_INT16,每部分占用的字节大小为:
- encoding:4字节
- length:4字节
- contents:2字节 * 3 = 6字节

我们向该其中添加一个数字:50000,这个数字超出了int16_t的范围,intset会自动升级编码方式到合适的大小。
以当前案例来说流程如下:
- * 升级编码为INTSET_ENC_INT32, 每个整数占4字节,并按照新的编码方式及元素个数扩容数组
- * 倒序依次将数组中的元素拷贝到扩容后的正确位置
- * 将待添加的元素放入数组末尾(因为当前数字比其他原先数字还大)
- * 最后,将inset的encoding属性改为INTSET_ENC_INT32,将length属性改为4

源码如下:


小总结:
Intset可以看做是特殊的整数数组,具备一些特点:
- * Redis会确保Intset中的元素唯一、有序
- * 具备类型升级机制,可以节省内存空间
- * 底层采用二分查找方式来查询
1.3 Redis数据结构-Dict
我们知道Redis是一个键值型(Key-Value Pair)的数据库,我们可以根据键实现快速的增删改查。而键与值的映射关系正是通过Dict来实现的。
Dict由三部分组成,分别是:哈希表(DictHashTable)、哈希节点(DictEntry)、字典(Dict)

当我们向Dict添加键值对时,Redis首先根据key计算出hash值(h),然后利用 h & sizemask来计算元素应该存储到数组中的哪个索引位置。我们存储k1=v1,假设k1的哈希值h =1,则1&3 =1,因此k1=v1要存储到数组角标1位置。
补充:这里求hash值的时候,其实h&sizemask == h%size

Dict由三部分组成,分别是:哈希表(DictHashTable)、哈希节点(DictEntry)、字典(Dict)


Dict的扩容
Dict中的HashTable就是数组结合单向链表的实现,当集合中元素较多时,必然导致哈希冲突增多,链表过长,则查询效率会大大降低。
Dict在每次新增键值对时都会检查负载因子(LoadFactor = used/size) ,满足以下两种情况时会触发哈希表扩容:
- 哈希表的 LoadFactor >= 1,并且服务器没有执行 BGSAVE 或者 BGREWRITEAOF 等后台进程;
- 哈希表的 LoadFactor > 5 ;


Dict的rehash
不管是扩容还是收缩,必定会创建新的哈希表,导致哈希表的size和sizemask变化,而key的查询与sizemask有关。因此必须对哈希表中的每一个key重新计算索引,插入新的哈希表,这个过程称为rehash。过程是这样的:
计算新hash表的realeSize,值取决于当前要做的是扩容还是收缩:
- * 如果是扩容,则新size为第一个大于等于dict.ht[0].used + 1的2^n
- * 如果是收缩,则新size为第一个大于等于dict.ht[0].used的2^n (不得小于4)
- * 按照新的realeSize申请内存空间,创建dictht,并赋值给dict.ht[1]
- * 设置dict.rehashidx = 0,标示开始rehash
- * 将dict.ht[0]中的每一个dictEntry都rehash到dict.ht[1]
- * 将dict.ht[1]赋值给dict.ht[0],给dict.ht[1]初始化为空哈希表,释放原来的dict.ht[0]的内存
- * 将rehashidx赋值为-1,代表rehash结束
- * 在rehash过程中,新增操作,则直接写入ht[1],查询、修改和删除则会在dict.ht[0]和dict.ht[1]依次查找并执行。这样可以确保ht[0]的数据只减不增,随着rehash最终为空。
小总结:
Dict的结构:
- * 类似java的HashTable,底层是数组加链表来解决哈希冲突
- * Dict包含两个哈希表,ht[0]平常用,ht[1]用来rehash
Dict的伸缩:
- * 当LoadFactor(负载因子)大于5或者LoadFactor大于1并且没有子进程任务时,Dict扩容
- * 当LoadFactor小于0.1时,Dict收缩
- * 扩容大小为第一个大于等于used + 1的2^n
- * 收缩大小为第一个大于等于used 的2^n
- * Dict采用渐进式rehash,每次访问Dict时执行一次rehash
- * rehash时ht[0]只减不增,新增操作只在ht[1]执行,其它操作在两个哈希表
1.4 Redis数据结构-ZipList
ZipList 是一种特殊的“双端链表”(注意不是真正的链表!) ,由一系列特殊编码的连续内存块组成。可以在任意一端进行压入/弹出操作, 并且该操作的时间复杂度为 O(1)。


ZipListEntry
ZipList 中的Entry并不像普通链表那样记录前后节点的指针,因为记录两个指针要占用16个字节,浪费内存。而是采用了下面的结构:

- * previous_entry_length:前一节点的长度,占1个或5个字节。
- * 如果前一节点的长度小于254字节,则采用1个字节来保存这个长度值
- * 如果前一节点的长度大于254字节,则采用5个字节来保存这个长度值,第一个字节为0xfe,后四个字节才是真实长度数据
- * encoding:编码属性,记录content的数据类型(字符串还是整数)以及长度,占用1个、2个或5个字节
- * contents:负责保存节点的数据,可以是字符串或整数
ZipList中所有存储长度的数值均采用小端字节序,即低位字节在前,高位字节在后。例如:数值0x1234,采用小端字节序后实际存储值为:0x3412
Encoding编码
ZipListEntry中的encoding编码分为字符串和整数两种:
1.字符串:如果encoding是以“00”、“01”或者“10”开头,则证明content是字符串。

2.整数:如果encoding是以“11”开始,则证明content是整数,且encoding固定只占用1个字节

1.5 Redis数据结构-ZipList的连锁更新问题
ZipList的每个Entry都包含previous_entry_length来记录上一个节点的大小,长度是1个或5个字节:
- 如果前一节点的长度小于254字节,则采用1个字节来保存这个长度值
- 如果前一节点的长度大于等于254字节,则采用5个字节来保存这个长度值,第一个字节为0xfe,后四个字节才是真实长度数据
现在,假设我们有N个连续的、长度为250~253字节之间的entry,因此entry的previous_entry_length属性用1个字节即可表示,如图所示:

ZipList这种特殊情况下产生的连续多次空间扩展操作称之为连锁更新(Cascade Update)。新增、删除都可能导致连锁更新的发生。
小总结:
ZipList特性:
- 压缩列表的可以看做一种连续内存空间的"双向链表"
- 列表的节点之间不是通过指针连接,而是记录上一节点和本节点长度来寻址,内存占用较低
- 如果列表数据过多,导致链表过长,可能影响查询性能
- 增或删较大数据时有可能发生连续更新问题
1.6 Redis数据结构-QuickList
问题1:ZipList虽然节省内存,但申请内存必须是连续空间,如果内存占用较多,申请内存效率很低。怎么办?
答:为了缓解这个问题,我们必须限制ZipList的长度和entry大小。
问题2:但是我们要存储大量数据,超出了ZipList最佳的上限该怎么办?
答:我们可以创建多个ZipList来分片存储数据。
问题3:数据拆分后比较分散,不方便管理和查找,这多个ZipList如何建立联系?
答:Redis在3.2版本引入了新的数据结构QuickList,它是一个双端链表,只不过链表中的每个节点都是一个ZipList。

为了避免QuickList中的每个ZipList中entry过多,Redis提供了一个配置项:list-max-ziplist-size来限制。
- 如果值为正,则代表ZipList的允许的entry个数的最大值
- 如果值为负,则代表ZipList的最大内存大小,分5种:
- -1:每个ZipList的内存占用不能超过4kb
- * -2:每个ZipList的内存占用不能超过8kb
- * -3:每个ZipList的内存占用不能超过16kb
- * -4:每个ZipList的内存占用不能超过32kb
- * -5:每个ZipList的内存占用不能超过64kb
其默认值为 -2:
总结:
QuickList的特点:
- * 是一个节点为ZipList的双端链表
- * 节点采用ZipList,解决了传统链表的内存占用问题
- * 控制了ZipList大小,解决连续内存空间申请效率问题
- * 中间节点可以压缩,进一步节省了内存
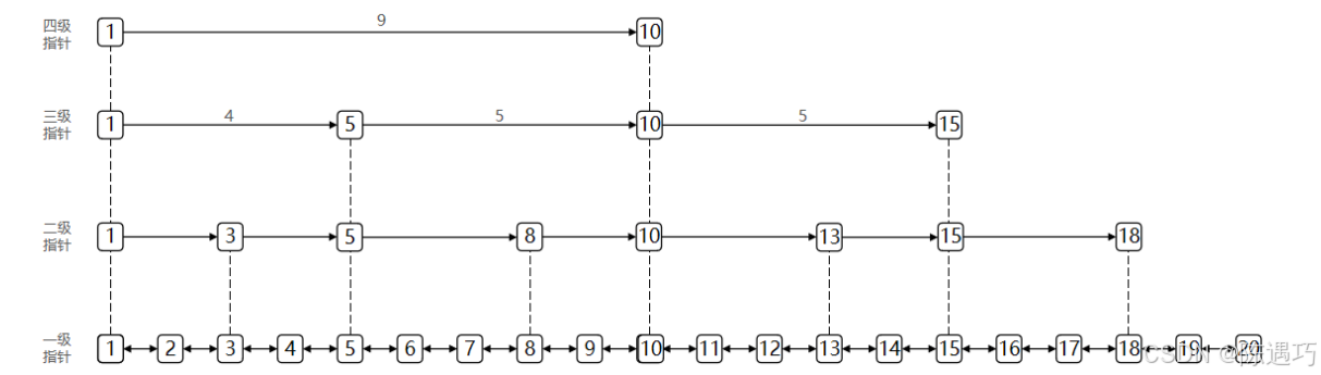
1.7 Redis数据结构-SkipList
SkipList(跳表)首先是链表,但与传统链表相比有几点差异:
- 元素按照升序排列存储
- 节点可能包含多个指针,指针跨度不同。


小总结:
SkipList的特点:
- * 跳跃表是一个双向链表,每个节点都包含score和ele值
- * 节点按照score值排序,score值一样则按照ele字典排序
- * 每个节点都可以包含多层指针,层数是1到32之间的随机数
- * 不同层指针到下一个节点的跨度不同,层级越高,跨度越大
- * 增删改查效率与红黑树基本一致,实现却更简单
1.8 Redis数据结构-RedisObject
Redis中的任意数据类型的键和值都会被封装为一个RedisObject,也叫做Redis对象,源码如下:
1、什么是redisObject:
从Redis的使用者的角度来看,⼀个Redis节点包含多个database(非cluster模式下默认是16个,cluster模式下只能是1个),而一个database维护了从key space到object space的映射关系。这个映射关系的key是string类型,⽽value可以是多种数据类型,比如:
string, list, hash、set、sorted set等。我们可以看到,key的类型固定是string,而value可能的类型是多个。
⽽从Redis内部实现的⾓度来看,database内的这个映射关系是用⼀个dict来维护的。dict的key固定用⼀种数据结构来表达就够了,这就是动态字符串sds。而value则比较复杂,为了在同⼀个dict内能够存储不同类型的value,这就需要⼀个通⽤的数据结构,这个通用的数据结构就是robj,全名是redisObject。

简单地说:就是前面这些string, list, hash、set、sorted set类型,redis都会给他套个壳上去,这个壳就是RedisObject。
Redis的编码方式
Redis中会根据存储的数据类型不同,选择不同的编码方式,共包含11种不同类型:

五种数据结构
Redis中会根据存储的数据类型不同,选择不同的编码方式。每种数据类型的使用的编码方式如下:

1.9 Redis数据结构-String
String是Redis中最常见的数据存储类型:
其基本编码方式是RAW,基于简单动态字符串(SDS)实现,存储上限为512mb。
如果存储的SDS长度小于44字节,则会采用EMBSTR编码,此时object head与SDS是一段连续空间。申请内存时
只需要调用一次内存分配函数,效率更高。
(1)底层实现⽅式:动态字符串sds 或者 long
String的内部存储结构⼀般是sds(Simple Dynamic String,可以动态扩展内存),但是如果⼀个String类型的value的值是数字,那么Redis内部会把它转成long类型来存储,从⽽减少内存的使用。

如果存储的字符串是整数值,并且大小在LONG_MAX范围内,则会采用INT编码:直接将数据保存在RedisObject的ptr指针位置(刚好8字节),不再需要SDS了。

确切地说,String在Redis中是⽤⼀个robj来表示的。
用来表示String的robj可能编码成3种内部表⽰:OBJ_ENCODING_RAW,OBJ_ENCODING_EMBSTR,OBJ_ENCODING_INT。
其中前两种编码使⽤的是sds来存储,最后⼀种OBJ_ENCODING_INT编码直接把string存成了long型。
在对string进行incr, decr等操作的时候,如果它内部是OBJ_ENCODING_INT编码,那么可以直接行加减操作;如果它内部是OBJ_ENCODING_RAW或OBJ_ENCODING_EMBSTR编码,那么Redis会先试图把sds存储的字符串转成long型,如果能转成功,再进行加减操作。对⼀个内部表示成long型的string执行append, setbit, getrange这些命令,针对的仍然是string的值(即⼗进制表示的字符串),而不是针对内部表⽰的long型进⾏操作。比如字符串”32”,如果按照字符数组来解释,它包含两个字符,它们的ASCII码分别是0x33和0x32。当我们执行命令setbit key 7 0的时候,相当于把字符0x33变成了0x32,这样字符串的值就变成了”22”。⽽如果将字符串”32”按照内部的64位long型来解释,那么它是0x0000000000000020,在这个基础上执⾏setbit位操作,结果就完全不对了。因此,在这些命令的实现中,会把long型先转成字符串再进行相应的操作。
2.0 Redis数据结构-List
Redis的List类型可以从首、尾操作列表中的元素:
哪一个数据结构能满足上述特征?
-
LinkedList :普通链表,可以从双端访问,内存占用较高,内存碎片较多
-
ZipList :压缩列表,可以从双端访问,内存占用低,存储上限低
-
QuickList:LinkedList + ZipList,可以从双端访问,内存占用较低,包含多个ZipList,存储上限高
Redis的List结构类似一个双端链表,可以从首、尾操作列表中的元素:
在3.2版本之前,Redis采用ZipList和LinkedList来实现List,当元素数量小于512并且元素大小小于64字节时采用ZipList编码,超过则采用LinkedList编码。
在3.2版本之后,Redis统一采用QuickList来实现List:

2.1 Redis数据结构-Set结构
Set是Redis中的单列集合,满足下列特点:
-
不保证有序性
-
保证元素唯一
-
求交集、并集、差集
可以看出,Set对查询元素的效率要求非常高,思考一下,什么样的数据结构可以满足?
HashTable,也就是Redis中的Dict,不过Dict是双列集合(可以存键、值对)
Set是Redis中的集合,不一定确保元素有序,可以满足元素唯一、查询效率要求极高。
为了查询效率和唯一性,set采用HT编码(Dict)。Dict中的key用来存储元素,value统一为null。
当存储的所有数据都是整数,并且元素数量不超过set-max-intset-entries时,Set会采用IntSet编码,以节省内存。

结构如下:

2.2、Redis数据结构-ZSET
ZSet也就是SortedSet,其中每一个元素都需要指定一个score值和member值:
- * 可以根据score值排序后
- * member必须唯一
- * 可以根据member查询分数
因此,zset底层数据结构必须满足键值存储、键必须唯一、可排序这几个需求。之前学习的哪种编码结构可以满足?
- * SkipList:可以排序,并且可以同时存储score和ele值(member)
- * HT(Dict):可以键值存储,并且可以根据key找value

当元素数量不多时,HT和SkipList的优势不明显,而且更耗内存。因此zset还会采用ZipList结构来节省内存,不过需要同时满足两个条件:
- * 元素数量小于zset_max_ziplist_entries,默认值128
- * 每个元素都小于zset_max_ziplist_value字节,默认值64
ziplist本身没有排序功能,而且没有键值对的概念,因此需要有zset通过编码实现:
- * ZipList是连续内存,因此score和element是紧挨在一起的两个entry, element在前,score在后
- * score越小越接近队首,score越大越接近队尾,按照score值升序排列

2.3 、Redis数据结构-Hash
Hash结构与Redis中的Zset非常类似:
- 都是键值存储
- 都需求根据键获取值
- 键必须唯一
区别如下:
- zset的键是member,值是score;hash的键和值都是任意值
- zset要根据score排序;hash则无需排序
(1)底层实现方式:压缩列表ziplist 或者 字典dict
当Hash中数据项比较少的情况下,Hash底层才⽤压缩列表ziplist进⾏存储数据,随着数据的增加,底层的ziplist就可能会转成dict,具体配置如下:
- hash-max-ziplist-entries 512
- hash-max-ziplist-value 64
当满足上面两个条件其中之⼀的时候,Redis就使⽤dict字典来实现hash。
Redis的hash之所以这样设计,是因为当ziplist变得很⼤的时候,它有如下几个缺点:
- 每次插⼊或修改引发的realloc操作会有更⼤的概率造成内存拷贝,从而降低性能。
- ⼀旦发生内存拷贝,内存拷贝的成本也相应增加,因为要拷贝更⼤的⼀块数据。
- 当ziplist数据项过多的时候,在它上⾯查找指定的数据项就会性能变得很低,因为ziplist上的查找需要进行遍历。
总之,ziplist本来就设计为各个数据项挨在⼀起组成连续的内存空间,这种结构并不擅长做修改操作。⼀旦数据发⽣改动,就会引发内存realloc,可能导致内存拷贝。
因此,Hash底层采用的编码与Zset也基本一致,只需要把排序有关的SkipList去掉即可:
Hash结构默认采用ZipList编码,用以节省内存。 ZipList中相邻的两个entry 分别保存field和value
当数据量较大时,Hash结构会转为HT编码,也就是Dict,触发条件有两个:
- * ZipList中的元素数量超过了hash-max-ziplist-entries(默认512)
- * ZipList中的任意entry大小超过了hash-max-ziplist-value(默认64字节)

更多推荐

所有评论(0)