
简介
该用户还未填写简介
擅长的技术栈
可提供的服务
暂无可提供的服务
概述Android Asset Studio 是一个在线制作工具,它可以制作Iocn,ActionBar,点9 图等等,简单的操作,大大提高了我们开发的效率。官方地址http://romannurik.github.io/AndroidAssetStudio/index.html
开发中很常见的一个问题,项目中的listview不仅仅是简单的文字,常常需要自己定义listview,自己的Adapter去继承BaseAdapter,在adapter中按照需求进行编写,问题就出现了,可能会发生点击每一个item的时候没有反应,无法获取的焦点。原因多半是由于在你自己定义的Item中存在诸如ImageButton,Button,CheckBox等子控件(也可以说是Button或者C
TLS v1.3在2014年已经提出,2016年开始草案制定,然而由于TLS v1.2的广泛应用,必须要考虑到支持v1.2的网络设备能够兼容v1.3,因此反复修改直到第28个草案才于2018年正式纳入标准(SSL(Secure Socket Layer,安全套接层)v1.0最早于由网景公司(Netscape,以浏览器闻名)在1994年提出,该方案第一次解决了安全传输的问题。)做了更多的扩展和算法改

概述dstat 是一个可以取代vmstat,iostat,netstat和ifstat这些命令的多功能产品。dstat克服了这些命令的局限并增加了一些另外的功能,增加了监控项,也变得更灵活了。dstat可以很方便监控系统运行状况并用于基准测试和排除故障。dstat可以让你实时地看到所有系统资源,例如,你能够通过统计IDE控制器当前状态来比较磁盘利用率,或者直接通过网络带宽数值来比较磁盘的吞吐率(在
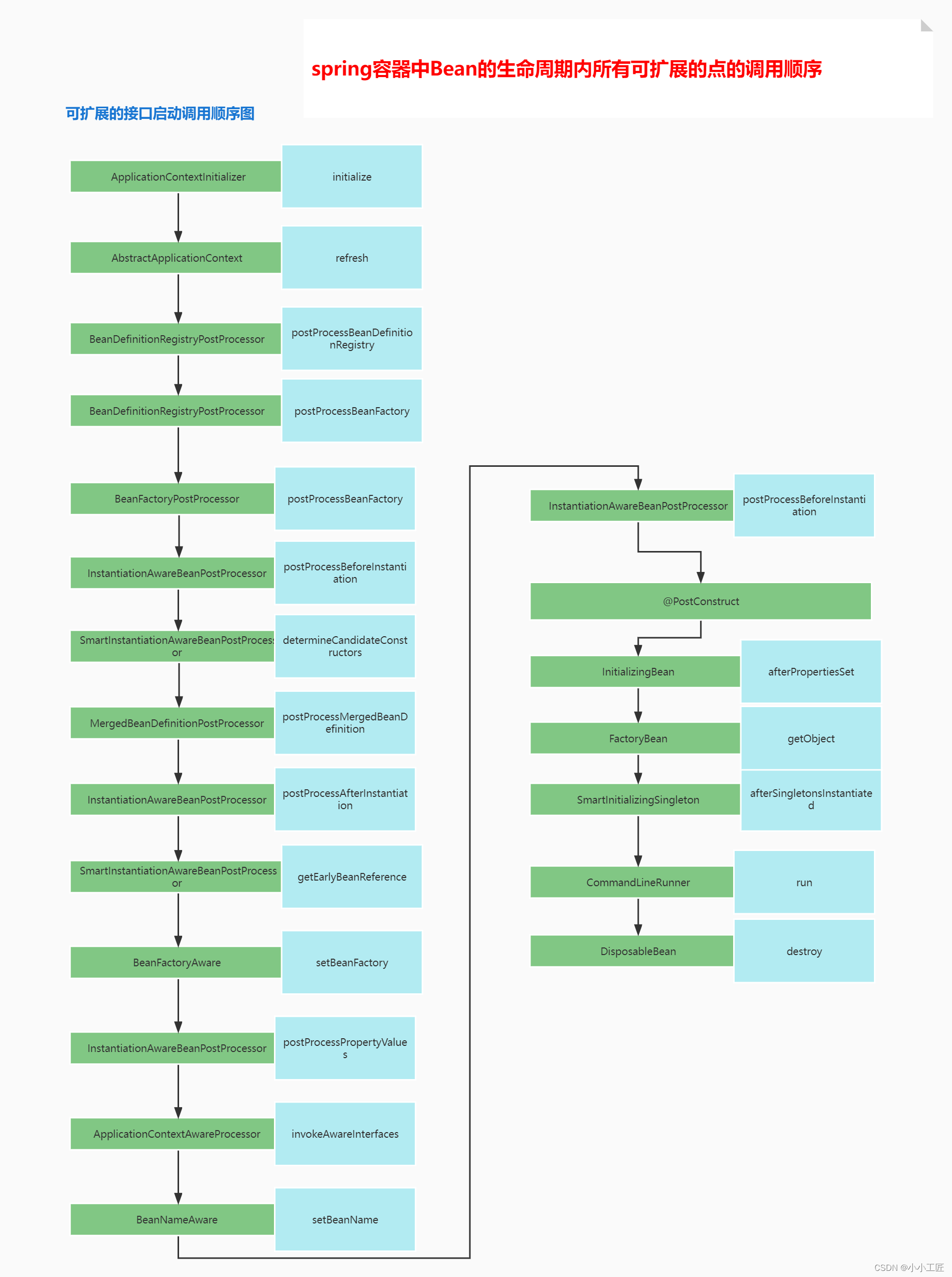
determineCandidateConstructors:该触发点发生在postProcessBeforeInstantiation之后,用该扩展接口有3个触发点方法举个例子加载aa,提前将singleton露出去,这个时候只没有被调用; 因为没有出现循环引用的情况,现在放入缓存是为了预防有循环引用的情况可以通过这个取对象;源码调用的地方如下继续看紧接着 属性填充在填充属性的时候发现引用了b;

netstat 命令用于显示各种网络相关信息,比如网络连接,路由表,接口状态 (Interface Statistics),masquerade 连接,多播成员Multicast Memberships等等。

注册中心会在启动时注册⼀个全局的同步任务,用于将其当前负责的所有节点信息同步到集群中的其他节点,其他非负责的节点也会创建该客户端的信息,在非负责的节点上,连接类型的客户端,会有⼀个续约时间的概念,在收到其他节点的同步信息时,更新续约时间为当前时间,如果在集群中的其他节点在⼀段时。临时实例只会对其被负责的注册中心节点发送心跳信息,注册中心服务节点会对其负责的永久实例进行健康探测,在获取到健康状态后由

CodexMCP是一款开源AI编程协作工具,旨在实现Claude Code与Codex的高效协同。通过MCP协议,它整合了Claude Code的需求分析、架构规划能力与Codex的代码生成、优化功能,支持多轮对话、持久化会话和并行任务调度。相比官方版本,CodexMCP新增推理追踪、错误处理等企业级特性,提供更稳定的开发体验。安装简便,支持跨平台使用,开发者可专注业务逻辑,由工具智能调度AI分工

CodexMCP是一款开源AI编程协作工具,旨在实现Claude Code与Codex的高效协同。通过MCP协议,它整合了Claude Code的需求分析、架构规划能力与Codex的代码生成、优化功能,支持多轮对话、持久化会话和并行任务调度。相比官方版本,CodexMCP新增推理追踪、错误处理等企业级特性,提供更稳定的开发体验。安装简便,支持跨平台使用,开发者可专注业务逻辑,由工具智能调度AI分工

CodexMCP是一款开源AI编程协作工具,旨在实现Claude Code与Codex的高效协同。通过MCP协议,它整合了Claude Code的需求分析、架构规划能力与Codex的代码生成、优化功能,支持多轮对话、持久化会话和并行任务调度。相比官方版本,CodexMCP新增推理追踪、错误处理等企业级特性,提供更稳定的开发体验。安装简便,支持跨平台使用,开发者可专注业务逻辑,由工具智能调度AI分工








